Региональный, локальный и текущий прогноз удароопасности участков угольного пласта на основе сейсмического мониторинга
- Авторы: Разумов Е.Е.1, Простов С.М.2, Шабанов Е.А.2
-
Учреждения:
- Акционерное Общество «Научно-исследовательский институт горной геомеханики маркшейдерского дела – межотраслевой научный центр ВНИМИ»
- Кузбасский государственный технический университет им. Т.Ф. Горбачева
- Выпуск: Том 335, № 8 (2024)
- Страницы: 174-186
- Раздел: Статьи
- URL: https://ogarev-online.ru/2500-1019/article/view/267395
- DOI: https://doi.org/10.18799/24131830/2024/8/4420
- ID: 267395
Цитировать
Полный текст
Аннотация
Актуальность обусловлена недостаточной обоснованностью количественных критериев регионального, локального и текущего прогноза удароопасности разрабатываемых угольных пластов, отсутствием алгоритмов, увязывающих применение при прогнозе геофизических и прямых геомеханических методов.
Цель: разработка комплексного метода геодинамического прогноза, включающего определение протяженности удароопасного участка, выявленного по результатам регионального прогноза по данным регистрации системы сейсмического мониторинга GITS, для проведения локального и текущего прогноза удароопасности нормативными методами.
Объект: массив горных пород выемочного столба 4-1-5-7 шахты «Осинниковская» при ведении горных работ в зоне группы тектонических нарушений и пересечении передовой выработки.
Методы: региональный геомеханический прогноз геофизическим методом регистрации сейсмической активности (система GITS), локальный (текущий) прогноз методами естественного электромагнитного излучения (аппаратура Ангел-М) и выход буровой мелочи.
Результаты. Представлены результаты комплексных исследований в выемочном столбе 4‑1-5-7 шахты «Осинниковская» по установлению корреляции между сейсмической активностью и параметрами напряженно-деформированного состояния массива. Было введено понятие интегральных показателей рассматриваемых параметров IF и Ikσ, которые учитывают площадь зоны для i-го диапазона по комплексному параметру сейсмической активности F и коэффициенту концентрации вертикальных напряжений в кровле пласта Kσ. Установлено, что информативность интегральных показателей почти в два раза превышает информативность исходных параметров. Приведены экспериментальные номограммы f(Fmax;xF) и f(IF;xF) для определения категории «ОПАСНО/НЕОПАСНО» при региональном прогнозе удароопасности по данным системы сейсмического мониторинга GITS. Разработан общий алгоритм прогноза удароопасности при ведении очистных работ, в котором применен комплексный подход, включающий региональный прогноз по регистрации сейсмической активности в пределах шахтного поля и методы локального прогноза как геофизические, так и прямые, для уточнения границ зон сейсмоэнерговыделения и подтверждения категории удароопасности. Представлен пример определения ширины зоны повышенного сейсмоэнерговыделения в ближайшей к сейсмоактивной зоне выработке. Показана динамика возникновения, развития и снижения зоны сейсмоэнерговыделения на рассматриваемых участках в горных выработках. Приведены примеры выполнения локального прогноза удароопасности на ранее установленных потенциально опасных участках методами регистрации естественного электромагнитного излучения горных пород и по выходу буровой мелочи.
Ключевые слова
Полный текст
Введение
В соответствии с действующей инструкцией по прогнозу динамических явлений и мониторингу массива горных пород при отработке угольных месторождений [1] на угольных шахтах, склонных и опасных по горным ударам, необходимо осуществлять региональный, локальный и текущий прогноз удароопасности.
Для выполнения регионального прогноза применяются системы сейсмического мониторинга с целью выявления зон активизации сейсмических процессов при отработке удароопасных угольных пластов.
Для осуществления регионального прогноза в АО «ВНИМИ» разработана и успешно функционирует на угольных шахтах России и Казахстана система сейсмического мониторинга GITS (geoinformation transmitting system), состоящая из трехкомпонентных датчиков с предусилителями, выносных модулей телеметрии, базовых модулей телеметрии и программного обеспечения. Система GITS позволяет: своевременно выявлять зоны сейсмической активности в пределах шахтного поля; осуществлять прогнозирование горных и горнотектонических ударов в соответствии с действующей нормативной базой; вести регистрацию всех случаев динамических проявлений горного давления в толще отрабатываемых угольных пластов и вмещающих пород горного массива в районе контролируемых выработок; выявлять провоцирующее влияние природных факторов в их проявлении (например, предшествующих им сейсмических или геодинамических явлений) при расследовании ранее произошедших аварий геодинамической природы; производить автоматическое оповещение персонала шахт и рудников о зарегистрированных сильных сейсмических событиях [2, 3].
Для ведения локального прогноза удароопасности в Инструкции приняты следующие методы: на каменноугольных и антрацитовых пластах – по выходу буровой мелочи; на буроугольных пластах – по изменению естественной влаги угля; геофизические методы, основанные на регистрации сейсмоакустической активности, электромагнитных импульсов, амплитуды искусственно наведенного в угольном пласте электромагнитного поля [1].
Как правило, прямые методы недостаточно оперативны, трудоемки, не обеспечивают требуемой разрешающей способности и непрерывности мониторинга. Весьма интенсивно в последнее время развиваются геофизические методы, систематизация которых рассмотрена в работе [4]. Совершенствование геофизических методов идет в двух направлениях: расширение возможностей измерительной аппаратуры; развитие программно-методического обеспечения при обработке и интерпретации экспериментальных баз данных [5–9].
На шахтах Кузбасса и Сибири в настоящее время весьма активно применяются методы геоакустики, электромагнитного зондирования и георадиолокации. Примеры реализации этих методов при решении геомеханических проблем подземной геотехнологии следующие:
- внедрение системы акустического контроля состояния массива горных пород и прогноза динамических явлений САКСМ на шахтах АО «СУЭК-Кузбасс» (шахта «Им. С.М. Кирова» и др.) [10–12];
- применение георадара с антенным блоком «Тритон» при изучении мерзлого массива горных пород, георадара ОКО-2 с антенным блоком на центральной частоте 400 МГц в условиях шахты «Талдинская-Западная» при диагностировании расслоений в кровле подготовительной выработки [13–16];
- использование электрического зондирования аппаратурой «Ангел-М» с высокочастотным генератором в комплексе с видеоэндоскопическим обследованием при наблюдении зон расслоений, дробления и контроля фактических параметров анкерной крепи (шахта «Березовская» и ШУ «Карагайлинское» [17, 18], шахта «Чертинская-Коксовая» [19, 20]).
В результате комплексных исследований в выемочном столбе 4‑1-5-7 шахты «Осинниковская» по выявлению корреляции между сейсмической активностью и параметрами напряженно-деформированного состояния массива установлено, что при ведении очистных работ значение комплексного параметра сейсмической активности F, определяемого по результатам работы системы сейсмического мониторинга GITS в пределах шахтного поля, и коэффициент концентрации вертикальных напряжений в кровле пласта Kσ.верт.кр имеют общие тенденции к изменению.
Для проведения более точного сравнительного анализа были дополнительно определены интегральные показатели изменения рассматриваемых параметров, учитывающие не только их величины, но и размеры вовлекаемых зон при построении прогнозных карт. Было введено понятие интегральных показателей рассматриваемых параметров IF и Ikσ, который учитывает площадь зоны для i-го диапазона по параметрам F и Kσ [21].
Результаты мониторинга представлены на рис. 1.
Было установлено, что информативность интегральных показателей почти в два раза превышает информативность исходных параметров (табл. 1).
Таблица 1. Информативность сейсмических и геомеханических параметров мониторинга
Table 1. Informative value of seismic and geomechanical monitoring parameters
Обозначение параметра Parameter designation | Описание параметра Parameter description | F | Kσ | IF | Iks |
J | Информативность параметра, бит parameter informativeness, bits | 0,612 | 0,57 | 0,927 | 1,322 |
Для повышения точности регионального прогноза удароопасности массива было предложено дополнительно определять расстояние xi по нормали от очистного забоя до точки максимума информирующего параметра.
Накопленный банк экспериментальных данных позволил перейти к построению номограмм для прогноза удароопасности участков массива. Основная задача состояла в определении формы (уравнения) разграничительной линии и пороговых значений рассматриваемых параметров для категории «опасно». Решение задачи осложнялось тем, что на всех участках, на которых проводится сейсмический мониторинг, базовым методом прогноза по выходу буровой мелочи была получена категория «неопасно».
Рис. 1. Графики изменения максимальных значений коэффициента концентрации вертикальных напряжений в кровле пласта Е-5 Kσ.max кр. и параметра F впереди забоя лавы (а) и интегральных показателей F и Kσ (б): 1 – переезд очистным забоем группы тектонических нарушений; 2 – переезд очистным забоем передовой выработки и тектонических нарушений
Fig. 1. Graphs of changes in the maximum values of the vertical stress concentration coefficient in the roof of the E-5 formation Kσ.max kr. and the parameter F ahead of the lava face (a) and integral indicators F and Kσ (b): 1 – moving the group of tectonic disturbances by the treatment face; 2 – moving the advanced production and tectonic disturbances by the treatment face
Порядок построения состоял в следующем:
- на поле номограмм наносили расчетные точки с координатами (Пmax; xП);
- выбирали разграничительную линию, наиболее точно разделяющую зоны «опасно» и «неопасно», при этом наиболее подходящей оказалась линия показательной функции y=f(Пmax;xП)=ax (a – подбираемая константа);
- оценивали вероятность прогноза по соотношению «совпавших» точек к общему их количеству.
Экспериментальные номограммы f(Fmax;xF) и f(IF;xF) приведены на рис. 2, а уравнения разделительных линий экспериментальных номограмм с оценками вероятностей прогноза представлены в табл. 2.
Таблица 2. Уравнения разграничительных линий номограмм для рис. 2
Table 2. Equations of dividing lines of nomograms for Fig. 2
Уравнение Equation | Вероятность прогноза Forecast probability, % |
f(F,x) | |
95,3 | |
91,5 | |
88,4 | |
f(IF,x) | |
95,2 | |
90,4 | |
88,1 | |
Рис. 2. Экспериментальные номограммы для прогноза удароопасности участков массива по данным сейсмического мониторинга y=f(Fmax;xF) (а) и y=f(IF;xF) (б): 1–3 – разграничительные линии
Fig. 2. Experimental nomograms for predicting the impact hazard of sections of the array according to seismic monitoring data y=f(Fmax;xF) (a) and y=f(IF;xF) (b): 1–3 – dividing lines
На основе результатов комплексных экспериментально-аналитических исследований предложено использовать для геодинамического прогноза удароопасности участков угольного пласта номограммы, включающие параметры, отражающие классические представления о механизме развязывания горных ударов: максимальные значения комплексного сейсмического параметра Fmax (его интегральный показатель IF) и расстояние xF до точки со значением Fmax.
Методика проведения исследования
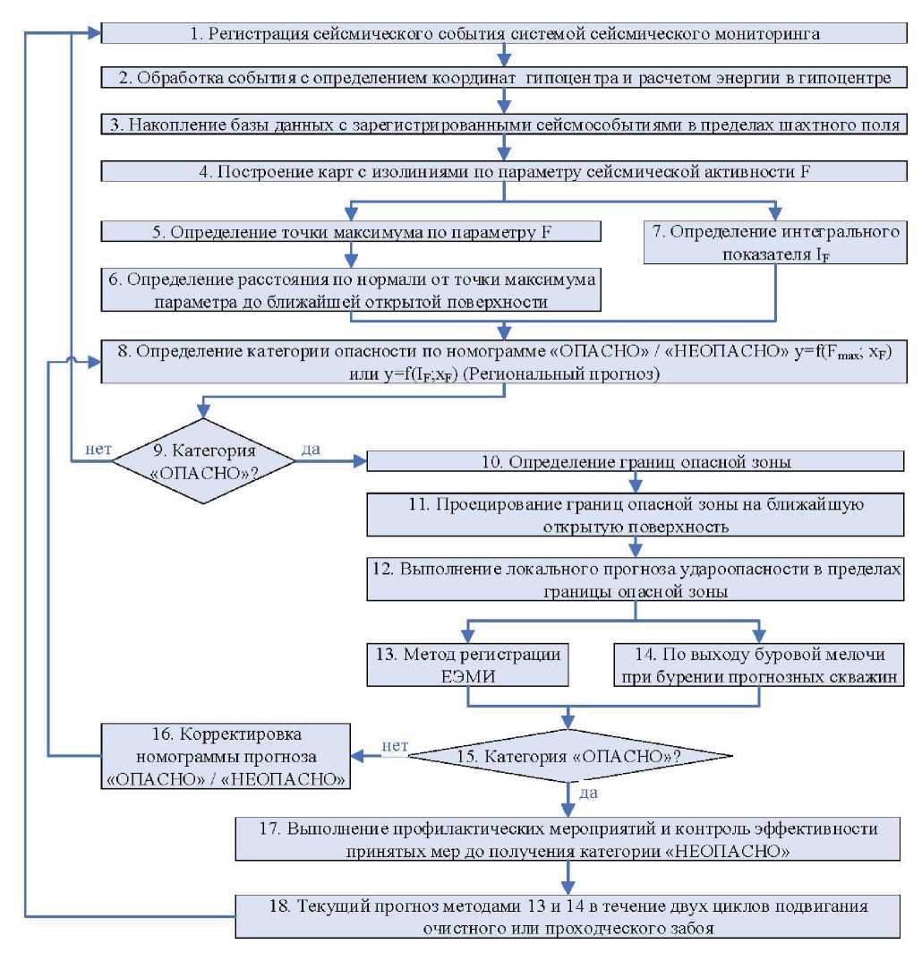
Для достижения поставленной цели разработан общий алгоритм прогноза удароопасности при ведении очистных работ. В алгоритме применен комплексный подход, включающий в себя региональный прогноз по регистрации сейсмической активности в пределах шахтного поля и методы локального прогноза, как геофизические, так и прямые, для уточнения границ зон повышенного сейсмоэнерговыделения и подтверждения категории удароопасности (рис. 3).
В соответствии с представленным алгоритмом прогноза удароопасности при ведении очистных работ первоначально на основе данных системы сейсмического мониторинга ведется региональный прогноз удароопасности (алгоритм на рис. 3, п. 1). По мере регистрации сейсмических событий выполняется их обработка с определением координат гипоцентра и выделившейся энергии в гипоцентре (п. 2). В результате обработки параметров сейсмособытий формируется база данных со всеми сейсмособытиями, зарегистрированными в пределах контролируемого участка (п. 3). При достаточном накоплении сейсмических событий в базе данных выполняется ежесуточное построение карт с изолиниями по параметру сейсмической активности F (п. 4). Дальнейшие шаги предусматривают определение точки максимума рассматриваемого параметра F на прогнозных картах и кратчайшего расстояния от этой точки до ближайшей открытой поверхности (борт подготовительно выработки, очистной забой), выполняется расчет интегрального показателя IF (п. 5–7).
Рис. 3. Алгоритм комплексного прогноза удароопасности при ведении очистных работ
Fig. 3. Algorithm of complex prediction of impact hazard during cleaning operations
Затем по ранее установленным номограммам «ОПАСНО»/«НЕОПАСНО» y=f(Fmax;xF) (а) и y=f(IF;xF) выполняется определение категории опасности (п. 8, 9). Если полученная точка на номограмме попадает в зону «НЕОПАСНО», продолжается ведение регистрации сейсмических событий в рамках регионального прогноза. Если по номограмме определена категория «ОПАСНО», то выполняется определение ширины зоны повышенного сейсмоэнерговыделения в выработке, попадающей в данную зону (п. 10, 11). После установления ширины зоны повышенного сейсмоэнерговыделения в выработке на данном участке выполняется локальный прогноз по методу регистрации ЕЭМИ либо по выходу буровой мелочи для подтверждения или снятия ранее установленной категории опасности (п. 13–15). При неподтверждении категории «ОПАСНО» выполняется корректировка номограмм «ОПАСНО»/«НЕОПАСНО» y=f(Fmax;xF) и y=f(IF;xF) (п. 16). В случае подтверждения категории «ОПАСНО» приступают к проведению профилактических мероприятий с контролем эффективности принятых мер с последующим выполнением текущего прогноз удароопасности методами локального прогноза не менее чем на двух циклах подвигания забоя подготовительной выработки или забоя очистной выработки после приведения его в неудароопасное состояние в соответствии с п. 97 Инструкции [1] (п. 17, 18).
Результаты
Для реализации алгоритма (рис. 3) были проведены специальные исследования, обеспечивающие переход от регионального прогноза к локальному и текущему. Экспериментальные исследования проводились в условиях шахты «Осинниковская» и включали решение следующих задач:
- обоснование метода определения границ зон повышенного сейсмоэнерговыделения для проведения локального и текущего прогноза;
- согласование и взаимоувязку прямых и геофизических методов прогноза.
Отработка выемочного столба 4-1-5-7 на ш. «Осинниковская» велась в сложных горногеологических условиях, а именно в контуре выемочного столба были спрогнозированы ряд тектонических нарушений. Также осложняющими факторами геомеханической обстановки являлся переезд очистным забоем передовой выработки – разрезной печи 4-1-5-7.
В ходе опытной эксплуатации системы GITS в пределах шахтного поля шахты «Осинниковская» были определены уровни опасности сейсмической активности по комплексному параметру F для расчётного блока 50×50×50 м (табл. 3).
При формировании сейсмоактивной зоны вблизи очистного забоя или штрека, попадающей в зону «ОПАСНО» по номограмме «ОПАСНО»/«НЕОПАСНО» y=f(IF;xF) (рис. 2), следует спроецировать границы выявленной зоны на ближайшие выработки.
Параметры зоны повышенного сейсмоэнерговыделения при переезде очистным забоем группы тектонических нарушений и передовой выработки показаны на рис. 4.
При пересечении группы тектонических нарушений 22 октября 2020 г. (рис. 4, а) по данным регистрации сейсмических событий системой GITS была выявлена категория «ОПАСНО» по комплексному параметру сейсмической активности, максимальное значение комплексного параметра достигло F=314, расстояние от точки максимума до очистного забоя составило 26,5 м. Ширина зоны повышенного сейсмоэнерговыделения в очистном забое составила Δx=37 м.
При переезде передовой выработки фиксировались максимальные значения по параметру F за весь период отработки лавы, высокий уровень параметра F сохранялся начиная с 17 ноября по 16 декабря до момента окончания переезда передовой выработки. На рис. 4, б представлена карта с нанесением изолиний распределения значений параметра F на плане горных работ на 1 декабря 2020 г. Расстояние от максимума параметра F=300,9 до ближайшей открытой поверхности (забой лавы) составило 20,5 м. Протяженность зоны, соответствующей 4 уровню опасности по параметру F, в забое лавы 4-1-5-7 составила Δx=63,7 м.
Таблица 3. Классификация участков шахтного поля сейсмоактивности по параметру F
Table 3. Classification of sections of the mine field of seismic activity by parameter F
Уровень Level | Min значение параметра F Min value of the parameter F | Описание Description |
0 | 0 | Значение F – в диапазоне 0<F<10 (фоновый уровень), или за 15 дней в блоке не произошло крупных сейсмических событий, «неопасно» F value is in the range of 0<F<10 (background level) or there have been no major seismic events in the block for 15 days, "not dangerous" |
1 | 10 | Значение F – в диапазоне 10≤F<50, или внутри блока зарегистрировано событие с энергией от 1000<Е<3000 Дж, «неопасно» F value is in the range of 10≤F<50 or an event with an energy of 1000<E<3000 J was registered inside the block, "not dangerous" |
2 | 50 | Значение F – в диапазоне 50≤F<100, или внутри блока зарегистрировано событие с энергией 3000<Е<5000 Дж, «умеренно напряженно, но не опасно» F value is in the range of 50≤F<100 or an event with an energy of 3000<E<5000 J was registered inside the block, "moderately tensely, but not dangerous" |
3 | 100 | Значение F – в диапазоне 100≤F<200, или внутри блока зарегистрировано событие с энергией 5000<Е<10000 Дж, «напряженно, но не опасно» F value is in the range of 100≤F<200 or an event with an energy of 5000<E<10000 J was registered inside the block, "tensely, but not dangerous" |
4 | 200 | Значение F – в диапазоне 200≤F<300, или зарегистрировано событие с энергией 10000≤Е<15000 Дж, «напряжено, опасно» F value is in the range of 200≤F<300 or an event with an energy of 10000≤E<15000 J was registered, "tensely, dangerous" |
5 | 300 | Значение F>300, или зарегистрировано событие с энергией Е>15000 Дж, «напряжено, опасно» F>300 or an event with an energy of E>15000 J was registered, "tensely, dangerous" |
Рис. 4. Параметры зоны повышенного сейсмоэнерговыделения в выработке при переезде забоем лавы: а) группы тектонических нарушений; б) передовой выработки; в) в вентиляционном штреке 4-1-5-7 (Палитра для окрашивания зон по параметру F соответствует табл. 3)
Fig. 4. Determination of the boundary of the danger zone on the nearest open surface when moving the lava face: a) groups of tectonic disturbances; b) advanced workings; c) in the ventilation drift 4-1-5-7 (The palette for coloring zones by parameter F corresponds to Table 3)
12 декабря 2020 г. появилась вторая зона повышенного сейсмоэнерговыделения в межлавном целике в районе между действующим очистным забоем 4-1-5-7 и ранее отработанным выемочным столбом. Значение сейсмического параметра достигло F=296. Размеры зоны в очистном забое 8 м, в вентиляционном штреке Δx=22 м (рис. 4, в).
Динамика возникновения, развития и снижения зоны сейсмоэнерговыделения для описанных выше участков показана на рис. 5, где приведены графики изменения во времени ширины зоны повышенного сейсмоэнерговыделения Δx и комплексного параметра в форме произведения Fmax·Δx. Из приведенных данных следует, что длительность геомеханических процессов, способствующих формированию удароопасного состояния массива, может изменяться в диапазоне 4–10 суток.
После установления границ зоны повышенного сейсмоэнерговыделения на данном участке требуется выполнить прогноз удароопасности по методу регистрации естественного электромагнитного излучения (ЕЭМИ) горных пород [22–31]. Основными преимуществами данного метода являются: мобильность, быстрота выполнения качественной оценки, низкая трудоемкость.
В ходе выполнения оценки удароопасности по методу регистрации ЕЭМИ массива горных пород устанавливается фактическая опасность данного участка. Если ЕЭМИ массива превышает установленные критериальные значения, определенные для данного пласта, то для подтверждения склонности массива к удароопасности следует выполнить прогноз удароопасности прямым методом – по выходу буровой мелочи.
Номограмма для прогноза удароопасности методом ЕЭМИ, обоснованная результатами реального прогноза на шахте «Осинниковская», приведена на рис. 6, а номограмма для прогноза по выходу буровой мелочи – на рис. 7.
Рис. 5. Графики изменения: ширины зоны Δx (а), комплексного параметра Fmax·Δx (б)
Fig. 5. Graphs of changes in: the width of the zone Δx (a), the complex parameter Fmax·Δx (b)
Рис. 6. Номограмма распределения параметров ЕЭМИ в забое конвейерного штрека 4-1-5-9 21.12.2021: ● – замеры ЕЭМИ, выполненные в забой и правый бок выработки; ● – замеры ЕЭМИ, выполненные в левый бок выработки; А1, А2, В1, В2 и В3 – прогностические параметры для категории «НЕОПАСНО» при проведении прогноза удароопасности комплексом ANGEL-M в проходческих забоях по пласту Е-5
Fig. 6. Nomogram of the distribution of the EEM parameters in the bottom of the conveyor drift 4-1-5-9 on 12.21.2021: ● – measurements of the EEM performed in the bottom and right side of the workings; ● – measurements of the EEM performed in the left side of the workings; А1, А2, В1, В2 and В3 – prognostic parameters for the category "NOT DANGEROUS" during the prediction of impact hazard by the complex ANGEL-M in tunneling faces along the E-5 formation
Рис. 7. Схема бурения скважин локального прогноза удароопасности (а) и номограмма установления категории «ОПАСНО» или «НЕОПАСНО» с результатами прогноза в конвейерном штреке 4-1-5-9 21.12.2021 (б)
Fig. 7. Scheme of drilling wells of the local forecast of impact hazard (a) and the nomogram of the establishment of the category "DANGEROUS" or "NOT DANGEROUS" with the results of the forecast in the conveyor drift 4-1-5-9 on 12.21.2021 (b)
В ходе выполнения локального прогноза удароопасности 2021.12.21 в забое конвейерного уклона 4-1-5-9 категория «ОПАСНО» была получена как по методу ЕЭМИ, так и по выходу бурового штыба. По методу ЕЭМИ превышение установленных критериальных значений было получено при направлении измерительной антенны геофизического комплекса ANGEL-M на левый борт выработки на удалении 1 м от забоя.
При выполнении прогноза удароопасности по выходу буровой мелочи в подготовительном забое по левому борту выработки в одном и четырех метрах от забоя в двух прогнозных шпурах была установлена категория «ОПАСНО». Схема бурения скважин локального прогноза удароопасности представлена на рис. 7, а. Максимальный выход буровой мелочи составил 30 литров с шестого метра прогнозного шпура (скв. 2) при нормируемом значении не более 5,7 литра. Забой был остановлен до приведения в безопасное состояние.
Предложенный метод комплексного подхода к региональному, локальному и текущему прогнозу удароопасности обеспечивает рациональное сочетание геофизических и прямых методов мониторинга и будет способствовать повышению точности прогноза и снижению затрат на его реализацию.
Выводы
- Рациональное сочетание геофизических и прямых методов прогноза удароопасности участков угольных пластов обеспечивается алгоритмом, включающим региональный прогноз по комплексному параметру сейсмической активности F с построением карт изолиний, определением категории опасности по максимальным значениям F (интегрального показателя F) и расстоянию по нормали от точки максимума до ближайшей открытой поверхности, установлением границ опасного участка по пересечению соответствующей изолинии с поверхностью обнажения, проведение в соответствии с нормативными документами геофизического и прямого локального (текущего) прогноза в пределах установленных границ.
- В качестве методов локального (текущего) прогноза в условиях угольных шахт Кузбасса целесообразно использовать геофизические методы регистрации сейсмической активности и естественного электромагнитного излучения, а также прямой метод по выход бурового штыба. При этом следует применять диапазоны критериальных значений, полученные в ходе экспериментальных исследований.
Об авторах
Егор Евгеньевич Разумов
Акционерное Общество «Научно-исследовательский институт горной геомеханики маркшейдерского дела – межотраслевой научный центр ВНИМИ»
Автор, ответственный за переписку.
Email: razumov@vnimi.ru
ORCID iD: 0000-0002-3696-8553
ассистент, научный сотрудник лаборатории геофизических исследований
Россия, г. Санкт-ПетербургСергей Михайлович Простов
Кузбасский государственный технический университет им. Т.Ф. Горбачева
Email: psm.kem@mail.ru
ORCID iD: 0000-0003-0780-2690
доктор технических наук, профессор кафедры строительного производства и экспертизы недвижимости
Россия, г. КемеровоЕвгений Анатольевич Шабанов
Кузбасский государственный технический университет им. Т.Ф. Горбачева
Email: evgenshab@mail.ru
ORCID iD: 0000-0002-2460-6467
кандидат технических наук, доцент, заведующий кафедрой строительного производства и экспертизы
Россия, г. КемеровоСписок литературы
- Федеральные нормы и правила в области промышленной безопасности «Инструкция по прогнозу динамических явлений и мониторингу массива горных пород при отработке угольных месторождений» // Федеральная служба по экологическому, технологическому и атомному надзору приказ от 10 декабря 2020 года № 515.
- Основные принципы построения систем сейсмического мониторинга при отработке удароопасных угольных пластов / Е.Е. Разумов, Г.Д. Рукавишников, С.Н. Мулёв, С.М. Простов // Горный журнал. – 2021. – № 1. – С. 8–12.
- Алгоритмы обработки сейсмической информации / Е.Е. Разумов, С.М. Простов, Г.Д. Рукавишников, С.Н. Мулёв // Горный информационно-аналитический бюллетень (научно-технический журнал). – 2022. – № 2. – С. 17–29.
- Егоров А.П., Рыжов В.А. К вопросу систематизации геофизических исследований геомеханического состояния массива горных пород и земной поверхности для оперативного контроля безопасности ведения горных работ на угольных шахтах // Уголь. – № 10. – 2019. – С. 22–28.
- Klishin V.I., Shadrin A., Teleguz A. Controlling coal rock massif hydro-treating process by instrumental and geophysical methods // E3S Web of Conferences: VIth International Innovative Mining Symposium. – Kemerovo, 19–21 October 2021. – Kemerovo: EDP Sciences, 2021. – Vol. 315. – P. 03029. doi: 10.1051/e3sconf /202131503029.
- Justification of safe underground development of mountain deposits of complex structure by geophysical methods / V. Lyashenko, O. Khomenko, T. Chekushina, F. Topolnij // Technology audit and production reserves. – 2020. – Vol. 5. – № 3 (55). – P. 9–18. doi: 10.15587/2706-5448.2020.215737.
- Pudov E., Kuzin E., Efremenkov A. Estimation of impact of rock conditions on the conveyor workings geometry by means of geophysical methods // IOP conference series: materials science and engineering: the conference proceedings ISPCIET'2020. – Veliky Novgorod, 25–26 June 2020. – Veliky Novgorod: IOP Publishing Ltd, 2020. – Vol. 939. – P. 012063. doi: 10.1088/1757-899X/939/1/012063.
- Improvement of methods for sparse model identification of pulsed geophysical signals / A. Tristanov, O. Lukovenkova, Y. Marapulets, A. Kim // Signal Processing – Algorithms, Architectures, Arrangements, and Applications Conference Proceedings, SPA. – Poznan, 18–20 September 2019. – Poznan: IEEE Computer Society, 2019. – P. 256–260. doi: 10.23919/SPA.2019.8936817.
- Overview of processing and analysis methods for pulse geophysical signals / O.O. Lukovenkova, Yu.I. Senkevich, A.A. Solodchuk, A.O. Shcherbina // E3S Web of Conferences. – Paratunka, 22–25 September 2020. – Paratunka: EDP Sciences, 2020. – Vol. 196. – P. 02023. doi: 10.1051/e3sconf/202019602023.
- Копылов К.Н., Смирнов О.В., Кулик А.И. Акустический контроль состояния массива и прогноз динамических явлений // Горный информационно-аналитический бюллетень. – 2015. – № 7. – С. 82–88.
- Испытания автоматизированной системы акустического контроля состояния массива горных пород / К.Н. Копылов, О.В. Смирнов, А.И. Кулик, П.В. Потапов // Уголь. – 2015. – № 7. – С. 44–47.
- Смирнов О.В., Кулик А.И., Лапин Е.А. Прогноз геологических нарушений по параметрам акустического сигнала // Уголь. – 2015. – № 11.– С. 76–79.
- Соколов К.О. Частотно-временное представление георадиолокационных разрезов на основе непрерывного вейвлет-преобразования // ФТПРПИ. – 2014. – № 1. – С. 77–81.
- Прудецкий Н.Д., Соколов К.О., Федорова Л.Л. Физическое моделирование распространения электромагнитной высокочастотной волны в массиве горных пород с трещиной, заполненной льдом // Горный информационно-аналитический бюллетень. – 2018. – № 11. – С. 107–113.
- Анализ обследований состояния горных выработок, закрепленных анкерной крепью с применением георадара / В.А. Бакин, Е.Ю. Пудов, Е.Г. Кузин, К.К. Ремпель // Горный информационно-аналитический бюллетень. – 2015. – № 10. – С. 172–177.
- Kovin O.N. Assessment of the prospective water inflow hazards using georadar: case study of upper Kama potash deposit // Mine Water: Technological and Environmental Challenges. Proceedings of International Mine Water Association Conference. – Perm: Perm State University, Perm Federal Research Center of the Ural Branch of RAS, 2019. – P. 23–27.
- Применение современных технических средств мониторинга для оценки соответствия проектных параметров анкерной крепи изменяющимся условиям проведения подземных выработок / А.В. Рогачков, А.С. Позолотин, В.Ф. Исамбетов, П.И. Муравский, П.В. Гречишкин // Уголь. – 2012. – № 12. – С. 38–40.
- Особенности технического аудита подготовительных выработок угольных шахт, закрепленных анкерной крепью / П.В. Гречишкин, А.В. Хаймин, А.С. Позолотин, А.В. Рогачков, Е.А. Разумов // Уголь. – 2013. – № 8. – С. 89–90.
- Буянова Д.С. Особенности электрометрического контроля трещиноватости массива горных пород вокруг подземных выработок // Горный информационно-аналитический бюллетень. – 2014. – № 6. – С. 227–232.
- Повышение эффективности оценки состояния пород кровли выработок с применением различных методов в условиях шахты «Чертинская-Коксовая» / П.В. Гречишкин, В.Ф. Харченко, Е.Ю. Розанов, В.С. Горностаев, С.Ф. Панин // Уголь. – 2019. – № 10. – С. 42–45.
- Разумов Е. Е., Простов С. М., Петрова О. А. Экспериментально-аналитическое исследование динамики геомеханических процессов при отработке угольного пласта в районе тектонического нарушения // Горный информационно-аналитический бюллетень. – 2024. – № 3. – С. 102–118. doi: 10.25018/0236_1493_2024_3_0_102
- Расчётная и аппаратурная база геомониторинга состояния массива методом регистрации естественного электромагнитного излучения / С.М. Простов, Е.Е. Разумов, С.Н. Мулёв, Е.А. Шабанов // Известия Томского политехнического университета. Инжиниринг георесурсов. – 2022. – Т. 333. – № 11. – С. 183–193.
- Study on the characteristics of coal rock electromagnetic radiation (EMR) and the main influencing factors / X. Song, X. Li, Z. Li, Z. Zhang, F. Cheng, P. Chen, Y. Liu // Journal of Applied Geophysics. – 2018. – Vol. 148. – P. 216–225.
- Rabinovitch A., Frid V., Bahat D. Surface oscillations – a possible source of fracture induced electromagnetic radiation // Tectonophysics. – 2007. – Vol. 431. – P. 15–21.
- Characteristics and precursor information of electromagnetic signals of mining-induced coal and gas outburst / L. Qiu, Z. Li, E. Wang, Z. Liu, J. Ou, X. Li, M. Ali, Y. Zhang, S. Xia // Journal of Loss Prevention in the Process Industries. – 2018. – Vol. 54. – P. 206–215.
- Measurement of the stress field of a tunnel through its rock EMR / L. Qiu, E. Wang, D. Song, Z. Liu, R. Shen, G. Lv, Z. Xu // Journal Geophys. Eng. – 2017. – Vol. 14. – P. 949–959.
- Changes in frequency of electromagnetic radiation from loaded coal rock / D. Song, E. Wang, X. Song, P. Jin, L. Qiu // Rock Mech Rock Eng. – 2016. – Vol. 49. – P. 291–302.
- Use of electromagnetic radiation from fractures for mininginduced stress field assessment / D. Song, E. Wang, X. He, H. Jia, L. Qiu, P. Chen, S. Wang // Journal Geophys. Eng. – 2018. – Vol. 15. – P. 1093–1103.
- Liu X., Wang E. Study on characteristics of EMR signals induced from fracture of rock samples and their application in rockburst prediction in copper mine // Journal Geophys. Eng. – 2018. – Vol. 15. – P. 909–920.
- Shaporeva G., Bizyaev А., Jakovitskaya О. Analysis of electгomagnetic emission signals accompanying the process of rock destruction // Progress through Innovations Proceedings 2018 VIIth International Academic and Research Cоnfеrеnсе of Graduate and Post graduate Students. – Novosibirsk, 2018. – P. 159–160.
- Обоснование критериев локального прогноза удароопасности методом регистрации естественного электромагнитного излучения на шахтах Кузбасса / С.М. Простов, Е.Е. Разумов, С.Н. Мулёв, Е.А. Шабанов // Известия Томского политехнического университета. Инжиниринг георесурсов. – 2022. – Т. 333. – № 12. – С. 99–110.
Дополнительные файлы









