Характеристики и условия воспламенения влажных угольных частиц при высокотемпературном нагреве
- Авторы: Косторева Ж.А.1, Сыродой С.В.1, Омаров А.А.1
-
Учреждения:
- Национальный исследовательский Томский политехнический университет
- Выпуск: Том 335, № 5 (2024)
- Страницы: 85-94
- Раздел: Статьи
- URL: https://ogarev-online.ru/2500-1019/article/view/263256
- DOI: https://doi.org/10.18799/24131830/2024/5/4547
- ID: 263256
Цитировать
Полный текст
Аннотация
Актуальность. На сегодняшний день всё большее внимание мирового сообщества уделяется проблемам экологии и глобального потепления. Возникают объективные предпосылки для более активного внедрения в цикл производства тепловой и электрической энергии возобновляемых источников энергии и энергоносителей. Но нетрадиционные источники энергии, такие как ветрогенераторы и солнечные панели, имеют ряд существенных недостатков, главный из которых – стабильность работы возобновляемых источников энергии существенно зависит от погодных условий и времени суток. По этой причине уже сейчас правительствами многих государств обсуждают новые программы развития энергетического сектора экономики на основе масштабного строительства атомных и тепловых электрических станций. Решить эту глобальную проблему можно при переходе на более широкое использование угля как энергоносителя. Угольные ТЭС обеспечивают стабильное производство тепловой и электрической энергии, в отличие от возобновляемых источников энергии. Но уголь является «грязным» топливом – при его сжигании образуются значительные объемы антропогенных выбросов, таких как диоксида углерода, а также оксиды серы и азота.
Цель: экспериментальные исследования условий и характеристик воспламенения (времен термической подготовки) увлажненного угля нескольких достаточно распространенных и широкого используемых марок и количество оксида азота в их продуктах сгорания.
Объект: уголь увлажненный четырех марок (тощий, длиннопламенный, антрацит и бурый).
Метод. Для установления основных характеристик и условий процесса зажигания и горения угольного топлива в условиях высокотемпературного нагрева использовался специальный экспериментальный стенд.
Результаты исследования обосновывают возможность использования в теплоэнергетике в качестве основного топлива увлажненных углей четырех марок. Установлено секвестирование оксида азота в продуктах сгорания последних в малой окрестности частицы увлажненного угля по сравнению с сухим углем, в условиях высоких температур. Также в экспериментальных исследованиях установлено незначительное (увеличение не более 11 %) влияние дополнительной влаги на времена термической подготовки одиночных угольных частиц для четырех исследуемых марок угля.
Ключевые слова
Полный текст
Введение
К настоящему времени установлено, что нетрадиционные возобновляемые источники энергии (ветрогенераторы [1–6] и солнечные электростанции [7–11]) не могут даже в среднесрочной перспективе заменить тепловые электростанции. Установлено, что необходимость использования угля в качестве одного из основных энергоносителей сохраниться не только в настоящем, но и в будущем (по крайней мере, до 2040–2050 гг., по оценкам экспертов различных фондов и энергетических компаний). Но уголь является самым, образно говоря, «грязным» топливом – при его сжигании образуется много антропогенных веществ (самыми вредными для живой природы являются оксиды серы, азота, углерода, а также летучая зола) [12–14]. Поэтому актуальнейшей задачей современности является кардинальное снижение негативного воздействия угольных электростанций на окружающую среду [15–20]. Пока эта задача не решена. Одним из перспективных вариантов существенного снижения выбросов антропогенных оксидов в атмосферу при горении углей является сжигание последних в составе водоугольных суспензий, которые принято называть водоугольным топливом (ВУТ) [21–26]. Установлено, что при сжигании таких топлив существенно снижаются выбросы антропогенных оксидов на единицу массы угля [27]. Сформулирована гипотеза о механизме снижения NOx в результате взаимодействия паров воды с газообразными и твёрдыми продуктами термического разложения углей. При взаимодействии оксидов азота, образующихся при пиролизе углей, с парами воды образуются пары азотной кислоты, которые взаимодействуют с оксидами металлов минеральной части углей [28]. В результате образуются сульфаты металлов, которые выпадают совместно с золой, – происходит существенное снижение доли оксидов азота в дымовых газах угольных электростанций. Но при сжигании водоугольных топлив теплотворная способность такого топлива существенно ниже теплотворной способности обычного угля [29]. Поэтому высокозначимой для науки и практики является задача перехода от водоугольных суспензий к влажным углям. В этом случае при влажности 10–15 % возможно достижение существенно более высокой теплотворной способности топлива по сравнению с ВУТ, при сохранении таким топливом способности подавлять антропогенные оксиды. Использование влажных углей вместо ВУТ также может существенно упростить технологический процесс сжигания топлив. Но для обоснования эффективности использования в качестве топлива угольных электростанций влажных углей необходимо решить группу важных задач. Одной из таких задач является определение характеристик и условий зажигания, но пока основные закономерности таких процессов не установлены. Целью настоящей работы является экспериментальное обоснование возможности использования умеренно увлажненного угля в качестве основного топлива на объектах энергетики с целью снижения вредного воздействия последних на окружающую среду. Реализация технологии снижения антропогенных выбросов с использованием водяного пара может быть реализован тремя способами. Первый – ввод в топку мелкодисперсного угля и распыленной воды через разные устройства для распыления. Угольная пыль вводится через обычные горелочные условия, а вода – через дополнительные форсунки, установленные так, чтобы сразу после ввода частиц угля они увлажнялись в результате взаимодействия на начальном участке топки с каплями воды. Второй, более сложный, – ввод через одно горелочное устройство и частиц угля, и капель воды аналогично вводу горючего и окислителя в жидкостных ракетных двигателях – вода вводится вблизи стенок горелки, а угольная пыль – в ядре потока. Третий – сжигание умеренно влажных углей с программируемой влажностью в поточном устройстве.
Методика экспериментальных исследований
В экспериментах исследовались угольные частицы четырех разных марок (бурый (2Б), длиннопламенный (Д), тощий (Т), антрацит (А)) сухие и увлажненные. На первом этапе процедуры подготовки экспериментальных образцов куски угля больших размеров измельчались с помощью щековой дробилки до характерного размера одиночных частиц δ=1,5–2 мм, масса которых составляла m=0,015±0,005 г. Далее часть частиц угля выдерживалась в дистиллированной воде в течение 24 часов. После чего влажность вымоченных (увлажненных) и сухих (с естественной влажностью) частиц угля разных марок определялась с помощью высокоточного анализатора влажности «Эвлас-2М», систематическая погрешность которого не превышала 0,2 %. Влажности топливных частиц, использовавшихся в экспериментах, приведены в таблице.
Таблица. Влажность частиц угля
Table. Humidity content of coal particles
Марка угля Coal grade | насыщенная влагой частица угля wet coal particle | сухая частица угля dry coal particle |
% | ||
Антрацит (А) Anthracite | 3,82 | 0,07 |
Бурый (Б)/Brown | 26,07 | 7,07 |
Длиннопламенный (Д) Long flame | 12,36 | 4,12 |
Тощий (Т)/Lean | 5,48 | 0,23 |
Для установления достоверных значений времен задержки зажигания число экспериментов составляло не менее 15 в идентичных условиях нагрева. Обработка результатов проводилась с использованием современного аппарата статистической обработки результатов эксперимента. Значение случайной погрешности составляло менее 10 %. Обработка полученных результатов осуществлялась по аналогии [30].
Одной из основных характеристик угольного топлива является время термической подготовки (tign). Экспериментальный стенд для определения значений tign углей разных марок и влажностей, приведен на рис. 1. Обработка результатов проводилась с использованием метода статистической обработки. Значение относительной случайной погрешности составляло менее 12 %. Систематическая погрешность была менее 4 %. Число экспериментов могло варьироваться, но составляло не менее 15 для каждой серии экспериментов.
Рис. 1. Схема экспериментального стенда для исследования процессов воспламенения частиц угольного топлива [21, 22]: 1 – подставка для держателя; 2 – металлический держатель частицы топлива; 3 – панель управления; 4 – высокотемпературная печь; 5 –платформа; 6 – скоростная видеокамера; 7 – направляющие; 8 – система воздухообмена; 9 – микроскоп; 10 – компьютер
Fig. 1. Scheme of an experimental stand for studying ignition of coal fuel particles [21, 22]: 1 – stand for the holder; 2 – metal holder of fuel particles; 3 – control panel; 4 – high-temperature furnace; 5 – platform; 6 – high-speed video camera; 7 – guides; 8 – air exchange system; 9 – microscope; 10 – computer
Основная часть экспериментального стенда [21, 22] представляет собой полую цилиндрическую камеру сгорания, заполненную воздухом (диапазон температур окислителя Tg=873–1273 K), на внешнюю поверхность цилиндра крепился электрический нагреватель (нихромовая проволока). Последний представлял собой систему из трех автономных нагревательных секций. Температура в камере горения измерялась тремя хромель-алюмелевыми термопарами. Контроль и автоматизированное управление тепловым режимом камеры горения осуществлялись системой, состоящей из трех подсистем «нагреватель–регулятор–термопара», соединенных через пропорционально-интегрально-дифференцирующий регулятор. Такая конструкция позволяет формировать по всему объему камеры сгорания в начальный период времени (перед проведением каждого отдельного эксперимента) стационарное и однородные температурное поле.
Нагревательный комплекс совместно с камерой сгорания устанавливался в теплоизолированном кожухе. На оси симметрии цилиндра на расстоянии ~0,5 м от его торца на металлической подложке закреплялась частица угольного топлива. С другой стороны печи располагалась высокоскоростная видеокамера FASTCAM Phantom 5 (скорость видеосъемки 10000 кад/сек). В начальный момент времени вся нагревательно-регистрационная система начинала двигаться по направлению к частице топлив. Перед вводом последней в печь торцевые заслонки нагревательного цилиндра открывались. При этом частицы топлива попадали в фокус объектива высокоскоростной видеокамеры. Момент попадания частицы угля в фокус видеокамеры считался началом теплового воздействия, появление первого пламени вблизи частицы считалось моментом зажигания.
На рис. 2 приведена принципиальная схема экспериментального стенда для анализа компонентного состава продуктов сгорания топлива. Основной частью экспериментальной установки является высокотемпературная печь, схема которой описана выше и показана на рис. 1. Отличие заключается в том, что экспериментальный стенд дополнен комплексом газового анализа газообразных продуктов сгорания ТЕСТ-1. Последний состоит из высокотемпературного пробоотборника с водяным охлаждением, отбирающего продукты сгорания из зоны прямой реакции топлива с окислителем. В пробоотборнике газы охлаждаются до температуры ≈300 К. После этого проба через специальный гибкий соединительный канал попадает в холодильник-сушилку, где проходит через систему теплообменников и охлаждается до температуры ≈278 К. В результате такого экстремального охлаждения образца конденсируются пары воды и кислоты (азотной и серной). Конденсат стекает в колбу. После осушителя охлажденные продукты сгорания поступают в газоанализатор, где определяется содержание оксидов азота (NOx). Перед каждой серией экспериментов газоанализатор калибровали (по воздуху) и очищали тракт пробоотборника от осажденных частиц золы и сажи.
Рис. 2. Схема экспериментального стенда для анализа компонентного состава газообразных продуктов сгорания частиц угля [22]: 1 – высокотемпературная печь; 2 – пробоотборник с водяным охлаждением; 3 – охладитель-осушитель пробы; 4 – газоанализатор; 5 – компьютер; 6 – проба, прошедшая первый этап охлаждения; 7 – высушенный образец; 8 – газоанализатор; 9 – высокоскоростная видеокамера; 10 – частица угля; 11 – внешний теплообменник; 12 – насос; 13 – канал отвода конденсата из блока «охладитель–осушитель» образца. Позиции 11, 12 представляют систему циркуляционного водяного охлаждения пробоотборника
Fig. 2. Scheme of the experimental stand for analyzing the component composition of gaseous combustion products of coal particles [22]: 1 – high-temperature furnace; 2 – water-cooled sampler; 3 – sample cooler-dryer; 4 – gas analyzer; 5 – computer; 6 – sample that has passed the first cooling stage; 7 – dried sample; 8 – gas analyzer; 9 – high-speed video camera; 10 – coal particle; 11 – external heat exchanger; 12 – pump; 13 – condensate drainage channel from the “cooler–dryer” block of the sample. Positions 11, 12 represent the circulating water cooling system of the sampler
Результаты экспериментальных исследований
На рис. 3 приведены кадры типичных видеограмм процесса воспламенения сухих и увлажненных угольных частиц четырёх марок при температуре окружающей среды Tg=1073 К. Как показывают эксперименты, процесс термической подготовки, зажигания и горения сухих и увлажненных частиц бурого и длиннопламенного (рис. 3, b, с) углей характеризует газофазное зажигание. Скорее всего, это связано с большим количеством летучих, которые прогреваются быстрее, достигая температуры горения, и начинают гореть раньше углерода частицы. Можно отметить, что зона воспламенения локализована в верхней полусфере частицы, которая по своим размерам, как правило, превышает размер самой частицы. Для сухих частиц антрацита и тощего угля (рис. 3, a, d) характерно гетерогенное зажигание. Также стоит отметить, что увлажненные частицы антрацита и тощего угля (рис. 3, b, III, с, III) при высокотемпературном нагревании (при Tg≥1073 К) диспергируются на множество мелких фрагментов до момента зажигания, в отличие от сухих частиц угля той же марки.
Рис. 3. Типичные кадры процесса воспламенения сухих и увлажненных топливных частиц угля при температуре внешней среды Tg=1053 К: a) антрацит; b) бурый; c) длиннопламенный; d) тощий
Fig. 3. Typical footage of ignition of dry and moistened coal fuel particles at an ambient temperature Tg=1053 K: a) anthracite; b) brown; c) long-flame; d) lean
Это можно объяснить тем, что вследствие интенсивного испарения воды, заполняющей поры угля в начальный момент времени, растёт давление паров в порах. Вследствие высоких фильтрационных напряжений, а также роста давления паров в замкнутых порах происходит разрушение приповерхностных слоёв частиц – диспергирование. Этот процесс благоприятно сказывается на условиях зажигания малых по размерам фрагментов, образовавшихся после разрушения приповерхностных слоёв частиц угля.
На рис. 4 приведены типичные кадры видеограмм процесса диспергирования увлажненных частиц угля двух марок: тощего и антрацит, для трех температур окружающей среды: 1070, 1173 и 1273 К. На кадрах хорошо видно, что в определенный момент времени (рис. 4, II) угольная частица за счет летучих слетает с держателя и, как правило, разрушается на 2–3 неравные части. После этого частицы с характерным размером от 0,3 до 1 мм зажигаются вблизи нижней стенки камеры сгорания.
Рис. 4. Типичные кадры процесса диспергирования увлажнённых углей (тощего и антрацита): 1 – металлический держатель, 2 – частица угля
Fig. 4. Typical footage of dispersing humidified coals of two grades (lean and anthracite): 1 – metal holder, 2 – coal particle
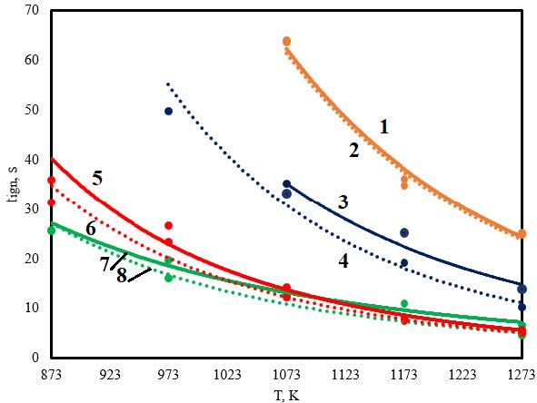
На рис. 5 приведены зависимости времен задержки зажигания сухих и увлажненных частиц угля четырех марок в условиях высокотемпературного нагрева. На основании анализа рис. 5 можно сделать вывод, что марка угля существенно влияет на время задержки зажигания угольного топлива. Времена термической подготовки антрацита при температуре окислителя Tg=1273 К почти в 5 раза превышают tign топливных частиц длиннопламенного и бурого угля. Экспериментально установлено, что зажигание не происходит для тощего сухого угля при температуре окислителя Tg<973 К, для тощего увлажненного угля Tg<1073 К и антрацита при Tg<1073 К.
Рис. 5. Зависимости времен задержки зажигания частиц угля от температуры внешней среды: 1 – антрацит влажная частица; 2 – антрацит сухая частица; 3 – тощий влажная частица; 4 – тощий сухая частица; 5 – длиннопламенный влажная частица; 6 – длиннопламенный сухая частица; 7 – бурый влажная частица; 8 – бурый сухая частица
Fig. 5. Dependence of the ignition delay times of coal particles on the ambient temperature: 1 – anthracite wet particle; 2 – anthracite dry particle; 3 – lean wet particle; 4 – lean dry particle; 5 – long-flame wet particle; 6 – long-flame dry particle; 7 – brown wet particle; 8 – brown dry particle
Можно отметить, что увлажнение (на 3,75÷19 % в зависимости от марки) частиц угля несущественно влияет на времена термической подготовки угля (например, не более чем на 11 % для тощего угля) для всего исследуемого диапазона температур внешней среды (от 873 до 1273 К).
На рис. 6 приведена гистограмма, характеризующая среднее (по времени горения) значение концентраций одного из основных антропогенных газов – оксида азота (NO) – в продуктах сгорания одиночных частиц сухого и влажного длиннопламенного угля. Хорошо видно, что даже незначительное увлажнение сухой частицы длиннопламенного угля (таблица) – на 8,24 % – приводит к существенному снижению оксида азота в продуктах сгорания топливных частиц. Так, при температуре окислителя Tg=973 К концентрация NOx в продуктах сгорания увлажненной частицы меньше на 26 % по сравнению с сухой частицей длиннопламенного угля.
Рис. 6. Средние по времени концентрации оксидов азота в газообразных продуктах горения в малой окрестности частиц длиннопламенного угля: 1 – сухая угольная частица; 2 – влажная угольная частица
Fig. 6. Time-average concentrations of nitrogen oxides in gaseous combustion products in a small vicinity of long-flame coal particles: 1 – dry coal particle; 2 – wet coal particle
На рис. 6 хорошо видно, что при горении частиц влажного угля формируется меньше оксидов азота. Это обусловлено, в первую очередь, тем, что водяные пары, формирующиеся при испарении внутрипоровой влаги, выступают в роли компонента, связывающего NOx. Образуется азотная кислота, которая вступает в термохимическое взаимодействие с железом минеральной части топлива. Необходимо отметить, что при зажигании влажного угля водяных паров образуется больше, чем при зажигании частиц сухого угля. Источником воды при горении сухого угля является только адсорбционно-связанная влага и продукты реакций горения углеводородсодержащих (CnHm) соединений в составе газообразных продуктов пиролиза. Соответственно, можно обоснованно предположить, что взаимодействие паров азотной кислоты с оксидами железа минеральной части угля при воспламенении влажного угля протекает интенсивнее, чем при зажигании сухого угля, вследствие более высокой концентрации окислителя (паров азотной кислоты).
Заключение
Результаты экспериментов показали, что сжигание умеренно (влажность от 3,82 до 26,7 %) увлажненных углей приводит к существенному (до 26 %) секвестированию оксидов азота, образующихся при горении угля. При этом установлено, что время термической подготовки увлажненных углей увеличивается незначительно (не более 11 %) по сравнению с подготовкой сухих частиц угля в идентичных условиях. Можно сделать вывод, что использование умеренно влажного угля в качестве топлива на объектах теплоэнергетики может привести к снижению выбросов оксида азота, времена задержки зажигания угля при этом увеличиваются незначительно. Установленные при проведении экспериментов закономерности иллюстрируют возможность реализации технологии сжигания умеренно увлажненных углей с меньшим выходом антропогенных оксидов в продуктах сгорания по сравнению с процессом сжигания сухих углей и более высокой теплотой сгорания топлива по сравнению с водоугольной суспензией.
Об авторах
Жанна Андреевна Косторева
Национальный исследовательский Томский политехнический университет
Автор, ответственный за переписку.
Email: zhanna.kostoreva@yandex.ru
ORCID iD: 0000-0002-0545-9211
кандидат технических наук, ассистент Инженерной школы энергетики
Россия, г. ТомскСемен Владимирович Сыродой
Национальный исследовательский Томский политехнический университет
Email: ssyrodoy@yandex.ru
ORCID iD: 0000-0002-6924-8552
доктор технических наук, профессор Инженерной школы энергетики
Россия, г. ТомскАзимхан Адилханович Омаров
Национальный исследовательский Томский политехнический университет
Email: aao35@tpu.ru
аспирант Инженерной школы энергетики
Россия, г. ТомскСписок литературы
- Azadani L.N. Vertical axis wind turbines in cluster configurations // Ocean Engineering. – 2023. – Vol. 272. – P. 113855.
- Chu Y., Gao J., Li H. Wind power expansion and regional allocative efficiency among fossil-fuel electricity generator // International Journal of Industrial Organization. – 2023. – Vol. 91. – P. 103035.
- Kinnares V., Sawetsakulanond B. Characteristic requirements of a small scale squirrel cage induction generator for effective electricity generation from wind energy // Energy Procedia. – 2013. – Vol. 34. – P. 26–49.
- Reliability analysis of floating offshore wind turbine generator based on failure prediction and preventive maintenance / C. Zhao, H. Liu, X. Qu, M. Liu, R. Tang, A. Xie // Ocean Engineering. – 2023. – Vol. 288. – P. 116089.
- Getting more from the wind: recent advancements and challenges in generators development for wind turbines / C.C. Chang, T.J. Ding, T.J. Ping, K.C. Chao, M.A. Bhuiyan // Sustainable Energy Technologies and Assessments. – 2022. – Vol. 53. – P. 102731.
- A review of wind turbines in complex terrain / M. Elgend, I. Al Mallahi, A. Abdelkhalig, M.Y. Selim // International Journal of Thermofluids. – 2023. – Vol. 17. – P. 100289.
- Yang H., Wang H. Numerical simulation of the dust particles deposition on solar photovoltaic panels and its effect on power generation efficiency // Renewable Energy. – 2022. – Vol. 201. – P. 1111–1126.
- Study on the dynamic characteristics, control strategies and load variation rates of the concentrated solar power plant / G. Li, G. Du, G. Liu, J. Yan // Applied Energy. – 2024. – Vol. 357. – P. 122538.
- A comprehensive analysis of time-dependent performance of a solar chimney power plant equipped with a thermal energy storage system / A. Arefian, R. Hosseini-Abardeh, M.R. Larki, A. Torkfar, H. Sarlak // Renewable and Sustainable Energy Reviews. – 2024. – Vol. 189. – P. 114051.
- Couto A., Estanqueiro A. Wind power plants hybridised with solar power: a generation forecast perspective // Journal of Cleaner Production. – 2023. – Vol. 423. – P. 138793.
- Energy, exergy and economics study of a solar/thermal panel cooled by nanofluid / M. Tian, Y. Khetib, S. Yan, M. Rawa, M. Sharifpur, G. Cheraghian, A.A. Melaibari // Case Studies in Thermal Engineering. – 2021. – Vol. 28. – P. 101481.
- Kok M.V., Yildirim B. Gasification profiles of Thrace region coal under CO2, N2/CO2, and N2/DRY air environments // J Pet Sci Eng. – 2019. – Vol. 175. – P. 237–245.
- Munawer M.E. Human health and environmental impacts of coal combustion and post-combustion wastes // J Sustain Min. – 2018. – Vol. 17. – P. 87–96.
- Identifying coal plants for early retirement in India: a multidimensional analysis of technical, economic, and environmental factors / N. Maamoun, P. Chitkara, J. Yang, G. Shrimali, J. Busby, S. Shidore, Y. Jin, J. Urpelainen // Appl Energy. – 2022. – Vol. 312. – P. 118644.
- Perspectives of oxy-coal power plants equipped with CO2 capture, utilization, and storage in terms of energy, economic, and environmental impacts / S. Kim, Y. Lim, D. Lee, W. Cho, M. W. Seo, J.G. Lee // Energy Conversion and Management. – 2022. – Vol. 273. – P. 116361.
- Heat pump-driven adsorption CO2 capture for simple and cost-effective retrofits of coal power plants / S. Cloete, A. Giuffrida, M.C. Romano, A. Zaabout // Applied Thermal Engineering. – 2024. – Vol. 236. – P. 121456.
- Enhancing the flexibility and stability of coal-fired power plants by optimizing control schemes of throttling high-pressure extraction steam / Z. Liu, C. Wang, J. Fan, M. Liu, Y. Xing, J. Yan // Energy. – 2024. – Vol. 288. – P. 129756.
- Kumar A., Tiwari A.K. Solar-assisted post-combustion carbon-capturing system retrofitted with coal-fired power plant towards net-zero future: a review // Journal of CO2 Utilization. – 2022. – Vol. 65. – P. 102241.
- Parametric study and optimization of MEA-based carbon capture for a coal and biomass co-firing power plant / Q. Zhang, Y. Liu, Y. Cao, Z. Li, J. Hou, X. Gou // Renewable Energy. – 2023. – Vol. 205. – P. 838–850.
- Distribution and emission characteristics of filterable and condensable particulate matter in the flue gas emitted from an ultra-low emission coal-fired power plant / Z. Xu, Y. Wu, S. Liu, M. Tang, S. Lu // Journal of Environmental Chemical Engineering. – 2022. – Vol. 10. – P. 107667.
- Ignition of water-coal fuel droplets during radiative-convective- conductive heating in relation to boilers operating on the technology of circulating fluidized bed / G.V. Kuznetsov, S.V. Syrodoy, Zh.A. Kostoreva, D.Yu. Malyshev, M.V. Purin // Thermal Science and Engineering Progress. – 2022. – Vol. 33. – P. 101363.
- Ignition and combustion characteristics of coal-water fuels based on coal & semi-coke / G.V. Kuznetsov, S.V. Syrodoy, V.V. Salomatov, D.Y. Malyshev, Z.A. Kostoreva, M.V. Purin, S.A. Yankovsky // Combustion and Flame. – 2022. – Vol. 246. – P. 112430.
- Gvozdyakov D.V., Zenkov A.V., Kaltaev A.Zh. Characteristics of spraying and ignition of coal-water fuels based on lignite and liquid pyrolysis products of wood waste // Energy. – 2022. – Vol. 257. – P. 124813.
- Kurgankina M.A., Nyashina G.S., Strizhak P.A. Prospects of thermal power plants switching from traditional fuels to coal-water slurries containing petrochemicals // Sci Total Environ. – 2019. – Vol. 671. – P. 568–577.
- The prospects of burning coal and oil processing waste in slurry, gel, and solid state / K. Vershinina, G. Nyashina, V. Dorokhov, N. Shlegel // Appl Therm Eng. – 2019. – Vol. 156. – P. 51–62.
- Kijo-Kleczkowska A. Combustion of coal-water suspensions // Fuel. – 2011. – Vol. 90. – P. 865–877.
- Implementation of a three-stage scheme for the co-combustion of pulverized coal and coal-water slurry in an industrial boiler to reduce NOx emissions / S.V. Alekseenko, A.A. Dekterev, L.I. Maltsev, V.A. Kuznetsov // Process Safety and Environmental Protection. – 2023. – Vol. 169. – P. 313–327.
- Mechanism of sulfur and nitrogen oxides suppression in combustion products of mixed fuels based on coal and wood / G.V. Kuznetsov, S.A Jankovsky, A.A. Tolokolnikov, A.V. Zenkov // Combustion Science and Technology. – 2019. – Vol. 191. – P. 2071–2081.
- Глушков Д.О., Кузнецов Г.В., Стрижак П.А. Зажигание органоводоугольных топливных композицийю. – Новосибирск: Изд-во СО РАН, Национальный исследовательский Томский политехнический университет (ТПУ), 2017. – 460 с.
- Борисов Б.В., Крайнов А.В., Юхнов В.Е. Практикум по технической термодинамики и тепломассообмену. – Томск: Изд во ТПУ, 2010. – 141 с.
Дополнительные файлы








