Mathematical model of income dynamics in a closed system considering informal economic activities
- Authors: Cheboksarov V.V., Mamedova T.F.
- Issue: Vol 5, No 13 (2017)
- Section: Articles
- Submitted: 11.03.2025
- Accepted: 11.03.2025
- URL: https://ogarev-online.ru/2311-2468/article/view/283143
- ID: 283143
Cite item
Full Text
Abstract
The article considers a mathematical model of non-linear system of differential equations to study the dynamics of income of economic agents in a closed economic system with different types of taxation, taking into account informal economic activities. The study highlights the relationship between the official and shadow economy, assesses the role of tax policy in the growth or reduction of shadow processes and the damage done by the shadow economy to the socioeconomic status of society.
Full Text
Введение. Теневая экономика является одной из важнейших проблем, стоящих перед любым государством. Она является одной из внутренних угроз для экономической безопасности общества, выводя огромное количество ресурсов из официальной экономики, нарушая целостность производственных процессов, а также сокращая поступления в бюджеты регионов и страны в целом.
Хотя теневые экономические процессы и могут сглаживать негативные социальные процессы, вызванные непродуманным реформированием, например, предоставлением дополнительных рабочих мест, и, как следствие, дополнительных доходов населению, страдающему от безработицы или, например, снабжением продукцией потребителей с небольшими доходами, что может быть хорошо для населения в долгосрочной перспективе, они лишают экономику ресурсов, необходимых для ее восстановления и последующего подъема. Если же ресурсы, заключенные в теневой экономике перевести в официальную экономику, то они станут дополнительным подспорьем для экономического роста.
В связи с этим предлагается математическая модель для оценки влияния, которое оказывают теневые процессы в замкнутой экономической системе на рост доходов, входящих в нее экономических агентов.
Постановка задачи.
Рассмотрим замкнутую экономическую систему, состоящую из следующих агентов: Производственный сектор, Домохозяйства, Государство [1; 2]. Сделаем следующие предположения:
- Производственный сектор производит ровно столько, сколько могут потребить Домохозяйства. Будем считать что закон, по которому Производственный сектор выпускает свою продукцию, задается функцией Потребления C(𝑤2). Домохозяйства в свою очередь предлагают рабочую силу и потребляют конечную продукцию Производственного сектора. Будем считать, что в начальный период Производственный сектор имеет первоначальный доход 𝐶0, а Домохозяйства – С1.
- Государство собирает налог с Производственного сектора и налог с Домохозяйств, а также направляет инвестиции в Производственный сектор и социальные выплаты Домохозяйствам.
- Домохозяйства потребляют как официальный, так и теневой продукт. Домохозяйства формируют свой бюджет за счет доходов от социальных выплат от Государства и доходов, как официальных, облагаемых налогом, так и теневых, налогом не облагаемых, от Производственного сектора. При этом бюджет расходуется на выплату налога с официальной части дохода.
- В Производственном секторе производимый продукт делится на официальный, выручка за который налогом облагается, и неофициальный, выручка с которого налогом не облагается, но может попасть под штрафные санкции. Официальная выручка образуется за счет реализации официального продукта. Теневая выручка образуется за счет реализации теневого продукта. Официальная прибыль формируется из официальной Выручки за вычетом налога и оплаты официального труда Домохозяйствам. Теневая прибыль формируется из теневой выручки за вычетом штрафных санкций, а также оплаты теневого труда Домохозяйствам. Доход Производственного сектора растет за счет официальной и теневой прибыли и инвестиций, а уменьшается за счет прочих расходов ∆𝐾.
- Государство формирует бюджет из налогов с Производственного сектора и Домохозяйств, а также из теневой выручки, попавшей под штрафы. Весь бюджет делится на инвестиции Производственному сектору и социальные выплаты Домохозяйствам. Требуется исследовать зависимость роста доходов экономических агентов с учетом их теневой активности, выраженной в сокрытии части доходов от налогообложения.
Математическая модель задачи. Введем следующие обозначения:
Математическая модель задачи, учитывая все вышеуказанные условия и предположения, будет иметь вид [3–6]:
Или
Введем обозначения:
Получим
(1)
Предположим, что функция потребления имеет вид простейшей кейнсианской линейной функции потребления [1] , где b ∈ [0, 1]. Тогда система (1) примет вид:
(2)
Решение системы (2), с начальными условиями , имеет вид:
(3)
Численное моделирование динамики изменения доходов в замкнутой экономической системе. Рассмотрим несколько вариантов возможных ситуаций динамики изменения доходов в замкнутой экономической системе в зависимости от доли теневых процессов и при различных налоговых ставках.
1. Пусть, в системе заданы высокие налоговые ставки 𝜏1 = 0.8, 𝜏2 = 0.9, доходы от которых формируют бюджет w3, который полностью перераспределяется в пользу Домохозяйств (𝜀 = 0), при этом весь доход попадает под обложение налогом со стороны Государства (𝛾 = 0). Тогда решение (3) исследуемой системы (2) при значениях 𝑎 = 1, 𝑏 = 0.68, 𝛼 = 0.001, 𝛽 = 0.1, 𝑝 = 5, 𝐿 = 900, 𝜀 = 0, ∆𝐾 = 1, 𝐶0 = 0, 𝐶1 = 0 будет иметь вид, изображенный на рис. 1.
Рис. 1. График зависимости изменения доходов при высоких налоговых ставках и отсутствии теневых процессов.
Высокие налоговые ставки и отсутствие теневых процессов обуславливают резкий рост доходов Домохозяйств с 2 по 3 год до 1,2 млн., но это же и тормозит рост доходов Производственного сектора, которые только к 5 году достигают 500 000.
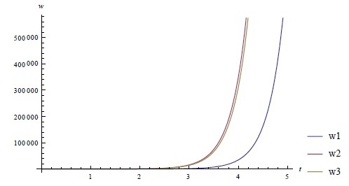
2. Если же половина доходов Производственного сектора получена за счет теневых процессов (𝛾 = 0.5) и может облагаться только штрафными санкциями (𝛽 = 0.1), то решение (3) исследуемой системы (2) при значениях 𝑎 = 1, 𝑏 = 0.68, 𝛼 = 0.001, 𝛽 = 0.1, 𝜏1 = 0.8, 𝜏2 = 0.9, 𝑝 = 5, 𝐿 = 900, 𝜀 = 0, ∆𝐾 = 1, 𝐶0 = 0, 𝐶1 = 0 будет иметь вид, изображенный на рис. 2.
Рис. 2. График зависимости изменения доходов при высоких налоговых ставках и равной доле официальных и теневых процессов.
Как видно из рисунка 2, рост размеров бюджета и, как следствие, рост размеров доходов Домохозяйств замедлится, например, к концу 4 года составит немногим более 800 000, а рост размеров доходов Производственного сектора наоборот увеличится, например, к концу 5 года он составит 800 000 вместо 500 000 при отсутствии теневых процессов.
3. Решение (3) исследуемой системы (2) при значениях 𝑎 = 1, 𝑏 = 0.68, 𝛼 = 0.001, 𝛽 = 0.1, 𝑝 = 5, 𝛾 = 0, 𝐿 = 900, 𝜀 = 0, ∆𝐾 = 1, 𝜏1 = 0.8, 𝜏2 = 0.9, 𝐶0 = 0, 𝐶1 = 0 будет иметь вид, изображенный на рис. 3.
Рис. 3. График зависимости изменения доходов при высоких налоговых ставках и отсутствии официальных процессов.
Поскольку весь доход производственного сектора будет получен за счет теневых процессов, то бюджет Государства будет формироваться только из поступлений от штрафных санкций на теневой доход, а т.к. бюджет полностью перераспределяется на доходы Домохозяйств, то это значительно замедлит их рост, и к концу 4 года размер доходов Домохозяйств может составить немногим более 400 000. Так как объем продукции, которую выпускает Производственный сектор зависит от размера дохода Домохозяйств, то вместо ожидаемого увеличения, по сравнению с предыдущим случаем, будет наблюдаться снижение роста размера доходов, и к концу 5 года он составит около 400 000, что является наименьшим показателем из всех рассмотренных примеров.
4. Теперь рассмотрим влияние теневых процессов на размер доходов Производственного сектора при небольших налоговых ставках. (𝜏1 = 0.1, 𝜏2 = 0.2). Будем считать, что все собранные налоги перераспределяются в пользу Домохозяйств. Теневые процессы отсутствуют. Тогда решение (3) исследуемой системы (2) при значениях 𝑎 = 1, 𝑏 = 0.68, 𝛼 = 0.001, 𝛽 = 0.1, 𝑝 = 5, 𝐿 = 900, 𝜀 = 0, ∆𝐾 = 1, 𝐶0 = 0, 𝐶1 = будет иметь вид, изображенный на рис. 4.
Рис. 4. График зависимости изменения доходов при низких налоговых ставках и отсутствии теневых процессов.
Так как бюджет Государства полностью перераспределяется в пользу Домохозяйств, а налоговые сборы небольшие, то, по сравнению с графиком 1, рост доходов небольшой и составляет немного больше 500 000. Кривая доходов Производственного сектора в этом случае совпадает с аналогичной кривой из графика 1.
5.Теперь рассмотрим ситуацию, когда доля теневых процессов в экономике составляет ровно половину (𝛾 = 0.5 ). Тогда решение (3) исследуемой системы (2) при значениях 𝑎 = 1, 𝑏 = 0.68, 𝛼 = 0.001, 𝛽 = 0.1, 𝜏1 = 0.1, 𝜏2 = 0.2, 𝑝 = 5, 𝐿 = 900, 𝜀 = 0, ∆𝐾 = 1, 𝐶0 = 0, 𝐶1 = 0 будет иметь вид, изображенный на рис. 5.
Рис. 5. График зависимости изменения доходов при низких налоговых ставках и равной доле официальных и теневых процессов.
Из решения получим, что в отличие от аналогичной ситуации, но при высоких налоговых ставках, кривая доходов Производственного сектора покажет менее значительный рост, в размере 500 000 к середине 5 года, что обуславливается снижением размеров дохода Домохозяйств вследствие снижения размера поступлений со стороны Государства.
Вывод.
В результате проведенных исследований выявлена следующая зависимость. Наиболее значительный рост кривой доходов Производственного сектора наблюдался при высоких налоговых ставках 𝜏1 = 0.8, 𝜏2 = 0.9, и при равной доле официальных и теневых процессов в замкнутой экономической системе. Полученная математическая модель может выступать как основа для дальнейшего изучения взаимосвязи теневых экономических процессов и налоговой политики, их влияния на развитие экономической сферы Государства.
About the authors
V. V. Cheboksarov
Author for correspondence.
Email: ogarevonline@yandex.ru
Russian Federation
T. F. Mamedova
Email: ogarevonline@yandex.ru
Russian Federation
References
- Замков О. О., Толстопятенко А. В., Черемных Ю. Н. Математические методы в экономике: учеб. / под общ. ред. А.В. Сидоровича; МГУ им. М.В. Ломоносова. – 3-е изд., перераб. – М.: Дело и Сервис, 2001. – 365 с.
- Интрилигатор М. Математические методы оптимизации и экономическая теория; пер. с англ. – М.: Прогресс, 1975. – 606 с.
- Мамедова Т. Ф., Егорова Д. К., Десяев Е. В. Об управлении портфелем ценных бумаг // Аналитические и численные методы моделирования естественно-научных и социальных проблем: сборник статей X Международной научно-технической конференции / под ред. И. В. Бойкова. – Пенза, 2015. – С. 87–90.
- Мамедова Т. Ф., Егорова Д. К., Десяев Е. В. Анализ устойчивости математической модели Лукаса по части переменных // Журнал Средневолжского математического общества. – 2015. – Т. 17, № 3. – С. 30–36.
- Мамедова Т. Ф., Ляпина А. А. Алгоритм исследования моделей нелинейной динамики // Известия высших учебных заведений. Поволжский регион. Физико- математические науки. – 2013. – № 3 (27). – С. 48–57.
- Мамедова Т. Ф., Егорова Д. К. Об асимптотическом равновесии некоторых экономических систем // Журнал Средневолжского математического общества. – 2013. – Т. 15, № 2. – С. 55–58.
Supplementary files











