Modelling of automated temperature control system for agricultural premises
- Authors: Mikheev D.I.
- Issue: Vol 12, No 13 (2024)
- Pages: 2-6
- Section: Articles
- Submitted: 03.02.2025
- Accepted: 03.02.2025
- URL: https://ogarev-online.ru/2311-2468/article/view/278785
- ID: 278785
Cite item
Full Text
Abstract
The article presents a prototype of a system for automatically stabilizing the temperature in a room by controlling the ventilation intensity based on the Arduino UNO microcontroller. A block diagram of the layout design, the selection of sensors and actuators, and the development of a functioning algorithm are provided. The possibility of using this system in agricultural premises is assessed.
Keywords
Full Text
В настоящее время в Кыргызской Республике наблюдается рост экономической активности во всех сферах, в том числе и в области сельского хозяйства. Это обусловлено растущей доступностью новых технологий, основанных на автоматизации и цифровизации различных производственных процессов, что позволяет широко внедрять автоматизированное управление различными технологическими процессами, в том числе в небольших частных хозяйствах.
Разработка и изготовление систем автоматического управления (САУ) традиционно осуществляется в несколько этапов:
- разработка функциональной схемы САУ;
- выбор и обоснование технических средств;
- математическое моделирование для оценки степени обеспечения показателей качества функционирования САУ;
- корректировка схемы и конструирование системы;
- разработка алгоритма функционирования САУ и программного обеспечения.
Эти этапы трудоемки и требуют от разработчика высокой профессиональной квалификации. Появление в 2000-х годах широкого ассортимента микроконтроллеров (прежде всего ARDUINO) и других миниатюрных интеллектуальных элементов систем автоматизации позволяет упрощать и совмещать вышеперечисленные этапы в процессе макетирования несложных САУ, обеспечивая совместимость комплектующих и оценивая качество полученной конструкции на практике, экспериментально.
В данной статье описан процесс макетирования системы автоматической стабилизации температуры в помещении за счет управления интенсивностью вентиляции.
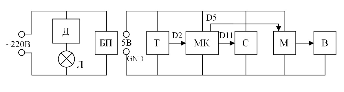
Функциональная схема макета САУ температурой в помещении представлена на рисунке 1. Конструктивно макет представляет собой замкнутый объем, в котором размещены все компоненты системы. Источником тепла внутри макета является миниатюрная лампа накаливания Л, питаемая от сети переменного тока напряжением 220 В [1]. Для плавного регулирования яркости лампы используется диммер Д, способный управлять нагрузкой до 100 Вт [2]. Блок питания БП преобразует переменное напряжение 220 В в постоянное величиной 5В, которое питает микроконтроллер МК, датчик температуры Т, MOSFET-модуль М и исполнительные механизмы системы: вентилятор В и сервопривод заслонки С.
Рис. 1 Функциональная схема макета САУ температурой.
Основой системы управления является микроконтроллер ARDUINO UNO R3 [4]. Цифровой датчик температуры Т [3] посылает на вход микроконтроллера D2 измеренное значение температуры в виде цифрового кода. Микроконтроллер сравнивает мгновенное значение температуры с величиной, заданной пользователем, и при попадании измеренного значения в конкретный диапазон выдаёт соответствующие сигналы управления системой вентиляции на выводы D5 и D11 МК.
Система вентиляции включает два исполнительных элемента:
- сервопривод С, который перемещает заслонку вентиляционного отверстия на крыше макета [5];
- вентилятор В, закрепленный в боковой стенке макета.
В качестве вентилятора используется бесколлекторный вентилятор для охлаждения радиаторов электронной техники, имеющий размер 40 мм в высоту и длину и шириной 10 мм [7]. Скорость вращения вентилятора задается микроконтроллером в виде ШИМ сигнала, который усиливается с помощью MOSFET модуля М [6].
Внешний вид макета САУ температурой в помещении сельскохозяйственного назначения представлен на рисунке 2.
Рис. 2. Внешний вид макета САУ температурой: а) вид спереди; б) вид сверху.
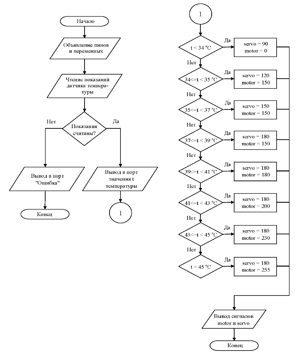
Процесс вентиляции макета осуществляется в соответствии с алгоритмом, блок-схема которого представлена на рисунке 3.
Датчик температуры опрашивается микроконтроллером каждые 2 секунды, и передаёт на цифровой вход D2 код со значением температуры. Если этого не происходит, в последовательный порт выводится сообщение об отсутствии сигнала от датчика температуры. Если же сигнал принят, то в порт выводится значение температуры t. Далее, микроконтроллер сравнивает это значение температуры с заданными диапазонами. Если значение попадает в определённый диапазон, то, согласно условию, два выходных параметра, а именно, положение вала сервопривода servo и скважность ШИМ-сигнала для вентилятора motor примут соответствующие заданные значения. Эти параметры и определят режим работы и выбор вышеназванных исполнительных механизмов (сервопривода и вентилятора) на практике.
Рис. 3. Блок схема алгоритма программы микроконтроллера.
Микроконтроллер и датчик температуры могут быть использованы достаточно простые, а в качестве исполнительных механизмов могут быть применены более производительные устройства. Для управления заслонкой вентиляционного канала может применяться более мощный сервопривод или шаговый двигатель. В таком случае будет необходимо использовать и соответствующий драйвер для такого двигателя. Заслонок может быть несколько, каждая из них может управляться по индивидуальной программе для более точного распределения потоков воздуха в помещении. В качестве основного вентилятора предполагается использование асинхронного двигателя в связке с частотным преобразователем, получающим управляющий ШИМ-сигнал от микроконтроллера Arduino.
References
- Лампа накаливания для холодильников и швейных машин [Электронный ресурс]. – Режим доступа: https://www.vseinstrumenti.ru/product/lampa-nakalivaniya-dlya-holodilnikov -i-shvejnyh-mashin-camelion-mic-15-p-cl-e14-12116-983223/ (дата обращения: 23.07.2024).
- Диммер для ламп накаливания [Электронный ресурс]. – Режим доступа: https://aliexpress.ru/item/33041044073.html?sku_id=67421408519&spm=a2g2w.productlist.se arch_results.2.1686e7ddrG2oub (дата обращения: 23.07.2024).
- Цифровой датчик температуры и влажности DHT11 [Электронный ресурс]. – Режим доступа: https://arduinomaster.ru/datchiki-arduino/datchiki-temperatury-i-vlazhnosti-dht11- dht22/ (дата обращения: 23.07.2024).
- Плата микроконтроллера Arduino UNO R3 [Электронный ресурс]. – Режим доступа: https://all-arduino.ru/product/arduino-uno/ (дата обращения: 23.07.2024).
- Сервопривод SG90 [Электронный ресурс]. – Режим доступа: https://duino.ru/SG90- Servoprivod.html/ (дата обращения: 23.07.2024).
- Плата модуля полевого транзистора IRF520 [Электронный ресурс]. – Режим доступа: https://duino.ru/MOSFET-modul.html/ (дата обращения: 23.07.2024).
- Бесколлекторный вентилятор для охлаждения радиаторов [Электронный ресурс]. – Режим доступа: https://asenergi.com/catalog/ventilyatory-ac/ventilyator-dc-40x40.html#more (дата обращения: 23.07.2024)
Supplementary files









