Spice Macromodel and Simulation of Switching Power Supply for Universal Application
- Authors: Suraykin A.I., Labutin M.S., Kudryashov A.D., Suraykin A.A.
- Issue: Vol 9, No 14 (2021)
- Pages: 27-32
- Section: Articles
- Submitted: 31.01.2025
- Accepted: 31.01.2025
- URL: https://ogarev-online.ru/2311-2468/article/view/278612
- DOI: https://doi.org/10.15507/огарёв-online.v9i14.278612
- ID: 278612
Cite item
Full Text
Abstract
The article provides the results of engineering design of universal switching power supply at CAD TINA-TI based on the designed Spice macromodel. A computer imitation design with represented time-diagram is done. A universal and effective schematic design with minimal amount external parts is proposed.
Full Text
Принципиально важным фактором при разработке импульсного источника питания (ИП) светодиодов универсального применения, является минимизированная избыточность конструкции. Это позволяет уменьшить габариты ИП и его стоимость. Применение оригинальных схемотехнических решений, позволяет, с одной стороны, получить все требуемые параметры при минимизированных затратах, с другой стороны, использовать многие передовые достижения в области импульсной преобразовательной техники [1].
При разработке универсального, малогабаритного ИП, необходимо найти экономичное и эффективное решение. Так, для получения светового потока в 1 200 лм, аналогичного потоку лампы накаливания мощностью 100 Вт, необходимо управлять 12–14 светодиодами, мощностью не менее 1 Вт с номинальной светоотдачей не ниже 100 лм/Вт при рабочем токе 350 мА [2].
Практически всегда, при разработке ИП возникает проблема отвода тепла, выделяющегося в малом объёме. Источником тепла в светодиодном светильнике, кроме самих светодиодов, всегда является сам ИП. К универсальным ИП с малыми габаритами предъявляются достаточно жёсткие требования:
- изоляция светодиодов от корпуса устройства освещения,
- при необходимости гальваническая изоляция светодиодов от схемы управления,
- высокий КПД,
- малые габариты, обеспечивающие возможность встраивания в малогабаритный корпус,
- наличие корректора коэффициента мощности (активного или пассивного), так как могут быть варианты с применением аккумуляторных батарей,
- низкая себестоимость в массовом производстве.
В связи с тем, что реализация современного высокоэффективного, конкурентоспособного импульсного ИП невозможна без применения ИС импульсных источников питания, то важен выбор наиболее подходящей микросхемы ШИМ-контроллера. Практически все ведущие фирмы-производители электронной компонентной базы (ЭКБ) выпускают управляющие ИС для импульсных источников питания. Номенклатура таких ИС огромна и выбор, как правило, связан с определением отношения – цена/требуемые характеристики. В этой связи интерес представляет такая микросхема, как TPS92210. Эту ИС выпускает такая известная фирма как Texas Instruments (США). При анализе параметров вышеуказанной микросхемы необходимо ориентироваться на техническую информацию компании Texas Instruments на ИС TPS92210 [3]. Практический интерес к микросхеме TPS92210 связан ещё и с тем, что она обладает широким набором функций, включая наличие корректора коэффициента мощности и уникальными характеристиками, позволяющими гибко реализовывать различные ИП для многих компактных вариантов светодиодных светильников бытового и промышленного назначения.
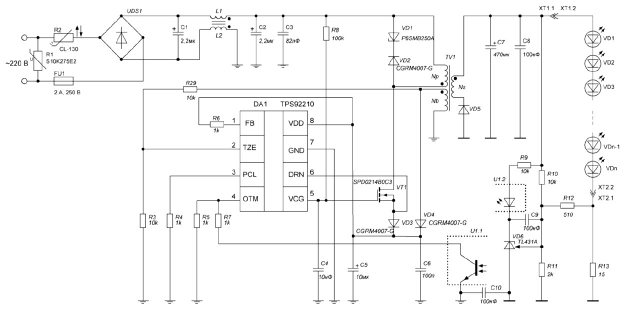
Упрощённая принципиальная электрическая схема ИП на основе микросхемы ШИМ-контроллера TPS92210 приведена на рисунке 1. Следует отметить – данная микросхема не требует внешнего датчика тока для автоматической стабилизации тока светодиодов. Эта функция реализована непосредственно в самой микросхеме.
Рис. 1. Упрощённая принципиальная электрическая схема импульсного ИП на основе микросхемы TPS92210
Для оптимизации того или иного схемотехнического решения импульсного ИП целесообразно провести расчёт с применением компьютерного имитационного моделирования на основе макромодели микросхемы TPS92210. Однако на сайте производителя (Texas Instruments) отсутствует какая-либо информация по SPICE-макромоделям микросхемы TPS92210.
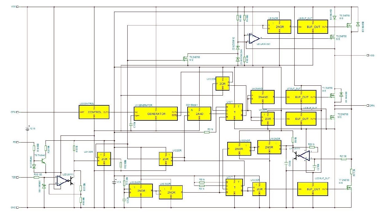
Таким образом, для реализации компьютерного моделирования была выполнена разработка SPICE-макромодели микросхемы TPS92210 для применения в составе САПР TINA-TI [4]. Применение указанной САПР связано тем, что это свободно распространяемая некоммерческая САПР с хорошо отлаженными вычислительными алгоритмами для импульсных устройств. Разработка SPICE-макромодели микросхемы TPS92210 выполнена на основе блочно-иерархического принципа. Структурная схема разработанной SPICE-макромодели (2-й уровень иерархии) микросхемы TPS92020 приведена на рисунке 2.
Рис. 2. Структурная схема SPICE-макромодели (2-й уровень иерархии) микросхемы TPS92210
Макромодель микросхемы TPS92210, как собственно и большинства других микросхем подобного класса, представляет собой функциональную схему, содержащую три уровня иерархии:
- первый уровень – уровень элементов, на которых выполнены принципиальные электрические схемы функциональных узлов;
- второй уровень – функциональный уровень, представляющий собой фактически функциональную схему микросхемы TPS92210;
- третий уровень – уровень микросхемы как устройства («чёрного ящика») на котором можно выполнять схемы различных источников питания.
Достаточность и удобство трeхуровнего представления SPICE-макромодели микросхемы TPS92210 обусловлено тем, что при проведении имитационного моделирования, можно достаточно быстро вносить те или иные схемотехнические поправки на различных уровнях схемной иерархии.
На рисунке 3 приведена имитационная модель импульсного ИП на основе SPICE-макромодели микросхемы TPS92210 для анализа в САПР TINA-TI. Эта модель позволяет проводить анализ и расчёт основных режимов работы импульсного ИП с применением навесных компонентов из состава встроенных библиотек САПР TINA-TI.
Рис. 3. Имитационная модель импульсного ИП с источниками тока на основе макромодели микросхемы TPS92210
Имитационное моделирование разрабатываемого эффективного импульсного ИП универсального применения позволяет формировать временные диаграммы в различных временных интервалах обеспечивая, тем самым, как анализ начального режима работы (инициализация), так и установившийся (стационарный) режим работы ИП в пределах, заданных техническими требованиями, то есть проводить оценку режима стабилизации рабочего тока светодиодов [5].
На рисунке 4 приведены временные диаграммы перехода источника питания на стационарный режим. Сигналы получены в разных точках, в соответствии со схемой, приведённой на рисунке 3.
Рис. 4. Временные диаграммы работы импульсного ИП на основе микросхемы ШИМ-контроллера TPS92210:
- на истоке МОП-транзистора (VF1);
- на обмотке обратной связи (дополнительной обмотке) трансформатора (VF2);
- на вторичной обмотке трансформатора (VF3)
Проведённый анализ полученных результатов моделирования позволил в первом приближении провести расчёт алгоритма работы малогабаритного импульсного ИП и определить основные требования к навесным компонентам микросхемы ШИМ-контроллера, включая МОП-транзистор и трансформатор. Эти требования входят и являются неотъемлемой частью общих требований к высококачественным импульсным источникам питания универсального применения:
- Диапазон напряжения питания: 90–250 В (переменное),
- Число последовательно включенных светодиодов: 7,
- Прямое падение напряжения на одном светодиоде: 3,6 В,
- Полное падение напряжения на светодиодах: ULED = 7× 3,6 = 25,2 В. Начальный режим работы ИС TPS92210:
- Номинальнаячастота работы ШИМ: fSW = 5 / 250 кГц,
- Номинальныйрабочий ток светодиодов: ILED(AVE) = 350 мА,
- Изменение тока светодиодов при изменении напряжения питания (обычно от 15 % до 30% относительно ILED(AVE): Δi = 0,3 × 350 = 105 мА,
- Минимальное значение КПД: 80 %.
Применение SPICE-макромодели микросхемы TPS92210, приведённой на рисунках 2 и 3 позволяет проводить моделирование и расчёт различных вариантов схем малогабаритных импульсных ИП для компактных светодиодных устройств освещения. Форму и размеры макетных образцов и рабочих печатных плат целесообразно выбирать исходя из размеров корпуса разрабатываемого ИП и устройства освещения. Монтаж светодиодов целесообразно проводить на отдельных печатных платах с учётом их габаритов.
About the authors
A. I. Suraykin
Author for correspondence.
Email: ogarevonline@yandex.ru
Russian Federation
M. S. Labutin
Email: ogarevonline@yandex.ru
Russian Federation
A. D. Kudryashov
Email: ogarevonline@yandex.ru
Russian Federation
A. A. Suraykin
Email: ogarevonline@yandex.ru
Russian Federation
References
- Маниктала С. Импульсные источники питания от A до Z / Пер. с англ. – К.: МК-Пресс; СПб.: КОРОНА-ВЕК, 2008. – 256 с.
- Шуберт Ф. Светодиоды / Пер. с англ. под ред. А. Э. Юновича. – 2-е изд. М.: ФИЗМАТЛИТ, 2008. – 496 с.
- Техническая инф. по ИС TPS92210 [Электронный ресурс]. – Режим доступа: www.ti.com/TPS92210 (дата обращения 03.10.2021).
- Техническая информация по САПР TINA-TI. [Электронный ресурс]. – Режим доступа: www.ti.com/tool/TINA-TI (дата обращения 03.10.2021).
- Сурайкин А. И., Курынов Б. В., Сеськин М. В., Сурайкин А. А. Высокоэффективные источники питания для светодиодного освещения // Электроника и электрооборудования транспорта. – 2020. – № 3. – С. 25–28.
Supplementary files










