Designing and implementing software and information system for automation of veterinary pharmacy
- Authors: Chekurova A.A.
- Issue: Vol 7, No 10 (2019)
- Section: Articles
- Submitted: 27.01.2025
- Accepted: 27.01.2025
- URL: https://ogarev-online.ru/2311-2468/article/view/278212
- ID: 278212
Cite item
Full Text
Abstract
The article provides an analysis of the functionality of automated information systems for veterinary pharmacies and their chains. Doing a project of the automation of a veterinary pharmacy, the author describes the basic stages of software development for the information system: modeling, designing and implementing of the system components.
Full Text
Введение. По данным новостного ресурса «Интерфакс», численность домашних животных в России за последние три года выросла на 14% или на 6,3 миллиона особей. Причем отношение к питомцам становится все менее утилитарным, а более ответственным [1]. В связи с этим возрастает потребность в ветеринарных товарах и услугах.
Стремление упростить и ускорить свою работу, а также сэкономить время подталкивает людей к поиску новых эффективных решений взаимодействия, как при потреблении, так и при предоставлении услуг, что приводит к необходимости автоматизации деятельности ветеринарных организаций средствами сети Интернет.
Не является исключением и сфера ветеринарной фармацевтики. Ассортимент товаров и потребности людей растут так быстро, что все больше ветеринарных компаний организуют онлайн-продажу медикаментов для домашних животных и сопутствующих товаров.
Анализ информационных систем для автоматизации работы ветеринарных аптек. Согласно сервису «2GIS», на территории города Саранска действует 5 организаций, осуществляющих оборот ветеринарных и сопутствующих товаров, причем только одна из них, принадлежащая к пензенской сети, имеет собственный веб-сайт.
Для выяснения причин столь низкой информатизации в данной сфере были рассмотрены несколько существующих информационных систем ветеринарной фармацевтики. Основной функционал ресурсов описан в таблице 1.
Таблица 1
Сравнение функциональности существующих аналогичных решений
Функциональность | farmmed.ru | vetapteka1.ru | vetapteka.ru | PharmaVet.ru |
Возможность регистрации клиента в системе | + | + | + | + |
Возможность заказа товаров | + | + | + | + |
Возможность ранжирования товаров по типу и/или назначению | + | + | + | + |
Возможность задания критериев поиска | + | + | + | – |
Возможность просмотра информации об организации | + | + | + | + |
Возможность просмотра информации о доставке | + | + | + | + |
Возможность просмотра информации о специальных предложениях и скидках | + | + | – | – |
Возможность просмотра информации об оплате | + | + | + | + |
Возможность просмотра информации о возврате товаров | – | + | + | – |
Возможность заказа звонка по «горячей линии» | + | + | + | – |
Возможность просмотра количества товаров в корзине | + | + | + | + |
Возможность просмотра стоимости товаров в корзине | + | – | – | + |
Возможность просмотра нормативной базы организации | + | + | – | + |
Возможность задавать вопросы специалистам организации | + | + | – | – |
Возможность читать статьи | + | + | – | – |
Возможность просмотра новостей организации | + | + | + | – |
Возможность оставления отзывов о ресурсе | + | + | – | – |
Ссылки на группы в социальных сетях | + | + | – | – |
Возможность просмотра контактной информации | + | + | + | + |
На основе анализа приведенных выше решений можно сделать вывод об избыточности и перегруженности функционала существующих систем, которые могут привести к возникновению неудобств у пользователей при работе с системой [2]. Поэтому было принято решение реализовать программно-информационную систему «PharmaVET», функционал которой не будет перегружен. Это позволит значительно упростить работу с системой, ускорить процесс оборота товаров и расширить клиентскую базу без значительного увеличения штата сотрудников.
Проектирование программной системы (ПС). На начальном этапе проектирования система воспринимается не как набор функциональных блоков, а как единое целое. Для более подробного описания создаваемого продукта применяется метод декомпозиции. Суть метода – в замене решения исходной, более крупной задачи решением серии нескольких более простых взаимосвязанных задач [3].
Для декомпозиции первого уровня применяется методология DFD (англ. Data Flow Diagrams – диаграммы потоков данных). Это методология графического структурного анализа системы, которая описывает внешние по отношению к системе сущности (источники и приемники данных), процессы, логические функции, потоки и хранилища данных, к которым производится доступ. Такая нотация моделирует создаваемую систему с точки зрения хранения, обработки и передачи информации.
Рассмотрим основные составляющие DFD:
- Процесс – это последовательность действий, которые необходимо предпринять для успешной обработки данных.
- Внешние сущности – любые объекты, которые не входят в состав системы, но являются источниками либо приемниками информации, используемой в системе. К внешним сущностям могут относиться: человек, сторонняя система, носитель информации или хранилище данных.
- Хранилище данных – способ организации и хранения данных для процессов в системе (база данных, таблица и др.).
- Поток данных определяет информацию, передаваемую посредством некоторого соединения от источника к приемнику, а также направление ее передачи [4].
- Диаграммы, моделирующие основные ситуации, возникающие при работе с системой, представлены на рис. 1 – 3.
Рис. 1. Диаграмма регистрации пользователя в системе.
Процессы обработки: запросить данные пользователя, создать новую учетную запись, добавить пользователя в БД;
Потоки данных: ФИО и e-mail пользователя, логин и пароль, введенные данные, добавление записи в БД, изменение статуса пользователя;
Хранилища данных: база данных пользователей;
Внешние объекты: посетитель сайта, зарегистрированный пользователь сайта.
Рис. 2. Диаграмма авторизации пользователя в системе.
Процессы обработки: авторизовать пользователя, проверить введенные логин и пароль; Потоки данных: логин/пароль, введенные данные, информация о логине и пароле, информация об учетной записи найдена, информация об учетной записи не найдена, подтвержденные логин и пароль, ошибка авторизации;
Хранилища данных: база данных пользователей;
Внешние объекты: посетитель сайта, зарегистрированный пользователь сайта.
Рис. 3. Диаграмма заказа товара.
Процессы обработки: просмотреть информацию, отсортировать товар, добавить товар в корзину, задать способ доставки и оплаты, заказать товар;
Потоки данных: логин/пароль, данные авторизации, данные пользователя, данные об активности пользователя, параметры сортировки, запрос товара, запрошенный товар, информация о заказе, параметры доставки и оплаты, запрос информации о заказе, информация о запрошенном заказе;
Хранилища данных: база данных пользователей, база данных товаров, база данных заказов;
Внешние объекты: посетитель сайта, зарегистрированный пользователь сайта.
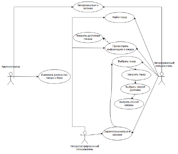
На следующем этапе проектирования необходимо определить основные группы пользователей, систему отношений между ними и функциями ресурса [5]. Для описания системы на концептуальном уровне построим диаграмму вариантов ее использования (рис. 4).
Рис. 4. Диаграмма вариантов использования.
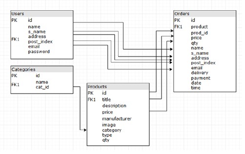
Далее перейдем от концептуального уровня к описанию отдельных сущностей системы. Для этого определим основные типы используемых данных, типы объектов системы и различные статические связи между ними и построим схему базы данных (рис. 5). Краткое описание структуры базы данных приведено в таблице 2.
Рис. 5. Схема базы данных системы.
Таблица 2
Обзор структуры базы данных
Название оригинальное | Название | Описание |
Products | Товары | Содержит список доступных товаров с указанием названия, типа, цены и краткого описания. |
Orders | Заказы | Содержит информацию о заказе: информацию о заказанном товаре, количество заказанных позиций, данные заказчика, дату и время заказа, сумму заказа, тип оплаты. |
Categories | Категории товаров | Отражает имеющиеся категории товаров. |
Users | Пользователи | Содержит данные пользователей: фамилию, имя, адрес с индексом, e-mail и пароль. |
Технологии реализации программной системы (ПС). Для реализации описанной программной системы (ПС) были использованы следующие технологии и языки программирования:
- создание и оформление страниц сайта – HTML, CSS, JavaScript;
- работа с сессиями пользователей и взаимодействие с базами данных – язык программирования PHP;
- система управления базами данных (СУБД) MySQL;
- веб-сервер – локальный сервер Denwer.
Обзор возможностей реализованной программной системы (ПС). Рассмотрим основные возможности системы «PharmaVET».
С любой страницы ресурса доступны переходы между страницами посредством горизонтального и вертикального (выпадающего) меню, строка поиска, выпадающее окно регистрации, форма авторизации, ссылки на главную страницу и корзину, задание критериев фильтрации товаров в каталоге. Внешний вид главной страницы с активными выпадающими элементами представлен на рисунке 6.
Рис. 6. Главная страница ресурса, выпадающие панель навигации и форма регистрации.
Для авторизации в системе пользователь вводит оригинальные логин и пароль (рис. 7). В случае некорректного ввода данных либо попытке авторизации незарегистрированного пользователя выводятся сообщения об ошибках.
Рис. 7. Форма авторизации.
После успешного входа пользователь попадает на страницу своего профиля, где видит историю заказов в ветеринарной аптеке (см. рис. 8).
Рис. 8. Страница профиля пользователя – история заказов.
Подробную информацию о товаре можно получить, щелкнув на его название в каталоге. Внешний вид страницы описания товара с изменением индикатора состояния корзины при добавлении товара представлен на рисунке 9.
Рис. 9. Страница описания продукта и изменение индикатора состояния корзины после добавления товара.
На странице корзины реализована возможность изменения количества единиц приобретаемого товара. Для оформления заказа необходимо ввести данные авторизации (логин и пароль), а также выбрать способы доставки и оплаты. Внешний вид страницы оформления заказов изображен на рисунке 10.
Рис. 10. Страница корзины товаров и параметры оформления заказа.
Одной из основных функций системы является функция поиска товаров в каталоге. Страница результатов поиска представлена на рисунке 11.
Рис. 11. Вывод результатов поиска.
Заключение. Сравнительное описание функциональности существующих систем и программной системы (ПС) «PharmaVET» было рассмотрено выше. Разработанная система не уступает в основной функциональности рассмотренным аналогам, но при этом не содержит функций, которые могут показаться пользователю избыточными и, как следствие, затруднить процесс его взаимодействия с системой. Кроме того, лаконичный и дружественный интерфейс сочетается с удобством использования и высокой производительностью. Описанные свойства позволят сделать работу ветеринарной аптеки более удобной и эффективной при минимальных затратах. Для повышения конкурентоспособности ПС «PharmaVET» на рынке необходимо интегрировать систему с профессиональным торговым оборудованием, что позволит повысить надежность системы и избежать ручного переноса данных между различными системами.
References
- Число домашних животных в РФ выросло на 14% за три года [Электронный ресурс]. – Режим доступа: https://www.interfax.ru/russia/631927 (дата обращения: 27.06.2019).
- Симаков И.В., Анчихрова Н.А., Курицин А.И., Вольников М.И. Обзор программного обеспечения для автоматизации процесса оказания ветеринарных услуг // Вклад молодых ученых в инновационное развитие АПК России: сборник статей Международной научно-практической конференции молодых ученых, посвященной 65-летию ФГБОУ ВО Пензенская ГСХА. – Пенза, 2016. – С. 3–4.
- Хорошев А. Н. Введение в управление проектированием механических систем: учебное пособие. – Белгород, 1999. – 372 с.
- Что такое DFD (диаграммы потоков данных) [Электронный ресурс]. – Режим доступа: https://habr.com/ru/company/trinion/blog/340064/ (дата обращения: 27.06.2019).
- Розенберг Д., Скотт К. Применение объектного моделирования с использованием UML и анализ прецедентов / пер. с англ. – М.: ДМК Пресс, 2002. – 484 с.
Supplementary files


















