Building a MODBUS/DALI interface converter to control the light using programmable logic controllers
- Authors: Shishov O.V., Shishlonov M.M.
- Issue: Vol 10, No 13 (2022)
- Pages: 58-61
- Section: Articles
- Submitted: 11.12.2024
- Accepted: 11.12.2024
- URL: https://ogarev-online.ru/2311-2468/article/view/272779
- ID: 272779
Cite item
Full Text
Abstract
The issues of constructing a MODBUS/DALI interface converter that allows light control using programmable logic controllers are considered. Structural and circuit design solutions are proposed using the Arduino Uno hardware platform as a programmable converter core.
Keywords
Full Text
Одной из распространенных задач автоматического управления, с которой мы сталкиваемся буквально повсеместно, является задача обеспечения в некоторый момент времени в заданном месте нужного количества света. Жилищно-коммунальное хозяйство, промышленность, освещение внутренней и наружной рекламы – вот далеко не полный перечень областей, где решается эта задача. Системы управления освещением используются для эффективного использования энергии, в том числе с учетом строительных норм, стандартов зеленого строительства и энергосберегающих программ. Из-за широкого распространения задачи автоматизации управления освещением для ее решения всегда широко создавались и применялись специальные технические средства. Но выделение этой задачи и обособление соответствующих средств, привело к тому, что они, к сожалению, не всегда легко интегрируются в комплексные системы управления, где регулирование освещением выступает лишь одной из функций. Примером таких систем являются системы управления теплицами. В них кроме управления освещением необходимо осуществлять контроль и управление температурой и влажностью воздуха, влажностью почвы.
Основной элементной базой создания комплексных промышленных систем управления сегодня выступают свободно программируемые логические контроллеры (ПЛК). Связь ядра современных системы управления, созданных на их основе, с датчиками и исполнительными механизмами осуществляется в основном на базе цифровых интерфейсов. ПЛК создаются для работы с сетевыми протоколами и интерфейсами, предназначенными для максимально широкого применения. Примером такого протокола может служить Modbus, на физическом уровне использующий интерфейс RS-485. Можно привести огромное число примеров сетевых устройств, работающих с ними. Для специальных технических средств управления освещением создавались специализированные интерфейсы, которыми ПЛК не оснащаются. Пожалуй, самым распространённым цифровым протоколом управления сетевыми приборами освещения является DALI – именно с ним работает большинство цифровых драйверов осветительных устройств.
Таким образом, создавая систему управления для теплиц, строящуюся на базе ПЛК, столкнувшись с трудностями подключения к ним сетевых устройств, работающих с протоколом DALI, была поставлена задача реализации преобразователя интерфейса, способного преобразовывать на логическом и физическом уровнях сигналы протокола Modbus в сигналы указанного протокола (рис. 1).
Рис.1. Общая структурная схема включения преобразователя интерфейсов.
Устройство должно в режиме реального времени получать управляющие команды от ПЛК и передавать уже преобразованную информацию на шину DALI. Это значит, что устройство должно обладать программируемым ядром, а также энергонезависимой памятью, чтобы хранить таблицу преобразований. Для одновременной реализации протокола обмена в каждой из сетей в его состав должно входить несколько внутренних таймеров, оно должно иметь возможность обрабатывать прерывания. Устройство должно выполнять роль ведущего устройства для шины DALI и ведомого в сети Modbus.
Простоту технических решений должно было обеспечить применение в качестве программируемого ядра преобразователя аппаратной платформы Arduino Uno. Кроме всего прочего, это позволяло использовать и готовые решения периферийных узлов, а также существующие для них программные библиотеки.
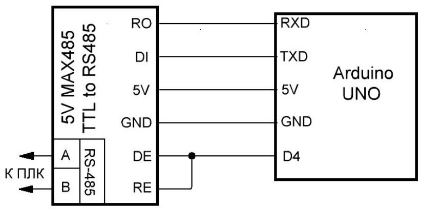
Для формирования интерфейса RS-485 было решено использовать модуль 5V MAX485 TTL to RS485, в основе которого лежит микросхема Maxim MAX485. Модуль является двунаправленным и обеспечивает последовательную связь на расстояние до 1 200 метров. В полудуплексном режиме он обеспечивает скорость передачи данных 2,5 Мбит/с. Схема подключения модуля к плате Arduino Uno выглядит так, как показано на рисунке 2.
Рис. 2. Схема подключения модуля 5V MAX485 TTL to RS485 к Arduino.
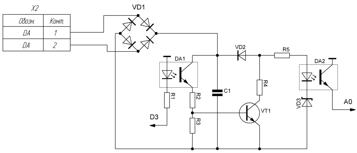
Шина DALI работает на достаточно высоком уровне сигнала (до 24 В), в связи с этим плата Arduino не может непосредственно формировать сигналы этой шины. На рисунке 3 показано предложенное схемотехническое решение, позволяющее сформировать нужные сигналы. Портом Tx для передачи информации в шину DALI служит третий дискретный выход платы Arduino (D3). Для приёма информации используется нулевой аналоговый вход этой платформы (A0).
Плата Arduino в созданном устройстве питается напряжением от понижающего DC-DC преобразователя на основе микросхемы MP1584EN. Понижающий DC-DC преобразователь в свою очередь запитывается от шины DALI. Ток потребления при этом составляет не больше 10 мА.
Разработка программы для Arduino производилось при помощи двух библиотек: ModbusRtu.h и Dali.h. Данные библиотеки позволяют при помощи отдельных команд передавать и получать данные от связанных устройств, не прибегая к самостоятельному написанию алгоритмов побитного опроса последовательного порта и шины DALI.
Рис. 3. Схема подключения модуля Arduino к шине DALI.
Для формирования и обработки управляющих команд в программе ПЛК была разработана библиотека функциональных блоков, которую можно будет применять в любых проектах, где необходимо управлять устройствами DALI. Библиотека разработана для пакета CodeSys 2.3. Ее создание было ориентировано для использования в контролерах серии ПЛК1хх российской компании ОВЕН.
Разработка преобразователя интерфейсов проводилась в рамках проекта по комплексной автоматизации теплиц. Однако устройство можно использовать для интеграции функций управления освещением в другие системы автоматизации.
About the authors
O. V. Shishov
Author for correspondence.
Email: ogarevonline@yandex.ru
Russian Federation
M. M. Shishlonov
Email: ogarevonline@yandex.ru
Russian Federation
References
- Интеллектуальное освещение: Основные сведения об управлении освещением по протоколу DALI [Электронный ресурс]. – Режим доступа: https://arlight.ru/support/articles/osnovnye-svedeniya-ob-upravlenii-osveshcheniem-po- protokolu-dali/ (дата обращения 10.11.2021).
- Протокол ModBus RS-485 в Arduino: Последовательная связь по протоколу Modbus RS- 485 с Arduino (ведомой) [Электронный ресурс]. – Режим доступа: https://mi- crokontroller.ru/arduino-projects/posledovatelnaya-svyaz-po-protokolu-modbus-rs-485-s- vedomoj-arduino/ (дата обращения 10.03.22).
- Шишов О. В. Программируемые контроллеры в системах промышленной автоматизации. – М.: ИНФРА-М, 2020. – 365 с.
- Шишов О. В. Современные средства АСУ ТП. – М.; Вологда: Инфра-Инженерия, 2021. – 532 с.
Supplementary files









