Simulation modeling of active power factor corrector
- Authors: Suraykin A.I., Goryachkin Y.V., Suraykin A.A., Kulikov V.G.
- Issue: Vol 10, No 13 (2022)
- Pages: 44-50
- Section: Articles
- Submitted: 11.12.2024
- Accepted: 11.12.2024
- URL: https://ogarev-online.ru/2311-2468/article/view/272755
- ID: 272755
Cite item
Abstract
The article describes a circuit design solution for an active power factor corrector used in pulse converters with a power up to 450 W. Calculation of operating modes of the power factor corrector circuit is presented. The main advantages of this design and circuit simulation results of active power factor corrector are provided.
Full Text
Основой многих электронных устройств являются импульсные AC-DC преобразователи (преобразователи переменного тока в постоянный) в которых широко применяются корректоры коэффициента мощности (ККМ). Главной особенностью данных преобразователей является передача энергии от питающей сети во вторичную цепь посредством высокочастотного импульсного преобразования. В таких решениях, энергия передаётся дискретно, то есть как бы «порционно», от источника к нагрузке с помощью широтно-импульсного модулирования (ШИМ) управляющего сигнала. Существенным положительным моментом является то, что уменьшаются массогабаритные параметры преобразователей.
Широтно-импульсный модулятор управляет силовым ключом, преобразующим входное постоянное напряжение в последовательность импульсов с последующей их фильтрацией для обеспечения постоянного выходного напряжения заданного уровня. Это выходное напряжение сравнивается с эталонным напряжением (Uэт), представляющим собой напряжение, величина которого соответствует величине напряжения, необходимого для питания подключаемого к источнику оборудования. Полученная разность напряжений
(напряжение ошибки) подается на вход ШИМ, на выходе которого соответствующим образом изменяется длительность импульсов. Если выходное напряжение выше необходимого уровня, длительность импульсов уменьшается, что приводит к его снижению, и наоборот.
У приведённого принципа работы можно выделить два недостатка:
- зависимость уровня выходного напряжения преобразователя, а также и его формы от перенапряжения и снижения до критических значений напряжения сети;
- зависимость КПД преобразователя от высокочастотных помех.
Существенными, эти недостатки становятся в источниках питания, рассчитанных на большую мощность (свыше 100 Вт).
Для того, чтобы свести влияние данных недостатков к минимуму, необходимо применение активного корректора коэффициента мощности.
Принцип работы активного корректора коэффициента мощности.
Режим ШИМ используется в корректоре коэффициента мощности, но при этом в схему добавляется еще один элемент для обеспечения синусоидальности, потребляемого от сети тока и его синфазности с напряжением сети – дроссель. Перед подачей на вход ШИМ напряжение ошибки умножается на величину сигнала, полученного от выпрямленного сетевого напряжения. Это приводит к тому, что длительность импульса на выходе преобразователя зависит не только от основного напряжения ошибки, но и от мгновенного значения напряжения сети. Таким образом, ККМ отбирает от сети большую мощность, когда напряжение сети больше и меньшую, когда напряжение сети меньше, что приводит к уменьшению амплитуд гармоник потребляемого тока.
Подавляющее большинство схем активных корректоров коэффициента мощности представляют собой решения, аналогичные повышающим импульсным преобразователям (в англоязычной литературе boost-converter) (рисунок 1).
Рис. 1. Схема повышающего преобразователя.
Существуют три режима работы активного ККМ: режим непрерывных токов, режим импульсных токов и режим критической проводимости (рисунок 2). Стоит отметить, что режим импульсных токов в настоящее время не применяется ввиду низкой эффективности применения.
Рис. 2. Форма потребляемого от сети тока (Iсеть – ток сети, I ср. квадр. – среднеквадратичное значение тока в сети, I1L – ток дросселя L в режиме критической проводимости, I2L – ток дросселя L в режиме непрерывных токов).
Активный корректор коэффициента мощности для импульсных преобразователей мощностью 450 Вт.
Для применения преобразователей в промышленности и использовании их в бытовых нуждах, необходимо пройти процедуру сертификации, включающую выполнение требований электромагнитной совместимости устройства питания. Именно поэтому возникает первоочередная необходимость использования узла ККМ.
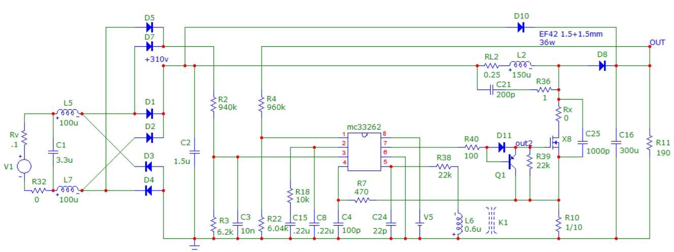
В ходе данной работы был разработан и промоделирован узел ККМ, совместимый со многими импульсными преобразователями, мощностью до 450 Вт (рисунок 3).
Рис. 3. Схема (модель) узла корректора коэффициента мощности.
Разработанная схема ККМ работает в режиме критической проводимости. Это позволяет снизить требования к входному сетевому фильтру. Из недостатков, стоит отметить большое пиковое значение бросков тока дросселя в начале каждого такта переключения МОП транзистора (X8). К основным достоинствам следует отнести то, что к диоду D8 не предъявляется требования по быстродействию (параметр времени обратного восстановления не играет существенной роли). Это объясняется тем, что при каждом такте переключения транзисторного ключа, ток через дроссель будет снижаться до нуля, что исключает возможность протекания в цепи C16, D8, L2 обратного тока.
Питание схемы осуществляется от сети переменного тока 220 В. Элементы C1, L5, L7 образуют в совокупности сетевой фильтр синфазных и дифференциальных помех. Диоды D1–D4 являются выпрямителем переменного сигнала, включенные по мостовой схеме. В качестве микросхемы ККМ используем ИС L6562. Конденсатор С2, ёмкостью 1,5 мкФ, играет роль входного конденсатора импульсного каскада активного ККМ. Благодаря относительно малому значению ёмкости (по сравнение со схемой включения импульсных преобразователей без ККМ, где применяются входные конденсаторы, большой ёмкости), уменьшается влияние высокочастотных помех, наводимых на данном конденсаторе, то есть сохраняется квазисинусоидальная форма входного тока.
Сигнал с резистивного делителя R2, R3 подаётся на вывод микросхемы 3 – вывод умножителя. Соотношение сопротивлений рассчитано в соответствии с требуемым уровнем напряжения на входе микросхемы. Благодаря этому микросхема отслеживает амплитудные значения и формы сетевого напряжения и тока.
Через резистивный делитель R4, R22 на вывод микросхемы 1 (инвертирующий вход усилителя ошибок) поступает значение напряжения с выхода импульсного каскада ККМ.
Цепь R8, C15, C8 управляет «запаздыванием» и сигнал подаётся на вывод микросхемы 2 (выход усилителя ошибок). Благодаря этому микросхема формирует на выводе 7 импульсы длительностью, пропорциональной «запаздыванию», с целью поддерживания синусоидальной формы сетевого тока.
На вывод микросхемы 4 (датчик тока) поступает сигнал, пропорциональный току, протекающему в МОП транзисторе. Измерение происходит с помощью шунтирующего резистора R10. Полученное значение напряжение подается на вывод микросхемы, где оно сравнивается с внутренним эталонным значением синусоидальной формы.
R36, Rl2, C21 являются математической моделью, отражающей паразитные эффекты дросселя L2. При работе схемы в режиме критической проводимости, значение индуктивности дросселя L2 значительно меньше, чем при работе в режиме непрерывных токов. Но при этом в схеме протекает больший ток – примерно 12А. Следовательно, количество витков дросселя должно быть меньше, а толщина провода больше, чем при работе схемы в режиме непрерывных токов.
Поведенческое моделирование схемы узла ККМ
Наиболее информативные данные были получены при поведенческом или имитационном моделировании схемы в среде MicroCAP 12.
На рисунке 4 показаны осциллограммы изменения формы и значения амплитуды сетевого напряжения и тока, а также напряжения на выходе схемы. На верхнем графике зеленым цветом обозначена осциллограмма сетевого напряжения, а красным цветом – осциллограмма сетевого тока. На нижнем графике показана осциллограмма напряжения на выходе импульсного узла корректора коэффициента мощности.
Рис. 4. Осциллограммы изменения формы и значения амплитуды сетевого напряжения и тока, а также напряжения на выходе. схемы корректора коэффициента мощности
Как видно из рисунка 4, в первоначальный момент времени (от 0 до 100 мс) напряжение на выходе схемы ККМ нарастает до +400 В. При этом, форма сетевого тока искажена значительно, мощность потребляется неравномерно. После того, как напряжение на выходе схемы установится на уровне +400 В, схема стабилизирует свою работу, ток принимает синусоидальную форму.
Рис. 5. Осциллограмма тока, протекающего через дроссель.
На рисунке 5 показана осциллограмма тока, протекающего через дроссель. В начальный момент времени работы ККМ, МОП транзистор закрыт, микросхема стартует, плавно увеличивая частоту следования импульсов, через дроссель начинает протекать ток. После того как частота импульсов, поступающих на транзистор стабилизируется, на выходе узла ККМ устанавливается значение напряжения +400 В, форма сетевого тока становится синусоидальной, коэффициент мощности – максимальным. Следует заметить, на графиках (рис. 4, 5) показано, что с увеличением длительности импульса (рисунок 6), подаваемого на транзистор, увеличивается выходное значение напряжения, а также ток в дросселе нарастает до большего пикового значения. При уменьшении длительности импульса (рис. 6), выходное значение напряжения уменьшается и ток в дросселе соответственно имеет меньшее пиковое значение.
Рис. 6. Осциллограмма тока, протекающего через дроссель, показывающая как меняется значение в зависимости от длительности подаваемого импульса.
Приведенные результаты моделирования показывают, что схема была выбрана и рассчитана верно. Удалось достичь заявленных параметров: работа схемы в режиме критической проводимости, синусоидальная форма сетевого тока, коэффициент мощности 0,95. Стоит также отметить, что моделирование показало стабильную работу узла корректора коэффициента мощности в требуемых режимах эксплуатации.
About the authors
A. I. Suraykin
Author for correspondence.
Email: ogarevonline@yandex.ru
Russian Federation
Yu. V. Goryachkin
Email: ogarevonline@yandex.ru
Russian Federation
A. A. Suraykin
Email: ogarevonline@yandex.ru
Russian Federation
V. G. Kulikov
Email: ogarevonline@yandex.ru
Russian Federation
References
- Маниктала С. Импульсные источники питания от A до Z: Пер. с англ. – М.: «МК- Пресс»; СПб: «КОРОНА-ВЕК», 2008. – 256 с.
- Сурайкин А. И., Курынов Б. В., Сеськин М. В., Сурайкин А. А. Высокоэффективные источники питания для светодиодного освещения // Электроника и электрооборудования транспорта. – 2020. – № 3. – С.25–28.
Supplementary files













