System engineering of integrated circuits design for interface RS-485 channel to control measuring equipment
- Authors: Suraykin A.I., Labutin M.S., Kudryashov A.D., Suraykin A.A.
- Issue: Vol 10, No 13 (2022)
- Pages: 36-43
- Section: Articles
- Submitted: 11.12.2024
- URL: https://ogarev-online.ru/2311-2468/article/view/272754
- DOI: https://doi.org/10.15507/огарёв-online.v10i13.272754
- ID: 272754
Cite item
Full Text
Abstract
The article provides the results of the analysis of the RS-485 interface and the system engineering development of a transceiver circuit for the data exchange controlling in measuring equipment. Using system engineering analysis, the authors offer a circuit design solution for the development of a transceiver chip based on a bipolar VID process technology.
Keywords
Full Text
Современное измерительное оборудование в той или иной мере технически оснащено средствами автоматизированного управления, включая, прежде всего, компьютерное. Способы обмена данными могут быть различными, включая и комбинированные. Это и локальные сети, USB-интерфейсы и интерфейсы RS-485/RS-422. Последовательными интерфейсами стандартов RS-485/RS-422 оснащены многие современные компьютерные системы промышленного назначения. Парк работающего оборудования, обменивающегося информацией по протоколам RS-485 или RS-422, огромен. Проектирование, серийное производство и применение интерфейсных микросхем подобного класса активно продолжается в новых разработках.
Стандарт RS-485 охватывает электрические и временные характеристики интерфейса. Это позволяет использовать стандарт RS-485 практически в любой системе обмена данными, что существенно расширяет сферу разработок. Однако, накладываются определенные требования к приёмопередатчикам – микросхемам, преобразующим дифференциальный сигнал витой пары в последовательный код. Тип приёмопередатчиков должен быть
дифференциальным, потенциальным. Изменение входных и выходных напряжений (рисунок 1) на линиях A и B: Ua (Ub) от −7 В до −12 В (+7 В до +12 В) [1]. Требования, предъявляемые к выходному каскаду:
- выходной каскад представляет собой источник напряжения с малым выходным сопротивлением, |Uвых|=1,5:5,0 В (не менее 1,5 В и не более 5,0 В);
- состояние логической «1»: Ua < Ub (гистерезис 200 мВ);
- состояние логического «0»: Ua > Ub (гистерезис 200 мВ);
- выходной каскад должен выдерживать режим короткого замыкания, иметь максимальный выходной ток 250 мА, скорость нарастания выходного сигнала 1,2 В/мкс и схему ограничения выходной мощности.
Рис. 1. Минимальные уровни сигнала шины RS-485.
Требования, предъявляемые к входному каскаду:
- входной каскад представляет собой дифференциальный вход с высоким входным сопротивлением и пороговой характеристикой от −200 мВ до +200 мВ;
- допустимый диапазон входных напряжений Uag (Ubg) относительно земли (GND) от −7 В до +12 В;
- входной сигнал представлен дифференциальным напряжением (Ui +0,2 В и более);
Большинство современных микросхем выполнено по КМОП-технологиям, что позволяет снизить потребляемую мощность (потребление тока микросхемы до 1 мА). Но необходимо учитывать и ряд недостатков, связанных с этой технологией. Это, прежде всего низкая (по сравнению с элементной базой, изготовленной по биполярной технологии) помехоустойчивость и надёжность работы в условиях воздействия электромагнитных помех (особенно в условиях промышленных предприятий), чувствительность к воздействию статических потенциалов (особенно в зимний период) [2]. Это делает применение КМОП- микросхем не столько универсальным, как хотелось бы. Учитывая всё вышесказанное, отметим, что применение биполярных технологий для разработки элементной базы интерфейсных устройств является актуальной задачей. Разработка и изготовление биполярных ИС не заменяет КМОП – ИС, а как бы дополняет номенклатуру микросхем в части применения в наиболее жёстких, критичных условиях, где применение КМОП – ИС не всегда отвечает требованиям надёжности.
Из достаточного большого набора вариантов эпитаксиально-планарных биполярных технологий, наибольший интерес представляет процесс с применением вертикальной изолирующей диффузии (ВИД-процесс). Этот процесс позволяет наряду с традиционными вертикальными n–p–n-транзисторами (дрейфовыми) изготавливать вертикальные p–n–p- транзисторы (диффузионные). Такое решение позволяет добиться требуемого быстродействия управляющей схемы.
На рисунке 2 представлена структура n–p–n- и p–n–p-транзисторов, выполненных на основе эпитаксиального биполярного ВИД-процесса.
Рис. 2. Структура транзисторов (n–p–n и p–n–p) на основе эпитаксиального биполярного ВИД-процесса.
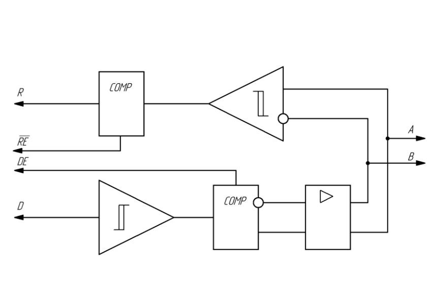
Структурная схема приёмопередатчика представлена на рис. 3. Устройство состоит из основных блоков: компаратора передатчика (transmitter), компаратора приемника (receiver), блоков разрешения/запрета передачи выходных усилительных каскадов. Подключение структурных блоков реализовано так, что приёмопередатчик способен работать в полудуплексном режиме, то есть поочерёдно - либо передает сигнал, либо его принимает.
Компьютерное моделирование и расчёт основных режимов работы микросхемы приёмопередатчика.
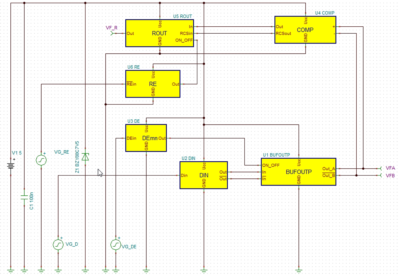
Моделирование проводилось в САПР TINA-TI [3]. Синтез схемы был осуществлён на основе иерархического принципа. Схема приведена на рисунке 4. Были промоделированы как отдельные функциональные блоки (1 уровень иерархии), так и полная схема (2-й уровень иерархии).
Результаты моделирования представлены в виде временных диаграмм на рисунках 5 и 6.
Рис. 3. Структурная схема приёмопередатчика.
Рис. 4. Схема макромодели приёмопередатчика в САПР TINA-TI.
На рисунке 5 представлены временные диаграммы работы схемы в режиме передатчика. У разрешающего сигнала активный уровень - высокий. Информационный сигнал преобразуется в дифференциальный сигнал, поступающий на витую пару в течение времени, пока на входе DE установлен высокий уровень (логическая «1»).
На рисунке 6 представлены диаграммы работы схемы в режиме приёмника. Дифференциальный сигнал с витой пары, преобразуется в цифровой сигнал амплитудой 5 В. Разрешающий сигнал у приёмника инверсный (активный – «0»).
Специфика моделирования приёмопередатчика заключалась в том, что все функциональные узлы, представленные в виде иерархических блоков, были первоначально разработаны на уровне принципиальных электрических схем. Этот факт максимально приближал разрабатываемое устройство к прототипу и к минимуму сводил погрешность получаемых характеристик [4].
Рис. 5. Временные диаграммы работы схемы приёмопередатчика в режиме передатчика.
Кроме этого, иерархическое построение макромодели приёмопередатчика устройства позволило провести расчёт большинства режимов работы схемы как в рабочем диапазоне питающего напряжения, так и в рабочем диапазоне температуры окружающей среды.
Рис. 6. Временные диаграммы работы схемы приёмопередатчика в режиме приемника.
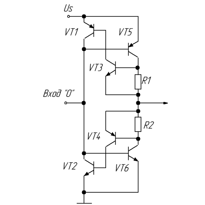
При разработке подобных микросхем необходимо учитывать не только требования по параметрам выходных и входных каскадов (выходной ток, нагрузка, скорость передачи), но и по наличию защиты короткого замыкания (КЗ), включая другие ограничители тока нагрузки. В сети, на базе RS-485 возможно короткое замыкание тогда, когда передатчик подключается к линии, в которой присутствует потенциал низкого или высокого уровня. Чаще всего такая ситуация встречается при одновременной передачи двух или более передатчиков. Выходные Транзисторы VT1 и VT4 будут открыты (рис. 7), и без наличия дополнительной защиты через них будет идти ток короткого замыкания, который будет ограничен только незначительными сопротивлениями самих транзисторов и проводника.
Исход в такой ситуации один – выгорание транзисторов.
Для защиты схемы от КЗ, – включают резисторы – датчики тока для каждого транзистора выходного буфера. При этом, схемотехническое решение обеспечивает защиту выходного каскада как от короткого замыкания на общую («нулевую») шину, так и на шину питания. Суть решения заключается в следующем: добавленные в систему резисторы отслеживают момент нарастания тока и, когда падение напряжения на резисторе становится равным порогу срабатывания транзистора (рис. 8), включается транзистор цепи защиты, который выключает выходной транзистор [5].
Рис. 7. Ситуация короткого замыкания.
Рис. 8. Схемотехническое решение защиты от короткого замыкания.
Разработка и изготовление микросхем, обеспечивающих поддержку интерфейса типа RS-485, позволит вывести нестандартное измерительное оборудование на новый качественный уровень. Это возможность реализации компьютерного управления с автоматизацией процесса измерения. Кроме этого, появляется возможность накопления данных измерения с последующей статистической обработкой, что позволяет оперативно принимать правильные корректирующие действия.
About the authors
A. I. Suraykin
Author for correspondence.
Email: ogarevonline@yandex.ru
Russian Federation
M. S. Labutin
Email: ogarevonline@yandex.ru
Russian Federation
A. D. Kudryashov
Email: ogarevonline@yandex.ru
Russian Federation
A. A. Suraykin
Email: ogarevonline@yandex.ru
Russian Federation
References
- Техническая инф. о сети RS-485 [Электронный ресурс]. – Режим доступа: https://www.ti.com (дата обращения: 10.09.2022).
- Техническая инф. по ИС SN65HVD3082E [Электронный ресурс]. – Режим доступа: https://www.ti.com/ SN65HVD3082E (дата обращения: 10.09.2022).
- Техническая инф. по САПР TINA-TI [Электронный ресурс]. – Режим доступа: https://www.ti.com/tool/TINA-TI (дата обращения: 10.09.2022).
- Сурайкин А. И., Сурайкин А. А., Кудряшов А. Д., Лабутин М. С. Экономичный импульсный источник питания универсального применения // Радиоэлектронная техника. Межвузовский сборник научных трудов / ФГБОУ ВО «Ульяновский государственный технический университет»; Ульяновский филиал Института радиотехники электроники им. В. А. Котельникова Российской Академии наук. – Ульяновск, 2021. – С. 26–32.
- Техническая инф. о сети RS-485 [Электронный ресурс]. – Режим доступа: https://www.ti.com (дата обращения: 10.09.2022).
Supplementary files













