Разработка и моделирование генератора испытательных импульсов прямого тока для исследования силовых диодов
- Авторы: Беспалов Н.Н., Горячкин Ю.В., Панькин К.Ю.
- Выпуск: Том 10, № 13 (2022)
- Страницы: 2-8
- Раздел: Статьи
- Статья получена: 11.12.2024
- Статья одобрена: 11.12.2024
- URL: https://ogarev-online.ru/2311-2468/article/view/272747
- ID: 272747
Цитировать
Полный текст
Аннотация
В статье представлены результаты моделирования схемотехнического решения генератора импульсов прямого тока для испытания полупроводниковых приборов и программа генерации управляющего напряжения полусинусоидальной формы испытательного импульса в виде 12-разрядного двоичного кода на языке VHDL. Описан алгоритм работы генератора полусинусоидальных импульсов тока.
Ключевые слова
Полный текст
При экспериментальном исследовании вольт-амперных характеристик (ВАХ) и тепловых характеристик (ТХ) силовых полупроводниковых приборов (СПП) в состоянии высокой проводимости (СВП) в совокупности с высокоточной измерительной аппаратурой используются различные управляемые источники тока (УИТ) [1; 2; 3; 4]. Результаты проведённых испытаний позволяют оценивать качество изготовления СПП и выявлять потенциально ненадёжные приборы [5].
Согласно ГОСТ 24461—80 [6] испытание силовых диодов (СД) и силовых тиристоров (СТ) в СВП осуществляются путём пропускания через них одиночных испытательных импульсов тока iF(T) (прямой ток iF для СД и ток в открытом состоянии iT для СТ) однополупериодной синусоидальной формы длительностью до 10 мс [2] и измерения падения импульсного прямого напряжения uF(T). При этом для исследования СПП в различных электрических и тепловых режимах используются иные формы испытательных импульсов тока iF(T). На рисунке 1 приведены некоторые формы этих испытательных импульсов тока.
Рис. 1. Некоторые типовые формы испытательных импульсов токов iF(T).
Для исследования ВАХ и ТХ СПП в СВП нами разработано схемотехническое решение управляемого генератора испытательных импульсов тока (генератор), которое позволяет создавать импульсы тока различных форм. На рисунке 2 приведена разработанная структурная схема генератора испытательных импульсов тока.
Рис. 2. Структурная схема генератора испытательных импульсов тока.
Структурная схема генератора состоит из следующих блоков.
- БКУ ─ блок кнопок управления, где с помощью кнопки ПУСК запускается работа генератора испытательных импульсов, а с помощью кнопок +I и –I регулируется амплитуда испытательного импульса тока.
- ПЛИС ─ программируемая логическая интегральная схема.
- ЦАП ─ цифро-аналоговый преобразователь.
- МУ ─ масштабирующий усилитель.
- УИТ ─ управляемый источник тока.
- НАГРУЗКА ─ исследуемый полупроводниковый прибор.
- ЛИН ─ линейный источник напряжения.
Рассмотрим алгоритм работы разработанной структурной схемы генератора при формировании в НАГРУЗКЕ импульсов тока полусинусоидальной формы.
При нажатии кнопки ПУСК БКУ запускается работа программы в ПЛИС. При этом на выходах ПЛИС генерируются сигналы напряжения, соответствующие параллельному 12-ти разрядному двоичному код, которые поступают на ЦАП. На выходе ЦАП формируются импульсы напряжения в диапазоне от 0 В до 5 В полусиносоидальной формы, который через МУ формирует во времени на входе УИТ управляющие импульсы напряжения полусиносоидальной формы в диапазоне значений от 0 до 10 В. УИТ, который питается от ЛИН, формирует в нагрузке испытательные импульсы тока с заданной амплитудой. В настоящее время рассматривается формирование импульсов тока полусиносоидальной формы (см. рис. 1) с амплитудой до 10 А при изменении входного управляющего сигнала с амплитудой до 10 В.
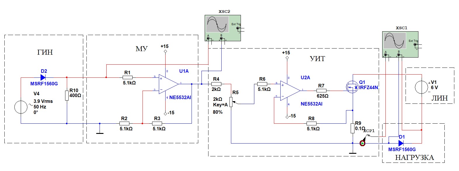
Проверка работоспособности разработанного схемотехнического решения генератора была проведена путём моделирования основных блоков в программной среде Multisim (рисунок 3). При этом выделенный блок генератора импульсов напряжения (ГИН) эмитирует работу блоков БКУ, ПЛИС и ЦАП структурной схемы. Остальные выделенные блоки выполняют функции соответствующих блоков, представленных на структурной схеме. В качестве нагрузки был выбран диод D1 MSRF1560 рассчитанный на максимальный постоянный ток IF = 15 А и пиковое повторяющееся обратное напряжение URRM = 600 В. С целью минимизации электрических потерь в силовой выходной цепи УИТ напряжение источника питания (ЛИН) было выбрано равным 5 В, что достаточно для формирования испытательного импульса тока с амплитудой до 10 А [7].
Рис. 3. Визуализация модели генератора испытательных импульсов тока в программе Multisim.
С помощью виртуальных приборов «Осциллограф» в программе Multisim были получены осциллограммы испытательных импульсов тока, пропускаемых через диод D1 и
падения напряжения на диоде D1. На рисунке 4 приведены полученные осциллограммы.
Рис. 4. Осциллограммы испытательных импульсов тока iF(T) (а) и импульсного падения напряжения uF(T) на диоде D1 (б).
На рисунке 4, а показано, что разработанная визуальная модель генератора испытательных импульсов генерирует импульсы тока амплитудой до 10 А. На рисунке 4, б показано, что при пропускании через диод D1 импульсов тока амплитудой 10 А значение падения напряжения на диоде составляет 1,28 В. На рисунке 5 приведены осциллограммы управляющих импульсов напряжения на входе МУ и выходе МУ.
Рис. 5. Осциллограммы управляющих импульсов напряжения на входе МУ (линии красного цвета) и выходе МУ (линии синего цвета).
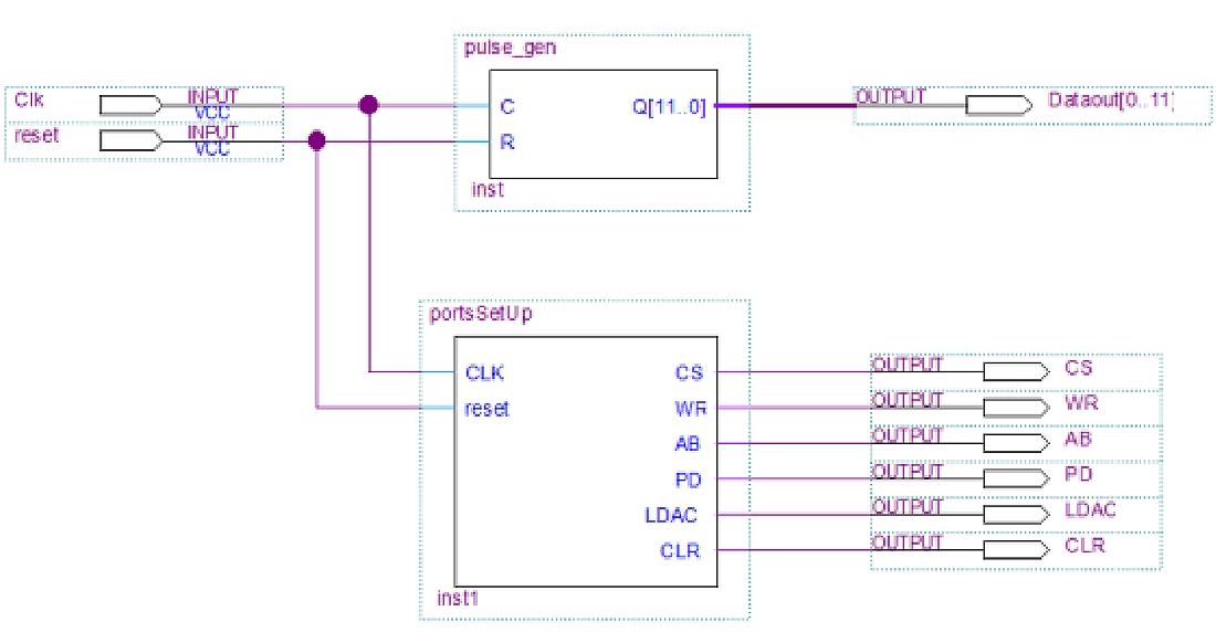
Для реализации приведённых на рисунках 1 и 4 испытательных импульсов тока нами была разработана программа генератора испытательных импульсов различной формы на ПЛИС [8]. В качестве генератора формы испытательного импульса была выбрана ПЛИС фирмы Altera семейства cyclone EP4CE22F17C6N. Для данной ПЛИС в программной среде Quartus на языке описания аппаратуры интегральных схем VHDL была написана программа генерации 12-ти разрядного двоичного кода. Полученная программа приведена на рисунке 6.
Рис. 6. Программа формирования 12-ти разрядного двоичного кода на языке VHDL.
Программа состоит из следующих блоков, написанных на языке VHD:
- pulse_gen ─ это блок, с помощью которого генерируется параллельный 12 разрядный двоичный код;
- portsSetUp ─ это блок управления и настройка работы ЦАП;
- порты ввода C, R;
- порты вывода Dataout[.11], CS, WR, AB, PD, LDAC, CLR.
Программа работает по следующему алгоритму. С порта ввода clk поступают тактирующие импульсы напряжения частотой 50 МГц на входной порт C блока pulse_gen и на входной порт CLK блока portsSetUp. Внутренний делитель частоты блока pulse_gen осуществляет деление таким образом, чтобы за период времени 5 мс количество таких импульсов составляло 4 096 (12 разрядов двоичного кода). Вывод полученного кода происходит с помощью порта вывода Q[0..11].
Разработанная программа для ПЛИС была промоделирована в программе ModelSim. На рисунке 7 приведены временные диаграммы выходных сигналов ПЛИС.
Рис. 7. Временные диаграммы работы программы блока pulse_gen.
В результате проделанной работы получены следующие результаты:
- разработана программа для формирования импульсов напряжения на языке VHDL в программном продукте Quartus для создания управляющих сигналов УИТ полусинусоидальной формы;
- разработано схемотехническое решение генератора испытательных импульсов прямого тока для определения параметров и характеристик СПП в СВП.
Полученные результаты моделирования в дальнейшем будут использованы при разработке экспресс-метода и аппаратуры для определения ряда электрических и тепловых характеристик и параметров СПП в СВП.
Об авторах
Н. Н. Беспалов
Автор, ответственный за переписку.
Email: ogarevonline@yandex.ru
Россия
Ю. В. Горячкин
Email: ogarevonline@yandex.ru
Россия
К. Ю. Панькин
Email: ogarevonline@yandex.ru
Россия
Список литературы
- Беспалов Н. Н., Горячкин Ю. В., Панькин К. Ю., Бектяшкин И. О. Определение вольт-амперной характеристики силового диода с помощью программно- определяемого функционального источника тока // XXIV Научно-практическая конференция молодых ученых, аспирантов и студентов: в 3 ч.: Технические науки. – Саранск: Мордов. гос. ун-т, 2021. – С. 133–137.
- Беспалов Н. Н., Горячкин Ю. В., Панькин К. Ю., Бектяшкин И. О. Моделирование и исследование параметров прямых вольт-амперных характеристик и температурного коэффициента напряжения диода Д242 // Научно-технический вестник Поволжья. – 2021. – Вып. 5. – С. 60–63.
- Беспалов Н. Н., Горячкин Ю. В., Панькин К. Ю., Кондрашин Д. С. Моделирование и исследование процесса нагрева диода штыревой конструкции Д242 прямым током // Научно-технический вестник Поволжья. – 2021. – Вып. 5. – С. 75–78.
- Беспалов Н. Н., Мускатиньев А. В. Особенности измерения прямого падения напряжения на силовых тиристорах и диодах // Научно-технический вестник Поволжья. – 2018. – Вып. 5. – С. 116–118.
- Мускатиньев А. В. Генераторы импульсного тока для подбора силовых тиристоров и диодов при параллельном включении // XXI век: итоги прошлого и проблемы настоящего плюс. Научно-методический журнал. – Пенза: Пенз. гос. технол. ун- т. – 2017. – № 04(38). – С. 86–91.
- ГОСТ 24461-80 (СТ СЭВ 1656-79) Группа Е69. Государственный стандарт Союза ССР.
- Беспалов Н. Н., Горячкин Ю. В., Панькин К. Ю. Моделирование и исследование режимов работы источника тока для испытания полупроводниковых приборов // Научно-технический вестник Поволжья. – 2022. – Вып. 5. – С. 24–27.
- Свидетельство 2022660984. Программа генерации цифрового кода на входах цифро-аналогового преобразователя, на выходе которого формируется полусинусоидальный сигнал напряжения: программа для ЭВM / Беспалов Н. Н., Горячкин Ю. В., Панькин К. Ю. (RU); правообладатель Федеральное государственное бюджетное образовательное учреждение высшего образования «Национальный исследовательский Мордовский государственный университет им. Н.П. Огарёва». № 2022619708; заявл. 27.05.2022; опубл. 14.06.2022.
Дополнительные файлы













