Development of a module of a software and information system for the study of dependencies between indicators of heart rate variability of athletes by factor analysis
- Authors: Grigorev A.O., Firsova S.A.
- Issue: Vol 11, No 16 (2023)
- Pages: 25-36
- Section: Articles
- Submitted: 23.11.2024
- Accepted: 23.11.2024
- URL: https://ogarev-online.ru/2311-2468/article/view/271162
- DOI: https://doi.org/10.15507/огарёв-online.v11i16.271162
- ID: 271162
Cite item
Full Text
Abstract
The article describes the module of the software and information system developed by the authors and designed to study the dependencies between the indicators of heart rate variability of athletes by factor analysis. To carry out factor analysis, the principal component method is used, as well as the orthogonal rotation method in conjunction with the Bartlett sphericity test and the Kaiser method. The results of the analysis are matrices of eigenvalues of factors, matrices of factor loads and ring diagrams of significant factors.
Full Text
В настоящее время методы факторного анализа широко используются в различных сферах деятельности для анализа больших объёмов данных и выявления скрытых закономерностей. В научной периодике появляется всё больше исследований, посвященных применению методов факторного анализа в спорте, что свидетельствует о значимости и популярности этих методов в данной области. Так, в [1] были определены факторы, от которых в большей степени зависит итоговый результат конькобежцев на дистанции 500 м.
Было установлено, что конькобежцам необходимо уделять больше внимание бегу по виражу для развития максимальной скорости. В статье [2] авторами по результатам проведения факторного анализа методом главных компонент были выделены три главных компоненты дисперсии внешней механической работы, влияющих на общую физическую подготовленность гольфистов. Было определено, что первый главный компонент определяется действием мышц верхних конечностей, второй – действием мышц плечевого пояса, участвующих в тех же движениях, третий компонент дисперсии можно отнести к действию мышц передней части туловища и нижних конечностей.
Также в настоящее появляется всё больше исследований, посвященных изучению влияния показателей сердечно-сосудистой системы на спортивную результативность спортсменов. Так, в [3] были выявлены ключевые показатели вариабельности сердечного ритма и центральной нервной системы, которые представляют значимую информацию для прогнозирования соревновательной деятельности высококвалифицированных спортсменов.
Поскольку все подобные исследования сопряжены с получением и обработкой большого объема данных, было решено разработать модуль программно-информационной системы для исследования зависимостей между показателями сердечно-сосудистой системы спортсменов методом факторного анализа, который позволит выявить взаимосвязи и зависимости между различными показателями сердечно-сосудистой системы спортсменов, понять физиологические особенности и индивидуальные потребности каждого спортсмена, оптимизировать тренировочные программы, учитывая выявленные зависимости.
В современном профессиональном спорте для мониторинга показателей вариабельности сердечного ритма (HRV-показателей) нашли широкое применение измерительные устройства, которые позволяют контролировать эти показатели с максимальной точностью и передавать получаемые данные через Bluetooth® или ANT+ в специализированные приложения для их последующей обработки. Так, в данной статье в качестве исходных данных были взяты ежедневные значения HRV-показателей спортсменов- биатлонистов, которые замерялись с помощью пульсометра Polar H10 и синхронизировались с приложением Polar Flow [4].
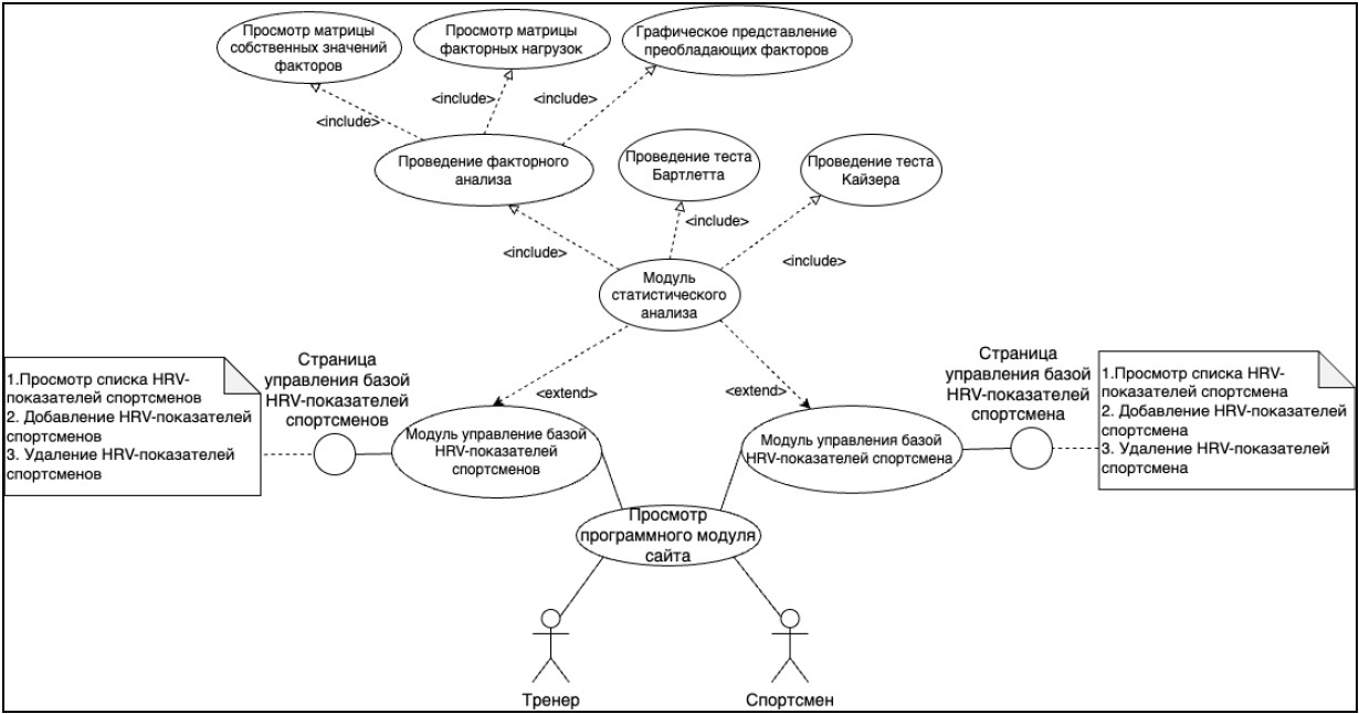
Разработанный программный модуль включает в себя разнообразные функциональные возможности для проведения факторного анализа, представленные на диаграмме вариантов использования (см. рис. 1).
Рис. 1. Диаграмма вариантов использования.
Для реализации программного модуля были использованы следующие инструментальные средства:
− кросс-платформенная интегрированная среда разработки для .NET – Rider;
− язык программирования C# 11 совместно c фреймворком разработки веб-приложений ASP.NET Core и фреймворком Extreme.Statistics для проведения статистического анализа;
- − язык программирования для создания интерактивных веб-страниц JavaScript;
- − формальный язык описания внешнего вида страницы CSS;
- − язык гипертекстовой разметки HTML;
- − среда разработки Azure Data Studio для администрирования базы данных MySQL.
В программном модуле была создана база данных, которая хранит как ежедневно измеряемые значения HRV-показателей каждого спортсмена, так и параметры тестов, проводимых методом факторного анализа, а также результаты этих тестов. Структура базы данных приведена на рисунке 2:
Разработанная база данных, которая состоит из 4 таблиц:
- таблица Пользователи хранит данные о пользователях системы (спортсменов и тренеров) и содержит поля: идентификатор пользователя, ФИО, дата рождения, пол, спортивный разряд, логин, пароль, статус (спортсмен/тренер);
- таблица HRV-показатели содержит данные о показателях спортсмена в тренировочные и выходные дни: идентификатор снятия показателей, дата снятия показателей, идентификатор спортсмена, HRV-показатели, такие как: READINESS, RMSSD, RR, SDNN, SD1, TP, HF, LF, SI, Heart, Load.
- таблица Параметры факторного анализа хранит данные о параметрах факторного анализа: идентификатор анализа, дата проведения факторного анализа и идентификатор спортсмена, данные которого использовались при проведении расчетов;
- таблица Результаты факторного анализа содержит информацию о матрицах факторных нагрузок: идентификатор результата, идентификатор факторного анализа, фактор и значения факторных нагрузок по вышеперечисленным показателям сердечно-сосудистой системы.
Рис. 2. Схема базы данных.
Исследование данных HRV-показателей спортсменов с помощью метода факторного анализа будет состоять из следующих этапов:
- загрузка данных;
- предварительная обработка данных;
- оценка факторизации набора данных тестом сферичности Бартлетта;
- выбор оптимального количества факторов методом Кайзера;
- проведение факторного анализа, которое включает вывод матрицы собственных значений факторов, матрицы факторных нагрузок и кольцевой диаграммы факторных нагрузок.
В качестве примера применения разработанного модуля программно- информационной системы рассмотрим обработку данных, полученных в ходе тренировочного процесса спортсменов-биатлонистов группы «Девушки 15-16 лет, 1-й разряд» ГАУ РМ СШОР по зимним видам спорта.
После авторизации пользователя в программно-информационной системе у спортсмена появляется возможность ввести свои HRV-показатели с помощью заполнения соответствующей формы добавления (см. рис. 3).
Рис. 3. Форма добавления HRV-показателей.
Также можно увидеть таблицу всех ранее введенных значений HRV-показателей, в которой можно произвести их редактирование или удаление. Внизу таблицы рассчитаны средние значения каждого из показателей за выбранный период времени (см. рис. 4).
Рис. 4. Таблица с показателями сердечно-сосудистой системы спортсмена №1.
В нашем исследовании факторный анализ проводился для двух наборов HRV- показателей спортсмена: значений HRV-показателей в тренировочные дни и в выходные дни. Перед началом проведения факторного анализа требуется произвести оценку потенциала факторизации набора данных. Для этого воспользуемся тестом сферичности Бартлетта, который оценивает взаимосвязи между наблюдаемыми переменными путем оценки их корреляции друг с другом. Этот анализ производится на основе анализа корреляционной матрицы и единичной матрицы. Если результаты анализа не достигают статистической значимости, то это свидетельствует о нецелесообразности проведения факторного анализа.
На рисунке 5 представлен листинг программы для проведения теста сферичности Бартлетта. Создается объект класса BartlettTest, в который передается набор входных данных, после этого необходимо сравнить значение свойства PValue этого объекта с заданным уровнем статистической значимости.
Рис. 5. Тест сферичности Бартлетта.
Для набора HRV-показателей спортсмена №1, замеренных в тренировочные дни, тест Бартлетта показал, что p-значение равно 2,56∙e-29, что значительно меньше заданного уровня значимости =0,05. Таким образом, для такого набора данных можно проводить факторный анализ.
Далее необходимо выбрать оптимальное количество факторов, например, с помощью критерия Кайзера. Нужно отобрать только факторы с собственными значениями, большими 1, поскольку, если фактор не выделяет дисперсию, эквивалентную, по крайней мере, дисперсии одной переменной, то он опускается.
На рисунке 6 представлена реализация метода Кайзера. Для этого создается объект класса FactorAnalysis с числом факторов, равным исходному количеству HRV-показателей, после чего рассчитывается матрица собственных значений факторов и находится число факторов, у которых собственное значение больше 1. Также рисунке 6 показана полученная матрица собственных значений факторов, по которой мы можем заметить, что у факторов
№1 и №2 собственные значения больше 1. Таким образом, оптимальное количество факторов для проведения факторного анализа равно 2.
Рис. 6. Метод Кайзера.
Проведем факторный анализ со следующими параметрами: метод факторного анализа – PrincipalComponents, метод вращения факторов – Varimax, число факторов – numFactors. После этого получаем матрицы дисперсии, объясняемой каждым из факторов varianceExplained, доли общей дисперсии, которые объясняют факторы cumulativeVarianceExplained, а также матрицу нагрузок факторов после вращения rotatedLoadingsMatrix (см. рис. 7).
Рис. 7. Проведение факторного анализа.
Результат проведенных вычислений представлен на рисунке 8. Также имеется возможность представления этих вычислений в виде кольцевой диаграммы, на которой для каждого фактора выделены HRV-показатели, имеющие значения в матрице факторных нагрузок, превышающие по модулю 0,7.
Рис. 8. Матрица факторных нагрузок спортсмена №1 в тренировочные дни.
Аналогично проведем факторный анализ для спортсмена №1 в выходные дни. На рисунке 9 представлена таблица собственных значений факторов, из которой следует, что оптимальное число факторов будет равно 3.
Матрица факторных нагрузок и соответствующая ей кольцевая диаграмма представлена на рисунке 10.
Рис. 9. Матрица собственных значений факторов спортсмена №1 в выходные дни.
Рис. 10. Диаграмма преобладающих факторов у спортсмена №1 в выходные дни.
Для тренера в программно-информационной системе предусмотрена возможность сравнения результатов проведения факторного анализа для различных групп спортсменов, например, имеющих одинаковый спортивный разряд в разных возрастных группах или имеющих разные спортивные разряды в одном возрасте.
Так, на рисунке 11 представлены матрица факторных нагрузок и кольцевая диаграмма для спортсмена №2 из группы «Девушки 17-18 лет, КМС» в тренировочные дни, а на рисунке 12 – в выходные дни.
Для сравнения можно провести факторный анализ для спортсмена №3 из группы «Девушки 17-18 лет, 1 разряд», результаты которого представлены на рисунках 13-14.
Рис. 11. Матрица факторных нагрузок спортсмена №2 в тренировочные дни.
Рис. 12. Матрица факторных нагрузок спортсмена №2 в выходные дни.
Рис. 13. Матрицы факторных нагрузок спортсмена №3 в тренировочные дни.
Рис. 14. Матрицы факторных нагрузок спортсмена №3 в выходные дни.
Таким образом, в статье приводится описание разработанного авторами модуля программно-информационной системы, предназначенного для исследования зависимостей между показателями вариабельности сердечного ритма спортсменов методом факторного анализа. Статистическая информация, полученная с помощью данного модуля, будет способствовать более точной оценке физической подготовки спортсменов, что позволит тренерам и медицинскому персоналу выявить ключевые факторы, оказывающие влияние на здоровье, физическое состояние и функциональную подготовленность каждого спортсмена. Такой подход обеспечит возможность разрабатывать персонализированные тренировочные и реабилитационные программы, снижать риски заболеваний и травм, что, в конечном итоге, позволит повысить уровень спортивных достижений.
Результаты проведенных исследований способствуют развитию методов профилактики и лечения спортивных травм, оптимизации индивидуальных тренировочных программ для разных видов спорта. Указанные выше аспекты определяют актуальность и практическую значимость проделанной авторами работы.
About the authors
A. O. Grigorev
Author for correspondence.
Email: ogarevonline@yandex.ru
Russian Federation
S. A. Firsova
Email: ogarevonline@yandex.ru
Russian Federation
References
- Морозова Е. А. Факторный анализ составляющих спортивного результата сильнейших конькобежцев мира на дистанции 500 м // Педагогико-психологические и медико-биологические проблемы физической культуры и спорта. – 2017. – Т. 12. – № 1. – С. 22–28.
- Корольков А. Н. Оценка общей физической подготовленности с помощью центроидного метода главных компонентов для многих переменных // Вестник спортивной науки. – 2013. – № 1. – С. 15–19.
- Реуцкая Е. А., Павлова Н. В., Николаев Е. М. Критерии интегральной подготовленности высококвалифицированных биатлонистов к соревнованиям // Наука и спорт: современные тенденции. – 2017. – Т. 16. – № 3(16). – С. 67–72.
- HEART RATE VARIABILITY (HRV) SOFTWARE – KUBIOS [Электронный ресурс]. – Режим доступа: https://www.kubios.com/ (дата обращения 29.08.2023).
Supplementary files




















