Пространственная организация компонентов серотонинергической системы в раннем развитии мыши
- Авторы: Фролова В.С.1, Иванова А.Д.1, Конорова М.С.1, Шмуклер Ю.Б.2, Никишин Д.А.1,2
-
Учреждения:
- Московской государственный университет им. М.В. Ломоносова, биологический факультет
- Институт биологии развития им. Н.К. Кольцова РАН
- Выпуск: Том 40, № 6 (2023)
- Страницы: 456-462
- Раздел: СТАТЬИ
- URL: https://ogarev-online.ru/0233-4755/article/view/148093
- DOI: https://doi.org/10.31857/S023347552306004X
- EDN: https://elibrary.ru/GLJNWH
- ID: 148093
Цитировать
Полный текст
Аннотация
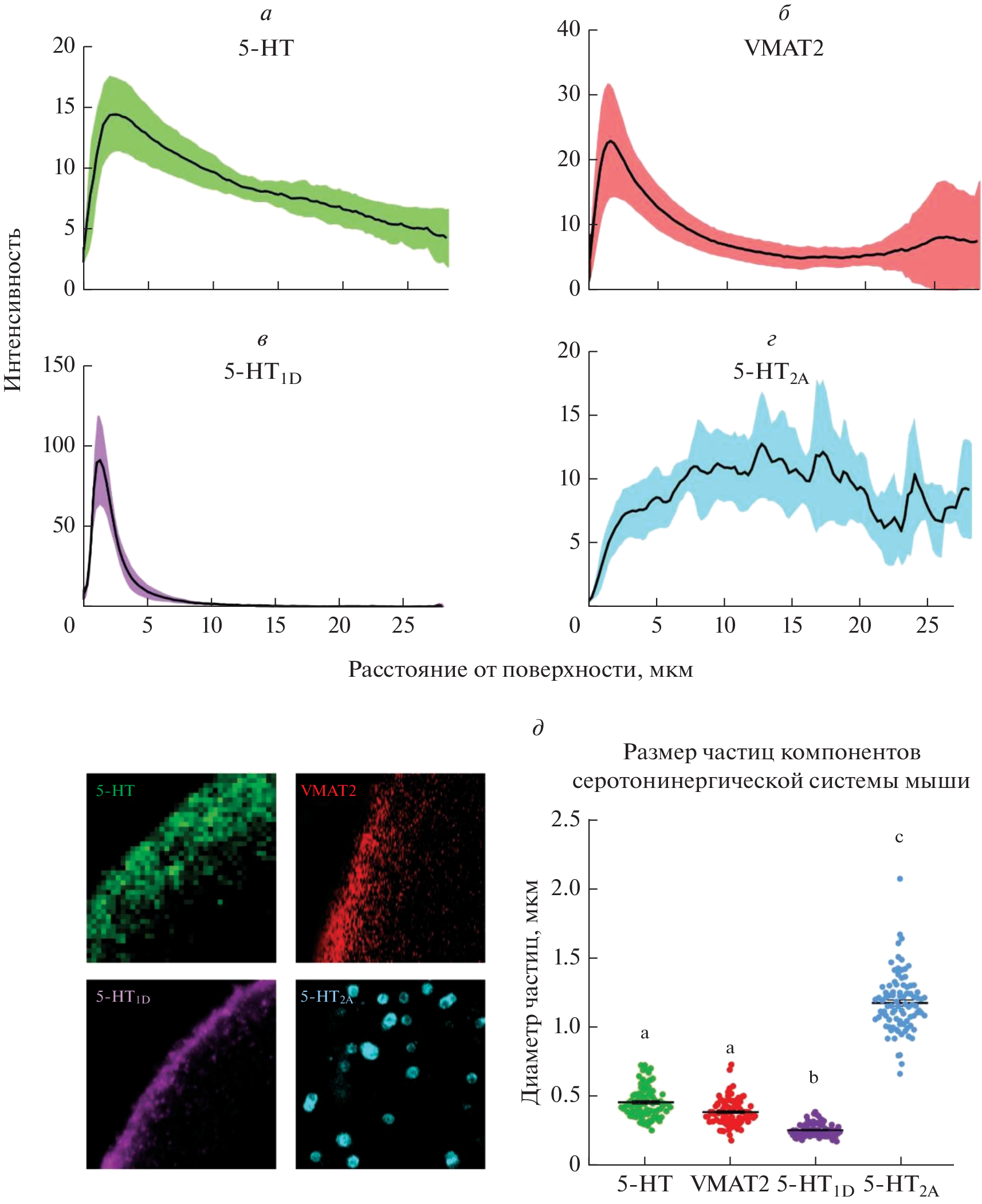
Серотонин является регулятором раннего эмбрионального развития и имеет полноценную функциональную систему в доимплантационных эмбрионах млекопитающих. В данной работе было проведено описание пространственного внутриклеточного распределения серотонина, везикулярного транспортера моноаминов VMAT2 и рецепторов серотонина 5-HT1D и 5-HT2A на разных стадиях раннего эмбрионального развития мыши. Серотонин, транспортер VMAT2 и рецептор 5-HT1D визуализируются в кортикальном компартменте клеток, тогда как рецептор 5-HT2A имеет более равномерное распределение по всей цитоплазме. Сравнение размеров иммунореактивных частиц показало, что статистически значимые различия между серотонином и транспортером VMAT2 отсутствуют, что говорит в пользу наличия везикул, в которых серотонин накапливается при участии VMAT2 для дальнейшей межклеточной сигнализации. Кроме того, паттерны иммунореактивности рецепторов 5-HT1D и 5-HT2A существенно различались, что может свидетельствовать о выполнении каждым из этих серотониновых рецепторов разных функций в раннем эмбриогенезе.
Ключевые слова
Об авторах
В. С. Фролова
Московской государственный университет им. М.В. Ломоносова,биологический факультет
Автор, ответственный за переписку.
Email: frolova.veronika.2014@post.bio.msu.ru
Россия, 119234, Москва
А. Д. Иванова
Московской государственный университет им. М.В. Ломоносова,биологический факультет
Email: frolova.veronika.2014@post.bio.msu.ru
Россия, 119234, Москва
М. С. Конорова
Московской государственный университет им. М.В. Ломоносова,биологический факультет
Email: frolova.veronika.2014@post.bio.msu.ru
Россия, 119234, Москва
Ю. Б. Шмуклер
Институт биологии развития им. Н.К. Кольцова РАН
Email: frolova.veronika.2014@post.bio.msu.ru
Россия, 119334, Москва
Д. А. Никишин
Московской государственный университет им. М.В. Ломоносова,биологический факультет; Институт биологии развития им. Н.К. Кольцова РАН
Email: frolova.veronika.2014@post.bio.msu.ru
Россия, 119234, Москва; Россия, 119334, Москва
Список литературы
- Lodish H., Berk A., Zipursky S.L. 2000. Molecular cell biology: Neurotransmitters, synapses, and impulse transmission (4th ed.). New York: W. H. Freeman. 1184 p.
- Torres G., Gainetdinov R., Caron M. 2003. Plasma membrane monoamine transporters: Structure, regulation and function. Nat. Rev. Neurosci. 4, 13–25.
- Xing L., Huttner W.B. 2020. Neurotransmitters as modulators of neural progenitor cell proliferation during mammalian neocortex development. Front. Cell Dev. Biol. 8, 391.
- Yamamoto K., Vernier P. 2011. The evolution of dopamine systems in chordates. Front. Neuroanat. 5, 21.
- Buznikov G.A., Chudakova I.V., Zvezdina N.D. 1964. The role of neurohumours in early embryogenesis. I. Serotonin content of developing embryos of sea urchin and loach. Development. 12 (4), 563–573.
- Бузников Г.А. 1967. Низкомолекулярные регуляторы зародышевого развития. М.: Наука. 265 с.
- Бузников Г.А. 1987. Нейротрансмиттеры в эмбриогенезе. М.: Наука. 232 с.
- Бузников Г.А. 2007. Донервные трансмиттеры как регуляторы эмбриогенеза. Современное состояние проблемы. Онтогенез. 38(4), 262–270.
- Shmukler Y.B., Nikishin D.A. 2022. Non-neuronal transmitter systems in bacteria, non-nervous eukaryotes, and invertebrate embryos. Biomolecules. 12 (2), 271.
- Dubé F., Amireault P. 2007. Local serotonergic signaling in mammalian follicles, oocytes and early embryos. Life Sci. 81 (25–26), 1627–1637.
- Buznikov G.A., Shmukler Y.B., Lauder J.M. 1996. From oocyte to neuron: Do neurotransmitters function in the same way throughout development? Cell. Mol. Neurobiol. 16, 533–559.
- Amireault P., Dubé F. 2005. Serotonin and its antidepressant-sensitive transport in mouse cumulus-oocyte complexes and early embryos. Biol. Reprod. 73 (2), 358–365.
- Basu B., Desai R., Balaji J., Chaerkady R., Sriram V., Maiti S., Panicker M.M. 2008. Serotonin in pre-implantation mouse embryos is localized to the mitochondria and can modulate mitochondrial potential. Reproduction. 135 (5), 657.
- Amireault P., Dube F. 2005. Intracellular cAMP and calcium signaling by serotonin in mouse cumulus–o-ocyte complexes. Mol. Pharmacol. 68 (6), 1678–1687.
- Никишин Д.А., Храмова Ю.В., Багаева Т.С., Семёнова М.Л., Шмуклер Ю.Б. 2018. Экспрессия компонентов серотонинергической системы в фолликулогенезе и доимплантационном развитии мыши. Онтогенез. 49 (3), 208–216.
- Il’kova G., Rehak P., Vesela J., Čikoš S., Fabian D., Czikková S., Koppel J. 2004. Serotonin localization and its functional significance during mouse preimplantation embryo development. Zygote. 12, 205–213.
- Никишин Д.А., Храмова Ю.В., Алешина Н.М., Мальченко Л.А., Шмуклер Ю.Б. 2021. Опосредованное ооцитом влияние серотонина на функциональный статус клеток гранулезы. Онтогенез. 52 (2), 120–128.
- Shmukler Y., Nikishin D. 2012. Transmitters in blastomere interactions. Cell Interactions. 31–65.
- Kamal M., Jockers R. 2011. Biological significance of GPCR heteromerization in the neuro-endocrine system. Front. Endocrinol. 2, 2.
- Bader M. 2019. Serotonylation: Serotonin signaling and epigenetics. Front. Mol. Neurosci. 12, 288.





