Неклассический перенос тепла в микроканале и одна задача для решеточных уравнений Больцмана
- Авторы: Ильин О.В.1
-
Учреждения:
- ФИЦ ИУ РАН
- Выпуск: Том 63, № 12 (2023)
- Страницы: 2016-2024
- Раздел: МАТЕМАТИЧЕСКАЯ ФИЗИКА
- URL: https://ogarev-online.ru/0044-4669/article/view/233025
- DOI: https://doi.org/10.31857/S0044466923120153
- EDN: https://elibrary.ru/ZKBTJA
- ID: 233025
Цитировать
Полный текст
Аннотация
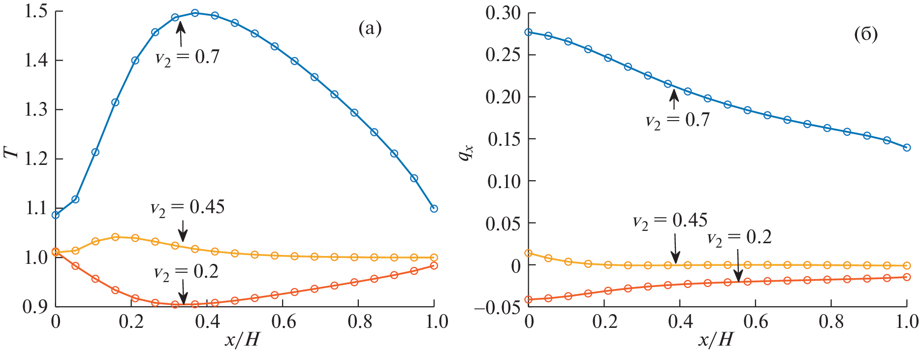
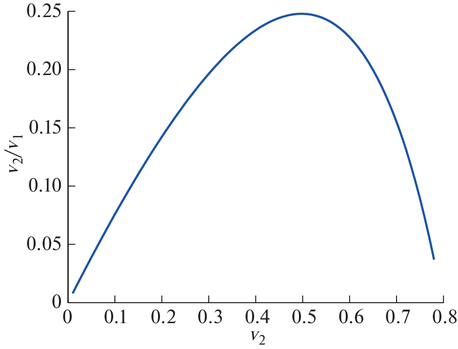
В работе рассмотрена одномерная задача о переносе тепла в ограниченной области (микроканале), заполненной разреженным газом. На левой границе в область направлены два молекулярных пучка, причем скорость частиц в каждом пучке одинакова. Правая граница считается твердой стенкой и для нее ставятся условия диффузного отражения. Используя кинетическую модель Шахова, показано, что изменяя отношения скоростей молекулярных пучков, можно задать в микроканале поток тепла разной величины и знака, при этом температуры левой правой границ в канале одинаковы, либо градиент температуры в приграничной зоне имеет тот же знак, что и поток тепла. С данной задачей связана проблема построения решеточных уравнений Больцмана с четырьмя скоростями, правильно воспроизводящими первые максвелловские полумоменты, что необходимо для моделирования микротечений. Показано, что в этом случае для решеточных моделей Больцмана оптимальным отношением дискретных скоростей является 1 : 4. Библ. 37. Фиг. 4.
Ключевые слова
Об авторах
О. В. Ильин
ФИЦ ИУ РАН
Автор, ответственный за переписку.
Email: oilyin@gmail.com
Россия, 119333, Москва, ул. Вавилова, 44
Список литературы
- Коган М. Динамика разреженного газа. M.: Наука, 1986.
- Ландау Л., Лифшиц Е. Гидродинамика. M.: Наука, 1984.
- Baranyai A., Evans D., Daivis P. Isothermal shear-induced heat flow// Phys. Rev. A. 1992. V. 46. P. 7593.
- Todd B., Evans D. The heat flux vector for highly inhomogeneous nonequilibrium fluids in very narrow pores// J. Chem. Phys. 1995. V. 103. P. 9804.
- Todd B., Evans D. Temperature profile for Poiseuille flow// Phys. Rev. E. 1997. V. 55. P. 2800.
- Sone Y., Takata S., Ohwada T. Numerical analysis of the plane Couette flow of a rarefied gas on the basis of the linearized Boltzmann equation for hard-sphere molecules// Eur. J. Mech B/Fluids. 1989. V. 9. P. 273.
- Rogozin O. Numerical analysis of the nonlinear plane Couette-flow problem of a rarefied gas for hard-sphere molecules// Eur. J. Mech B/Fluids. 2016. Vol 60. P. 148.
- Aoki K., Takata S., Nakanishi T. Poiseuille-type flow of a rarefied gas between two parallel plates driven by a uniform external force// Phys. Rev. E. 2002. V. 65. P. 026315.
- Myong R.S. A full analytical solution for the force-driven compressible Poiseuille gas flow based on a nonlinear coupled constitutive relation// Phys. Fluids. 2011. V. 23. 012002.
- Malek Mansour M., Baras F., Garcia A. On the validity of hydrodynamics in plane Poiseuille flows// Physica A. 1997. V. 240. P. 255.
- Zheng Y., Garcia A., Alder B. Comparison of Kinetic Theory and Hydrodynamics for Poiseuille Flow // J. Stat. Phys. 2002. V. 109. P. 495.
- Gu X.-G., Emerson D. A high-order moment approach for capturing non-equilibrium phenomena in the transition regime // J. Fluid Mech. 2009. V. 636. P. 177.
- Taheri P., Torrilhon M., Struchtrup H. Couette and Poiseuille microflows: Analytical solutions for regularized 13‑moment equations// Phys. Fluids. 2009. V. 21. P. 017102.
- Ambruş V., Sofonea V. Application of mixed quadrature lattice Boltzmann models for the simulation of Poiseuille flow at non-negligible values of the Knudsen number// J. Comput. Sci. 2016. V. 17. P. 403.
- Ilyin O. Relative entropy based breakdown criteria for hybrid discrete velocity Bhatnagar–Gross–Krook and lattice Boltzmann method// Phys. Fluids. 2020. V. 32. P. 112006.
- Venugopal V., Praturi D., Girimaji S. Non-equilibrium thermal transport and entropy analyses in rarefied cavity flows// J. Fluid Mech. 2019. V. 864. P. 995.
- Aristov V. A steady state, supersonic flow solution of the Boltzmann equation// Phys. Lett. A. 1998. V. 250. P. 354.
- Aristov V., Frolova A., Zabelok S. A new effect of the nongradient transport in relaxation zones// Europhys. Lett. 2009. V. 88. P. 30012.
- Aristov V., Frolova A., Zabelok S. Supersonic flows with nontraditional transport described by kinetic methods // Commun. Comput. Phys. 2012. V. 11. P. 1334.
- Aristov V., Voronich I., Zabelok S. Nonequilibrium nonclassical phenomena in regions with membrane boundaries// Phys. Fluids. 2021. V. 33. P. 012009.
- Ilyin O. Anomalous heat transfer for an open non-equilibrium gaseous system// J. Stat. Mech. 2017. P. 053201.
- Аристов В., Забелок С., Фролова А. Возможность аномального теплопереноса в течениях с неравновесными граничными условиями// Докл. АН. 2017. Т. 473. С. 286.
- Aristov V., Voronich I., Zabelok S. Direct methods for solving the Boltzmann equations: Comparisons with direct simulation Monte Carlo and possibilities// Phys. Fluids. 2019. V. 31. P. 097106.
- Ilyin O. Gaussian Lattice Boltzmann method and its applications to rarefied flows// Phys. Fluids. 2020. V. 32. P. 012007.
- Ambruş V., Sofonea V. Implementation of diffuse-reflection boundary conditions using lattice Boltzmann models based on half-space Gauss-Laguerre quadratures//Phys. Rev E. 2014. V. 89. P. 041301(R).
- Ambruş V., Sofonea V. Lattice Boltzmann models based on half-range Gauss–Hermite quadratures // J. Comput. Phys. 2016. V. 316. P. 760.
- Feuchter C., Schleifenbaum W. High-order lattice Boltzmann models for wall-bounded flows at finite Knudsen numbers// Phys. Rev. E. 2016. V. 94. P. 013304.
- Aristov V., Ilyin O., Rogozin O. A hybrid numerical scheme based on coupling discrete-velocities models for the BGK and LBGK equations// AIP Conf. Proc. 2019. V. 2132. P. 060007.
- Aristov V., Ilyin O., Rogozin O. Kinetic multiscale scheme based on the discrete-velocity and lattice-Boltzmann methods// J. Comput. Sci. 2020. V. 40. 101064.
- Shakhov E. Generalization of the Krook kinetic relaxation equation// Fluid Dyn. 1968. V. 3. P. 95.
- Shakhov E. Approximate kinetic equations in rarefied gas theory // Fluid Dyn. 1968. V. 3. P. 156.
- Titarev V. Conservative numerical methods for model kinetic equations// Comput. Fluids. 2006. V. 36. P. 1446.
- Struchtrup H. Macroscopic Transport Equations for Rarefied Gas Flows. Approximation Methods in Kinetic Theory. Berlin: Springer-Verlag, 2005.
- Krüger T., Kusumaatmaja H., Kuzmin A., Shardt O., Silva G., Viggen E. The Lattice Boltzmann Method. Principles and Practice. Springer, 2017.
- Chikatamarla S., Karlin I. Entropy and Galilean invariance of lattice Boltzmann theories // Phys. Rev. Lett. 2006. V. 97. P. 190601.
- Bardow A., Karlin I., Gusev A. Multispeed models in off-lattice Boltzmann simulations // Phys. Rev. E. 2008. V. 77. P. 025701(R).
- Chikatamarla S., Karlin I. Lattices for the lattice Boltzmann method // Phys. Rev. E. 2009. V. 79. P. 046701.
Дополнительные файлы






