Коэффициент аналогии Рейнольдса в продольной цилиндрической задаче Куэтта: от режима сплошной среды до свободномолекулярного
- Авторы: Абрамов А.А.1, Александров В.Ю.1, Бутковский А.В.1
-
Учреждения:
- 140180
- Выпуск: Том 63, № 2 (2023)
- Страницы: 317-326
- Раздел: МАТЕМАТИЧЕСКАЯ ФИЗИКА
- URL: https://ogarev-online.ru/0044-4669/article/view/136123
- DOI: https://doi.org/10.31857/S0044466923020023
- EDN: https://elibrary.ru/BRDVJQ
- ID: 136123
Цитировать
Полный текст
Аннотация
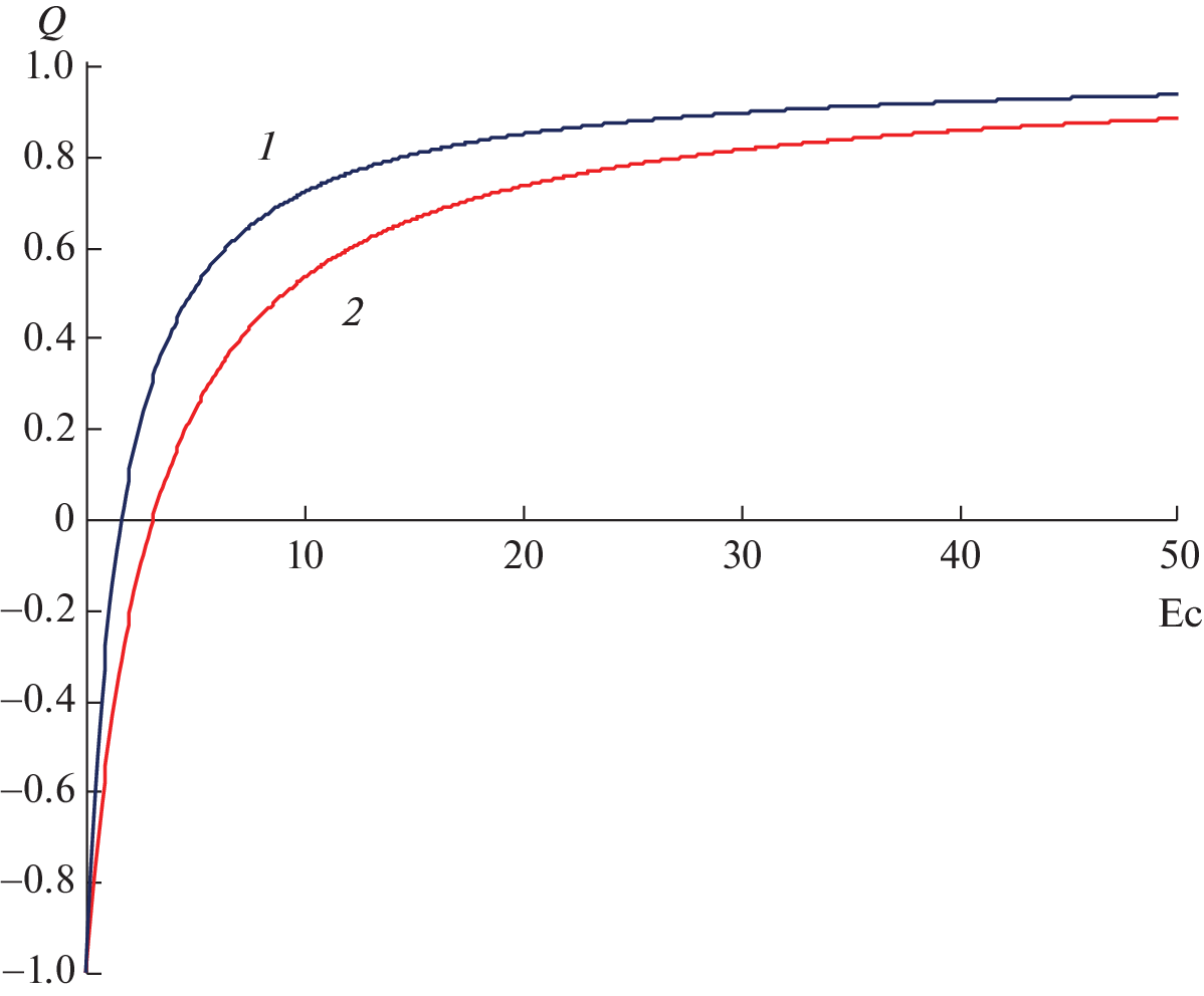
Рассмотрено течение Куэтта газа для цилиндрической геометрии ограничивающих поверхностей, движущихся в продольном направлении относительно их оси симметрии. Для одноатомного газа исследована связь (аналогия Рейнольдса) между напряжением трения и потоком энергии, передаваемым обтекаемой поверхности. В случае течения сплошной среды и в случае свободномолекулярного течения в явном виде получены простые аналитические выражения для коэффициента аналогии Рейнольдса, зависящие только от числа Эккерта и не зависящие от отношения радиусов цилиндров. Для различных значений числа Кнудсена с помощью метода прямого статистического моделирования (DSMC) изучен переходный режим течения. Показано, что в этом случае коэффициент аналогии Рейнольдса при фиксированных значениях отношения радиусов и числа Кнудсена зависит от относительной скорости и температур поверхностей главным образом через число Эккерта. Найдено соотношение ме-жду погонными потоками энергии, передаваемой цилиндрическим поверхностям. Библ. 17. Фиг. 7.
Об авторах
А. А. Абрамов
140180
Email: albutkov@mail.ru
Россия, М.о., Жуковский, ул. Жуковского, 1
В. Ю. Александров
140180
Email: albutkov@mail.ru
Россия, М.о., Жуковский, ул. Жуковского, 1
А. В. Бутковский
140180
Автор, ответственный за переписку.
Email: albutkov@mail.ru
Россия, М.о., Жуковский, ул. Жуковского, 1
Список литературы
- Liepmann H.W., Roshko A. Elements of Gasdynamics. New York: Willey, 1957. Перевод Липман Г.В., Рожко А. Элементы газовой динамики. М.: Иностр. лит., 1960.
- Illingworth C.R. Some solutions of the equations of flow of a viscous compressible fluid // Math. Proc. of the Cambridge Philosophical Society. 1950. V. 46. P. 469.
- Perlmutter M. Analysis of Couette flow and heat transfer between parallel plates enclosing rarefied gas by Monte Carlo // Proc. of 5th Internat. Symposium on Rarefied Gas Dynamics, edited by C. L. Brundin. New York: -Academic Press, 1967. V. 1. P. 455.
- Sharipov F., Kalempa D. Oscillatory Couette flow at arbitrary oscillation frequency over the whole range of the Knudsen number // Microfluid Nanofluid. 2008. V. 4. P. 363.
- Roy S., Chakraborty S. Near-wall effects in micro scale Couette flow and heat transfer in the Maxwell-slip regimes // Microfluid and Nanofluid. 2007. V. 3. P. 437.
- Zahid W.A., Yin Y., Zhu K.Q. Couette–Poiseuille flow of a gas in long microchannels // Microfluidics and Nanofluidics. 2007. V. 3. P. 55.
- Deng Z., Chen Y., Shao C. Gas flow through rough microchannels in the transition flow regime / Phys. Rev. E. 2016. V. 93. P. 013128-1.
- Chen X.X., Wang Z.H., Yu Y.L. “Nonlinear Shear and Heat Transfer in Hypersonic Rarefied Flows Past Flat Plates // AIAA Journal. 2015. V. 53. P. 413.
- Abramov A.A., Butkovskii A.V. Reynolds analogy for the fluid flow past a flat plate at different regimes // Phys. Fluids. 2021. V. 33. P. 017101-1.
- Chen X.X., Wang Z.H., Yu Y.L. General Reynolds analogy for blunt-nosed bodies in hypersonic flows // AIAA J. 2015. V. 53. P. 2410.
- Abramov A., Butkovskii A. Extended Reynolds analogy for the rarefied Rayleigh problem: Similarity parameters // 31st Internat. Symposium on Rarefied Gas Dynamics, AIP Conf. Proc. 2019. V. 2132. 180013-1.
- Abramov A.A., Butkovskii A.V. The extended Reynolds analogy for the Couette problem: Similarity parameters // Internat. J. Heat Mass Transf. 2018. V. 117. P. 313.
- Коган М.Н. Динамика разреженного газа. М.: Наука,1969.
- Bird G.A. Molecular Gas Dynamics. Oxford, Clarendon Press, 1976. Перевод: Берд Г. Молекулярная газовая динамика. М.: Мир, 1981.
- Abramov A.A., Alexandrov V.Yu., Butkovskii A.V. The longitudinal cylindrical Couette problem for rarefied gas: Energy fluxes maximums // Internat. J. Heat Mass Transf. 2017. V. 111. P. 608.
- Bird G.A. Molecular Gas Dynamics and Direct Simulation of Gas Flows. Oxford, Oxford University Press, 1994.
- Abramov A.A., Butkovsky A.V. The sign change effect of the energy flux and other effects in the transitional regime for the Couette problem // AIP Conf. Proc. 2012. V. 1501. P. 123.
Дополнительные файлы









