Constants of Ionization of L-Alanine at Different Ionic Strengths of a Solution and Concentrations of Amino Acid
- Авторлар: Eshova G.B.1, Davlatshoeva D.A.2, Rakhimova M.1, Miraminzoda F.1, Toirzoda M.A.3
-
Мекемелер:
- Research Institute, Tajik National University
- Tajik National University
- Pedagogical Institute
- Шығарылым: Том 97, № 10 (2023)
- Беттер: 1430-1434
- Бөлім: PHYSICAL CHEMISTRY OF SOLUTIONS
- ##submission.dateSubmitted##: 18.10.2023
- ##submission.datePublished##: 01.10.2023
- URL: https://ogarev-online.ru/0044-4537/article/view/140325
- DOI: https://doi.org/10.31857/S0044453723100084
- EDN: https://elibrary.ru/TQOWHK
- ID: 140325
Дәйексөз келтіру
Толық мәтін
Аннотация
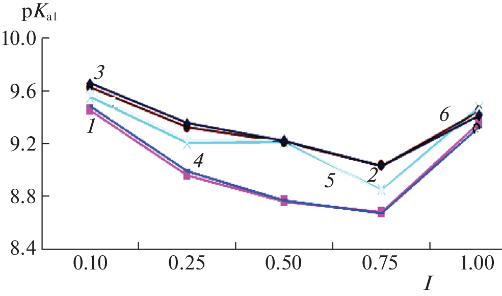
Processes of alanine ionization are studied via potentiometry at a temperature of 298.15 K and different ionic strengths of a NaHClO4 solution. Constants of the acid’s thermodynamic ionization are calculated at three concentrations of alanine. Different empirical and semi-empirical equations are used to calculate the coefficients of ionic activity in terms of the second and third approximations of the Debye–Hückel theory. Values of pKa1 and pKa2 are calculated at 298.15 K, solution ionic strengths of 0.1, 0.25, 0.5, 0.75, and 1.0 mol/L, and concentrations of 1.0 × 10−3–3.0 × 10−3 mol/L with a confidence level of P = 0.95.
Негізгі сөздер
Авторлар туралы
G. Eshova
Research Institute, Tajik National University
Email: eshova81@mail.ru
734025, Dushanbe, Republic of Tajikistan
Dzh. Davlatshoeva
Tajik National University
Email: eshova81@mail.ru
734025, Dushanbe, Republic of Tajikistan
M. Rakhimova
Research Institute, Tajik National University
Email: eshova81@mail.ru
734025, Dushanbe, Republic of Tajikistan
F. Miraminzoda
Research Institute, Tajik National University
Email: eshova81@mail.ru
734025, Dushanbe, Republic of Tajikistan
M. Toirzoda
Pedagogical Institute
Хат алмасуға жауапты Автор.
Email: eshova81@mail.ru
734003, Dushanbe, Republic of Tajikistan
Әдебиет тізімі
- Erensoy H., Alkaya D.B., Seyhan S.A. // Ovidius University Annals of Chemistry. 2022. V. 33. № 2. P. 99.
- Гридчин C.Н., Шеханов Р.Ф., Бычкова С.А. // Изв. вузов. Химия и химическая технология. 2016. Т. 59. № 3. С. 95.
- Сыровая А.О., Шаповал Л.Г., Макаров В.А. и др. Аминокислоты глазами химиков, фармацевтов, биологов: в 2-х т, Том. 1. Х.: Щедра садиба плюс, 2014. С. 12.
- Кочергина Л.А., Платонычева О.В., Дробилова О.М. и др. // Журн. неорган. химии. 2009. Т. 54. № 2. С. 377. (Kochergina L.A., Platonycheva O.V., Drobilova O.M. et al. // Rus. J. Of Inorganic Chemistry 2009. V. 54. № 2. P. 332.) https://doi.org/10.1134/S0036023609020302
- Рахимова М. Комплексообразование ионов Fe, Co, Mn и Сu c одно- и многоосновными органическими кислотами, нейтральными лигандами в водных растворах: Автореф. дис. … докт. хим. наук. Душанбе: Эр-граф, 2013. 34 с.
- Уокенбах Д. Формулы в Excel 2013. М.: Диалектика, 2019. 720 с.
- Oттo M. Современные методы аналитической химии / Пер. с нем. под ред. А.В. Гармаша. (в 2-х томах) Том I. М.: Техносфера, 2003. С. 70.
- Rakhimova M., Eshova G.B., Davlatshoeva D.A. et al. // Russ. J. Phys. Chem. 2020. T. 94. № 8. P. 1560. https://doi.org/10.1134/S0036024420080233




