Problem of optimal control of a laminar boundary layer on permeable cylindrical surfaces in supersonic flows
- Авторлар: Mukhametzyanov I.R.1
-
Мекемелер:
- Vostok Branch, Tupolev Kazan National Research Technical University
- Шығарылым: Том 88, № 6 (2024)
- Беттер: 922-930
- Бөлім: Articles
- URL: https://ogarev-online.ru/0032-8235/article/view/282882
- DOI: https://doi.org/10.31857/S0032823524060072
- EDN: https://elibrary.ru/IGNURC
- ID: 282882
Дәйексөз келтіру
Толық мәтін
Аннотация
An approximate method for solving the boundary value problem for the equations of an optimally controlled laminar boundary layer on permeable cylindrical surfaces in high-speed gas flows is considered.
Негізгі сөздер
Толық мәтін
- Введение. Управление теплообменом в сверхзвуковом пограничном слое является актуальной темой исследований в области фундаментальной и прикладной газодинамики. Вследствие ограниченных энергетических ресурсов естественным образом возникает вариационная задача о построении оптимального закона вдува через проницаемый участок обтекаемой поверхности при заданном ограничении на мощность системы управления вдувом. Задача оптимального управления пограничным слоем на проницаемых поверхностях впервые была поставлена в работе [1] для случая несжимаемой жидкости. Впоследствии такие задачи были рассмотрены в работах [2–8]. В основном они рассматривались для граничных условий, удовлетворяющих на обтекаемой поверхности и на внешней границе пограничного слоя. Отметим, что в работе [2] рассмотрена история и современное состояние исследований теории оптимально управляемого пограничного слоя на проницаемых поверхностях.
В работе рассматривается вариационная задача о минимизации конвективного теплового потока, передаваемого от разогретого пограничного слоя к обтекаемой поверхности, при заданном ограничении на мощность системы управления вдувом. В качестве управления выступает удельный расход охладителя через проницаемый участок поверхности. При этом, согласно условиям трансверсальности, оптимальное управление должно обращаться в ноль на правом конце участка вдува. Данное требование вызывает большие математические затруднения и приводит к увеличению трудоемкости решения вариационной задачи. Автору известны только единичные публикации, в которых оптимальное управление удовлетворяет нулевому условию на правом конце участка вдува. В одной из них [6] было найдено приближенное решение для оптимального управления в аналитической форме; в других [7, 8] – решение находилось достаточно трудоемким конечно-разностным методом. Получение конечного результата в этих работах было сопряжено со значительными трудностями.
Новизна работы состоит в построении алгоритма оптимального управления, который более удобен для применения в инженерной практике. Достигается это путем использования классической теоремы Э. Нётер об инвариантных вариационных задачах, а также следствия из первого интеграла для сопряженной системы, который получен ранее в работе [6]. С содержательной точки зрения, использование следствия из первого интеграла позволило существенно уменьшить трудоемкость построения оптимального управления. Так как в этом случае аппроксимирующая система уравнений (в переменных А.А. Дородницына [9]), участвующая в вычислительных экспериментах, становится замкнутой относительно искомой функции. Таким образом, в рассматриваемой работе предложена процедура построения оптимального управления более удобная для применения в инженерной практике и сводится она к интегрированию системы обыкновенных дифференциальных уравнений с разрешимой особенностью в точке торможения потока. Научное значение работы заключается в развитии теории оптимально управляемого пограничного слоя в сверхзвуковых потоках газа.
- Постановка задачи. Уравнения ламинарного пограничного слоя на проницаемом цилиндрическом профиле в сверхзвуковом потоке газа в переменных А.А. Дородницына имеют вид [9, 10]:
(2.1)
В системе (2.1):
, , ,
,
, , , ,
где , , , l – некоторый характерный размер; М∞ – число Маха; Pr – число Прандтля; u и ϑ – проекции вектора скорости на координатные оси x и y; γ – показатель адиабаты; µ – динамическая вязкость газа; T – температура газа; ν – кинематическая вязкость газа; индекс «е» соответствует параметрам газа на внешней границе пограничного слоя, индекс «0» – в точке полного торможения потока, индекс «∞» – параметрам газа в набегающем потоке; Uе – скорость на внешней границе пограничного слоя, определяющая форму обтекаемой поверхности.
Краевые условия к системе (2.1) имеют вид [10]
, ,
, (2.2)
, ,
где , индекс «w» соответствует расходу охладителя через проницаемый участок обтекаемого профиля.
Мощность, затрачиваемая системой управления на вдув газа через пористую стенку, в переменных А.А. Дородницына с учетом закона Дарси и минимизируемый функционал с точностью до постоянных запишутся, соответственно, в виде [11] (в дальнейшем для простоты черточки над переменными , , , опустим)
(2.3)
, (2.4)
где , .
Вариационная задача ставится следующим образом. Среди непрерывных на отрезке управлений требуется отыскать такое, которое реализует минимальное значение конвективного теплового потока (2.4) при связях (2.1), (2.2) и изопериметрическом условии (2.3). Вариационная задача рассматривается в области D, ограниченной линиями , , , .
Сопряженная система относительно множителей Лагранжа , , в соответствии с формализмом Лагранжа имеет вид
(2.5)
Краевые условия к системе (2.5) имеют вид
,
, , (2.6)
Интегрируя третье уравнение системы (2.5) по переменной u в пределах от 0 до 1, с учетом граничных условий (2.2) и (2.6) получим интегральное соотношение:
(2.7)
где , , .
Для рассматриваемой оптимальной задачи (2.1)–(2.4) сопряженная система уравнений (2.5) допускает первый интеграл [11], полученный с помощью классической теоремы Эмми Нётер об инвариантных вариационных задачах:
(2.8)
, ,
где – произвольная функция интегрирования. Предполагая, что при функции , являются ограниченными, из этого уравнения, с учетом граничных условий (2.2) и (2.6), получим .
Следствие из первого интеграла имеет вид [11]
(2.9)
Равенство (2.9) устанавливает точную явную связь между градиентами множителей Лагранжа на произвольной поверхности при любых числах Прандтля и при произвольной зависимости вязкости газа от температуры.
Используя метод обобщенных интегральных соотношений А.А. Дородницына, систему уравнений в частных производных (2.1) с краевыми условиями (2.2) приближенно заменим аппроксимирующей системой второго приближения [6, 10, 12]
(2.10)
, где
Уравнения (2.10) получены для произвольной зависимости вязкости газа от температуры. Они значительно упростятся, если допустить линейную зависимость (в этом случае ).
Начальные условия для интегрирования системы обыкновенных дифференциальных уравнений (2.10) имеют вид [10, 12]
, , , , (2.11)
где – близкая к нулю точка [6]. Постоянные , , , определяются из решения алгебраической системы вида [6, 10, 12]
Оптимальное управление определяется по формуле [6]
, (2.12)
где α – множитель Лагранжа, определяемый в соответствии с изопериметрическим условием (2.3),
(2.13)
B0 и B1 – переменные коэффициенты в формуле для множителя Лагранжа λ2.
Подчеркнем, что с учетом формулы (2.12) аппроксимирующая система (2.10) становится замкнутой, и мы получаем стандартную задачу Коши.
С целью оценки влияния нулевого «начального» условия для множителя Лагранжа λ2 на правом конце участка вдува () на значение минимизируемого функционала (конвективного теплового потока) рассмотрим три задачи. Аппроксимации для множителей Лагранжа во всех трех задачах зададим в виде, удовлетворяющем граничным условиям на обтекаемой поверхности и на внешней границе пограничного слоя [6]
, ; (2.14)
Граничные условия для множителей Лагранжа во всех задачах имеют вид
при , при
при ; при (2.15)
Отметим, что множители Лагранжа автоматически удовлетворяют на поверхности обтекаемого тела и на внешней границе пограничного слоя. В соответствии с работой [11] оптимальное управление на правом конце участка вдува должно обращаться в ноль и, следовательно, согласно формуле (2.13) .
Задача 1. Учитываются: граничные условия на поверхности (), на внешней границе пограничного слоя (), а также следствие из первого интеграла (2.9). В этом случае A0, B0 и B1, входящие в формулу (2.13), запишутся виде: , , . Следовательно, выражение (2.13) примет вид
Задача 2. Учитываются: граничные условия на поверхности (u = 0), на внешней границе пограничного слоя (u = 1), следствие из первого интеграла (2.9), а также «начальное» условие для функции , которую необходимо найти. В этом случае , , .
Интегральное соотношение (2.7) запишется в виде [6]:
(2.16)
Здесь , , , , , .
Интегрируя (2.16), получим , где , , при .
Задача 3. Задача решается с учетом и граничных, и «начальных» условий. В этом случае , . Тогда из выражения (2.13) получим, что при и, следовательно, . Аппроксимацию зададим в виде , где при и задается в процессе вычислительного эксперимента с учетом значения минимизируемого функционала.
Интегрируя уравнение (2.16), получим функцию
,
где , , , , , , , , , при .
- Вычислительный эксперимент. Вычислительный эксперимент по построению оптимального закона вдува был проведен для случая обтекания прямого кругового цилиндра сверхзвуковым потоком воздуха. Параметры эксперимента задавались следующим образом: число Маха ; радиус прямого кругового цилиндра ; число Прандтля ; ; параметры стандартной атмосферы соответствовали высоте 10000 м (, , , , ; безразмерная температура газа на стенке ; мощность системы управления вдуваемого газа соответствует постоянному вдуву . Зависимость вязкости газа от температуры предполагалась линейной. Результаты вычислительного эксперимента по минимизации функционала теплового потока [6] , записанного с точностью до постоянного множителя, по сравнению с равномерным (автомодельным) вдувом приведены в табл. 1 (в %).
Таблица 1. Сравнение результатов вычислительного эксперимента с данными полученными в работах [6] и [8]
Задача № 1 | Задача № 2 | Задача № 3 | Данные [6] | Данные [8] |
24.92 | 25.03 | 26.32 | 31.3 | 26.12 |
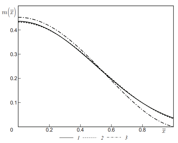
На рис. 1 представлены графики оптимальных управлений для случая ; .
Рис. 1. Зависимость оптимальной скорости вдува решения задач 1–3 от координаты
Заключение. Оптимальные управления, полученные работах [6, 8], по форме совпадают с управлениями, полученными в данной работе.
Значения теплового потока, полученные в задачах 1–3, оказались близкими к значению, полученному методом конечных разностей; при этом следует отметить близость тепловых потоков в задаче 1 и в работе [8]. Следовательно, в инженерных расчетах можно ограничиться рассмотрением математической модели, приведенной в задаче 1, которая существенно менее трудоемка нежели при использовании метода конечных разностей. Что касается результатов работы [6], то они дают завышенные значения минимизируемого функционала.
Отметим, что современное состояние исследований по рассматриваемой тематике, а также актуальность, новизна и практическая значимость, полученных ранее результатов, подробно рассмотрены в работе [2].
Подчеркнем, что новизна работы заключается в разработке менее трудоемкого (по сравнению с работами [6, 7, 11]) алгоритма решения вариационной задачи. Полученные результаты могут представить интерес при расчете систем активной тепловой защиты вдувом поверхностей в высокоскоростных потоках газа.
Авторлар туралы
I. Mukhametzyanov
Vostok Branch, Tupolev Kazan National Research Technical University
Хат алмасуға жауапты Автор.
Email: m.ilshat@mail.ru
Ресей, Chistopol
Әдебиет тізімі
- Sirazetdinov T.K. Optimal problems of gas dynamics // Rus. Aeron., 1963, no. 2, pp. 11–21.
- Garaev K.G., Mukhametzyanov I.R. To the theory of an optimally controlled boundary layer on permeable surfaces at various flow modes // Rus. Aeron., 2020, vol. 63, no. 3, pp. 413–424.
- Garaev K.G., Mukhametzyanov I.R. Optimally controlled turbulent boundary layers in supersonic gas flows // Math. Models&Comput. Simul., 2023, vol. 15, suppl. 1, pp. S18–S26.
- Garaev K.G., Mukhametzyanov I.R. Problem of optimal control of the turbulent boundary layer on a permeable surface in supersonic gas flow // Fluid Dyn., 2018, vol. 53, no. 4, pp. 573–581.
- Mukhametzyanov I.R. Optimal control of a turbulent boundary layer on a permeable cylindrical surface in a supersonic gas flow // Rus. Aeron., 2020, vol. 63, no. 1, pp. 67–74.
- Garaev K.G. Lie Groups and Noether Theory in the Control Problem with Applications to Optimal Problems of Boundary Layer. Kazan: KSTU Pub., 1994. 240 p. (in Russian)
- Garaev K.G., Kuznetsov V.K. An invariant variational problem of the laminar boundary layer // JAMM, 2011, vol. 75, no. 4, pp. 404–409.
- Garaev K.G., Kusnetsov V.K. Optimally Controlled Laminar Boundary Layers in Supersonic Gas Flows. Kazan: KSTU Pub., 2013. 164 p. (in Russian)
- Dorodnitsin A.A. Laminar Boundary Layer in a Compressible Gas. Moscow: Oborongiz, 1957. pp. 140–173.
- Lyu Shen-Tsyuan. Calculation of the laminar boundary layer in a compressible gas in the presence of suction or blowing // Comput. Math.&Mathem. Phys., 1963, vol. 2, no. 5, pp. 1000–1020.
- Garaev K.G. Optimal control of heat and mass transfer in a laminar compressible-gas boundary layer on permeable surfaces // Fluid Dyn., 1988, vol. 23, no. 3, pp. 399–406.
- Pavlovskii Yu.N. The numerical calculation of the laminar boundary layer in a compressible gas // Comput. Math.&Mathem. Phys., 1963, vol. 2, no. 5, pp. 1021–1042.
Қосымша файлдар


