ON THE RELATIONSHIP OF THE FREQUENCY OF THE FUNDAMENTAL 0S2 MODE AND THE VELOCITY OF THE EARTH ROTATION
- Authors: Spivak A.A.1, Loktev D.N.1, Tikhonova A.V.1, Kharlamov V.V.1
-
Affiliations:
- Sadovsky Institute of Geosphere Dynamics of Russian Academy of Sciences
- Issue: Vol 508, No 2 (2023)
- Pages: 265-269
- Section: GEOPHYSICS
- Submitted: 14.10.2023
- Published: 01.02.2023
- URL: https://ogarev-online.ru/2686-7397/article/view/135750
- DOI: https://doi.org/10.31857/S2686739722602472
- EDN: https://elibrary.ru/SWWHWA
- ID: 135750
Cite item
Full Text
Abstract
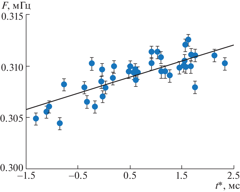
Based on the results of instrumental observations of geomagnetic variations at the Mikhnevo observatory of the IDG RAS and data from the IERS catalog, it was found that the frequency F of the main spheroidal mode of the Earth’s natural oscillations 0S2, distinguished in the spectra of magnetic field variations, changes with time, and the values of F are higher during periods of a decrease in the rotation speed Earth and below with its increase, An empirical relationship between the variations of F and the speed of the Earth’s rotation is obtained,
Keywords
About the authors
A. A. Spivak
Sadovsky Institute of Geosphere Dynamics of Russian Academy of Sciences
Author for correspondence.
Email: aaspivak100@gmail.com
Russian Federation, Moscow
D. N. Loktev
Sadovsky Institute of Geosphere Dynamics of Russian Academy of Sciences
Author for correspondence.
Email: dloktev@gmail.com
Russian Federation, Moscow
A. V. Tikhonova
Sadovsky Institute of Geosphere Dynamics of Russian Academy of Sciences
Author for correspondence.
Email: tikhonova@idg.ras.ru
Russian Federation, Moscow
V. V. Kharlamov
Sadovsky Institute of Geosphere Dynamics of Russian Academy of Sciences
Author for correspondence.
Email: vladimkharlamov@yandex.ru
Russian Federation, Moscow
References
- Жарков В.Н. Физика Земных недр. М.: Наука и образование, 2012. 384 с.
- Fukao Y., Nishida N., Suda N., Nawa R., Kobayashi N. A theory of the Earth’s background free oscillations // J. Geophys. Res. 2002. V. 107. № B9. 2206. https://doi.org/10.1029/2001JB000153
- Соболев Г.А. О некоторых свойствах возникновения и эволюции колебаний Земли после землетрясений // Физика Земли. 2013. № 5. С. 12–27.
- Милюков В.К., Виноградов М.П., Миронов А.П., Мясников А.В., Перелыгин Н.А. Собственные колебания Земли, возбужденные тремя крупнейшими землетрясениями последнего десятилетия, по деформационным наблюдениям // Физика Земли. 2015. № 2. С. 21–36.
- Соболев Г.А. Пульсации собственных колебаний Земли // Физика Земли. 2015. № 3. С. 3–12.
- Адушкин В.В., Спивак А.А., Харламов В.А. Проявление лунно-солнечного прилива и собственных колебаний Земли в вариациях магнитного поля // Физика Земли. 2018. № 6. С. 59–71.
- Спивак А.А. Проявление синглетов основной сфероидальной моды Земли 0S2 в геомагнитных вариациях // ДАН. 2018. Т. 481. № 5. С. 481–595.
- Gilbert J.F., Backus G.T. Approximate solutions to the inverse normal mode problem // Bull. Seism. Soc. Am. 1968. V. 58. P. 10–131.
- Милюков В.К. Наблюдение тонкой структуры основной сфероидальной моды Земли 0S2 // Физика Земли. 2005. № 4. С. 16–22.
- Швед Г.М., Голицын Г.С., Ермоленко С.И., Кукушкина А.Е. Связь длиннопериодных собственных колебаний Земли с процессами в атмосфере // ДАН. 2018. Т. 481. № 1. С. 315–319.
- Сидоренков Н.С. Физика нестабильностей вращения Земли. М.: Наука. Физматлит, 2002. 384 с.
- Тиссен В.М., Малкин З.М. Тренды и вариации в неравномерностях вращения Земли // Вестник Санкт-Петербургского университета. Математика. Механика. Астрономия. 2021. Т. 8. Вып. 1. С. 167–178.
- Адушкин В.В., Гамбурцева Н.Г., Нестеркина М.А., Санина И.А., Султанов Д.Д., Усольцева О.А. О связи вариаций времен пробега сейсмических волн с изменением скорости вращения Земли // Физика Земли. 2010. № 3. С. 66–78.
- Милюков В.К., Кравчук В.К., Миронов А.П., Латынина Л.А. Деформационные процессы в литосфере, связанные с неравномерностью вращения Земли // Физика Земли. 2011. № 3. С. 96–109.
- Аптикаева О.И. Миграция очагов слабых землетрясений Гармского района и вариации скорости вращения Земли // Вопросы инженерной сейсмологии. 2013. Т. 40. № 3. С. 54–63.
- Левин Б.В., Сасорова Е.В. О связи вариаций скорости вращения Земли и ее сейсмической активности // ДАН. 2015. Т. 464. № 3. С. 351–355.
- Левин Б.В., Сасорова Е.В. О влиянии скорости вращения Земли на глобальную сейсмичность (по материалам наблюдений с 1720 по 2016 г.) // Геосистемы переходных зон. 2017. № 3. С. 3–20.
- Трофименко С.В., Быков В.Г., Колодезников И.И. пространственное распределение эпицентров землетрясений северо-восточного сегмента Амурской микроплиты в различных фазах вращения Земли // Наука и образование. 2015. № 4. С. 41–44.
- Уткин В.И., Юрков А.К., Цурко И.А. Вариации неравномерного вращения Земли как триггирующий фактор сейсмичности планеты // Геология и геофизика Юга России. 2012. № 1. С. 3–13.
- Любушин А.А., Копылова Г.Н., Серафимова Ю.К. Связь мультифрактальных и энтропийных свойств сейсмического шума на Камчатке с неравномерностью вращения Земли // Физика Земли. 2021. № 2. С. 153–163.
- Левин Б.В., Сасорова Е.В., Гурьянов В.Б., Ярмолюк В.В. Связь глобальной вулканической активности и вариаций скорости вращения Земли // ДАН. 2019. Т. 484. № 6. С. 729–733.
- Левин Б.В., Сасорова Е.В., Доманский А.В. О гидродинамической неустойчивости в средних широтах Земли, обусловленной вращением планеты // ДАН. 2011. Т. 438. № 1. С. 110–113.
- Lomb N.R. Least-squares frequency analysis of unequally data // Astrophys. & Space Sci. 1976. V. 39. P. 447–462.
- Scargle J.D. Studies in astronomical time series analysis. II. Statistical aspects of spectral analysis of unevenly spaced data // Astrophys. J. 1982. V. 263. P. 835–853.
- Schwarzenberg-Czerny A. The distribution of empirical periodograms: Lomb-Scargle and PDM spectra // Mon. Not. Roy. Astron. Soc. 1998. V. 301. P. 831–840.




