Мультилокусный анализ филогенетических отношений в видовом комплексе Crocidura suaveolens sensu lato: сравнение с митохондриальными данными
- Авторы: Грицышин В.А.1, Лисенкова А.А.1, Сперанская А.С.2, Артюшин И.В.1, Шефтель Б.И.3, Лебедев В.С.4, Банникова А.А.1
-
Учреждения:
- Московский государственный университет имени М.В. Ломоносова
- НИИ системной биологии и медицины Роспотребнадзора
- Институт проблем экологии и эволюции им. А.Н. Северцова Российской академии наук
- Зоологический музей МГУ им. М.В. Ломоносова
- Выпуск: Том 509, № 1 (2023)
- Страницы: 147-154
- Раздел: Статьи
- URL: https://ogarev-online.ru/2686-7389/article/view/135638
- DOI: https://doi.org/10.31857/S2686738922600820
- EDN: https://elibrary.ru/LZGICT
- ID: 135638
Цитировать
Полный текст
Аннотация
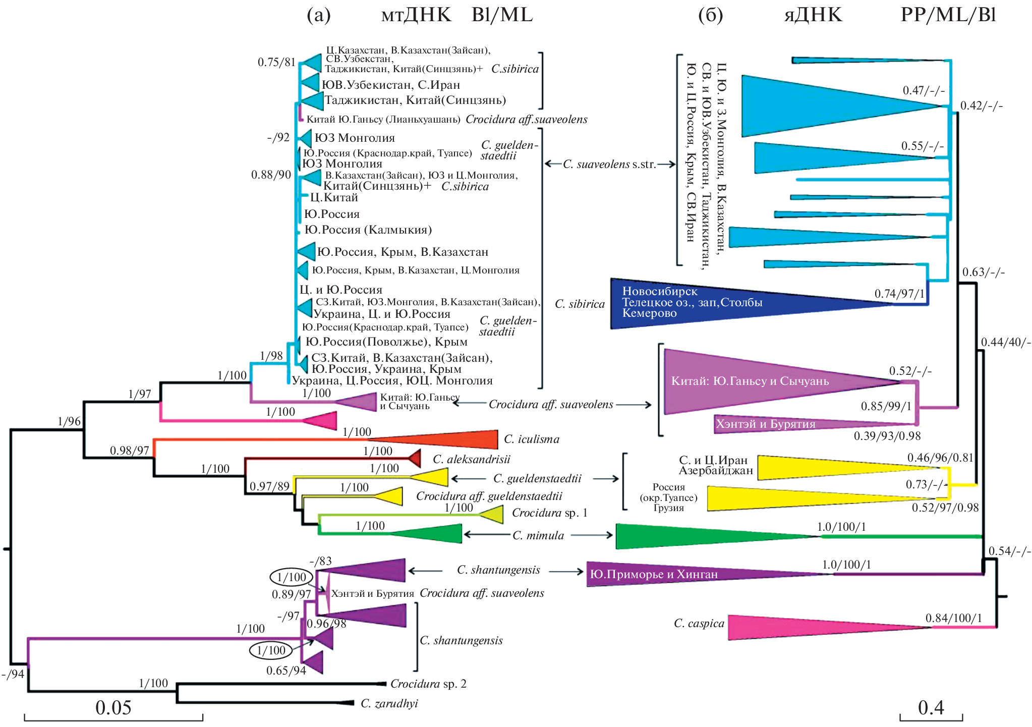
Предпринята первая попытка изучения филогении видового комплекса малая белозубка с помощью мультилокусного анализа. Данные секвенирования 16 ядерных генов указывают на существование в рамках С. suaveolens s. l. нескольких обособленных форм, при этом структура видового комплекса в основных чертах не противоречит митохондриальной филогении. Сибирская белозубка характеризуется определенным своеобразием ядерного генома, но уровень ее генетического отличия не соответствует видовому. Прояснены связи Crocidura aff. suaveolens из южного Ганьсу и Сычуани с другими формами видового комплекса. Белозубки из Бурятии и Хэнтэя также относятся к этой форме, но их мтДНК, по-видимому, заимствована от C. shantungensis. В недавнее время происходила также гибридизация C. suaveolens s.str. с C. aff. suaveolens и C. güeldenstaedtii. Ввиду неоднократных событий интрогрессии в истории C. suaveolens s.l., анализ филогении комплекса в целом требует значительного расширения выборки генетических локусов.
Об авторах
В. А. Грицышин
Московский государственный университетимени М.В. Ломоносова
Автор, ответственный за переписку.
Email: vladimir.sokol.gritsyshin@gmail.com
Россия, Москва
А. А. Лисенкова
Московский государственный университетимени М.В. Ломоносова
Email: hylomys@mail.ru
Россия, Москва
А. С. Сперанская
НИИ системной биологии и медицины Роспотребнадзора
Email: hylomys@mail.ru
Россия, 117246, Москва
И. В. Артюшин
Московский государственный университетимени М.В. Ломоносова
Email: hylomys@mail.ru
Россия, Москва
Б. И. Шефтель
Институт проблем экологии и эволюцииим. А.Н. Северцова Российской академии наук
Email: hylomys@mail.ru
Россия,
Москва
В. С. Лебедев
Зоологический музей МГУ им. М.В. Ломоносова
Email: hylomys@mail.ru
Россия, Москва
А. А. Банникова
Московский государственный университетимени М.В. Ломоносова
Автор, ответственный за переписку.
Email: hylomys@mail.ru
Россия, Москва
Список литературы
- Графодатский А.С., Раджабли С.И., Шаршов А.В., и др. Кариотипы пяти видов землероек-белозубок фауны СССР // Цитология. 1988. Т. 30. № 10. С. 1247–1251.
- Catzeflis F., Maddalena T., Hellwing S., et al. Unexpected findings on the taxonomic status of East Mediterranean Crocidura russula auct. (Mammalia, Insectivora) // Zeitschrift für Säugetierkd. 1985. V. 50. № 4. P. 185–201.
- Vogel P., Maddalena T., Catzeflis F. A contribution to the taxonomy and ecology of shrews (Crocidura zimmermanni and C. suaveolens) from Crete and Turkey // Acta Theriol. 1986. V. 31. № 39. P. 537–545.
- Зайцев М.В. Видовой состав и вопросы систематики землероек-белозубок (Mammalia, Insectivora) фауны СССР // Труды Зоологического института Академии наук СССР. 1991. Т. 243. С. 3–46.
- Jiang X.L., Hoffmann R.S. A revision of the white-toothed shrews (Crocidura) of Southern China // Journal of Mammalogy. 2001. V. 82. №4. P. 1059–1079.
- Vogel P., Cosson J.-F., Jurado L.F.L. Taxonomic status and origin of the shrews (Soricidae) from the Canary islands inferred from a mtDNA comparison with the European Crocidura species // Molecular Phylogenetics and Evolution. 2003. V. 27. № 2. P. 271–282.
- Ohdachi S.D., Iwasa M.A., Nesterenko V.A., et al. Molecular Phylogenetics of Crocidura Shrews (Insectivora) in East and Central Asia // Journal of Mammalogy. 2004. V. 85. № 3. P. 396–403.
- Bannikova A.A., Lebedev V.S., Kramerov D.A., et al. Phylogeny and systematics of the Crocidura suaveolens species group: corroboration and controversy between nuclear and mitochondrial DNA markers / Phylogénie et systématique du groupe d’espèces Crocidura suaveolens: coordination et contradiction des marqu // Mammalia. 2006. V. 70. № 1–2. P. 106–119.
- Dubey S., Zaitsev M., Cosson J.-F., et al. Pliocene and Pleistocene diversification and multiple refugia in a Eurasian shrew (Crocidura suaveolens group) // Molecular Phylogenetics and Evolution. 2006. V. 38. № 3. P. 635–647.
- Dubey S., Cosson J.F., Magnanou E., et al. Mediterranean populations of the lesser white-toothed shrew (Crocidura suaveolens group): an unexpected puzzle of Pleistocene survivors and prehistoric introductions // Molecular Ecology. 2007. V. 16. № 16. P. 3438–3452.
- Burgin C.J., He K., Haslauer R., et al. Family Soricidae (shrews). In: Wilson D.E., Mittermeier R.A. (Eds.), Vol. 8. Insectivores, Sloths and Colugos. Handbook of the Mammals of the World. Barcelona, Lynx Edicions; 2018. P. 332–551.
- Грицышин В.А., Артюшин И.В., Бурская В.О., и др. Филогеография малой Crocidura suaveolens и сибирской Crocidura sibirica белозубок: В поисках географической родины // Известия Российской академии наук. Серия Биологическая. 2022. № 2. С. 1–14.
- Bannikova A.A., Zemlemerova E.D., Lebedev V.S., et al. The phylogenetic relationships within the Eastern Afromontane clade of Crocidura based on mitochondrial and nuclear data // Mammalian Biology. 2021. V. 101. № 6. P. 1005–1018.
- Esselstyn J.A., Achmadi A.S., Siler C.D., et al. Carving out turf in a biodiversity hotspot:multiple, previously unrecognized shrew species co-occur on Java Island, Indonesia //Molecular ecology. 2013. V. 22. № 19. P. 4972–4987.
- Igea J., Juste J., Castresana J. Novel intron markers to study the phylogeny of closely related mammalian species // BMC evolutionary biology. 2010. V. 10. № 369.
- Bolger A.M., Lohse M., Usadel B. Trimmomatic: a flexible trimmer for Illumina sequence data // Bioinformatics. 2014. V. 30. № 15. P. 2114–2120.
- Langmead B., Salzberg S.L. Fast gapped-read alignment with Bowtie 2 // Nature Methods. 2012. V. 9. P. 357.
- Li H., Handsaker B., Wysoker A., et al. The Sequence Alignment/Map format and SAMtools // Bioinformatics. 2009. V. 25. № 16. P. 2078–2079.
- Van der Auwera G.A., O’Connor B.D. Genomics in the Cloud: Using Docker, GATK, and WDL in Terra (1st Edition). O’Reilly Media, 2020.
- Narasimhan V., Danecek P., Scally A., et al. BCFtools/RoH: a hidden Markov model approach for detecting autozygosity from next-generation sequencing data // Bioinformatics. 2016. V. 32. № 11. P. 1749–1751.
- Robinson J.T., Thorvaldsdóttir H., Winckler W., et al. Integrative Genomics Viewer // Nature Biotechnology. 2011. V. 29. № 1. P. 24–26.
- Librado P., Rozas J. DnaSP v5: a software for comprehensive analysis of DNA polymorphism data // Bioinformatics. 2009. V. 25. № 11. P. 1451–1452.
- Pritchard J.K., Stephens M., Donnelly P. Inference of population structure using multilocus genotype data // Genetics. 2000. V. 155. № 2. P. 945–959.
- Earl D.A., von Holdt B.M. STRUCTURE HARVESTER: a website and program for visualizing STRUCTURE output and implementing the Evanno method // Conservation Genetics Resources. 2012. V. 4. № 2. P. 359–361.
- Nguyen L.-T., Schmidt H.A., von Haeseler A., et al. IQ-TREE: A fast and effective stochastic algorithm for estimating maximum likelihood phylogenies // Molecular Biology and Evolution. 2015. V. 32. № 1. P. 268–274.
- Ronquist F., Teslenko M., van der Mark P., et al. MrBayes 3.2: Efficient Bayesian Phylogenetic Inference and model choice across a large model space // Systematic Biology. 2012. V. 61. № 3. P. 539–542.
- Chao Z., Rabiee M., Sayyari E., et al. ASTRAL-III: Polynomial Time Species Tree Reconstruction from Partially Resolved Gene Trees // BMC Bioinformatics. 2018. V. 19. № 6. P. 15–30.





