Adaptive Iterative Control of Temperature in Greenhouse
- 作者: Grudinin V.S.1, Khoroshavin V.S.1, Zotov A.V.1, Grudinin S.V.1
-
隶属关系:
- Vyatka State University
- 期: 卷 29, 编号 3 (2019)
- 页面: 383-395
- 栏目: Processes and Machines of Agroengineering Systems
- ##submission.dateSubmitted##: 24.09.2025
- ##submission.dateAccepted##: 24.09.2025
- ##submission.datePublished##: 08.10.2025
- URL: https://ogarev-online.ru/2658-4123/article/view/314106
- DOI: https://doi.org/10.15507/2658-4123.029.201903.383-395
- ID: 314106
如何引用文章
全文:
详细
Introduction. Creation and development of efficient agricultural complexes providing high yields at minimal time, material, and energy costs is impossible without the use of automatic control systems (ACS), which allow for maintaining the microclimate of the greenhouse with high accuracy. Improvements of the microclimate by ASC are aimed at neutralizing the influence of parametric perturbations of processes inside and outside the greenhouse.
Materials and Methods. The management is based on a parametrically uncertain model of temperature in the greenhouse, the structure of which, based on the principle of superposition, is transformed into a form with control and disturbances concentrated on an output coordinate. The use of an adaptive PID controller is based on the real-time analysis of a database containing trends of the controlled process. Using operators of Database Managment System or SQL language, queries evaluate regulation quality in accord with quality assessment.
Results. Simulation of the real structure of a single-circuit automatic control system with temperature in the greenhouse with built-in regulating, executive and measuring elements, with a delay of a coolant movement was carried out using the software MVTU (SimIn-Tech). The proposed adaptation algorithm, consisting of the additive adjustment of the PID controller coefficients and being conveniently implemented within the SCADA system, was shown to provide the minimum oscillatory temperature maintenance for arbitrary parametric perturbations in the presence of the delay.
Discussion and Conclusion. The proposed adaptation algorithm provides for compensation for model uncertainty and disturbances, while achieving the required accuracy of maintaining the temperature in the greenhouse. Results of the study will serve as the basics for development of multi-contour ACS microclimate greenhouses with the examination of the impact and compensation of parametric and structural uncertainty, inertia and nonlinearities of real elements.
全文:
Введение
Процесс изменения микроклимата теплицы является многоконтурным, многопараметрическим и зависит от множества внешних и внутренних факторов [1; 2]. К внешним факторам относятся температура и влажность наружного воздуха, интенсивность солнечного излучения, направление и скорость ветра и т. п. К внутренним факторам относятся геометрические размеры теплиц, расположение элементов систем отопления и вентиляции, виды грунтов, генетические свойства и виды растений и т. п. Кроме того, в замкнутых контурах управления микроклиматом каналы управления могут значительно влиять друг на друга. Для учета этих факторов задачу управления микроклиматом целесообразно решать на основе современных методов теории автоматического управления1.
Для иллюстрации предлагаемого адаптивного итерационного алгоритма управления стоит рассмотреть канал регулирования температуры теплицы с отоплением горячим трубным водоснабжением, которое применяется в северных регионах, где наружная температура меньше требуемой для создания микроклимата внутри теплицы. На основании закона сохранения тепловой энергии приближенная модель изменения температуры в теплице в зависимости от управляющего и основных возмущающих воздействий представляется в работах ряда исследователей [2–6] уравнением:
(1)
где to – текущая температура воздуха в теплице; tзадо – температура труб или воды в системе отопления; tнво – температура наружного воздуха; t – время; kT – конструктивный коэффициент теплицы в кг/(К∙с3), который определяется из выражения: , в котором ρ – плотность воздуха в кг/м3; Сρ – удельная теплоемкость воздуха в Дж/(К∙кг); VТ – объем теплицы в м3; АТ – площадь теплицы в м2; kc ‒ коэффициент нагрева от солнца в кг/(К∙с3); tcо – температура воздействия от солнечного излучения; kОТ – коэффициент эффективности системы отопления в кг/(К∙с3), который определяется по формуле: , где Сh – коэффициент преобразования тепла системы отопления Вт/(К∙м2); Аh – площадь нагревательных элементов м2; kох – коэффициент охлаждения в кг/(К∙с3), который определяется двумя составляющими: , где φv(t) – естественная вентиляция м/с; Ac – площадь стен и потолка теплицы м2; φс – коэффициент передачи тепла в окружающую среду Вт/(К∙м2); ku, Е – коэффициент и скорость транспирации воды соответствующих размерностей.
Уравнению (1) соответствует структура объекта управления ОУ (теплицы) (рис. 1), которая является структурно определенной, но неопределенной параметрически. Эта структура имеет один канал управления и три канала возмущений, распределенно влияющих на выходную координату, а также две внутренние обратные связи, что затрудняет использование этой структуры для исследования влияния управления и возмущений.
Fig. 1. The initial structure of the control object
Цель работы заключается в повышении точности поддержания температуры воздуха в теплице, для чего решаются следующие задачи:
– приведение исходной модели ОУ (1) и соответствующей структуры (рис. 1) к виду, удобному для исследования влияния неопределенности параметров модели и возмущающих воздействий;
– разработка алгоритма адаптации регулятора для структуры системы управления с учетом реальных элементов и запаздывания в передаче теплоносителя;
– проверка работоспособности реальной САУ температурой в теплице путем компьютерного моделирования.
Обзор литературы
Наиболее распространенным на практике методом регулирования температуры в теплице является введение ПИД-регулятора в контур отопления [3; 11] из-за его простоты. Однако он имеет ограничения по качеству регулирования, так как не учитывает неопределенность параметров и действие возмущений. Применение искусственных нейронных сетей [8; 9] позволяет получить высокую точность регулирования, что сложно применимо на практике из-за необходимости обучения. Это касается использования достаточно сложных интеллектуальных систем [7; 10]. Применение математических моделей [11; 12] позволяет учесть некоторые нелинейности в динамике, но не учитывает неопределенность параметров. Методы адаптивного и модального управления2 применены в работах ряда ученых [7; 10; 13] для синтеза одноканального регулятора и в исследовании Д. Н. Герасимова и М. В. Лызлова [2] для синтеза многоканального регулирования микроклимата теплицы, где использованы беспоисковые алгоритмы адаптации на основе идентификации неопределенных параметров и оценки их состояния. Беспоисковые алгоритмы адаптации требуют значительных вычислительных ресурсов, так как для их реализации необходима достаточно полная информация о действующих изменениях параметров, возмущений и их принадлежности определенному классу.
В некоторых случаях для создания системы управления микроклиматом на основе общепромышленных SCADA-систем3, когда имеется возможность применения стандартного ПИД-регулятора, но или нет возможности реализации экстраполятора Смита [14] для компенсации транспортного запаздывания, или неизвестна точная структура модели объекта управления, требуется поддерживать состояние температурного режима с максимально высокими настроечными коэффициентами регулятора [15]. Некоторые SCADA-системы имеют средства для автоматической настройки ПИД-регулятора4, но в системах с большими транспортными задержками их работа не приводит к нужному результату. В условиях нестационарности объекта это может привести к срыву процесса управления в автоколебательный режим, что нередко наблюдается на практике.
Материалы и методы
Приведение исходной модели температуры воздуха в теплице (1) и соответствующей структуры ОУ к виду, удобному для исследования параметрической неопределенности модели и возмущающих воздействий, проделано путем формального алгебраического преобразования уравнения теплового баланса (1) и по правилам эквивалентных преобразований структурных схем линейных САУ. В результате преобразований получена структура реальной системы управления температурой в теплице (рис. 2), в которой в более определенной структуре ОУ сосредоточенно на выходную координату через апериодические звенья с постоянной времени TT в секундах, равной отношению TT = kT /(kОТ + kох), действуют управление и возмущения, исключена внутренняя обратная связь, в канал управления температурой введены регулирующий, исполнительный и измерительный элементы, а также учтено запаздывание в движении теплоносителя.
Fig. 2. Structure of a real greenhouse temperature control system
На основе проведенного анализа существующих решений по синтезу САУ температурой в теплице в работе используется ПИД-регулирование в SCADA-системе с учетом запаздывания и адаптивный итерационный (поисковый) алгоритм подстройки ПИД-регулятора для компенсации произвольных не заданных заранее параметрических возмущений. Применение итерационного (поискового) алгоритма адаптации обусловлено тем, что для реальных процессов как проектируемых, так и функционирующих, есть предварительная информация об управляемом процессе.
Структурная схема итерационного алгоритма определения параметров динамики процесса и подстройки коэффициентов ПИД-регулятора представлена на рисунке 3. В предположении, что в системе управления ведется база данных реального времени, которая содержит тренды управляемого процесса, можно применить адаптивный регулятор, использующий анализ этой базы данных. В его основе лежит оценка предыдущего состояния процесса регулирования. Если известна основная постоянная времени процесса регулирования To и период дискретизации Tд системы управления, то известно и количество записей в базе данных относительно текущего момента, которые могут дать информацию о ходе регулирования с числом выборок N = To / Tд. Используя или операторы языка СУБД или SQL-запросы, можно определить температуры t0мин, t0макс, t0ср, период Тк и амплитуду Ак колебаний процесса регулирования.
Fig. 3. Algorithm for determining the process parameters and adjusting the coefficients of the PID controller
Оценка качества процесса регулирования заключается в проверке, укладывается ли амплитуда колебаний Ак в пределы допустимой амплитуды εк и какова величина статической ошибки регулирования ∆t0 = t0з – t0ср. По полученной оценке производится коррекция коэффициентов регулятора Кп и Кд в сторону увеличения или уменьшения.
Одновременно вводится значение надбавки дополнительно к заданной температуре t0у = t0з ± ∆t0 , чтобы компенсировать статическую ошибку. Одновременно проверяются допустимые границы изменения коэффициентов. Ввиду большого значения транспортной задержки применение интегральной составляющей регулятора ограничено и здесь не используется.
Результаты исследования
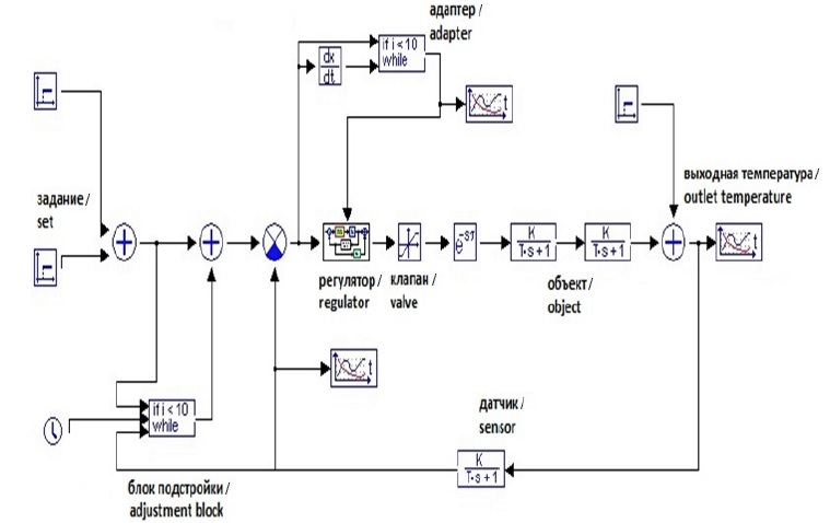
Для проверки поведения реальной САУ со структурой, приведенной на рисунке 2, с адаптивным итерационным регулятором составлена ее модель в пакете моделирования МВТУ (SimInTech)5 (рис. 4). На представленной модели блок адаптации БА производит поиск бесколебательной зоны управления в пределах допустимых изменений коэффициентов ПИД-регулятора.
Fig. 4. Model of adaptive iterative control system
Параметры модели следующие: t0з = 20 оС, ПИД-регулятор, регулирующий клапан, представленным в виде звена с насыщением Ккл = 0,55. Задержка, обусловленная транспортным запаздыванием теплоносителя, τ = 240 с. Передаточная функция теплицы в канале управляющего воздействия представлена двумя апериодическими звеньями, первое из которых учитывает трубное отопление, а второе собственно теплицу по структуре рисунка 2. Коэффициент передачи теплицы, определенный по кривой выбега, Кт = 0,39, постоянная времени То = 2400 с. Коэффициент передачи цепи обратной связи Кд = 1,0, постоянная времени обратной связи Тд = 9 с.
Так как процесс вхождения в бесколебательную зону может сопровождаться снижением пропорционального коэффициента регулятора и увеличением статической ошибки, то вторая составляющая блока адаптации, в виде программного блока, производит оценку ошибки и подстройку задающего воздействия через добавку ∆to.
Результаты моделирования при температуре 20 оС и дальнейшем ее снижении до 15 оС представлены на рисунке 5, там же показано влияние возмущающего воздействия на 10000-ной секунде процесса.
Fig. 5. Results of modeling an adaptive iterative control system
Обсуждение и заключение
Из полученных результатов моделирования видно, что подстройка коэффициентов ПИД-регулятора приводит к снижению колебательности процесса до допустимых пределов при повышении статической ошибки. Применение блока подстройки задающего воздействия эту ошибку устраняет, заставляя систему работать на грани перехода в колебательный режим. Таким образом, применение предлагаемого алгоритма адаптации в системе управления с большими транспортными задержками позволит избежать явления колебательности процесса, снизит износ регулирующего оборудования и повысит качество управления.
Предлагаемый алгоритм адаптации, заключающийся в аддитивной подстройке коэффициентов ПИД-регулятора, удобно реализуемый в SCADA-системе, обеспечивает компенсацию неопределенности модели и возмущений, при этом достигается требуемая точность поддержания температуры в теплице. Результаты исследования послужат материалом для разработки многоконтурной САУ микроклимата теплицы с исследованием влияния и компенсации параметрической и структурной неопределенности, инерционностей и нелинейностей реальных элементов. Выводы работы могут быть использованы во многих отраслях народного хозяйства для исследования общих и прикладных проблем цифрового адаптивного управления процессами6с ПИД-регулированием координат [16], например, в системах управления интеллектуальными зданиями [17], в радиотехнике [18], в пищевой промышленности [19], в стройиндустрии [20], в производстве резинотехнических изделий [21] и т. д.
1 Теория автоматического управления / В. Б. Яковлев [и др.]. М.: Высшая школа. 2009. 568 с. URL: https://www.twirpx.com/file/17973/ (дата обращения: 22.01.2019); Мирошник И. В., Никифоров В. О., Фрадков А. Л. Нелинейное и адаптивное управление сложными динамическими системами. СПб.: Наука, 2000. 549 с. URL: http://www.studmed.ru/miroshnik-iv-nikiforov-vo-fradkov-al-nelineynoe-i-adaptivnoe-upravlenie-slozhnymi-dinamicheskimi-sistemami_26c4345870b.html (дата обращения: 22.01.2019).
2 Анализ систем автоматического управления методом модального управления / В. В. Григорьев [и др.]. СПб.: СПб ГУИТМО, 2007. 108 с. URL: http://books.ifmo.ru/file/pdf/266.pdf (дата обращения: 22.01.2019); Мирошник И. В., Никифоров В. О., Фрадков А. Л. Нелинейное и адаптивное управление сложными динамическими системами.
3 SCADA TRACE MODE. AdAstrA Research Group [Электронный ресурс]. URL: http://www.adastra.ru (дата обращения: 22.01.2019).
4 Зорин С. В. ПИД-закон регулирования. Метод нахождения ПИД-коэффициентов [Электронный ресурс]. URL: http://www. termodat. ru/pdf/pid. pdf (дата обращения: 22.01.2019).
5 Программный комплекс «Моделирование в технических устройствах» [Электронный ресурс] / О. С. Козлов [и др.]. URL: http://model.exponenta.ru/mvtu/20050615.html (дата обращения: 22.01.2019); Среда динамического моделирования технических систем SimInTech. Практикум по моделированию систем автоматического регулирования / Б. А. Карташов [и др.]. М.: ДМК Пресс, 2017. 423 с. URL: https://www.ozon.ru/context/detail/id/141205418/ (дата обращения: 22.01.2019)
6 Олссон Г., Пиани Д. Цифровые системы автоматизации и управления. СПб.: Невский Диалект, 2001. 557 с. URL: http://industry.ucoz.ru/_fr/0/4405990.pdf (дата обращения: 22.01.2019).
作者简介
Viktor Grudinin
Vyatka State University
Email: grudinin@vyatsu.ru
ORCID iD: 0000-0002-1615-6195
Researcher ID: G-5550-2018
Associate Professor of Chair of Electric Drive and Industrial Equipment Automation, Ph.D. (Engineering)
俄罗斯联邦, 36 Moskovskaya St., Kirov 610000Valeriy Khoroshavin
Vyatka State University
编辑信件的主要联系方式.
Email: khoroshavin@vyatsu.ru
ORCID iD: 0000-0002-4355-3866
Researcher ID: G-5298-2018
Professor of the Chair of Electric Drive and Industrial Equipment Automation,Dr.Sci. (Engr.)
俄罗斯联邦, 36 Moskovskaya St., Kirov 610000Alexander Zotov
Vyatka State University
Email: zotov@vyatsu.ru
ORCID iD: 0000-0002-9007-9861
Researcher ID: G-4912-2018
Associate Professor of Chair of Electric Drive and Industrial Equipment Automation, Ph.D. (Engineering)
俄罗斯联邦, 36 Moskovskaya St., Kirov 610000Sergey Grudinin
Vyatka State University
Email: sergeycith@yandex.ru
ORCID iD: 0000-0003-1569-6808
Researcher ID: V-9221-2018
Postgraduate Student of Chair of Electric Drive and Industrial Equipment Automation
俄罗斯联邦, 36 Moskovskaya St., Kirov 610000参考
- Grudinin V.S. Climate Control and Phytonomonitoring Tools. Agrarnaya nauka Yevro-Severo-Vostoka = Agrarian Science of Euro-North-East. 2007; (10):124-127. Available at: http://www.cnshb.ru/jour/j_as.asp?id=96472 (accessed 22.01.2019). (In Russ.)
- Gerasimov D.N., Lyzlova M.V. Adaptive Climate Control in Greenhouses. Izvestiya RAN. Teoriya i sistemy upravleniya = News of the Russian Academy of Sciences. Theory and Control Systems. 2014;(6):124-135. Available at: https://clck.ru/HHiDy (accessed 22.01.2019). (In Russ.)
- Tokmakov N.M., Grudinin V.S. Mathematical Model for Microclimate's Control in Shed Greenhouses. Gavrish. 2008; 3:28-32. Available at: http://samodelkin.komi.ru/doc/6.pdf (accessed 22.01.2019). (In Russ.)
- Von Zabeltitz C. Greenhouse Structures. In: Integrated Greenhouse Systems for Mild Climates. Springer,Berlin, Heidelberg; 2011. Рp. 59–135. (In Eng.) DOI: https://doi.org/10.1007/978-3-642-14582-7_5
- Jones P., Jones J.W., Hwang Y. Simulation for Determining Greenhouse Temperature Set Points.Transactions of the ASAE. 1990; 33(5):1722-1728. Available at: http://scholar.google.ru/scholar?cluster=7823325459120957027&hl=ru&as_sdt=0,5 (accessed 22.01.2019). (In Eng.)
- Van Straten G., Van Henten E.J. Optimal Greenhouse Cultivation Control: Survey and Perspectives.IFAC Proceedings Volumes. 2010; 43(26):18-33. Available at: https://library.wur.nl/WebQuery/wurpubs/fulltext/161860 (accessed 22.01.2019). (In Eng.)
- Zeng S., Xu H.H.L., Li G. Nonlinear Adaptive PID Control for Greenhouse Environment Based on RBF Network. Sensors. 2012; (12):5328-5348. (In Eng.) DOI: https://doi.org/10.3390/s120505328
- Seginer I., Boulard T., Bailey B.J. Neural Network Models of the Greenhouse Climate. Agricultural Engineering Research. 1994; 59:203-216. Available at: https://www.researchgate.net/profile/T_Boulard/publication/222347971_Neural_Network_Models_of_the_Greenhouse_Climate/links/5a0802894585157013a5e0ea/Neural-Network-Models-of-the-Greenhouse-Climate.pdf (accessed 22.01.2019). (In Eng.)
- Kok R., Lacroix R., Clark G., Taillefer E. Imitation of a Procedural Greenhouse Model with an Artificial Neural Network. Canadian Agricultural Engineering. 1994; 36(2):117-126. Available at: https://scholar.google.ru/scholar?cluster=2098238280172549431&hl=ru&as_sdt=0,5 (accessed 22.01.2019). (In Eng.)
- Grudinin V.S. Adaptive Computer Climate Control System. Agrarnaya nauka Yevro-Severo-Vostoka = Agrarian Science of Euro-North-East. 2007; (9):137-142. Available at: http://www.cnshb.ru/jour/j_as.asp?id=92776 (accessed 22.01.2019). (In Russ.)
- Ferreira P.M., Ruano A.E. Discrete Model Based Greenhouse Environmental Control Using the Branch & Bound Algorithm. The International Federation of Automatic Control. 2008. р. 2937-2943.Available at: http://folk.ntnu.no/skoge/prost/proceedings/ifac2008/data/papers/3461.pdf (accessed 22.01.2019). (In Eng.)
- Fitz-Rodriguez E., Kubota C., Giacomelli G.A., et al. Dynamic Modeling and Simulation of Greenhouse Environments under Several Scenarios: a Web-Based Application. Computers and Electronics in Agriculture. 2010; (70):105-116. Available at: http://irrecenvhort.ifas.ufl.edu/Teaching%20publications/Publications/COMPAG-2009-Greenhouse%20simulation.pdf (accessed 22.01.2019). (In Eng.)
- Berenguel M., Yebra L.J., Rodriguez F. Adaptive Control Strategies for Greenhouse Temperature Control. En viado a ECC. 2003. р. 2747-2752. (In Eng.) DOI: https://doi.org/10.23919/ECC.2003.7086457
- Meerov M.V. Adaptive Compensating Controllers with Smiths Predictor. Avtomatika i telemekhanika = Automation and Remote Control. 2000; (10):125-135. Available at: http://www.mathnet.ru/php/archive.phtml?wshow=paper&jrnid=at&paperid=15286&option_lang=rus (accessed 22.01.2019). (In Russ.)
- Denisenko V.V. PID Regulators: Principles of Construction and Modification. Sovremennye tekhnologii avtomatizatsii = Modern Automation Technology. 2007; (1):78-88. Available at: http://www.studmed.ru/denisenko-vv-pid-regulyatory-principy-postroeniya-i-modifikacii_dc7431cf063.html (accessed 22.01.2019). (In Russ.)
- Åström K.J., Hägglund T. Advanced PID Control. ISA Publication. 2006. Available at: http://intranet.ceautomatica.es/sites/default/files/upload/13/files/AdvancesInPIDControl_KJA.pdf (accessed 22.01.2019). (In Eng.)
- Karpenko A.V., Petrova I.Yu. Indoor Climate Control Models. Fundamental Research. 2016; (7):224-229. Available at: http://fundamental-research.ru/ru/article/view?id=40488 (accessed 22.01.2019).(In Russ.)
- Gudkova N.V. Application of the Principles of Adaptive Modeling to Control Problems of Dynamic Objects of the “Black Box” Type. Sovremennaya elektronika = Modern Electronics. 2012; (8):68-70.Available at: http://www.radiofiles.ru/news/sovremennaja_ehlektronika_8_2012/2012-10-09-2397 (accessed 22.01.2019). (In Russ.)
- Mokrushin S.A., Khoroshavin V.S., Ohapkin S.I., et al. The Analysis of Controllability and Stability of an Approximate Model of Heat Transfer in an Autoclave. Vestnik Mordovskogo universiteta = Mordovia University Bulletin. 2018; 28(3):416-428. (In Russ.) DOI: https://doi.org/10.15507/0236-2910.028.201803.416-428
- Alonso A.A., Banga J.R., Perez-Martin R. Modeling and Adaptive Control for Batch Sterilization.Computers & Chemical Engineering. 1998; 22(3):445-458. Available at: https://www.sciencedirect.com/science/article/pii/S0098135497002500 (accessed 22.01.2019). (In Eng.)
- Kirgin D.S. Algorithms for the Control of the Technological Process of Vulcanization of an Autoclave Installation. Vestnik IrGTU = Proceedings of Irkutsk State Technical University. 2011;55(8):195-199. Available at: http://cyberleninka.ru/article/n/algoritmy-upravleniya-tehnologicheskim-protsessom-vulkanizatsii-ustanovki-avtoklav (accessed 22.01.2019). (In Russ.)
补充文件






