Разработка обучаемого классификатора состояний с множеством моделей распознавания образов
- Авторы: Тарасов Е.М.1, Андрончев И.К.1, Булатов А.А.1, Тарасова А.Е.1
-
Учреждения:
- ФГБОУ ВО «Самарский государственный университет путей сообщения»
- Выпуск: Том 30, № 4 (2020)
- Страницы: 659-682
- Раздел: Машиностроение
- Статья получена: 29.08.2025
- Статья одобрена: 29.08.2025
- Статья опубликована: 14.12.2020
- URL: https://ogarev-online.ru/2658-4123/article/view/307155
- DOI: https://doi.org/10.15507/2658-4123.030.202004.659-682
- ID: 307155
Цитировать
Полный текст
Аннотация
Введение. Необходимость классификации состояний рельсовых линий в условиях воздействия на чувствительный элемент датчика информации значительных возмущающих факторов с гарантированным обеспечением качества классификации при необходимой длине рельсовых линий участка контроля формирует задачу создания классификатора с расширенными функциональными возможностями. Для этого используются многомерные образы состояний с множеством информативных признаков, обучающих процедур моделей классификации. Применение классического принципа классификации с единственной моделью приводит к чрезмерному усложнению алгоритма группирования с невысокой точностью из-за неверного решения системы условных уравнений при многомерной аппроксимации многочленами Эрмита.
Материалы и методы. Для решения поставленной задачи рассмотрены принципы сокращения размерности признакового пространства, процедуры обучения классификатора состояний с многомерными образами, выбора решающих правил классификации с иерархической группировкой классов, а также формирования множества моделей различной степени сложности, обученных решением несовместной системы уравнений. Благодаря применению в качестве моделей многочленов Эрмита в работе получены модели классификаторов состояний рельсовых линий различной степени сложности, используемые в адаптивном алгоритме.
Результаты исследования. В статье представлены результаты формирования 57 моделей классификаторов с использованием многочленов Эрмита с признаками (аргументами) по 2, 3, 4, 5, 6. В качестве примера показана процедура формирования моделей с 2–6 признаками. Результаты исследований показали, что с увеличением количества признаков качество классификации улучшается, как при делении пространства состояний на несколько классов.
Обсуждение и заключение. Результаты проведенных исследований подтверждают реализуемость принципа классификации состояний рельсовых линий множеством моделей классификации и алгоритм рекуррентного повышения сложности классификации путем использования модели повышенной сложности. Критерием предъявления новой, более сложной модели является несовпадение результатов вычисления класса i-й моделью и реальным классом, в котором находится рельсовая линия в рассматриваемый момент времени.
Полный текст
Введение
Основным элементом в комплексе автоматизации технологического процесса перевозок и обеспечения безопасности движения поездов являются системы контроля состояний рельсовых линий (СКРЛ). Основными требованиями к СКРЛ, формирующими информацию о занятости, свободности и исправности рельсовых линий (РЛ) контролируемых участков пути, являются: надежность программно-аппаратных средств и безопасность функционирования модулей распознавания и классификации состояний РЛ, а также обеспечение квазиинвариантности к влиянию различных дестабилизирующих воздействий (к помехам от тягового тока, флуктуациям первичных параметров рельсовой линии, нестабильности параметров источников питания и др.). Классификаторы РЛ, широко используемые в настоящее время на сети магистральных железных дорог, имеют разомкнутую структуру и действуют автономно на ограниченном участке рельсовой линии, к началу которой подключен генератор сигнала опроса u1(t), нагруженный в конце на входное сопротивление приемника, реагирующего на уровень выходного сигнала u2(t) [1; 2]. Особенностью работы классификаторов состояний является то, что они функционируют в условиях воздействия интенсивных помех, имеющих физические характеристики сигнала опроса первичного датчика, проходящих по рельсовым линиям и суммирующихся на произвольной координате с сигналом опроса чувствительного элемента датчика. Эти воздействия представляют собой помехи fa(t), аддитивно воздействующие на сигнал опроса РЛ, а также на чувствительный элемент датчика – рельсовые линии. Следовательно, на выходной сигнал воздействуют возмущения через изменение первичных параметров рельсовых линий, а именно: поперечной проводимости изоляции и продольного сопротивления рельсовой линии. Они являются параметрическими fp(t) и, как правило, подавляют выходной сигнал.
Схема замещения первичного датчика контроля состояний рельсовых участков пути имеет переменную структуру. При состоянии РЛ, когда на контрольном участке ограниченной длины отсутствует поезд и датчик исправен, схема замещения состоит из трех четырехполюсников, а именно: двух четырехполюсников, замещающих аппаратуры согласования источника сигнала опроса и нагрузки с РЛ. Это четырехполюсники с постоянными параметрами. Третий четырехполюсник замещает РЛ, являющуюся чувствительным элементом первичного датчика, на который воздействуют аддитивные и параметрические возмущения fa(t), fp(t), подлежащие компенсации. Полезными воздействиями, которые необходимо распознавать, являются влияния поезда на РЛ и обрыв рельсовой линии. При этом необходимо учесть, что РЛ обладают высокой междурельсовой проводимостью g(t), что создает проблему формирования информативных образов X(t), обладающих инвариантностью к возмущающим воздействиям на признаковом уровне.
При вступлении поезда или обрыве РЛ контрольного участка схема замещения РЛ становится схемой с переменной структурой, содержащей поперечную или продольную неоднородность. Декомпозиция схемы замещения РЛ в этом случае представляет собой каскадное соединение трех четырехполюсников, а именно: четырехполюсника от начала РЛ до неоднородности, четырехполюсника, замещающего неоднородность с сосредоточенными параметрами в виде воздействия поезда или обрыва РЛ, и четырехполюсника от места неоднородности до конца РЛ [2]. Возмущения fa(t), fp(t) оказывают воздействие на РЛ при любой схеме замещения и являются причиной изменения сигнала опроса – входных и выходных электрических параметров рельсового четырехполюсника u1(t) и u2(t). Реакцией классификатора на воздействия дестабилизирующих факторов значительного уровня и спектра сигнала одномерного образа Xi(t) может являться пересечение границ классов и ложная классификация состояний РЛ.
Решение проблемы правильной классификации состояний РЛ в условиях воздействия значительных возмущений возможно с использованием многомерных образов и множества моделей в классификаторах состояний. Поставленная задача состоит из следующих этапов: разработка принципа (алгоритма) классификации состояний РЛ; формирование априорного максимального алфавита признаков, информация которых адекватно характеризует состояния РЛ в любой момент времени; выбор вида и сложности модели классификатора; разработка алгоритма обучения классификатора.
Все эти подзадачи классификации состояний рельсовых линий имеют свои характерные особенности. В статье рассматриваются обобщенные принципы создания классификатора с использованием множества моделей (решающих функций) в системах классификации состояний объектов в условиях воздействия дестабилизирующих факторов.
Обзор литературы
В настоящее время исполнительным элементом, классифицирующим состояния РЛ, является электромагнитное реле с двумя устойчивыми состояниями: включенным, когда РЛ исправна и свободна и поездам разрешается движение, и выключенным ‒ при неисправной или занятой поездом РЛ (в этом состоянии движение поездам запрещено). Такой классификатор с источником сигнала опроса РЛ принято называть рельсовой цепью (РЦ) [3; 4].
Одной из существенных проблем, вызывающих сбои в работе классификаторов, является использование единственного информативного признака – уровня напряжения на входе приемника РЛ u2(t), обладающего малой информативностью, что в условиях высокого уровня возмущающих факторов на РЛ контрольного участка существенно ограничивает распознающие возможности классификатора1.
Решение проблемы правильной классификации состояний РЛ в условиях воздействия значительных возмущений необходимо искать в использовании многомерных образов и множества моделей классификации состояний [5; 6]. При этом возникают задачи определения оптимального набора признаков, границ классов или решающих правил классификации, вида и сложности моделей классификатора (решающих функций) при использовании множества моделей, а также алгоритма обучения классификатора [7].
Определение оптимального набора признаков рассматривается как задача формирования иного, нового пространства признаков с размерностью Ŕ, которое меньше априорного: Ŕ < R. Решение поставленной задачи потребует введения латентных признаков, позволяющих линейно разделять различные классы. При разделении на два класса удобно воспользоваться популярным в настоящее время методом опорных векторов (SVM), хотя возникают определенные сложности процедуры обучения функцией Лагранжа [8]. Так как метод SVM предусматривает дискриминантное разделение только на два класса состояний, то модифицировать его, на случай множества классов, довольно затруднительно. В методе опорных векторов SVM сделана попытка достижения нелинейности поверхности разделения классов посредством применения ядерных функций, а параметры дискриминантных функций определяются путем максимизации пространства между образами двух классов в новом пространстве признаков [9]. Нечеткие нейронные сети на основе опорных векторов не нуждаются в априорной информации и направлены на создание связей между входным набором данных и наблюдаемыми выходами [10]. Это является достоинством, но существует недостаток, заключающийся в избыточной сложности аппроксимации и длительности обучения.
Исследователями подробно рассмотрены алгоритмы селекции признаков и методики отбора наиболее информативных признаков и показано, что самым эффективным методом является оценка информативности с использованием решающей функции и обучающих процедур [11–13].
Границы классов возможно определять с помощью фокальной модели представления гладких кривых и поверхностей многофокальными лемнискатами, представляющими собой алгебраическую кривую, у которой произведение расстояний от каждой точки до n заданных точек постоянно, а также с использованием правила с иерархической группировкой классов [14; 15]. Интересный подход к решению задачи предлагается в одной из работ, где рассматривается способ моделирования границ, используя линейные модели и их обобщение непосредственно в мультиклассовую модель, включая «один против одного» и «один против всех» [16].
Для того чтобы принять решение о принадлежности образа состояния к определенному классу, как правило, используется модель классификации. Для построения моделей классификации применены ортогональные полиномы, в частности полиномы Эрмита, а классификация состояний рельсовой линии производится сравнением априорно определенных границ классов вычисленными границами по совокупности состояний элементов [17; 18]. Описывается процедура корректировки моделей с исправлением ошибок классификации для определения вектора коэффициентов модели линейных классификаторов образов при общем распределении образов [19]. Упорядочивание с помощью логистической регрессии выполняется на основе сигмоидальной функции, параметрами которой, определяющими решение о принадлежности образа к заданному классу, являются весовые коэффициенты, определяемые путем минимизации функции ошибки на обучающей выборке [20]. С учетом современных машинных систем обработки информации классификацию состояний РЛ предпочтительно осуществлять с использованием метода, основанного на обучении с учителем. В настоящее время известно множество методов классификации, связанных с тем, что процедура обучения напрямую влияет на качество классификации, на величину относительной погрешности определения границ классов [21–24]. Привлекательны подходы автоматического рекуррентного совершенствования алгоритма классификации, представленные в работах, в которых обучение корректируется по величине относительной погрешности классификации2 [25].
Несмотря на актуальность рассмотренных принципов классификации, их простоту, группирование состояний РЛ они находят ограниченное применение по алгоритму, так как образы состояний пересекаются, и задача формирования классификаторов, обладающих хорошими качествами распознавания, остается актуальной. Использование множества моделей классификации с многомерными образами, обладающих различной сложностью, позволяет решить задачу классификации состояний рельсовых линий в условиях воздействия значительных возмущений.
Материалы и методы
Прежде чем приступить к построению моделей, являющихся основным элементом, обеспечивающим правильную классификацию, необходимо решить задачу формирования априорных информативных признаков, описывающих состояния РЛ в произвольный момент времени, с использованием которых должны функционировать алгоритмы классификации.
Любой класс состояний, подлежащий распознаванию, обладает рядом различительных особенностей из-за комплексного характера параметров рельсового четырехполюсника, которые отражаются на параметрах первичных информативных признаков, а именно, на значениях амплитуд напряжений и токов на входе и выходе рельсовой линии, а также их фазовых соотношений.
При этом необходимо отметить, что наличие на рельсовом участке поезда проявляется как шунтирование рельсов на переменном токе опроса комплексным сопротивлением колесной пары поезда. Исследования изменения величины и характера сопротивления колесных пар поезда, проведенные в значительном диапазоне частот, выявили, что сопротивление в общем случае является комплексной величиной.
Полное сопротивление поездного шунта состоит из трех частей: переходных сопротивлений бандажей колес и поверхностей рельсов Rш и сопротивления колесных пар zкн, являющегося комплексным и определяющегося выражением:
.
На рисунке 1 представлены графики зависимости модуля |zкн| и аргумента φкп от частоты сигнала опроса рельсовых линий.
Fig. 1. Graphs of module and argument dependency of wheel set resistance from frequency
Зависимость модуля |zш| и аргумента φш полного сопротивления поездного шунта от частоты представлена на рисунке 2.
Fig. 2. Graphs of module and argument dependency of shunt resistance from frequency
Из анализа графиков следует, что в диапазоне частот до 1 кГц можно принять |zш| = Rш и φш = 0, то есть основное влияние на полное сопротивление поездного шунта zш оказывает контактное сопротивление между головкой рельсов и колесной парой, составляющее около 99,9 % от общей величины сопротивления шунтирования рельсов, и следовательно, при анализе напряжений на входе приемника в процессе шунтирования рельсов оно принимается активным.
В классе контрольного режима сопротивление места излома рельсовой линии характеризуется комплексным сопротивлением ŻЭ, величина которого зависит от коэффициента распространения волны земляного тракта γ, постоянной земляного тракта е и от частоты тока опроса рельсовых линий (например, для частоты тока опроса рельсовых линий 50 Гц е = 1,72 + j0,18) и определяется формулой [2]:
где x – координата места обрыва рельса, отсчитываемая от конца рельсовой линии; l – длина рельсовой линии; ρ – коэффициент, характеризующий поверхностную проводимость; е = a + jβ – постоянная земляного тракта; – коэффициент распространения волны земляного тракта.
Комплексный характер сопротивления места излома рельсовой линии также отражается на параметрах сигналов на входе и выходе РЛ, особенно на величинах фаз сигналов.
Вследствие того, что амплитуды напряжений и токов на входе и выходе РЛ, а также их фазовые соотношения зависят от параметров четырехполюсника РЛ, их предпочтительно использовать в качестве первичных признаков, составляющих образы состояний. Соответственно, матрицы множеств признаков, принадлежащих образам классов нормального {PN}, шунтового {PS} и контрольного {PK} режимов, имеют вид:
Y1 Y2 Yj Yn
классы (n) | образы (m) | матрицы признаков |
где XjT – транспонированный вектор столбец Xi; PN, PS, PK – показатели классов.
Формирование компактного пространства признаков преследует несколько целей. Во-первых, отбор наиболее информативных признаков представляет интерес с точки зрения изучения распознаваемых классов, подлежащих классификации, и выявления их взаимосвязи. Во-вторых, сокращение числа признаков, как правило, облегчает задачу распознавания. Так как степень репрезентативности выборки образов одинакового размера обратно пропорциональна размерности признакового пространства, то чем большее число признаков используется при классификации, тем больше число образов обучающей последовательности необходимо для надежного построения решающего правила. Поэтому при фиксированном объеме выборки существует ограничение числа признаков, на которых может быть основано решающее правило. Например, при использовании решающих функций квадратичного вида и числе образов обучающей последовательности, равном 100, решающее правило должно включать не более десяти признаков. В-третьих, сложность принятия решения о том, имеет ли смысл данная классификация, частично возникает из-за проблемы представления многомерных данных. Поэтому появляется необходимость преобразования многомерных образов в одно-, двух- или, самое большее, трехмерное пространство, что позволяет строить решающие функции и осуществлять процедуры распознавания в диалоговом режиме с визуализацией полученных результатов. И, наконец, в-четвертых, сокращение числа признаков уменьшает разного рода потери, связанные с измерением признаков.
Известно достаточно большое количество работ, посвященных разработке классификаторов РЛ в условиях воздействия возмущений [26; 27]. Основная особенность и отличие ранее известных подходов от предложенного в работе – это использование единственной модели di(X) в виде полинома различной степени и сложности, а также решающих правил классификации вида:
.
Данное решающее правило представлено для широко распространенного случая дискриминантной модели – решающей функции (РФ) [28]. В данном случае рассматривается множество классов, и дискриминантный подход не приемлем.
Важным моментом при разработке классификатора РЛ является определение правил классификации множеством моделей, а также выбор и обоснование показателей классов. В настоящее время используется большое разнообразие правил классификации, но с учетом множества классов РЛ рационально применить решающее правило с иерархией группировки классов [29]. С учетом этого алгоритм функционирования СКРЛ следующий:
Многомерность пространства состояний РЛ, воздействие значительных дестабилизирующих факторов приводят к необходимости использования РФ повышенной сложности для распознавания состояний РЛ. Усложнение РФ приводит к увеличению ее чувствительности к незначительным изменениям параметров первичных признаков РЛ. В таком случае, если классификатор обучен (коэффициенты модели определены) при нормативных значениях первичных признаков, то при изменениях показателя первичных признаков происходит неправильная классификация состояний. Поэтому достоверно распознавать состояния РЛ в таких условиях затруднительно, и решение проблемы возможно с использованием множества моделей с различной степенью сложности при классификации [4]. Следовательно, если классификатор с i-й моделью Pi (минимально возможной сложностью) классифицирует состояние РЛ с наименьшей ошибкой, то в выбранном промежутке времени состояния рельсовых линий распознаются классификатором с использованием i-й модели и определенного множества признаков, являющихся ее аргументами, а иначе осуществляется переход к другой модели.
На рисунке 3 представлена структурная схема классификатора с множеством моделей.
различной сложности
Fig. 3. Structural scheme of pattern recognition system: M1, M2, ... , Mm – models
of varying recognition complexity
Алгоритм классификации состояний рельсовой линии множеством моделей классификации, согласно рисунку 3, следующий. Априорно формируются m моделей, причем первая модель имеет наименьшую сложность, а последняя – максимальную. При предъявлении в i-й момент времени Xi-го образа распознается состояние рельсовой линии классификатором с использованием первой модели M1, и если текущий класс состояния классифицирован правильно, то данная модель и образ Xi принимаются для классификации следующих классов. Если при распознавании любого другого класса ошибка распознавания превышает допустимую, то первая модель M1 отклоняется, и начинается новый цикл распознавания классов другой моделью M2. Таким образом производится селекция моделей. В качестве критерия селекции используется относительная ошибка распознавания границ классов, определенных при обучении классификатора. Очевидно, в этом случае нахождение вида и сложности каждой модели производится индивидуально, а не решением совместной системы уравнений для всех моделей.
Построение моделей различной сложности для классификации является одной из сложных задач при создании распознающего классификатора состояний РЛ. При этом формирование ряда моделей предпочтительно осуществлять рекуррентной процедурой, позволяющей добавлением новых членов в модель усложнять ее сложность. С учетом этого положения в качестве модели удобно использовать ортогональные полиномы (многочлены) Чебышева, Лежандра, Лагерра, Лорана и Эрмита, так как они обеспечивают условия теоремы Вейерштрасса о приближении функций [5; 30]. Наиболее привлекательны с позиции интервала ортогональности многочлены Эрмита, для получения которых используется рекуррентное выражение:
Интервал ортогональности многочленов Эрмита составляет ‒∞ < x < ∞. Это свойство предоставляет определенное преимущество при их использовании в качестве модели классификации, поскольку нет необходимости в ограничении диапазона изменения переменных.
Известно, что при ортогональности системы функций в определенном интервале [а, б] ортонормированная система функций находится с помощью формулы:
(1)
где – весовая функция; ϕi*(x) – ортогональные системы функций.
С учетом (1) ортонормированные многочлены Эрмита определяются следующим выражением:
Для модели, в качестве аргументов которой используются два информативных признака, то есть n = 2, полная система ортонормированных функций имеет вид:
Если выбрано множество, состоящее из n ортонормированных функций φ1(X), φ2(X), φ3(X),..., φn(X), то множество кусочно-линейных подмоделей d11(X), d21(X), d31(X),..., dn1(X), являющихся составной частью первой модели d1(X), представляется в виде линейной комбинации функций φ(X) с неизвестными коэффициентами в виде:
(2)
где – ортонормированные функции.
При формировании РФ с использованием признаков на входе рельсового четырехполюсника n = 3 полная система ортонормированных функций x1 – x3 имеет вид:
(3)
Система (3) формирует вторую модель d2(X) из множества кусочно-линейных подмоделей d12(X), d22(X), d32(X),..., dn2(X) и представляется в виде линейной комбинации функций φ(X) с неизвестными коэффициентами в виде:
(4)
При формировании РФ с использованием признаков на входе рельсового четырехполюсника n = 4 полная система ортонормированных функций x1 – x4 имеет вид:
(5)
Система (5) формирует третью модель d3(X) из множества кусочно-линейных подмоделей d13(X), d23(X), d33(X),..., dn3(X) и представляется в виде линейной комбинации функций φ(X) с неизвестными коэффициентами в виде:
. (6)
Выбирая комбинацию признаков из множества и количества ортонормированных функций φi(X), определяющих сложность модели d(X), можно построить ряд d1(X), d2(X), d3(X),..., dn(X) (рис. 4), который будет представляться для распознавания классов при классификации состояний РЛ.
Fig. 4. The procedure of the formation of adequate classifier models
Определение коэффициентов моделей (2), (4), (6) осуществляется принципом многомерной аппроксимации, когда на первом этапе формируются пространства классов состояний с обучающей выборкой образов [X]0 и априорно определенными показателями классов Pijk, а на втором этапе проверяется правильность распознавания классов использованием контрольной выборки образов [X]k с оценкой качества классификации [6; 31; 32]. Так как при классификации состояний РЛ априорная совокупность классов состояний заранее известна (классы образов режимов нормального PN, шунтового PS и контрольного PK), то обучение модели относится к задаче «обучение с учителем». На рисунке 4 представлена блок-схема алгоритма формирования адекватных моделей, включая обучение классификатора.
В целом процедура формирования адекватных моделей, включая обучение классификатора состояний РЛ, осуществляется тремя группами блоков: блоками математических моделей информативных признаков и формирования пространства образов, обучения классификатора, проверки правильности распознавания состояний обученным классификатором [7].
На первом этапе формирования адекватных моделей с использованием четырехполюсной схемы замещения РЛ моделируются классы состояний и в соответствии с ними определяются коэффициенты четырехполюсных схем замещения в каждом из классов. Используя математические модели первичных информативных признаков, разработанных в одной из наших работ, и программно-математический пакет Mathcad, можно сформировать многомерные матрицы признаков в соответствующих заранее определенных координатах проводимости изоляции g, а также переменных координатах поездного шунта xs и координатах излома xo РЛ [33]. На следующем этапе выбирается вид модели и, используя многомерные матрицы признаков, формируются обучающие и контрольные выборки образов. Решением системы условных уравнений определяются коэффициенты полиномов моделей, и формируются ряды моделей различной степени сложности, причем первый ряд состоит из модели с двумя информативными признаками, второй ряд содержит модели с тремя информативными признаками и т. д.
Используя контрольную выборку образов, составленную из образов, непопавших в обучающую выборку образов, и сформированных рядов моделей, проверяется погрешность классификации состояний РЛ. Если погрешность находится в допустимом пределе, то модель включается во множество, а если нет, то модель снова проходит процедуру определения коэффициентов с использованием другой многомерной матрицы признаков. Данная процедура циклического обучения классификатора и проверки допустимой погрешности классификации проводится до формирования всех моделей в рядах. Виды моделей рассмотрены в данной работе ниже.
Результаты исследования
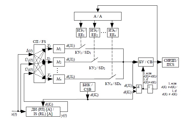
Если СКРЛ функционирует в стационарных условиях, когда первичные параметры рельсовой линии не изменяются, то классификатор обучается распознаванию по статистическим характеристикам признаков. Данный принцип является обучением с учителем [4]. Но из-за динамических воздействий поездов на рельсовый путь и изменения климатических условий значения первичных параметров изменяются в широком диапазоне: например, сопротивление поездного шунта изменяется в диапазоне от 0,02 до 0,12 Ом при нормативном значении 0,06 Ом, проводимость изоляции РЛ может колебаться от 0,02 до 4 См/км при нормативном 1,0 См/км, что приводит к значительным погрешностям распознавания классов. В таком случае методы обучения с учителем могут применяться только для коротких временных промежутков, так как система не обладает свойствами отслеживания динамических вариаций первичных параметров. Для устранения этого недостатка необходимо верифицировать модели к изменениям комплексных амплитуд входного и выходного сигналов путем имитации различных классов состояний и воздействий, дестабилизирующих в момент отсутствия поезда. На рисунке 5 представлена структурно-функциональная схема обучаемого классификатора состояний РЛ с множеством моделей распознавания классов состояний.
распознавания классов состояний рельсовых линий:
СП – селектор признаков (формирование комбинаций признаков для i-й модели);
А – адаптер модели; КУn – коммутационные устройства; БИК – блок имитации классов;
d(Ki) – имитация класса; i – номер класса; d(Xi) – результат классификации i-й моделью;
X1, X2,..., Xn – образы состояний; x1, x2,..., xi, xj, xk – первичные информативные признаки
(амплитуды напряжений и токов на входе и выходе рельсовой линии и их фазовые соотношения);
ИЭ – исполнительный элемент; СИРДП – системы интервального регулирования движения поездов;
Fig. 5. Structural and functional diagram of a trained classifier with a set of pattern recognition models
of rail lines states: SP – feature selector (formation of feature combinations for the i-th model);
A – model adapter; SDn – switching devices; CSB – classes simulation block; d(Ki) – class simulation;
i – class number; d(Xi) – the result of classification by the i-th model; X1, X2,..., Xn – states patterns;
x1, x2,..., xi, xj, xk– primary informative features (amplitudes of voltages and currents at the input and
output of the rail line and their phases); EE – executive element;
ITCS – interval train control systems; CB – control block; IS (RL) – information sensor (of the rail line)
При изменении внешних условий работы системы или параметров рельсовых линий в результате воздействия дестабилизирующих факторов изменяются значения первичных информативных признаков, являющихся аргументами модели, что приводит к ошибке распознавания границ классов. В этом случае необходима корректировка модели посредством ее усложнения и верификации результатов классификации состояний РЛ новой моделью, и этот принцип реализуется использованием при классификации множества моделей различной сложности.
Реализация циклической верификации осуществляется использованием в классификаторе блока имитации классов и сравнением циклически заданных классов и вычисленных моделью границ классов. При совпадении результатов с наперед заданным качеством классификации модель принимается за основу, и до следующего цикла верификации с помощью нее классифицируются все классы состояний РЛ. При несовпадении результатов вычисления границ классов моделью и информации имитатора классов система адаптации переводит классификатор в тестовый режим, при котором блок адаптации для классификации подключает вторую модель (рис. 5, М2), так как первая модель М1 выдает неудовлетворительное качество классификации, как было указано выше. На первом входе логического элемента «&» появляется логическая «1» (рис. 5), а на второй вход поступает результат классификации моделью М2. Если состояние рельсовой линии правильно классифицировано, то есть результат имитации класса БИК и классификации второй моделью совпадают, то и на второй вход логического блока поступает «1», и на выходе логического блока, управляющего БУ, появляется разрешающий сигнал классификации состояний РЛ второй моделью. В следующий интервал времени осуществляется верификация класса шунтового режима, а именно БИК имитирует вступление поезда на участок контроля, классификатор с помощью модели М2 распознает класс шунтового режима, и если класс распознан верно, то на обоих входах логического блока появляются «единицы», и система продолжает классифицировать состояния РЛ моделью М2. Аналогично в последующем временном интервале верифицируется класс контрольного режима.
Если при верификации какого-либо класса результаты имитации класса и распознавания состояний моделью М2 не совпадают, то на выходе логического блока появляется логический «0», а элемент инверсии подает на управляющий вход адаптера (рис. 5, A), разрешающий сигнал на переключение модели. Адаптер с помощью исполнительного элемента ИЭ3 и коммутационного устройства КУ3 подключает третью модель для классификации групп состояний РЛ. Причем сложность третьей модели выше, чем первой и второй. Аналогично вышеописанному алгоритму осуществляется верификация всех классов третьей моделью. Если при классификации состояний РЛ моделью М3 качество классификации снова неудовлетворительно, то адаптер подключает следующую модель, и цикл продолжается то тех пор, пока адаптер не выберет ту модель, которая при верификации не обеспечит требуемое качество классификации.
В общем случае при распознавании состояний РЛ принцип распознавания с множеством моделей может быть реализован с информативными признаками, измеренными на входе и выходе четырехполюсника РЛ. С учетом того, что состояния рельсовой линии характеризуются шестью первичными признаками, решение задачи создания моделей различной сложности сводится к формированию множества моделей с комбинациями признаков в полиномах по 2–6.
Комбинации n признаков в моделях из множества 6 признаков определяются:
, (7)
где T! – максимальное количество признаков; n! – количество признаков, участвующих в сочетаниях.
В соответствии с (7) количество моделей из сочетания по два признака из множества 6 признаков равно 15, и они имеют вид:
При использовании в моделях четырех признаков количество сочетаний, в соответствии с (7), равно 20, и модели имеют вид:
Четырехмерное множество признаков в моделях создает семейство из 15 моделей, которые имеют вид:
При использовании в моделях сочетания из пяти признаков количество сформированных моделей может быть равно 6, и они имеют вид:
И, наконец, самая сложная модель содержит все шесть признаков, и она имеет вид:
Оценить количественно качество классификации разработанными моделями удобно, используя критерии качества классификации каждой моделью:
(8)
где KNS – критерий качества классификации нормального и шунтового режимов; – нижняя граница класса нормального режима; – верхняя граница класса шунтового режима.
(9)
где KSK – критерий качества классификации шунтового и контрольного режимов; – нижняя граница класса шунтового режима; – верхняя граница класса контрольного режима.
С использованием математического пакета Mathcad и разработанного принципа формирования моделей авторами исследована классификация состояний рельсовых линий ограниченной длины 2,5 км при частоте сигнального тока 50 Гц и диапазоне изменения проводимости изоляции 4,0 > g >0,02 См/км тремя моделями различной сложности из 57 сформированных моделей и значениями критериев правильной классификации KNS > 1,2 и KSK > 1,2 [2].
На рисунке 6 графически проиллюстрированы результаты классификации состояний РЛ критерием (8) и тремя моделями различной сложности в виде ортогональных полиномов Эрмита: (2), (4) и (6) с использованием двух (рис. 6, диаграмма 1), трех (рис. 6, диаграмма 2) и четырех признаков (рис. 6, диаграмма 3).
Fig. 6. Graphs of values of classification quality criteria according to (8)
Анализ результатов исследований показывает, что в соответствии с критерием качества классификации нормального и шунтового режимов (8) классы с использованием моделей (2), (4) и (6) распознаются правильно, так как KNS > 1,2. Причем условие критерия качества классификации выполняется с запасом. Так, моделью минимальной сложности с двумя признаками реальный критерий KNS = 1,54, что превышает допустимое значение в 1,28 раза, моделью с тремя признаками KNS = 1,55, и это превышает в 1,3 раза, а моделью с четырьмя признаками KNS = 1,63, и превышение составляет 1,36 раза.
На рисунке 6 графически проиллюстрированы результаты классификации состояний РЛ критерием (9) и тремя моделями различной сложности, использованными в предыдущем случае с употреблением двух (рис. 7, диаграмма 1), трех (рис. 7, диаграмма 2) и четырех признаков (рис. 7, диаграмма 3).
Fig. 7. Graphs of values of classification quality criteria according to (9)
Анализ результатов исследования качества классификации классов шунтового и контрольного режимов критерием KSK показывает, что с использованием модели минимальной сложности с двумя признаками реальный критерий KSK = 1,15, что ниже порога допустимого значения 1,2, то есть классы неправильно классифицируются, а с использованием модели с тремя признаками KSK = 1,36, что превышает порог допустимого значения в 1,13 раза, а с использованием модели с четырьмя признаками KSK = 1,4, и превышение составляет 1,17 раза, и следовательно, классы распознаются правильно. Таким образом, моделью минимальной сложности обученный классификатор не может распознать правильно все классы, так как диапазон дестабилизирующих воздействий значительный, а также большая длина рельсовой линии участка контроля. Вместе с тем добавление дополнительного признака «модуль напряжения на входе рельсовой линии» позволяет существенно повысить классифицирующие свойства модели.
Обсуждение и заключение
Результаты проведенных исследований подтверждают реализуемость принципа классификации состояний РЛ множеством моделей классификации, и алгоритм рекуррентного повышения сложности классификации путем использования модели повышенной сложности. Критерием предъявления новой более сложной модели является несовпадение результатов вычисления класса i-й моделью и реальным классом, в котором находится рельсовая линия в рассматриваемый момент времени. В результате имитационного и математического моделирования получены 57 моделей, которые могут быть использованы при классификации состояний РЛ. Разработанный подход позволяет реализовать синтез классификаторов заранее определенными критериями, что чрезвычайно привлекательно при создании классификаторов, функционирующих в условиях воздействия дестабилизирующих факторов в значительном диапазоне, так как реальный диапазон изменения основного возмущающего воздействия достигает от 0,02 до 40 См/км. Значительный запас классификации режимов следует из требований обеспечения высокой надежности классификации состояний РЛ, так как они обеспечивают безопасность движения поездов и грузов.
1 Инвариантные измерения информативных признаков координаты поезда / Е. М. Тарасов [и др.] // Перспективные информационные технологии: труды Междунар. науч.-техн. конф. Самара: Издательство Самарского научного центра РАН, 2019. С. 509–513.
2 Platt J. C. Fast Training of Support Vector Machines using Sequential Minimal Optimization // Advances in Kernel Methods: Support Vector Learning. Cambridge: MIT Press, 1998. Pp. 41–62. URL: https://www.microsoft.com/en-us/research/wp-content/uploads/2016/02/smo-book.pdf (дата обращения: 03.11.2020); Principe J. C., Xu D., Fisher J. W. Information Theoretic Learning // S. Haykin (ed.). Unsupervised Adaptive Filtering. Wiley, 2000. Pp. 265–319. URL: https://www.researchgate.net/publication/2241131_Information-Theoretic_Learning (дата обращения: 03.11.2020).
Об авторах
Евгений Михайлович Тарасов
ФГБОУ ВО «Самарский государственный университет путей сообщения»
Автор, ответственный за переписку.
Email: tarasov53em@yandex.ru
ORCID iD: 0000-0003-2717-7343
ResearcherId: C-2505-2018
заведующий кафедрой электротехники, доктор технических наук, профессор
Россия, 443066, г. Самара, ул. Свободы, д. 2ВИван Константинович Андрончев
ФГБОУ ВО «Самарский государственный университет путей сообщения»
Email: rektorat@samgups.ru
ORCID iD: 0000-0002-3964-7050
ResearcherId: AAD-2892-2020
ректор, доктор технических наук, профессор
Россия, 443066, г. Самара, ул. Свободы, д. 2ВАндрей Александрович Булатов
ФГБОУ ВО «Самарский государственный университет путей сообщения»
Email: bulatov@samgups.ru
ORCID iD: 0000-0002-1278-2172
ResearcherId: AAC-5665-2020
проректор, кандидат технических наук, доцент
Россия, 443066, г. Самара, ул. Свободы, д. 2ВАнна Евгеньевна Тарасова
ФГБОУ ВО «Самарский государственный университет путей сообщения»
Email: tarasova.ann@list.ru
ORCID iD: 0000-0001-6907-6036
ResearcherId: C-2497-2018
аспирант кафедры электротехники
Россия, 443066, г. Самара,ул. Свободы, д. 2ВСписок литературы
- Тарасова, А. Е. Исследование потенциальных возможностей классификаторов состояний рельсовых линий / А. Е. Тарасова // Наука и образование транспорту. – 2018. – № 1. – С. 223–226.
- Кравцов, Ю. A. Методика проверки помехоустойчивости приемников тональных рельсовых цепей / Ю. A. Кравцов, A. A. Антонов, M. E. Бакин // Мир транспорта. – 2015. – Т. 13,№ 6 (61). – С. 102–109. – URL: https://mirtr.elpub.ru/jour/article/view/554 (дата обращения:03.11.2020). – Рез. англ.
- Мудрая, Н. Г. Автоматическая система контроля работоспособности рельсовых цепей на основе применения широкополосных сигналов / Н. Г. Мудрая // Современные технологии. Системный анализ. Моделирование. – 2018. – Т. 57, № 1. – С. 124–129. – URL: https://clck.ru/RjKTm (дата обращения: 03.11.2020). – Рез. англ.
- Bestemyanov, P. F. Energy-Efficient Algorithms for Assessment of the Rail-Circuit Operation /P. F. Bestemyanov. – doi: 10.3103/S106837121709005X // Russian Electrical Engineering. – 2017. –Vol. 88, Issue 9. – Pp. 557–562. – URL: https://link.springer.com/article/10.3103%2FS106837121709005X(дата обращения: 03.11.2020).
- Тарасов, Е. М. Принцип построения классификатора состояний рельсовых линий множеством информативных признаков / Е. М. Тарасов // Известия Транссиба. – 2012. – № 1. – С. 112–118. –URL: http://izvestia-transsiba.ru/images/journal_pdf/2012-1(9).pdf (дата обращения: 03.11.2020).
- Разработка обучаемого классификатора состояний рельсовых линий с многомерными информативными признаками / Д. В. Железнов, Е. М. Тарасов, А. Г. Исайчева, Т. И. Михеева. – doi: 10.15622/SP.50.2 // Труды СПИИРАН. – 2017. – № 1 (50). – C. 32–54. – URL: http://proceedings.spiiras.nw.ru/ojs/index.php/sp/article/view/3436 (дата обращения: 03.11.2020). – Рез. англ.
- Rosen, Ch. A. Pattern Classification by Adaptive Machines / Ch. A. Rosen. – doi: 10.1126/science.156.3771.38 // Science. – 1967. – Vol. 156, Issue 3771. – Pp. 38–44. – URL: https://science.sciencemag.org/content/156/3771/38 (дата обращения: 03.11.2020).
- Vapnik, V. N. An Overview of Statistical Learning Theory / V. N. Vapnik // IEEE Trans. Neural Networks. – 1999. – Vol. 10, Issue 5. – Pp. 988–999. – URL: https://www.math.arizona.edu/~hzhang/math574m/Read/vapnik.pdf (дата обращения: 03.11.2020).
- Попов, А. А. Получение разреженных решений методом LS SVM через построение выборки с помощью методов оптимального планирования и внешних критериев качества моделей /А. А. Попов, Ш. А. Бобоев. – doi: 10.21285/1814-3520-2018-1-100-117 // Вестник Иркутского государственного технического университета. – 2018. – Т. 22, № 1. – С. 100–117. – URL: http://journals.istu.edu/vestnik_irgtu/journals/2018/01/articles/09 (дата обращения: 03.11.2020). – Рез. англ.
- Support-Vector-Based Fuzzy Neural Network for Pattern Classification / Ch.-T. Lin, Ch.-M. Yeh,Sh.-F. Liang [et al.] // IEEE Transactions on Fuzzy Systems. – 2006. – Vol. 14, Issue 1. – Pp. 31–41. – URL:https://ir.nctu.edu.tw/bitstream/11536/12680/1/000235378000003.pdf (дата обращения: 03.11.2020).
- Тарасов, Е. М. Исследование информативности признаков при распознавании состояний рельсовых линий / Е. М. Тарасов, В. Л. Герус, А. Е. Тарасова. – doi: 10.15507/0236-2910.028.201802.191-206 // Вестник Мордовского университета. – 2018. – Т. 28, № 2. – С. 191–206. –URL: http://vestnik.mrsu.ru/index.php/en/articles2-en/60-18-2/401-10-15507-0236-2910-028-201802-5(дата обращения: 03.11.2020). – Рез. англ.
- Ailem, M. Model-Based Co-Clustering for the Effective Handling of Sparse Data / M. Ailem, F. Role,M. Nadif. – doi: 10.1016/j.patcog.2017.06.005 // Pattern Recognition. – 2017. – Vol. 72. – Pp. 108–122. –URL: https://www.sciencedirect.com/science/article/pii/S0031320317302297?via%3Dihub (дата обращения: 03.11.2020).
- Pattern Recognition / K. Kulkarni, P. Turaga, A. Srivastava, R. Chellappa. – doi: 10.1002/047134608x.w5513.pub2 – New York : Wiley, 2019. – URL: https://onlinelibrary.wiley.com/doi/abs/10.1002/047134608X.W5513.pub2 (дата обращения: 03.11.2020).
- Rakcheeva, T. Focal Model in the Pattern Recognition Problem / T. Rakcheeva. – doi: 10.1007/978-3-030-12082-5_12 // Advances in Artificial Systems for Medicine and Education II. AIMEE 2018. –2018. – Pp. 127–138. – URL: https://link.springer.com/chapter/10.1007%2F978-3-030-12082-5_12 (дата обращения: 03.11.2020).
- Неделько, В. М. Некоторые вопросы оценивания качества методов построения решающих функций / В. М. Неделько // Вестник Томского государственного университета. Управление,вычислительная техника и информатика. – 2013. – № 3. – С. 123–132. – URL: http://journals.tsu.ru/informatics/&journal_page=archive&id=922&article_id=2381 (дата обращения: 03.11.2020).
- Hamed, H. A. Pattern Classification / H. A. Hamed, J. H. Elnaz. – doi: 10.1007/978-3-319-57550-6_2 // Guide to Convolutional Neural Networks. – 2017. – Pp. 15–83. – URL: https://link.springer.com/chapter/10.1007%2F978-3-319-57550-6_2 (дата обращения: 03.11.2020).
- On Ensuring Invariance in Problems of Control of Rail-Line Conduction / E. M. Tarasov,V. B. Teplyakov, V. B. Gumennikov, A. G. Isaicheva. – doi: 10.3103/S1068371217030166 // Russian Electrical Engineering. – 2017. – Vol. 88, Issue 3. – Pp. 105–108. – URL: https://link.springer.com/article/10.3103%2FS1068371217030166 (дата обращения: 03.11.2020).
- Присухина, И. В. Машинная классификация режима работы электрической рельсовой цепи на основе логистической регрессии / И. В. Присухина, Д. В. Борисенко. – doi: 10.25206/1813-8225-2018-162-126-130 // Омский научный вестник. – 2018. – № 6. – С. 126–130. – URL: https://www.omgtu.ru/general_information/media_omgtu/journal_of_omsk_research_journal/files/arhiv/2018/6(162)/126-130 Присухина И. В., Борисенко Д. В..pdf (дата обращения: 03.11.2020).
- Amari, S. A Theory of Adaptive Pattern Classifiers / S. Amari. – doi: 10.1109/PGEC.1967.264666 //IEEE Transactions on Electronic Computers. – 1967. – Vol. 16, Issue 3. – Pp. 299–307. – URL: https://ieeexplore.ieee.org/document/4039068 (дата обращения: 03.11.2020).
- Борисенко, Д. В. Машинная классификация режима работы электрической рельсовой цепи на основе логистической регрессии / Д. В. Борисенко, И. В. Присухина, С. А. Лунёв. – doi: 10.25206/1813-8225-2018-160-67-72 // Омский научный вестник. – 2018. – № 4. – С. 67–72. – URL: https://www.omgtu.ru/general_information/media_omgtu/journal_of_omsk_research_journal/files/arhiv/2018/4 (160)/67-72 Борисенко Д. В., Присухина И. В., Лунёв С. А..pdf (дата обращения: 03.11.2020).
- Dokukin, A. A. Multilevel Models for Solution of Multiclass Recognition Problems / A. A. Dokukin,V. V. Ryazanov, O. V. Shut. – doi: 10.1134/S1054661816030044 // Pattern Recognition and Image Analysis. – 2016. – Vol. 26, Issue 3. – Pp. 461–473. – URL: https://link.springer.com/article/10.1134%2FS1054661816030044 (дата обращения: 03.11.2020).
- Geva, S. Adaptive Nearest Neighbor Pattern Classification / S. Geva, J. Sitte. – doi: 10.1109/72.80344 // IEEE Transactions on Neural Networks. – 1991. – Vol. 2, Issue 2. – Pp. 318–322. –URL: https://ieeexplore.ieee.org/document/80344 (дата обращения: 03.11.2020).
- Присухина, И. В. Совершенствование алгоритмов машинной классификации состояний рельсовых электротехнических систем в составе автоматической локомотивной сигнализации /И. В. Присухина, Д. В. Борисенко. – doi: 10.25206/1813-8225-2019-168-63-69 // Омский научный вестник. – 2019. – № 6. – С. 63–69. – URL: https://www.omgtu.ru/general_information/media_omgtu/journal_of_omsk_research_journal/files/arhiv/2019/6 (168)/63-69 Присухина И. В., Борисенко Д. В..pdf (дата обращения: 03.11.2020).
- Жуков, Д. А. Влияние объема контрольной выборки на качество диагностики состояния технического объекта / Д. А. Жуков, В. Н. Клячкин // Автоматизация процессов управления. –2018. – № 2. – С. 90–95. – URL: http://apu.npomars.com/images/pdf/52_11.pdf (дата обращения:03.11.2020). – Рез. англ.
- Разработка инвариантного обучаемого идентификатора координаты поезда / Д. В. Железнов, А. Г. Котенко, Т. И. Михеева [и др.] // Вестник СамГУПС. – 2017. – № 2. – С. 100–112. – URL:https://www.samgups.ru/upload/iblock/414/414b71f869a65cf53ffca34b7e3aa9d1.pdf (дата обращения:03.11.2020). – Рез. англ.
- Tarasov, E. M. Development of an Intelligent System of Determinating the Coordinates and the Speed of the Train / E. M. Tarasov, D. V. Zheleznov. – doi: 10.1515/ttj-2016-0013 // Transport and Telecommunication Journal. – 2016. – Vol. 17, Issue 2. – Pp. 138–143. – URL: https://content.sciendo.com/view/journals/ttj/17/2/article-p138.xml (дата обращения: 03.11.2020)
- Кравцов, Ю. А. Методика проверки помехоустойчивости приемников тональных рельсовых цепей / Ю. А. Кравцов, А. А. Антонов, М. Е. Бакин // Мир транспорта. – 2015. – Т. 13, № 6. –С. 102–109. – URL: https://mirtr.elpub.ru/jour/article/view/554 (дата обращения: 03.11.2020). – Рез. англ.
- Myasnikov, E. V. Analysis of Approaches to Feature Space Partitioning for Nonlinear Dimensionality Reduction / E. V. Myasnikov. – doi: 10.1134/S1054661816030147 // Pattern Recognition and Image Analysis. – 2016. – Vol. 26, Issue 3. – Pp. 474–482. – URL: https://link.springer.com/article/10.1134%2FS1054661816030147 (дата обращения: 03.11.2020).
- Лябах, Н. Н. Автоматизация процесса классификации интеллектуальных транспортных комплексов на основе экспертных систем / Н. Н. Лябах, Н. Г. Умрихин // Вестник Ростовского государственного университета путей сообщения. – 2013. – № 2. – С. 98–103. – URL: http://vestnik.rgups.ru/?p=22 (дата обращения: 03.11.2020). – Рез. англ.
- Голик, Ф. В. Аппроксимация эмпирических распределений вероятностей полиномами Бернштейна / Ф. В. Голик. – doi: 10.30898/1684-1719.2018.7.5 // Журнал радиоэлектроники. – 2018. –№ 7. – URL: http://jre.cplire.ru/jre/jul18/5/abstract_e.html (дата обращения: 03.11.2020). – Рез. англ.
- Kazanskiy, N. L. Integrated Design Technology for Computer Vision Systems in Railway Transportation / N. L. Kazanskiy, S. B. Popov. – doi: 10.1134/S1054661815020133 // Pattern Recognition and Image Analysis. – 2015. – Vol. 25, Issue 2. – Pp. 215–219. – URL: https://link.springer.com/article/10.1134%2FS1054661815020133 (дата обращения: 03.11.2020).
- Klyachkin, V. N. The Use of Aggregate Classifiers in Technical Diagnostics, Based on Machine Learning / V. N. Klyachkin, Yu. E. Kuvayskova, D. А. Zhukov // Information Technology and Nanotechnology.– 2017. – Vol. 1903. – Pp. 32–35. – URL: http://ceur-ws.org/Vol-1903/paper7.pdf (дата обращения: 03.11.2020).
- Обеспечение инвариантности к возмущающим воздействиям в рельсовых линиях / Е. М. Тарасов, Д. М. Железнов, Н. Н. Васин, A. Е. Тарасова. – doi: 10.15507/2658-4123.029.201902.152-168 // Инженерные технологии и системы. – 2019. – Т. 29, № 2. – С. 152–168. –URL: http://vestnik.mrsu.ru/index.php/en/articles2-en/82-19-2/689-10-15507-0236-2910-029-201902-1(дата обращения: 03.11.2020). – Рез. англ.
Дополнительные файлы



























