Унификация расчетов производительности транспортных и транспортно-технологических средств
- Авторы: Майстренко Н.А.1, Уваров В.П.1, Левшин А.Г.1, Хорт Д.О.2, Воротникова О.С.1
-
Учреждения:
- ФГБОУ ВО «Российский государственный аграрный университет – МСХА имени К. А. Тимирязева»
- ФГБНУ «Федеральный научный агроинженерный центр ВИМ»
- Выпуск: Том 30, № 4 (2020)
- Страницы: 637-658
- Раздел: Машиностроение
- Статья получена: 29.08.2025
- Статья одобрена: 29.08.2025
- Статья опубликована: 12.09.2025
- URL: https://ogarev-online.ru/2658-4123/article/view/307139
- DOI: https://doi.org/10.15507/2658-4123.030.202004.637-658
- ID: 307139
Цитировать
Полный текст
Аннотация
Введение. Транспортный процесс – это изменение места положения материалов. При этом, если перемещение груза между пунктами осуществляется напрямую, исключая технологические (полевые) операции, данный процесс можно рассматривать как чисто транспортный в виде частного случая транспортно-производственного процесса. В связи с этим предлагается этот процесс считать компонентом транспортно-технологического процесса, что в свою очередь требует корректирования применяемых методов нормирования работ. Целью исследования является разработка математической модели и алгоритма, позволяющих привести к единообразию расчет производительности разных видов, типов транспортных и транспортно-технологических средств на основании формулирования зависимости составляющих производительности от мощности средства как их основного классификатора.
Материалы и методы. Определение норм выработки осуществлялось методами экстраполяции, интерполяции или аппроксимации по их расчетной производительности. Наряду с этим для определения экстремумов использовался классический метод дифференцирования функций.
Результаты исследования. При длине транспортировки удобрений по прямоточной технологии LГ = 9 км и дозе внесения U = 0,06 кг/м2 получены следующие значения производительности (выработки) технических средств: а) для транспортных средств при доставке удобрений в хранилище автомобилем Урал-432065 (кузов) W = 9,1 т/ч, W = 6,3 т/ч для трактора с прицепом МТЗ-82.1+2ПТС-6; б) для транспортно-технологических средств при транспортировании и распределении удобрений автомобилем Урал-432065 (разбрасыватель Аmazone) W = 5,5 т/ч, W = 3,9 т/ч для трактора с разбрасывателем МТЗ-82.1+РУМ-6.
Обсуждение и заключение. На основании анализа методик обоснована необходимость унификации, расчета нормированных объемов работ, выбора состава, сравнения эффективности использования мобильных средств в случае их функционирования в качестве как транспортного, так и транспортно-технологического назначения. В основе способа определения норм выработки лежит вывод зависимостей вне- и внутрицикловых составляющих баланса времени смены от мощности двигателя мобильного средства. Иллюстрируется блок-схема алгоритма расчета эксплуатационных показателей мобильных средств. Реализация алгоритма приводится на примере использования специализированного автомобиля на транспортных и транспортно-технологических операциях.
Полный текст
Введение
В сельскохозяйственном производстве при перевозке грузов принято выделять транспортные и транспортно-технологические процессы с соответствующими методами нормирования работ. Особенность процессов заключается в последовательном выполнении цикловых операций, обеспечивающих перевозку технологического материала к пункту назначения напрямую или с предварительным сбором (последующим распределением) его на поле.
Изначально исследованию предшествовал анализ источников по определению нормативной выработки и расхода топлива при выполнении механизированных работ в сельскохозяйственном производстве [1].
Повышение эффективности транспортно-технологических и транспортных процессов возможно достичь благодаря определению оптимальных параметров мобильных энергетических средств.
Транспортно-технологические операции являются неотъемлемой частью технологических карт для растениеводства, которые составляются на основе многолетних научных исследований и являются синтезом опыта, испытаний и наблюдений при выполнении производственных процессов.
В транспортно-производственных процессах перемещение технологического материала между пунктами осуществляется напрямую с предварительным сбором (или последующим распределением) его на участке рабочего пути. В этом процессе сочетаются транспортные и технологические (полевые) операции.
Принятый в нормировании подход разделения перевозок грузов в сельскохозяйственном производстве на транспортные и транспортно-производственные уместно скорректировать, а именно, оба процесса следовало бы объединить и выделить частный случай транспортно-производственного процесса, в котором не предусмотрено выполнение технологической операции. Это даст возможность рассчитывать и сравнивать по единой методике состав и эффективность использования мобильных технических средств с равной или разной мощностями в транспортных и технологических операциях. Например, вывоз удобрений к хранилищам, агрегатам на поле или транспортирование удобрений с прямоточным распределением их по поверхности поля. Для выполнения этих работ используются в первом случае тракторы с прицепами и грузовые автомобили, а во втором случае ‒ тракторы с разбрасывателем и специализированные автомобили. К последним относятся и перспективные средства на шасси УРАЛ-432065, агрегатируемые сменными технологическими адаптерами [2]. Для таких средств актуально нормирование объемов выработки и расхода топлива в случае их функционирования в качестве как транспортного (ТС) так, и транспортно-технологического (ТТС) средства.
Унификация расчетов эксплуатационной производительности ТС и ТТС при реализации «чистой» транспортной работы, а также собирательных и распределительных операций основана на классических методах математического моделирования и оптимизации подобных процессов.
Приведенные алгоритмы оптимизации реализованы в виде компьютерных программ, способствующих определению экстремумов целевых функций – критериев оптимизации.
Полученные значения потребительских свойств ТС и ТТС при выполнении сельскохозяйственных операций позволят производственникам с достаточной точностью осуществлять оптимальное планирование механизированных работ, а также получить ориентир при выборе основных параметров перспективных мобильных энергетических средств на этапе их проектирования.
Цели исследования – разработка математической модели и алгоритма, позволяющих привести к единообразию расчет производительности разных видов, типов ТС и ТТС на основании формулирования зависимости составляющих производительности от мощности средства как их основного классификатора; определение ориентировочной нормы выработки мобильных средств, для которых не установлены нормативные показатели работы.
Обзор литературы
Для оптимального планирования механизированных работ, в том числе транспортных и транспортно-технологических, необходимы значения показателей, характеризующих производственные процессы, такие как эксплуатационная производительность, расход топлива, затраты труда и др.
Сегодняшнее состояние машинно-тракторного парка в агропромышленном комплексе отрицательно влияет на процесс повышения технологической организации отрасли. Из 0,350 млн ТС (грузовых автомобилей), используемых в сельскохозяйственных предприятиях, более 60 % превышают установленный срок эксплуатации, являются технически устаревшими и не выполняют задачи, поставленные перед автомобилями, работающими на сельскохозяйственных предприятиях [3–6]. Появление новых ТС и ТТС приведет к повышению требований к инженерно-технической службе и усложнит оптимальное использование мобильных энергетических средств.
Одним из нормообразующих факторов при планировании транспортных и транспортно-технологических работ являются следующие производственные условия: конфигурация и размер полей; длина транспортировки; доза внесения технологического материала и урожайность культур.
Учитывая сложившуюся ситуацию с отсутствием типовых норм выработки на современные ТС и ТТС, остается нерешенным вопрос о планировании механизированных работ, что затрудняет прогнозирование потребности в технике, живой силе, а также возможности повышения их резервов.
Анализ действующих нормативно-правовых актов показывает, что предприятия-изготовители освобождены от обязательного проведения испытаний.
Установленный Правительством Российской Федерации порядок определения критериев, функциональных характеристик (потребительских свойств), эффективности сельскохозяйственной техники и оборудования подтверждает актуальность исследований в области оптимизации данных показателей и стимулируется поддержкой государства.
Важность определения оптимальных значений основных параметров машинно-тракторных агрегатов и их соотношения отражена в трудах В. П. Горячкина [7]. Инструментом для решения вопроса может послужить метод изучения динамических систем и процессов, происходящих в них [8].
Решение вопросов оперативного планирования, а также необходимости определения потребности в ТС невозможно без конкретных значений показателей потребительских свойств [9].
В работах автора В. А. Иванова оптимизированы параметры грузоподъемности в зависимости от мощности двигателя ТС и производственно-эксплуатационных условий.
Анализ зарубежных источников показал, что вопросы оптимизации в основном направлены на техническое и экономическое обеспечение с учетом размеров хозяйств [10]. Зачастую вопросы поиска оптимальных параметров технологических средств связаны с решением частных задач. Необходимость широкого спектра технических средств отражена в трудах Д. А. Загарина [11].
Изменение структуры товаропроизводителей, технологий, типажей энергетических средств актуализирует вопрос оптимальной организации транспортных и транспортно-технологических процессов. Данную задачу невозможно решить без определения эксплуатационных показателей с последующей их оптимизацией, что требует научного исследования в данной области.
Материалы и методы
При сравнении результатов теоретического расчета по формулам с данными из типовых норм выработки отмечено их расхождение в основном из-за допущенных упрощений и искажений закономерностей, свойственных рассматриваемым процессам. Например, не соблюдается характерная для таких процессов корреляция между мощностью и производительностью мобильных средств. Нормативная сменная выработка приводится в объемах, некратных грузовместимости средства, то есть количество ездок с грузом при заданном коэффициенте использования грузовместимости не равно целому числу. Производительность ТТС установлена без учета возможного оптимального изменения ширины захвата в зависимости от производственных условий выполнения процесса [12].
Перечисленные и другие упущения в анализируемых методиках устранялись посредством их корректирования, что позволило унифицировать расчет производительности ТС и ТТС. Вначале выделялись из баланса времени смены вне- и внутрицикловые элементы, а затем устанавливалась их зависимость от мощности. Наряду с этим формулировались зависимости частных величин, входящих в формулу, от основной комплексной характеристики средств – мощности и нормообразующих показателей внешних условий производства: доз сбора (распределения) материала, расстояния перевозок. К частным величинам отнесены, например, скорости движения средств с грузом и без груза при поворотах на поле, продолжительность простоев, устранения неисправностей, отказов, длина холостого хода и др.
В действующих нормах выработки производительность обоих видов средств исчисляется в разных размерностях [1]. При унификации расчетов выбрана одинаковая для них размерность – тонн в час.
Математическая модель реальной системы является тем абстрактным формально описанным объектом, изучение которого возможно математическими методами, в том числе и с помощью математического моделирования. Формализации любого реального процесса предшествует изучение структуры составляющих его явлений. Содержательное описание – исходный материал для последующих этапов формализации: построения формализованной схемы процесса и математической модели для него [13].
Безусловно, оптимизация любого процесса немыслима без критерия или критериев оптимизации – целевой функции. В данной математической модели критерием оптимизации являлся эксплуатационный параметр – производительность. А значение целевой функции в нашем случае должно стремиться к максимуму.
В качестве основного массива значений и статистических данных, являющихся исходными при оптимизации, в соответствии с таблицей 1, и характеризующих транспортный, транспортно-технологический процессы, послужили результаты ранее проведенного научного исследования Н. А. Майстренко и полевых приемочных испытаний сменного технологического адаптера для внесения твердых минеральных удобрений СТА-5ТМ на базе шасси грузового автомобиля сельскохозяйственного назначения Урал-432065.
Таблица 1 Исходные данные для модели оптимизации
Table 1 Input data for optimization model
Константы / Constants | Длина транспортировки Lг, км /Transport length Lг, km | |||
3 | 9 | 27 | 54 | |
U, кг/м2 / U, kg/m2 | 0,06 | 0,06 | 0,06 | 0,06 |
Q, кг / Q, kg | 5 500,00 | 5 500,00 | 5 500,00 | 5 500,00 |
Mэ, кг / Mэ, kg | 7 500,00 | 7 500,00 | 7 500,00 | 7 500,00 |
ξг ‒ коэф. исп. мощн. /ξг ‒ capacity factor | 0,90 | 0,90 | 0,90 | 0,90 |
g, Н/кг / g, N/kg | 9,81 | 9,81 | 9,81 | 9,81 |
fг ‒ коэф. перекат. дор. / fг ‒ rolling resistance coefficient on the road | 0,03 | 0,03 | 0,03 | 0,03 |
α, град / α, gon | 1,00 | 1,00 | 1,00 | 1,00 |
ηм и ηϭ ‒ КПД транс. / ηм and ηϭ ‒ transport efficiency | 0,95 | 0,95 | 0,95 | 0,95 |
ηδp ‒ КПД букс. дорога / ηδp ‒ road towing efficiency | 0,95 | 0,95 | 0,95 | 0,95 |
ηδг ‒ КПД букс. поле / ηδг ‒ field towing efficiency | 0,80 | 0,80 | 0,80 | 0,80 |
ω, кг/м (Q = 6 т; В = 20 м) /ω, kg/m (Q = 6 t; В = 20 m) | 275,00 | 275,00 | 275,00 | 275,00 |
B, м / B, m | 20,00 | 20,00 | 20,00 | 20,00 |
ωvar, кг/м / ωvar, kg/m | 72,00 | 124,71 | 216,00 | 305,47 |
B ω, м / B ω, m | 76,40 | 44,10 | 25,50 | 18,00 |
υхг | 1,05 | 1,05 | 1,05 | 1,05 |
Еvx | 1,15 | 1,15 | 1,15 | 1,15 |
Затем, используя предложенный алгоритм расчета, определены значения параметров, характеризующих процесс оптимизации в различных эксплуатационных вариациях, в соответствии с таблицей 2.
Таблица 2 Параметры оптимизации
Table 2 Optimization parameters
Параметры и их значения / Parameters and their values | Длина транспортировки Lг, км /Transport length Lг, km | |||
3 | 9 | 27 | 54 | |
с | 0,760000000 | 0,760000000 | 0,760000000 | 0,7600000 |
μ | 0,204200000 | 0,353800000 | 0,586800000 | 0,7319000 |
r, 1/кВт / r, 1/kW | 0,000440000 | 0,000250000 | 0,000150000 | 0,0001200 |
е | 1,105700000 | 1,257500000 | 1,493900000 | 1,6410000 |
к, 1/кВт / к, 1/ kW | 0,000166000 | 0,000255000 | 0,000338000 | 0,0003560 |
z | 1,309090000 | 3,927270000 | 11,781820000 | 23,5636400 |
μω | 0,400000000 | 0,517700000 | 0,640000000 | 0,7117000 |
rω, 1/кВт / rω, 1/kW | 0,000230000 | 0,000170000 | 0,000140000 | 0,0001300 |
еω | 1,304300000 | 1,423700000 | 1,547800000 | 1,6205000 |
кω, 1/кВт / кω, 1/kW | 0,000911000 | 0,000603000 | 0,000407000 | 0,0003360 |
zω | 5,000000000 | 8,660250000 | 15,000000000 | 21,2132000 |
Nh, кВт / Nh, kW | 154,800000000 | 176,040000000 | 209,140000000 | 229,7400000 |
Hd, кВт / Hd, kW | 318,390000000 | 840,540000000 | 1946,510000000 | 2756,1800000 |
Th | 0,611449724 | 0,549195630 | 0,465252514 | 0,4247307 |
Td | 0,534886128 | 0,371163556 | 0,214435244 | 0,1605352 |
h | 0,687000000 | 0,604000000 | 0,509000000 | 0,4630000 |
Ниже приводится аргументация поэлементного математического моделирования эксплуатационной производительности W ‒ важного нормообразующего показателя, характеризующего полноту реализации потребительских свойств и использования мощности мобильных средств. Рассчитывается этот показатель по формуле:
W = (Q / t0) · τ ,
где Q – грузовместимость средства, кг; t0 – основное («чистое») время перемещения груза (по дороге или по дороге и полю), с; τ – коэффициент использования времени (часа) смены.
С целью исключения в последующих формулах коэффициентов перевода одной размерности в другую значения величин в них приводятся в системе СИ.
Тогда выражения для расчета значений производительности WТС и WТТС соответствующих средств могут быть представлены в виде:
WТС = Q · VГ · τ / LГ и WТТС = Q · VГ · τ · μ / LГ. Из сравнения зависимостей следует, что для средств, используемых раздельно в качестве как ТС, так и ТТС, уместно равенство: WТТС = WТС · μ, где μ – коэффициент, корректирующий «чистую транспортную производительность» в связи с выполнением дополнительной «чистой работы на поле». При ξV = VГ / VР применяется формула . Если μ = 1 при LР = 0, то ТТС выполняет функции только ТС, что дает основание вывести унифицированную формулу:
W = Q · VГ · τ · μ / LГ. (1)
На изменения показателя W влияют параметры энергомашины (Q, VГ), характеристики производства (LГ, U, с) и организационно-технологические условия (τ). Первая и третья группы параметров зависят, а вторая не зависит от эксплуатационной мощности средства N. Доказано, что ω также не зависит от N [12].
Последующие пояснения раскрывают влияние на N величин Q, VГ и τ.
Установить раздельное влияние Q и VГ на N невозможно, так как они связаны между собой экспоненциально через баланс мощности. Предлагается выразить их произведение (Q · VГ) из баланса мощности для условий движения трактора или автомобиля по дороге в виде:
,(2)
где ξN – коэффициент использования мощности; g = 9,81 – сила тяготения, Н/кг; ƒ – коэффициент сопротивления перемещению (в том числе на подъем); δе, δn, δq – отношение массы соответственно энергомашины Me, прицепа Mn и груза в дополнительном прицепе Qn к номинальной грузовместимости Q основной емкости (кузова); ηм и ηϭ – коэффициенты, учитывающие потери мощности в трансмиссии и на буксование колес. В уравнение (2) вносятся следующие изменения. Так как ТТС не агрегатируют с дополнительными прицепами, то при расчете принимать δn = 0 и δn = 0. Это относится и к ТС, укомплектованным только основным кузовом (емкостью) на шасси автомобиля или полуприцепом к трактору. Для внутри- и межхозяйственных перевозок нередко агрегатируют трактор одним дополнительным к основному прицепом, а автомобиль буксирует один прицеп.
Знаменатель в выражении (2) характеризует удельные (на единицу грузоперемещений) энергозатраты РN, которые приблизительно одинаковы для однотипных средств разной мощности:
(3)
С учетом (2) и (3) формула (1) для определения W преобразована в виде:
(4)
Следующие рассуждения связаны с исследованием зависимости τ = ƒ(N), что включает вывод собственно формулы и разработку алгоритма расчета численных значений, составляющих τ.
Определяется τ как индекс организационно-технологической эффективности использования за час смены классическим способом – делением основного «чистого» времени TOC за смену на продолжительность смены TСМ, иначе τ = TOC / TСМ.
Влияние N на составляющие TСМ = ∑Ti можно исследовать на основании прямолинейных зависимостей: Ti = ai ± Ki · N, в том числе когда ai = 0 или N = 0. Установлено, что такими уравнениями описывается изменение Ti (с отклонением до ±0,5 %) в диапазоне мощности от 50 до 200 кВт для тракторных ТС и ТТС [14; 15]. Для автомобильных ТС и ТТС эти границы меньше в два раза (от 60 до 180 кВт), что дает основание на применение для обоих видов средств этих формул и на получение результатов с достаточно явной корреляцией [14].
Начать исследование предлагается с выделения из баланса времени смены TСМ = TНЦ + TВЦ двух групп элементов: внутрицикловых TНЦ и внецикловых TВЦ. Вторую группу составляют элементы, независящие TПС и зависящие TТО от мощности, то есть TВЦ=TПС + TТО. Первую группу формирует сумма ∑ti каждого элемента времени, входящего в единичный цикл работ tЦ и проявляющегося в каждом из всех циклов nЦ за смену. Тогда TВЦ = ∑ti × nЦ = tЦ × nЦ.
Основной компонент TНЦ – это TТО, то есть затраты времени на ежесменное техническое обслуживание (ЕТО) энергомашины и технологического оборудования, а также проведение наладок и регулировок (настройки на заданную дозу внесения U и ширину B захвата). При этом снятие и установка рабочего оборудования на автомобиле или агрегатирование трактора с рабочими машинами проводятся вне смен, выделенных для транспортно-производственного процесса. ЕТО проводят тракторист (водитель) и слесарь. Время TТО включает постоянную tТОС и переменную tТОV части времени проведения технического обслуживания трактора или шасси автомобиля соответственно независящие (tТОС = tТО · вТО) и зависящие (tТОV=SТО · вТО · N) от мощности. С учетом коэффициента пропорциональности SТOV, с/Вт, время TТО, в зависимости от N, определяется по формуле TТО = (tТО + SТО · N) · вТО. Величины tТО и SТО разные для тракторных и автомобильных как ТС, так и ТТС. Коэффициент вТО характеризует превышения продолжительности технического обслуживания технологического оборудования и энергомашины.
Время TПС выделяется на следующие действия: получение наряда (задания на работу), разъяснение нюансов организации и контроля tСП; движение от стоянки к месту погрузки груза, с поля на место стоянки или приема пищи и обратно; реализация контроля качества выполненных работ; отчет о выполнении наряда подготовка к межсменной стоянке tСВ; отдых и гигиена tСЛ. Тогда TПС = tСП + tСВ + tСЛ. Данные элементы времени TПС принимаются постоянными независимо от типов и марок ТС и ТТС. Их значения регламентированы типовыми нормами выработки или договорными соглашениями на выполнение конкретного производственного процесса.
Итоговое выражение TНЦ = tСП + tСВ+ tСЛ + вТО (tТО + SТО · N) позволяет без детализации по единичным циклам в целом определить время TВЦ за смену из уравнения TВЦ = TСМ + TНЦ. Долю TВЦ, затрачиваемого на выполнение каждого единичного цикла работ, можно установить из расчета времени tЦ для разных видов и типов средств и из сопоставления частных зависимостей для каждого из слагаемых баланса времени tЦ в функции мощности.
Время tЦ включает зависящие от N следующие элементы: tЗО – время технологического обслуживания с учетом ожидания погрузки и других вероятностно-возможных простоев; tОС – время основной («чистой») транспортно-полевой (для ТТС) или транспортной (для ТС) работ; tХГ – время холостой (для ТТС и ТС) работы; tКР – время холостых ходов при выполнении полевой (для ТТС) работы или время выгрузки технологического материала из кузова (для ТС); tНО – время устранения технологических неисправностей и технических отказов.
Время tЗО – определятся по формуле tЗО = 1,25 · Q / Wn, а с учетом зависимости Q = αQ + KQ · N из уравнения:
tЗО = 1,25(αQ + KQ · N) / Wn,
где αQ и KQ – коэффициенты пропорциональности, кг и кг/Вт соответственно; Wn – производительность погрузчика, кг/с. Коэффициент 1,25 учитывает вероятность простоев за время tЦ. Для последующих расчетов выделяется из tЗО постоянная tЗОC и переменная tЗОV составляющие в виде tЗОC = 1,25 · αQ / Wn и tЗОV = 1,25 KQ · N / Wn.
В большей мере на tЗО влияет tЗОV. При упрощенных расчетах можно принимать αQ = 0, а KQ = 0,042 для автомобильных и KQ = 0,084 для тракторных средств.
Время tОС для ТТС рассчитывается из равенства tОС = LГ / VГ + LP / VP. На основании зависимостей VГ = 1 / (αV – KV · N), VP = VГ / ξV, LP = ω /U выражение tОС в функции мощности примет вид:
,
где αV – постоянная составляющая уравнения, 1/(м/с); KV – темп изменения обратной величины скорости движения от мощности, 1/[(м/с)·(Вт)]. Для ТС время tОС определяется из уравнения tОС = LP (αV – KV · N). Значение N ограничивается дорожными условиями, поэтому расчеты допустимо проводить при KV = 0 и величинах αV = 0,015 1/(км/ч) для автомобильных, αV = 0,038 1/(км/ч) для тракторных средств.
Время tХГ при нормировании подобных работ принимается на 10 % меньше tГ, тогда tХГ = 0,9 · LГ(αV – KV · N), для которого tХГ = tХГС + tХГV. Его составляющие ‒ независимые tХГС и зависимые tХГV от мощности, которые могут быть представлены в виде tХГC = 0,9 · LГ(αV – 2KV · NСВ), tХГV = 0,9 · LГKVN при средневзвешенном значении NСВ для одного из трех вариационных уровней, которому соответствует мощность исследуемого мобильного средства. По результатам обработки статистических данных получены мощностные вариации, наиболее часто реализуемые в транспортно-производственных процессах со средними значениями мощности и их отклонениями 60 ± 10, 90 ± 20, 140 ± 30 кВт, которые принимаются при анализе частных величин tЦ.
Время tХР зависит от KХ – количества поворотов для ТТС или заездов на погрузку для ТС; от вХ – удельного (на единицу мощности) времени поворота или разгрузки, с/Вт; а также от β – коэффициента, учитывающего сложность маневрирования средств.
Эти величины связаны математическим выражением: tХР = KХ · вХ · βХ · N. Для ТС KХ, а для ТТС:
KХ = ω / (U · L),
где L – длина гона поля, м. Величина вХ определяется из равенств: а) для ТС вХ = KQ · γB при константах KQ = Q / N, кг/кВт, γB = tB / Q с/кг (приблизительно γB = 0,01 т/ч), где tB – время выгрузки продукции из кузова, с; б) для ТТС вХ = γП · VП при постоянном γП = lП / N м/Вт (приблизительно γП = 28 · 10–4 км/кВт), где lП и VП длина, м, и скорость поворота, м/с. Примем βХ = 1 для автомобильных ТС и ТТС, а βХ = 3 и βХ = 2 для тракторных ТС и ТТС соответственно.
Время tНО определяется с учетом следующих особенностей. В основном неисправности возникают только в ТТС при выполнении полевых работ, а отказы проявляются в ТС при рабочих ходах на дороге, а в ТТС на дороге и в поле. Вероятные периодичности наступления отказов АОТ и неисправностей АНТ рассчитываются на основании среднего пробега (м) на отказ LOT, на неисправность LНТ и массы (кг) перемещаемого груза Q как АОТ = LOT · Q и АНТ = LНТ · Q. С помощью средних продолжительностей устранения отказа tОT и неисправности tНТ, а также числа отказов nOT и неисправностей nНT рассчитывается суммарная продолжительность восстановления работоспособного состояния техники из выражения tНО = nOT · tОТ + nНT · tНТ. Так как силовое воздействие на узлы, механизмы, детали ТС и ТТС в большинстве случаев зависит от массы груза, то отказ однотипных средств следует относить к единичной массе (q = 1) груза. Тогда средство предлагается рассматривать как систему из Q / q одинаковых элементов, для каждого из которых наработка (м) на отказ и неисправность составляют соответственно lOT и lHT. Согласно теории надежности величина средней продолжительности отказа и неисправности составляет и . Значения nOT вычисляются путем деления наработки за цикл AOC = Q × (LГ + 0,5 × ω / U) на наработку между соответственно отказами АОТ и неисправностями АHT, а именно ; .
На основании развернутых выражений для определения nOT, LOT, nНT, LНТ, Q получена конечная формула:
Слагаемые этой формулы, которые не зависят от мощности , в расчетах могут не применяться, так как приблизительно αQ = 0. Переменное слагаемое, зависящее от мощности, выражается в виде . Данные формулы верны для ТТС, а для ТС принимать tНТ = 0, ω / U = 0.
После обобщения полученных закономерностей изменения элементов баланса времени смены единичного цикла работ для средств, входящих в один из трех вариационных мощностных уровней, получено выражение времени цикла в функции мощности:
tЦ = а1 + (b1 – с1) · N,
где а1, b1, с1 – частные коэффициенты.
, с/Вт;
, с/Вт;
b1 = 1,25×(aQ×KQ/NCB)/WП+KX×вX×βX+[(aQ×KQ/NCB)×(LГ+0,5×ω×U)/q]×(tОТ/lOT+tHT/lHT), с/Вт.
Определить количество циклов за смену можно из условия nЦ = TВЦ / tЦ → n1, округлив расчетное число nЦ до целого n1 (до меньшего значения для ТТС, а до большего для ТС).
Суммарная продолжительность каждой составляющей баланса времени единичного цикла за смену вычисляется соответственно по следующим формулам: TЗО = tЗО · n1; TОС = tОС · n1; TХГ = tХГ · n1; TХР = tХР · n1; TНО = tНО · n1.
Общая продолжительность внутрицикловых элементов времени за смену составляет TВЦ1 = TЗО + TОС + TХГ + TХР + TНО.
По разнице между TВЦ и TВЦ1 можно предопределить резервное время за смену на случай улучшения организации процесса
TРЕЗ = TВЦ – TВЦ1 =TСМ – TНЦ – TВЦ1, м.
Если соотношение TРЕЗ · 100 / TВЦ, процент, составит более 10 %, то рекомендуется провести сравнительный расчет составляющих TCM для средств с большей мощностью (другими Q и VГ) с целью выявления резервов уменьшения значения TРЕЗ.
Последующий этап исследования характеризуется определением и преобразованием развернутого выражения баланса времени смены. Подставив в формулу TCM = TПС + TТО + TЗО + TОС + TХГ + TХР + TНО зависимости каждой из составляющих, поделив все равенство на TCM и выполнив несложные преобразования с учетом τ = TОС / TCM, получим выражение коэффициента использования времени смены τ, функционально зависящего от обобщенного параметра N в виде ниспадающей прямой τ = h – dN [14]. Коэффициенты в формуле представлены следующими алгебраическими связями между числами и величинами:
Каждый из коэффициентов – параметр использования средств, характеризующий относительные средневзвешенные потери времени смены: h – независящие от N и имеющие место при любой наработке; d – зависящие от мощности и основного объема работ. Параметры h и d имеют разные численные значения для тракторных и автомобильных ТС и ТТС.
Результаты исследования
Арифметические алгоритмы заложены в программу. Определяются коэффициенты использования времени смены (в автоматическом режиме), при помощи которых в дальнейшем будет установлено значение эксплуатационных параметров в соответствии с таблицей 3.
Таблица 3 Результаты оптимизации
Table 3 Optimization results
Nh, кВт / Nh, kW | 170,990000000 | 202,610000000 | 224,050000000 | 241,420000000 |
Nd, кВт / Nd, kW | 325,290000000 | 793,100000000 | 1173,480000000 | 1508,060000000 |
Ʈh | 0,512419676 | 0,445620828 | 0,409664378 | 0,386924600 |
Ʈd | 0,414108818 | 0,248796635 | 0,189124890 | 0,160931500 |
h | 0,636000000 | 0,537000000 | 0,486000000 | 0,451000000 |
d | 0,000622000 | 0,000366000 | 0,000286000 | 0,000243000 |
Nhω, кВт / Nhω, kW | 182,610000000 | 199,320000000 | 210,370000000 | 221,040000000 |
Ndω, кВт / Ndω, kW | 481,370000000 | 738,700000000 | 925,990000000 | 1117,670000000 |
Ʈhω | 0,476010000 | 0,453690000 | 0,437950000 | 0,423400000 |
Ʈdω | 0,311900000 | 0,266700000 | 0,244100000 | 0,225100000 |
hω | 0,595700000 | 0,545743813 | 0,517089991 | 0,492131500 |
dω | 0,000495000 | 0,000382500 | 0,000332500 | 0,000295300 |
На основании табличных данных известна функциональная зависимость коэффициента использования времени смены от внешних производственных условий в соответствии с рисунком 1.
Fig. 1. Shift time utilization ratios
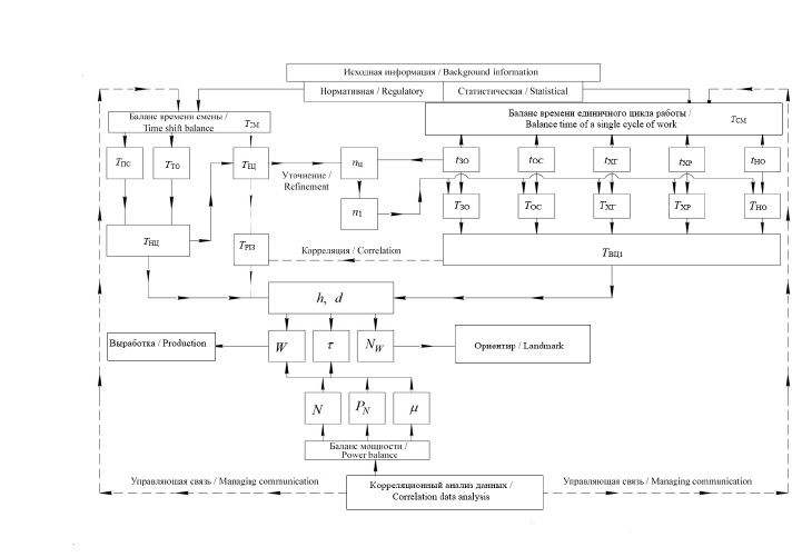
Завершается исследование по заявленной теме иллюстрацией алгоритма расчета эксплуатационных показателей рассматриваемых мобильных средств в соответствии с рисунком 2.
Fig. 2. Algorithm for calculating operational indicators of mobile devices
Результаты исследования приводятся в виде резюме. На примере данных о производственных условиях хозяйств агрозоны 1.1 Центрального Федерального округа и применяемых средств механизации процесса внесения минеральных удобрений при L = 9 км и U = 0,06 кг/м2 [6].
Математические выкладки позволяют вывести формулу эксплуатационной производительности в функции характеристик внешних условий выполнения процесса и мощности технического средства. С учетом поправочного коэффициента КОБ на местные условия выражение целевой функции W запишется в виде: – целевая функция оптимизации. Для проверки ритмичности единичных циклов работы средств необходимо сравнить частное от КОБ · N / W со значением tЦ для конкретных ТС и ТТС и заданных условий работы. Разница между ними не должна отличаться более чем на 10 % относительно значения tЦ, что будет свидетельствовать о ритмичности единичных циклов.
Используя формулу производительности в качестве целевой функции (критерий W → max), можно классическим методом вывести выражение для определения оптимальной мощности NW. Из дифференцирования полученного уравнения W = ƒ(N) по переменной N и решения равенства δW / δN = 0 следует NW = 0,5h / d, Вт.
Для производственников значение NW представляется в качестве ориентира, к которому можно приблизиться или за счет больших денежных вложений, или на основе компромисса между NW и другими оптимальными значениями NC, соответствующими экономическим (стоимостным) критериям, то есть умеренным эксплуатационным затратам (NC).
В результате реализации алгоритма расчета и преобразования математического аппарата в более удобную форму получены значения производительности (выработки) средств:
- Для транспортных средств при доставке удобрений:
а) автомобилем УРАЛ-432065 (кузов):
Коэффициент использования времени смены в таком случае τ = h – dN τ = 0,63 – 0,0028 · 140 = 0,24. С учетом полученного значения τ определяем эксплуатационную производительность т/ч;
б) трактором с прицепом (МТЗ-82.1+2ПТС-6):
Коэффициент использования времени смены в таком случае τ = h – dN τ = 0,54 – 0,0029 · 57 = 0,37. С учетом полученного значения τ определяем эксплуатационную производительность т/ч.
- Для транспортно-технологических средств при транспортировке и распределении удобрений:
а) автомобилем УРАЛ-432065 (разбрасыватель Amazone):
Коэффициент использования времени смены в таком случае τ = h – dN τ = 0,71 – 0,0014 · 140 = 0,52. С учетом полученного значения τ определяем эксплуатационную производительность т/ч;
б) трактором с разбрасывателем (МТЗ-82.1+РУМ-6):
Коэффициент использования времени смены в таком случае τ = h – dN τ = 0,62 – 0,0022 · 57 = 0,49. С учетом полученного значения τ определяем эксплуатационную производительность т/ч.
Обсуждение и заключение
Доказана приемлемость формулы, описывающей линейную зависимость эксплуатационной производительности технических средств от их мощности.
Для новых или проектируемых средств при отсутствии их эксплуатационно-технологической оценки норму выработки можно с достаточной достоверностью определять методами экстраполяции и интерполяции или аппроксимации по их расчетной производительности.
Достаточную достоверность подтверждает соответствие при сопоставлении полученных расчетных значений эксплуатационных показателей со справочными данными. В результате сравнения определено, что при выполнении тракторно-транспортных работ, а именно доставки минеральных удобрений (I класс грузов) к хранилищам, эксплуатационная производительность составляет 5,84 т/ч, полученное теоретическое значение 6,3 т/ч. В таком случае их расхождение составит 4,2 %, что приемлемо для инженерных расчетов.
При выполнении транспортно-технологических процессов, внесении твердых минеральных удобрений по прямоточной технологии, производительность за час основного времени П составляет 7,88 т/ч. С учетом полученного в результате математического моделирования коэффициента использования времени смены τ определяем эксплуатационную производительность W = П · τ = 7,88 · 0,49 = 3,86 т/ч. Данное значение соответствует расчетному.
Теоретическим путем определено, что при эксплуатации ТТС Урал-432065 с разбрасывателем Amazone в определенных производственных и агроландшафтных условиях коэффициент использования времени смены составит τ = 0,52 и будет отличаться на 3,7% от значения τ = 0,54, полученного при эксплуатационно-технологической оценке, в соответствии с протоколом испытаний [15–19]. Тем самым подтверждается достоверность результатов исследований. Таким образом, разработанный алгоритм расчета выработки мобильных средств сомнений не вызывает [20–24].
Наряду с этим следует отметить, что оригинальностью статьи является разработанная математическая модель, позволяющая привести к единообразию расчет эксплуатационной производительности различных видов, типов ТС и ТТС [25; 26]. Это представляет практический интерес при планировании механизированных работ в различных природно-производственных и агроландшафтных условиях с использованием агрегатов, не имеющих эксплуатационно-технологической оценки, например, значений производительности.
Также оригинальность отражена в подходе прогнозирования потребности в технике, живой силе и возможности повышения их резервов.
Об авторах
Николай Александрович Майстренко
ФГБОУ ВО «Российский государственный аграрный университет – МСХА имени К. А. Тимирязева»
Email: nmaystr@mail.ru
ORCID iD: 0000-0003-1268-713X
доцент кафедры эксплуатации машинно-тракторного парка и высоких технологий в растениеводстве, кандидат технических наук
Россия, 127550, г. Москва, ул. Тимирязевская, д. 49Виктор Петрович Уваров
ФГБОУ ВО «Российский государственный аграрный университет – МСХА имени К. А. Тимирязева»
Email: ros1500@mail.ru
ORCID iD: 0000-0001-8208-222X
доцент кафедры эксплуатации машинно-тракторного парка и высоких технологий в растениеводстве
Россия, 127550, г. Москва, ул. Тимирязевская, д. 49Александр Григорьевич Левшин
ФГБОУ ВО «Российский государственный аграрный университет – МСХА имени К. А. Тимирязева»
Email: alev200151@rambler.ru
ORCID iD: 0000-0001-8010-4448
заведующий кафедрой эксплуатации машинно-тракторного парка и высоких технологий в растениеводстве, доктор технических наук, профессор
Россия, 127550, г. Москва, ул. Тимирязевская, д. 49Дмитрий Олегович Хорт
ФГБНУ «Федеральный научный агроинженерный центр ВИМ»
Автор, ответственный за переписку.
Email: dmitriyhort@mail.ru
ORCID iD: 0000-0001-6503-0065
ResearcherId: Q-2695-2017
заведующий отделом технологий и машин для садоводства, виноградарства и питомниководства, кандидат сельскохозяйственных наук
Россия, 109428, г. Москва, 1-й Институтский проезд, д. 5Олеся Сергеевна Воротникова
ФГБОУ ВО «Российский государственный аграрный университет – МСХА имени К. А. Тимирязева»
Email: vorotnikova003@mail.ru
ORCID iD: 0000-0002-3535-8112
аспирант кафедры эксплуатации машинно-тракторного парка и высоких технологий в растениеводстве
Россия, 127550, г. Москва, ул. Тимирязевская, д. 49Список литературы
- Шкель, А. С. Технология внесения твердых минеральных удобрений транспортно-технологическим агрегатом СТА-5ТМ в составе специализированного автомобильного шасси УРАЛ-432065 / А. С. Шкель, М. А. Козловская, Т. Д. Дзоценидзе // Тракторы и сельхозмашины. –2016. – № 9. – С. 44–48. – URL: https://rucont.ru/efd/458413 (дата обращения: 12.11.2020).
- Предложения по созданию многоцелевых грузовых автомобилей нового поколения / Д. А. Загарин, М. А. Козловская, Т. Д. Дзоценидзе, А. С. Шкель // Журнал автомобильных инженеров. –2016. – № 2 (97). – С. 18–25. – URL: http://www.aae-press.ru/f/97/18.pdf (дата обращения: 12.11.2020).
- Расчетные исследования опытных образцов из новой линейки грузовых автомобилей сельскохозяйственного назначения / В. В. Московкин, Т. Д. Дзоценидзе, А. Г. Левшин [и др.] // Технология колесных и гусеничных машин. – 2012. – № 2. – С. 31–35. – Рез. англ.
- Дзоценидзе, Т. Д. Комплексные исследования новых транспортных средств сельскохозяйственного назначения / Т. Д. Дзоценидзе // Вестник КрасГАУ. – 2009. – № 3 (30). – С. 152–161. – URL:https://clck.ru/RtbgM (дата обращения: 12.11.2020). – Рез. англ.
- Инновационный подход в развитии транспортной инфраструктуры агропромышленного комплекса / А. Ю. Измайлов, Т. Д. Дзоценидзе, Н. Е. Евтюшенков [и др.] // Технология колесных и гусеничных машин. – 2012. – № 1. – С. 23–28. – Рез. англ.
- Создание современной компонентной базы – основы развития транспортной инфраструктуры страны / А. А. Эйдинов, Т. Д. Дзоценидзе, Д. А. Загарин, П. А. Кабанин // Автомобильная промышленность. – 2008. – № 11. – С. 3–5. – URL: http://www.mashin.ru/files/avb08.pdf (дата обращения: 12.11.2020).
- Агротехнические и технологические параметры автомобилей сельскохозяйственного назначения / С. Н. Галкин, Т. Д. Дзоценидзе, А. Г. Левшин [и др.] // Тракторы и сельхозмашины. – 2011. –№ 5. – С. 3–6. – URL: https://rucont.ru/efd/356705 (дата обращения: 12.11.2020).
- Загарин, Д. А. Моделирование параметров колесной транспортно-тяговой машины с учетом эксплуатации в условиях КФХ и ЛПХ / Д. А. Загарин, Т. Д. Дзоцентдзе // Тракторы и сельхозмашины. – 2010. – № 10. – С. 33–38. – URL: https://rucont.ru/efd/356698 (дата обращения: 12.11.2020)
- Расчет производительности и потребности технических средств уборочно-транспортного комплекса / А. Ю. Измайлов, А. А. Артюшин, Н. Е. Евтюшенков [и др.] // Сельскохозяйственные машины и технологии. – 2016. – № 2. – С. 5–10. – URL: https://www.vimsmit.com/jour/article/view/121 (дата обращения: 12.11.2020). – Рез. англ.
- Хайт, Д. Экономическое обоснование выбора с/х машин / Д. Хайт // Сельскохозяйственная техника. – 1963. – № 2. – С. 10–14.
- Некоторые аспекты создания специализированного транспорта сельскохозяйственного назначения / Д. А. Загарин, А. С. Шкель, М. А. Козловская, Т. Д. Дзоценидзе // Технология колесных и гусеничных машин. – 2015. – № 6 (22). – С. 6–12.
- Уваров, В. П. Оптимальное соотношение основных механизированных работ при прямоточном внесении удобрений / В. П. Уваров, А. Г. Левшин, Н. А. Майстренко // Сельскохозяйственные машины и технологии. – 2016. – № 4. – С. 38–43. – URL: https://www.vimsmit.com/jour/article/view/144 (дата обращения: 12.11.2020). – Рез. англ.
- Измайлов, А. Ю. Разработка математического аппарата для моделирования технологий по транспортированию селекционного урожая / А. Ю. Измайлов, Н. Е. Евтюшенков, В. Ф. Рожин //Вестник российской сельскохозяйственной науки. – 2015. – № 6. – С. 14–16. – URL: http://www.cnshb.ru/jour/j_as.asp?id=126353 (дата обращения: 12.11.2020).
- Майстренко, Н. А. Потребительские ориентиры эффективного использования перспективных транспортно-технологических средств / Н. А. Майстренко, В. П. Уваров // Вестник ФГОУ ВПО «Московский государственный агроинженерный университет имени В. П. Горячкина». – 2016. –№ 1. – С. 44–50. – URL: https://clck.ru/Rtcjj (дата обращения: 12.11.2020). – Рез. англ.
- Yeung, D. W. K. Subgame Consistent Cooperative Solutions in Stochastic Differential Games /D. W. K. Yeung, L. A. Petrosyan. – doi: 10.1023/B:JOTA.0000025714.04164.e4 // Journal of Optimization Theory and Applications. – 2004. – Vol. 120. – Pp. 651–666. – URL: https://link.springer.com/article/10.1023/B:JOTA.0000025714.04164.e4#citeas (дата обращения: 12.11.2020).
- MacKinnon, R. D. Optimization Models of Transportation Network Improvement / R. D. MacKinnon, G. M. Barber. – doi: 10.1177/030913257700100303 // Progress in Human Geography. – 1977. –Vol. 1, Issue 3. – Pp. 387–412. – URL: https://journals.sagepub.com/doi/10.1177/030913257700100303 (дата обращения: 12.11.2020).
- Khodakarami, M. Modeling Maintenance Project Selection on a Multimodal Transportation Network / M. Khodakarami, K. N. Mitchell, X. B. Wang. – doi: 10.3141/2409-01 // Journal of the Transportation Research Board. – 2014. – Vol. 2409, Issue 1. – Pp. 1–8. – URL: https://journals.sagepub.com/doi/10.3141/2409-01 (дата обращения: 12.11.2020).
- Malladi, K. T. Optimization of Operational Level Transportation Planning in Forestry: A Review / K. T. Malladi, T. Sowlati. – doi: 10.1080/14942119.2017.1362825 // International Journal of Forest Engineering. – 2017. – Vol. 28, Issue 3. – Pp. 198–210. – URL: https://www.tandfonline.com/doi/citedby/10.1080/14942119.2017.1362825?scroll=top&needAccess=true (дата обращения: 12.11.2020).
- Smart Farming Techniques for Climate Change Adaptation in Cyprus / G. Adamides, N. Kalatzis, A. Stylianou [et al.]. – doi: 10.3390/atmos11060557 // Atmosphere. – 2020. – Vol. 11, Issue 6. – URL:https://www.mdpi.com/2073-4433/11/6/557 (дата обращения: 12.11.2020).
- Zavorotin, E. Method of Introducing Innovation to Land Use in Agriculture / E. Zavorotin,A. Gordopolova, N. Tiurina. – doi: 10.30525/2256-0742/2018-4-3-74-79 // Baltic Journal of Economic Studies. – 2018. – Vol. 4, Issue 3. – Рp. 74–79 – URL: http://www.baltijapublishing.lv/index.php/issue/article/view/426/pdf (дата обращения: 12.11.2020).
- Maurel, V. B. Putting Agricultural Equipment and Digital Technologies at the Cutting Edge of Agroecology / V. B. Maurel, Ch. Huyghe. – doi: 10.1051/ocl/2017028 // OCL – Oilseeds and Fats,Crops and Lipids. – 2017. – Vol. 24, Issue 3. – URL: https://www.ocl-journal.org/articles/ocl/abs/2017/03/ocl170028s/ocl170028s.html (дата обращения: 12.11.2020).
- Zhu, M. Research Progresses in Technological Innovation and Integration of Agricultural Engineering / M. Zhu, X. Q. Zhou, Z. F. Zhai. – doi: 10.3965/j.ijabe.20160906.2440 // International Journal of Agricultural and Biological Engineering. – 2016. – Vol. 9, Issue 6. – Pp. 1–9. – URL: https://ijabe.org/index.php/ijabe/article/view/2440 (дата обращения: 12.11.2020).
- Linking Models for Assessing Agricultural Land Use Change / S. Janssen, I. N. Athanasiadis,I. Bezlepkina [et al.]. – doi: 10.1016/j.compag.2010.10.011 // Computers and Electronics in Agriculture.– 2011. – Vol. 76, Issue 2. – Pp. 148–160. – URL: https://www.sciencedirect.com/science/article/pii/S0168169910002218?via%3Dihub (дата обращения: 12.11.2020).
- A Component-Based Framework for Simulating Agricultural Production and Externalities / M. Donatelli,G. Russell, A. E. Rizzoli [et al.]. – doi: 10.1007/978-90-481-3619-3_4 // Brouwer F., Ittersum M.(eds). Environmental and Agricultural Modelling. – Dordrecht : Springer, 2010. – Pp. 63–108. – URL:https://link.springer.com/chapter/10.1007%2F978-90-481-3619-3_4 (дата обращения: 12.11.2020).
- Harris, G. Integrated Assessment and Modelling: An Essential Way of Doing Science / G. Harris. – doi: 10.1016/S1364-8152(01)00058-5 // Environmental Modelling & Software. –2002. – Vol. 17, Issue 3. – Pp. 201–207. – URL: https://www.sciencedirect.com/science/article/pii/S1364815201000585?via%3Dihub (дата обращения: 12.11.2020).
- Gerdsri, N. Applying the Analytic Hierarchy Process (AHP) to Build a Strategic Framework for Technology Roadmapping / N. Gerdsri, D. F. Kocaoglu. – doi: 10.1016/j.mcm.2007.03.015 // Mathematical and Computer Modelling. – 2007. – Vol. 46, Issue 7. – Pp. 1071–1080. – URL: https://www.sciencedirect.com/science/article/pii/S0895717707001069?via%3Dihub (дата обращения: 12.11.2020).






















