Разработка функциональной структуры и структуры управления для компьютеризированной системы управления под влиянием факторов непосредственного окружения
- Авторы: Аль-Бесул Х.1, Аль-Салаймех С.2, Аль-Халайбех А.1, Хаджиев Н.О.3
-
Учреждения:
- Университет Короля Халеда
- Акабский технологический университет
- Центр российских и евразийских исследований Дэвиса Гарвардского университета
- Выпуск: Том 30, № 2 (2020)
- Страницы: 313-325
- Раздел: Информатика, вычислительная техника и управление
- Статья получена: 19.08.2025
- Статья одобрена: 19.08.2025
- Статья опубликована: 15.09.2025
- URL: https://ogarev-online.ru/2658-4123/article/view/304978
- DOI: https://doi.org/10.15507/2658-4123.030.202002.313-325
- ID: 304978
Цитировать
Полный текст
Аннотация
Введение. Цель создания системы управления заключается в том, чтобы помочь менеджеру в процессе принятия решений. Это обеспечивает постановку задач и концентрацию на создании интегрированной системы в отличие от создания отдельных подсистем. Системные требования определяются сокращением объема данных и знаний о явлениях и процессах, которые используются во время работы объекта управления ‒ предприятия.
Материалы и методы. В настоящей статье используется подход к определенной структуре систем управления, что необходимо для идентификации главных видов деятельности объекта управления. Реализован комплекс функций, после чего определены функциональные подсистемы, необходимые для компьютеризации объекта управления. Следует заметить, что предложенный подход представляет собой модель и пригоден для разработки функциональной структуры единичной сложности.
Результаты исследования. В результате образуется единая сервисная система предприятия, включающая структурные подразделения, которые отвечают за снабжение и поставки материальных ресурсов, хранение и движение потока материалов как части технологического процесса и продажу готовой продукции. В совокупности эти меры могут повысить эффективность работы предприятия и ставят динамику его развития в трудную ситуацию рыночной конкуренции.
Обсуждение и заключение. Цель создания системы управления заключается в том, чтобы помочь менеджеру в процессе принятия решений. Это обеспечивает постановку задач и концентрацию на создании интегрированной системы в отличие от создания отдельных подсистем. Системные требования определяются сокращением объема данных и знаний о явлениях и процессе, которые используются во время работы объекта управления – предприятия.
Полный текст
Introduction
The functioning of modern organizations is faced with many problems, some of which are typical and can be relatively easily solved by specialists using conventional technologies for the development and implementation of solutions. To solve atypical problems, special technology-development of solutions is required, and, finally, the solution to some of the problems can be beyond the power of both managers and specialists. A set of such problems characterizes the organization as one of the most complex objects for study and cognition. Of particular interest is the organization management system. Its study and improvement is a constant task of the head.
Management structure – a set of stable relationships of objects and subjects of the organization’s management, implemented in specific organizational forms. The management structure includes functional structures, organizational relations schemes, organizational structures and a system for training or advanced training of personnel [1; 2].
Technique and control technology include computer and organizational equipment, office furniture, communication networks, document management system.
The methodology and management process characterize management activity as a process and the structure and management technique as a phenomenon. All elements included in the management system should also be professionally organized for the effective work of the company as a whole.
The main elements that make up the company’s management system are the goal, management process, method, communication, task, law, principle, organizational relations, function, technology, decision, characteristics of information support, document management system, organizational structure [2].
Management system concept
The management system is a combination of interconnected and interdependent elements that form ordered integrity, unity. The basis for streamlining the management system is, as a rule, the purpose of its functioning.
The management system contains:
1) governing bodies (positions and units), the totality of which can be described as a subject of management (people working in them are subjects of managerial activity);
2) communication channels through which interaction is carried out in the control system;
3) a set of goals, strategies, methods, technologies, procedures, regulations governing the implementation of managerial actions, legally established norms and rules, which together comprise the management mechanism;
4) material management infrastructure.
The management system should correspond to organizational goals, be internally balanced, flexible and adaptive, accessible to control and allow informal connections between people.
Literature Review
The formulation of problem
The problem of the construction of a computerized management system is to assist the manager in the decision making process. This provides for the establishment of goals and focuses on the construction of an integrated system unlike the construction in separated subsystems. System requirements are determined by the reduction of data and knowledge on the phenomena and process, occurring during the operation of the facility management object.
Main methodological development of the functional structure of the complex systems [1], to which include the computerized management system which used in this paper can be determined structure of the management systems [2–5].
Implementation of system analysis for analysis begins with setting the goals for the system a whole.
The implementation of the development process management system is essential and performance criteria. The correct definition of objectives and performance criteria of the system, it is orientation the development and the functioning. The purpose of the system determines the purpose and meaning of its functioning. Efficiency criterion – assessment of how the system will operate, whether it is to, what we would like to see.
It follows that the purpose and efficiency criterion is decisive in determining the functional structure of the management system [6–9].
Due to the fact, the computerized control system consists of a plurality of elements, having different characteristics, difficult to understand their relationships with the implementation of the design process and integrated system.
Materials and Methods
The Solution of the problem
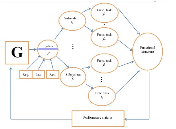
In this regard, consider the relationship of the individual steps of designing the functional structure of the management system shown in Figure 1.
In general, the relationship of the processes, for which see the following sets:
G – set of designed systems goals; F – set of realizable system function; f – functional tasks; fs – functional structure; Req. – a lot of the requirements for the system; data – a lot of data on the subject area; Res. – many resourses are used in the design of management system.
For example, the set of goals G distributed between multiple functional tasks F, in this way, for a specific purpose , g, g ϵ G, requires at least one functional task f, f ϵ F.
This distribution f among G provide mapping:
, (1)
where 2F– the set of all subsets of the set of functions F, realizing the set G such that:
. (2)
– Many features that are designed for specific purposes g, g ϵ G. In this condition must be satisfied.
. (3)
That determines the need for a specific function tasks f. To achieve the goals g, when each element f, , is the image of only one element g, or has no image that is:
. (4)
To create a management system must define a set of requirements, placed on the projected system, set of relevant resources R (material, labor, financial, and etc.) that must be managed in design process, a lot of data about the domain. Many resources, demands, data are taken into account in the implementation of performance criteria [10–12].
If on the basic of the obtained values of the criteria is not possible to develop the required functional structure, then corrects goal G, thus changing the function G.
Results
The management structure
The management structure is one of the main elements of the enterprise management system and is characterized by the distribution of management goals and objectives between its departments and employees. In fact, the management structure is an organizational form of the division of labor in the enterprise team, including managerial labor, activities for the adoption and implementation of managerial decisions1.
From an organizational point of view, a modern business entity can rightfully be considered as a system. In this context, the organizational structure is a set of managerial units located in strict subordination and providing the relationship between the manager and the managed elements2.
A modern leader implements an organizational function based on a wide range of methods. An important role belongs to the methodology of grouping performers on the basis of the community of work performed, that is, intraorganizational isolation. Its result is the choice of the type of management structure of the enterprise.
Management practice has identified a number of reference types of organizational structure that have proven their effectiveness in various situations depending on the set of organizational variables: the scale and nature of the activity, the number of employees, the branch of the enterprise, the strength of the uncertainty of the economic result, the predictability of the influence of the external environment and a number of other parameters. The establishment of managerial priority in the formation of the organizational structure is influenced by the characteristics of the enterprise’s interaction with the external environment, and especially with representatives of its immediate environment.
Market conditions for selecting the vector of changes in the structure of enterprise management are presented in the table.
The managerial problem of optimizing the organizational structure under the influence of changes in the external environment has become aggravated for one of the enterprises of the Volga region close to us ‒ CJSC Torgmash. As part of the analytical justification of management decisions, a number of significant indicators were calculated that reflect the economic condition of the enterprise over the past three years. Among them, the size and dynamics of sales volumes of finished products in absolute and relative forms, labor productivity, a number of personnel performance indicators, structural characteristics of sales volumes. A cautious conclusion was made that the economic condition of the enterprise, despite the external unfavorable background, remains stable.
Stability is given to him, among other things, by close partnerships with the country’s power structures, large budget consumers at the federal level.
Along with this, in recent years, the importance of the enterprise of civil consumers engaged in wholesale purchases of manufactured products for the needs of domestic catering has been growing. Their contribution to the economic performance of the enterprise has steadily increased in recent years. A similar trend, if confirmed in subsequent years, will inevitably require changes to the existing enterprise management system. This should happen, including the adjustment of the managerial structure, its modernization. Adaptation of the organizational structure of this enterprise to the new conditions for the implementation of economic activity should be carried out with emphasis on the civilian segment of the domestic market for trade and technological equipment. A number of methodological recommendations relating to the conduct of such events to bring the organizational structure and the conditions of economic activity into line are presented below3.
By its type, the management structure operating in CJSC Torgmash is linear-functional. Its scheme is presented in Figure 2.
When constructing the organization’s management system in the form of a linear-functional structure, most of the authority is assigned to the line manager who heads the team. A special apparatus consisting of functional units (departments, bureaus) helps him. In this case, the functional structures of the unit are subordinate to the mainline manager. They carry out their decisions either through the chief manager, or (within their authority) directly through the respective heads of the executing services.
The first version of structural changes in the organizational structure of the enterprise in question involves preserving the existing type of organizational structure ‒ linear-functional. But at the same time, it seems appropriate to consider the possibility of increasing the role of marketing in the economic development of the enterprise and, accordingly, take this into account in the organizational structure of the enterprise. The place that marketing occupies in the structure of enterprise management does not yet correspond to its role in achieving final results under competitive business conditions. At the very least, it is necessary to separate the officials responsible for the development and implementation of the marketing policy of the enterprise into a separate structural unit, for example, into the marketing service (Fig. 3).
Currently, this range of issues is within the competence of the marketing and advertising group, which is a structural unit of the sales department. At the same time, the practice of forming managerial structures of progressively managed enterprises indicates the feasibility of organizational separation of these activities. At the same time, each structural unit will have its own area of work. Thus, the marketing service will expand the scope of the commercial interests of the enterprise, promote products to new markets.
The sales department will continue to engage in the sales of products, satisfying the routine market demand and demand newly created by the marketing service. Such a separation of functions will facilitate more effective interaction with civilian consumers of products [13].
With close economic interaction with civilian consumers of the enterprise’s products, a situation will inevitably arise when the requirements of this group of consumers for the quality characteristics of commercial and technological equipment increase and conflict with the traditional requests of customers from power ministries. Then the further development of the plant will be impossible without the use of technical, technological, structural innovations, without changes in the nomenclature and assortment of products. Thus, today the question arises of the innovative activity of the enterprise, the development of modifications or fundamentally new types of products with better consumer properties than those available on the market.
The growing importance of innovations in the market success of the enterprise also marks a new attitude to its scientific and technical potential, embodied in the most qualified part of the staff. To strengthen the position on the market, the company’s management should already think about preparing for the intraorganizational allocation of a multidisciplinary working group to solve innovative problems.
The implementation of innovative activities by the enterprise requires changing the parameters of the management structure, which should be adapted to new tasks that were previously not peculiar to it. The model of innovative development imposes increased demands not only on scientific, technical and personnel support but also on organizational structure. Thus, the need arises to create a new system of relations between participants in innovation. This problem is solved within the framework of innovative administration, which is the process of adapting the traditional structure of enterprise management to the goals, content, and conditions for the implementation of innovative activities [12; 13].
The procedure for adopting the enterprise’s management structure to the implementation of innovative activities involves, firstly, an analysis of the existing management structure, secondly, structural changes, and thirdly, the testing and application of a new (innovative) model of the managerial structure. The object of reform in the framework of innovative administration in the vast majority of cases is the traditional linear-functional management structure. Its typical form is shown in Figure 3. This management structure will be the starting point for further transformations.
The main methods of innovative reform of the enterprise management structure include internal adaptation, the allocation of an innovative division and the organization of innovative developments in a matrix way.
If the experience of applying innovations is successful, then innovation will require more attention from management. At the level of the deputy general director, a freed head of this direction may appear who is personally responsible for innovative projects (Fig. 4).
In modern business conditions with their inherent sign of concentration of capital and the development of integrated entrepreneurial structures, there is a need to organize the coordinated work of individual areas of activity of multidisciplinary companies. For these purposes, in the practice of managing large business entities, a divisional organizational structure is used.
The method of separation of the innovation division consists of replacing the resource principle of personnel isolation with the resultant criterion ‒ the type of final product (in our case, this is an innovative product). So, in the enterprise’s management structure (Fig. 5), a specialized innovation division appears, which includes all participants of the innovation project (both developers and performers). It becomes an independent structural unit both in resource provision and in matters of managerial decision-making.
(linearly functional structure)
Accordingly, the status of its leader is also increasing. Method application conditions:
- a) one-time innovations paid off;
- b) the company focuses on innovative activity;
- c) plans to completely reorient to the release of innovative products.
The composition of the innovation unit can consist of both highly qualified technical specialists (preferably with innovative thinking, with high inventive activity), as well as marketers, specialists in market research, whose task will be to study the dynamics of requests of real and potential consumers, generalize complaints, establish feedback with customers in the early stages of the technology marketing process. In addition, specialists in other fields, for example, lawyers dealing with intellectual property protection issues, may be involved in the work of an innovative working group as necessary. A diagram of a variant of the management structure focused on innovation is presented in Figure 64.
Another option for enterprise restructuring can be considered changes in the approach to the formation of the organizational structure. The current model of the linear-functional structure, taking into account strategic changes, can be turned into a divisional type of managerial structure. The criterion for grouping structural units, in this case, could be the type of consumer of the enterprise’s products. A necessary condition for the use of such a radical method of structural reform of the enterprise as changing the type of management structure in favor of a divisional structure is a further discrepancy in the requirements for the characteristics of products manufactured by the enterprise between the main consumer groups: on the one hand, large budget customers ‒ power ministries and departments; on the other hand, civilian consumers of food production equipment and trade and technological equipment. Otherwise, a change in the type of managerial structure can hardly be considered justified.
Like the vast majority of domestic enterprises of given industry affiliation and scale, until recently it had a linear-functional management structure. This implied the allocation of the following enlarged units: production management, project department, marketing service, supply and marketing divisions, transport department, human resources department, financial service, combining accounting, planning and financial department and the department of labor and wage5.
The results of the study showed that the company has sufficient reserves for timely and adequate changes in the organization of internal management relations, to improve the management structure.
In this way, based on the above approach can be determined structure of the computerized management systems, what is necessary to identify the main activities of the management object implemented functions in complex, followed by determination of functional subsystems, which are necessary for the of the management object, it should be noted, that the proposed approach is a model, and is suitable for the development of the functional structure of only complexity.
As a result, a unified logistics service of the enterprise appears, which includes structural units responsible for the procurement and delivery of material resources, storage and movement of material flow as part of the technological process, and the sale of finished products. These measures together can increase the efficiency of the enterprise and give its development dynamism in a difficult situation of market competition.
Discussion and Conclusion
The functioning of modern organizations is faced with many problems, some of which are typical and can be relatively easily solved by specialists using conventional technologies for the development and implementation of solutions.
The challenge in building a computerized management system is to help the manager in his decision-making process. This provides for the establishment of goals and focuses on the construction of an integrated system unlike the construction in separated subsystems. System requirements are determined by the reduction of data and knowledge on the phenomena and process, occurring during the operation of the facility management object.
In this regard, consider the relationship of the individual steps of designing the functional structure of the management system shown in Figure 1.
To create a management system must define a set of requirements, placed on the projected system, set of relevant resources R (material, labor, financial, and etc.) that must be managed in the design process, a lot of data about the domain. Many resources, demands, data are taken into account in the implementation of performance criteria.
If on the basis of the obtained values of the criteria is not possible to develop the required functional structure, then corrects goal G, thus changing the function G.
The proposed approach can be determined structure of the management systems, what is necessary to identify the main activities of the management object implemented functions in complex, followed by determination of functional subsystems, which are necessary for the of the management object, it should be noted, that the proposed approach is a model, and is suitable for the development of the functional structure of only complexity.
1 Vikhansky O.S., Naumov A.I. Management: A Textbook. 5th Ed. Moscow: INFRA-M; 2014. 576 p. (In Russ.)
2 Ibid.
3 Grishin V.V. Innovation Management in the Context of National Economy Modernization: A Textbook. Moscow: Dashkov & Co.; 2010. 368 p. (In Russ.)
4 Ibid.
5 Grishin V.V., Grishina V.G. We Develop a Business Strategy for the Firm: Practical Guide. Moscow: Dashkov & Co.; 2009. (In Russ.)
Об авторах
Хальдун Аль-Бесул
Университет Короля Халеда
Email: vestnik_mrsu@mail.ru
доцент департамента информатики факультета искусств и наук, доктор философии
Саудовская Аравия, 61421, г. Абха, Гурайгер, д. 108Сафван Аль-Салаймех
Акабский технологический университет
Автор, ответственный за переписку.
Email: safwan670@yahoo.com
ORCID iD: 0000-0002-8474-3471
Scopus Author ID: 15724463400
профессор департамента программной инженерии, доктор философии
Иордания, 11191, г. Амман, ул. Васфи Аль-Таль (Гарденс), д. 79Айман Аль-Халайбех
Университет Короля Халеда
Email: vestnik_mrsu@mail.ru
доцент департамента вычислительной техники факультета искусств и наук, доктор философии
Саудовская Аравия, 61421, г. Абха, Гурайгер, д. 108Назим Озбей оглы Хаджиев
Центр российских и евразийских исследований Дэвиса Гарвардского университета
Email: n.hajiyev@unec.edu.az
приглашенный исследователь, кандидат экономических наук, доцент
США, 02138, г. Бостон, ул. Кембридж-стрит, д. 1730Список литературы
- Howard B.B. Modeling Trading System Performance. Exeter: Blue Owl Press; 2011. 384 p. (In Eng.)
- Bidgoli H. Modern Information Systems for Managers. San Diego: Academic Press; 1997. 438 p. (In Eng.)
- Al Salaimeh S. The Optimal Management of Information Servicing Logistics System. Leonardo Journal of Science. 2003; (10):37-54. Available at: https://www.researchgate.net/publication/26449182_The_Optimal_Management_of_Informational_Servicing_Logistic_Systems (accessed 10.04.2020). (In Eng.)
- Al Salaimeh S. Information Technologies of Distributed Applications Design. Leonardo Journal of Science. 2003; (10):41-46. Available at: https://www.researchgate.net/publication/326657669_Information_Technologies_of_Distributed_Applications_Design (accessed 10.04.2020). (In Eng.)
- Al Salaimeh S., Makadmeh Z. Multi-Criteria Synthesis of Logistics Systems through the Hierarchy Analysis. Journal of System Sciences and Systems Engineering. 2005; 7:107-115. Available at: https://www.researchgate.net/publication/326657677_Multi-Criteria_Synthesis_of_Logistics_Systems_Through_the_Hierarchy_Analysis (accessed 10.04.2020). (In Eng.)
- Al Salaimeh S., Batiha K. Business Process Simulation with Algebra Event Regular Expression.Information Technology Journal. 2006; 5(3):583-589. (In Eng.) DOI: https://doi.org/10.3923/itj.2006.583.589
- Batiha K., Al Salaimeh S. E-Learning. Information Technologies and Knowledge. 2007; 1:76-77.Available at: http://www.foibg.com/ijitk/ijitk-vol01/ijitk01-1-p14.pdf (accessed 10.04.2020). (In Eng.)
- Batiha K., Al Salaimeh S., Al Besoul K. Digital Art and Design. Leonardo Journal of Science. 2006;(9):1-8. Available at: https://www.researchgate.net/publication/326657875_Digital_Art_and_Design(accessed 10.04.2020). (In Eng.)
- Batiha K., Al Salaimeh S. The Structure of Logistics Organizational Technological System. The Information Society. 2007; 4(7). Available at: https://www.researchgate.net/publication/326657880_The_Structure_of_logistics_organizational_technological_system (accessed 10.04.2020). (In Eng.)
- Houmin Y., George Y., Qing Z. Stochastic Processes, Optimization, and Control Theory:Applications in Financial Engineering, Queuing Networks, and Manufacturing Systems: A Volume in Honor of Suresh Sethi. International Series in Operations Research & Management Science. 2006; 94(1).360 p. (In Eng.) DOI: https://doi.org/10.1007/0-387-33815-2
- Bequette B.W. Process Dynamics: Modeling, Analysis, and Simulation. London: Prentice Hall;2003. 640 p.
- Akuna S.T., Juristo N. Software Process Modeling. Boston: Springer; 2005. 208 p. (In Eng.) DOI:https://doi.org/10.1007/b104986
- Grishin V.V. Innovative Administration at the Enterprise: Goals and Methods. Problemy teorii i praktiki upravleniya = Problems of Management Theory and Practice. 2009; 6. (In Russ.)
Дополнительные файлы


























