Summer phytoplankton species composition and abundance in the southern basin of Lake Baikal and Irkutsk Reservoir
- Authors: Firsova A.1, Galachyants Y.1, Bessudova A.1, Mikhailov I.1, Titova L.1, Marchenkov A.1, Hilkhanova D.1, Nalimova M.1, Buzevich V.1, Likhoshway Y.1
-
Affiliations:
- Limnological Institute of the Siberian Branch of the Russian Academy of Sciences
- Issue: No 6 (2023)
- Pages: 204-228
- Section: Articles
- URL: https://ogarev-online.ru/2658-3518/article/view/282903
- DOI: https://doi.org/10.31951/2658-3518-2023-A-6-204
- ID: 282903
Cite item
Full Text
Abstract
Phytoplankton has higher species richness in summer, when water temperatures are higher than in other seasons in aquatic ecosystems. Here, we characterized phytoplankton communities using microscopy and environmental parameters (temperature, pH, transparency) in the southern basin of Lake Baikal and Irkutsk Reservoir, which is directly connected with the lake as it is the upper part of Angara River, the Lake Baikal outlet. Surface water temperature was 10.1-18.4 °С in the southern basin of Lake Baikal and 14.9-20.0 °С was in Irkutsk Reservoir, pH values were similar both in the lake and the reservoir (8.09-8.44 and 7.96-8.28, respectively), and Secchi disc water transparency was 4.5-9.0 m in the lake and 2.5-4.5 m in the reservoir. The phytoplankton community included 104 species from 7 high-rank taxa such as Chrysophyta (36), Chlorophyta (30), Bacillariophyta (22), Cyanobacteria (11), Cryptophyta (2), Dinophyta (2), and Haptophyta (1). Species composition of summer phytoplankton communities of the Irkutsk Reservoir and the southern basin of Lake Baikal were different, however the community composition in terms of high-level phylotypes was very similar. At the same time, a large number of small-cell cyanobacteria were identified in the lake. A high species richness of Chrysophyta, genus Dinobryon (11 species) and silica-scaled chrysophytes (22) was founded. The composition of dominant species of the southern basin of Lake Baikal and Irkutsk Reservoir became wider compared to data published earlier, and included Cyanodictyon planctonicum, Cyanodictyon sp., Microcystis sp., Dinobryon sociale, Dinobryon sociale var. americanum, Chlorella vulgaris and Mychonastes homosphaera.
Keywords
Full Text
1. Introduction
Phytoplankton is the basis of the food web in aquatic ecosystems and a sensitive indicator of environmental changes. During the formation of reservoirs, changes occur in the composition of its phytoplankton community (Shchur, 2009; Korneva, 2015; Nogueira et al., 2010; Mikhailov, 2020). The reservoir, located within the city, is under anthropogenic influence. Therefore, monitoring of its condition is very important. An increase in water temperature in the reservoir causes an increase in the diversity of summer phytoplankton species, including due to cyanobacteria and green microalgae (Vorobyova, 1995; Popovskaya and Firsova, 2005; Shchur, 2009; Popovskaya et al., 2012; Korneva, 2015; Mikhailov, 2020; Obertegger et al., 2022). Studies of the phytoplankton were carried out both before formation of the Irkutsk Reservoir, in Angara River (Yasnitsky, 1926), and after (Vasilyeva and Kozhova, 1960; Vasilyeva and Kozhova, 1963; Kozhova, 1964; Vorobyova, 1981; 1985; 1995; Popovskaya et al., 2012). These studies show that the dominant composition of phytoplankton in the Irkutsk Reservoir depends on the phytoplankton of Lake Baikal. Recent studies conducted in June 2023 (Firsova et al., 2023; Bessudova et al., 2023b) showed that since the creation of the reservoir, there has been a slight increase in the species richness of the phytoplankton community. The main part of the dominant phytoplankton complex remained the same, and still depended on Baikal waters, however richness increased at the expense of other species. Additionally, communities sampled in June 2023 (Firsova et al., 2023), were shown to divide into two groups. One of the groups included all Baikal communities and the Burduguz sample of the Irkutsk Reservoir. All other phytoplankton communities from the Irkutsk Reservoir fell into the second group.
The Irkutsk Reservoir had the highest diversity of chrysophytes compared to other reservoirs of the Angara cascade, since it is the coldest and less trophic (Vorobyova, 1995). In summer, the temperature in the reservoir averaged 8.3–16.2 °C, species diversity increased, and biomass rarely exceeded 1 g/m3. As a rule, species of the genus Dinobryon Ehrenberg, Asterionella formosa Hassall, Chroomonas acuta Utermöhl, Stephanodiscus minutulus (Kützing) Cleve & Möller, Nitzschia graciliformis Lange-Bertalot & Simonsen dominate during this period.
In the second half of August, intensive bloom of Anabaena lemmermannii P.G. Richter was previously observed (Vorobyova, 1995; Popovskaya et al., 2012). The purpose of this study is to determine the species composition, structure, abundance and biomass of summer phytoplankton in the southern basin of Lake Baikal and in the Irkutsk Reservoir.
2. Methods
Samples were collected in August 17–20, 2023, from the board of a research vessel “Papanin” at 9 stations in the southern basin of Lake Baikal (South Baikal) and at 8 stations in Irkutsk Reservoir, including bays (Fig. 1, Table 1), at the same stations as in June 2023 (Firsova et al., 2023). Water transparency (S) was measured with a Secchi disc. Water samples were collected with a 5 L Niskin bottle (Volta, Moscow, Russia). Water temperature, redox potential (Eh) and pH were measured with a pH-410 field device (Aquilon, Moscow, Russia) at each sampling depth. Values from each depth were then averaged and phytoplankton was studied by light and scanning electron microscopy as described previously (Bessudova et al., 2023b; Firsova et al., 2023).
Fig.1. Sampling scheme.
Table 1. Sampling sites and environmental parameters in August 2023.
St. No. | Station Name | Date, dd.mm.yy | Coordinates N/E | Max depth, m | S, m | Eh | Depth, m | Water T, °C | pH |
South Baikal | |||||||||
1 | 12 km from Kultuk | 17.08.23 | 51 ° 40.578´/ 103 ° 52.309´ | 1252 | 6.5 | -65,9 | 0 | 17.3 | 8.25 |
5 | 17.3 | 8.37 | |||||||
10 | 17.2 | 8.34 | |||||||
15 | 17.0 | 8.33 | |||||||
20 | 15.0 | 8.25 | |||||||
25 | 10.0 | 8.44 | |||||||
2 | 3 km from Marituy | 17.08.23 | 51 ° 45.546´/ 104 ° 13.222´ | 1337 | 7.5 | -66,0 | 0 | 16.9 | 8.33 |
5 | 16.0 | 8.36 | |||||||
10 | 15.2 | 8.30 | |||||||
15 | 11.6 | 8.47 | |||||||
20 | 7.7 | 8.50 | |||||||
25 | 5.6 | 8.17 | |||||||
3 | Marituy-Solzan | 17.08.23 | 51 ° 38.710´/ 104 ° 13.715´ | 1243 | 5.5 | -72,6 | 0 | 17.5 | 8.40 |
5 | 16.6 | 8.42 | |||||||
10 | 10.3 | 8.85 | |||||||
15 | 6.1 | 8.83 | |||||||
20 | 5.0 | 8.25 | |||||||
25 | 4.4 | 8.16 | |||||||
4 | 3 km from Solzan | 17.08.23 | 51 ° 31.428´/ 104 ° 14.417´ | 350 | 5.0 | -68,2 | 0 | 18.4 | 8.44 |
5 | 18.0 | 8.42 | |||||||
10 | 17.3 | 8.36 | |||||||
15 | 14.4 | 8.30 | |||||||
20 | 12.1 | 8.44 | |||||||
25 | 9.6 | 8.37 | |||||||
5 | Cape Tolsty-Snezhnaya River | 18.08.23 | 51 ° 36.402´/ 104 ° 44.147´ | 1120 | 6.5 | -19,5 | 0 | 16.0 | 8.26 |
5 | 15.8 | 8.44 | |||||||
10 | 13.9 | 8.57 | |||||||
15 | 6.0 | 8.78 | |||||||
20 | 5.0 | 8.34 | |||||||
25 | 4.6 | 8.19 | |||||||
6 | 3 km from Tankhoi | 18.08.23 | 51 ° 35.440´/ 105 ° 06.968´ | 1402 | 8.5 | -86,9 | 0 | 18.0 | 8.40 |
5 | 17.7 | 8.40 | |||||||
10 | 17.2 | 8.41 | |||||||
15 | 16.7 | 8.07 | |||||||
20 | 15.0 | 8.40 | |||||||
25 | 13.0 | 8.43 | |||||||
7 | Cape Kadilny-Mishikha | 18.08.23 | 51 ° 46.731´/ 105 ° 22.528´ | 1424 | 4.5 | -58,4 | 0 | 17.7 | 8.37 |
5 | 16.0 | 8.42 | |||||||
10 | 12.5 | 8.34 | |||||||
15 | 6.5 | 8.10 | |||||||
20 | 5.7 | 8.00 | |||||||
25 | 5.2 | 8.03 | |||||||
8 | Listvyanka-Tankhoi | 18.08.23 | 51 ° 42.262´/ 105 ° 00.720´ | 700 | 6.5 | -39,5 | 0 | 17.4 | 8.29 |
5 | 17.1 | 8.39 | |||||||
10 | 15.8 | 8.32 | |||||||
15 | 13.3 | 8.29 | |||||||
20 | 10.5 | 8.27 | |||||||
25 | 6.6 | 8.01 | |||||||
9 | 3 km from Listvyanka | 18.08.23 | 51 ° 49.033´/ 104 ° 54.616´ | 1434 | 9.0 | -46,5 | 0 | 10.1 | 8.09 |
5 | 8.2 | 8.09 | |||||||
10 | 5.9 | 8.06 | |||||||
15 | 4.8 | 8.00 | |||||||
20 | 4.6 | 7.93 | |||||||
25 | 4.5 | 7.97 | |||||||
Irkutsk Reservoir | |||||||||
10 | Burduguz | 19.08.23 | 52 ° 04.105´/ 104 ° 59.451´ | 15.5 | 4.5 | -43,6 | 0 | 14.9 | 7.96 |
5 | 10.5 | 7.96 | |||||||
10 | 8.5 | 7.96 | |||||||
11 | Kurma Bay | 19.08.23 | 52 ° 06.845´/ 104 °45.926´ | 9.7 | 3.0 | -58,6 | 0 | 18.7 | 8.12 |
5 | 18.0 | 8.23 | |||||||
12 | center against Kurma Bay | 19.08.23 | 52 ° 10.874´/ 104 °47.935´ | 17 | 3.5 | -58,2 | 0 | 17.7 | 8.16 |
5 | 17.4 | 8.29 | |||||||
10 | 14.9 | 8.19 | |||||||
13 | Elovy Bay | 19.08.23 | 52 ° 09.906´/ 104 °29.172´ | 10 | 2.5 | -47,4 | 0 | 18.5 | 7.98 |
5 | 16.4 | 8.03 | |||||||
14 | center against Elovy Bay | 19.08.23 | 52 ° 14.548´/ 104 °45.243´ | 25 | 3.5 | -65,5 | 0 | 20.0 | 8.27 |
5 | 18.5 | 8.42 | |||||||
10 | 16.0 | 8.22 | |||||||
15 | center against Ershovsky Bay | 20.08.23 | 52 ° 21.511´/ 104 °37.550´ | 27 | 3.5 | -55,8 | 0 | 18.0 | 8.13 |
5 | 17.3 | 8.20 | |||||||
10 | 16.4 | 8.13 | |||||||
16 | Ershovsky Bay | 20.08.23 | 52 ° 20.851´/ 104 °34.439´ | 16 | 3.0 | -53,0 | 0 | 18.9 | 8.28 |
5 | 17.9 | 8.08 | |||||||
10 | 16.6 | 7.93 | |||||||
17 | head water | 20.08.23 | 52 ° 23.478´/ 104 °33.722´ | 25 | 3.5 | -56,1 | 0 | 18.6 | 8.16 |
5 | 17.6 | 8.25 | |||||||
10 | 15.8 | 8.07 | |||||||
Exploratory analysis of community composition was performed using R package vegan v.2.5-6 (Oksanen et al., 2022). For exploratory analyses, the phytoplankton species abundance and biomass data were transformed with the Hellinger procedure (Legendre and Gallagher, 2001) Environmental factors and summarized numerical values of biomass and abundance of phytoplankton were analyzed for collinearity. Pearson correlation coefficients and their p-values were computed for each pair of explanatory variables using R packages rcorr and Hmisc. The correlation matrix was visualized with R package rcorr using hierarchical clustering to group variables. Next, data on biomass and abundance of phytoplankton were excluded from the analysis, and environmental variables were centered and scaled to have zero means and standard deviations of one. This standardized environmental matrix was used for the constrained ordination of phytoplankton species abundance and biomass using redundancy analysis (RDA). Species presence/absence data was also analyzed by constrained correspondence analysis (CCA). Both forward selection and backward elimination approaches were tested to produce a model.
3. Results
3.1. Environmental parameters
In August 2023, environmental parameters of South Baikal and Irkutsk Reservoir changed (Table 1) relative to June 2023 (Firsova et al., 2023). Thus, in August, surface water temperature was 10.1-18.4 °С in the lake and 14.9-20.0 °С in the reservoir (3.6–5.0 °С and 6.0-12.7 °С in June, respectively). In August, pH values were similar both in the lake and the reservoir, 8.09-8.44 and 7.96-8.28, respectively, in contrast with June when water was higher in the reservoir (8.0 до 8.7) than in the lake (7.0-8.0). Water transparency in South Baikal decreased in August (4.5-9.0 m) compared to June (10-22 m), the same was for Irkutsk Reservoir (3.0-5.0 m in June, 2.5-4.5 m in August).
3.2. General characteristics of summer phytoplankton
We found in South Baikal and Irkutsk Reservoir in total 104 species from 7 high-rank taxa of phytoplankton (Fig. 2, Table 2). Chrysophyta (36 species) and Chlorophyta (30) had the highest species richness, compared with Bacillariophyta (22), Cyanobacteria (11), Cryptophyta (2) and Dinophyta (2), and Haptophyta (1).
Fig.2. Relative abundance of high-rank phytoplankton taxa based on number of their species and intraspecies in South Baikal (A) and Irkutsk Reservoir (B) in August 2023.
Table 2. Distribution of phytoplankton species in South Baikal and Irkutsk Reservoir in August 2023. “+” — the presence of this species. Species whose abundance exceeded 10, 50, 100×103 cells/L are highlighted in colors corresponding. The color gradation is darker as the number increases. Station names in Fig. 1
Species | South Baikal | Irkutsk Reservoir | |||||||||||||||
1 | 2 | 3 | 4 | 5 | 6 | 7 | 8 | 9 | 10 | 11 | 12 | 13 | 14 | 15 | 16 | 17 | |
Cyanobacteria | |||||||||||||||||
Anabaena sp. | + | ||||||||||||||||
Aphanothece sp. | + | + | + | + | + | + | + | + | + | ||||||||
Cyanodictyon sp. | + | + | + | ||||||||||||||
Cyanodictyon planctonicum B.A. Mayer | + | + | + | + | + | + | + | + | + | + | + | + | + | + | + | ||
Dolichospermum flos-aquae (Bornet & Flahault) P. Wacklin, L. Hoffmann & Komárek | + | + | + | + | + | + | + | ||||||||||
Dolichospermum lemmermannii (Richter) P. Wacklin, L. Hoffmann & J. Komárek | + | + | + | + | + | + | + | + | + | + | + | + | |||||
Dolichospermum scheremetieviae (Elenkin) Wacklin, L. Hoffmann & Komárek | + | + | |||||||||||||||
Limnococcus limneticus (Lemmermann) Komárková, Jezberová, O. Komárek & Zapomelová | + | ||||||||||||||||
Microcystis sp. | + | + | + | + | + | + | |||||||||||
Microcystis pulverea (H.C.Wood) Forti | + | + | |||||||||||||||
Pseudanabaena galeata Böcher | + | + | |||||||||||||||
Cryptophyta | |||||||||||||||||
Komma caudata (L. Geitler) D.R.A. Hill | + | + | + | + | + | + | |||||||||||
Rhodomonas pusilla (Bachmann) Javornický | + | + | + | + | + | ||||||||||||
Dinophyta | |||||||||||||||||
Ceratium hirundinella (O.F. Müller) Dujardin | + | + | + | + | + | + | + | ||||||||||
Glenodinium sp. | + | + | + | + | + | + | |||||||||||
Haptophyta | |||||||||||||||||
Chrysochromulina parva Lackey | + | ||||||||||||||||
Chrysophyta | |||||||||||||||||
Chrysosphaerella coronacircumspina Wujek & Kristiansen | + | + | + | + | + | + | + | + | + | + | + | + | + | + | |||
Chrysosphaerella brevispina Korshikov | + | ||||||||||||||||
Dinobryon bavaricum Imhof | + | + | + | + | + | + | + | + | + | ||||||||
Dinobryon crenulatum West & G.S. West | + | + | |||||||||||||||
Dinobryon cylindricum O.E. Imhof | + | + | + | + | + | + | |||||||||||
Dinobryon cylindricum var. palustre Lemmermann | + | + | + | ||||||||||||||
Dinobryon divergens O.E. Imhof | + | + | + | + | + | + | |||||||||||
Dinobryon korshikovii Matvienko ex Kapustin | + | + | + | + | + | + | + | + | + | + | + | + | |||||
Dinobryon pediforme (Lemmermann) Steinecke | + | + | + | + | + | ||||||||||||
Dinobryon sociale (Ehrenberg) Ehrenberg | + | + | + | + | + | + | + | + | + | + | + | + | + | + | + | + | + |
Dinobryon sociale var. americanum (Brunnthaler) Bachmann | + | + | + | + | + | + | + | + | + | + | + | + | + | + | + | + | |
Dinobryon stipitatum Stein | + | + | + | + | |||||||||||||
Dinobryon suecicum var. longispinum Lemmermann | + | + | + | + | + | ||||||||||||
Kephyrion sp. | + | ||||||||||||||||
Kephyrion littorale J.W.G. Lund | + | + | + | + | + | ||||||||||||
Kephyrion spirale (Lackey) Conrad | + | + | + | ||||||||||||||
Paraphysomonas gladiata Preisig & Hibberd | + | + | + | + | + | + | + | + | + | + | + | + | |||||
Paraphysomonas uniformis subsp. hemiradia Scoble & Cavalier-Smith | + | + | + | ||||||||||||||
Paraphysomonas sp. | + | + | + | + | + | ||||||||||||
Lepidochromonas butcheri (Pennick & Clarke) Kapustin & Guiry | + | ||||||||||||||||
Spiniferomonas abrupta Nielsen | + | + | + | + | |||||||||||||
Spiniferomonas cornuta Balonov | + | + | + | + | + | + | + | + | + | + | + | ||||||
Spiniferomonas bourrellyi Takahashi | + | + | + | + | + | + | + | + | + | + | + | ||||||
Spiniferomonas takahashii (Nicholls) Preisig & Hibberd | + | + | + | + | + | + | + | ||||||||||
Spiniferomonas trioralis (E. Takahashi) Preisig & Hibberd | + | + | + | + | + | + | + | + | + | + | + | + | + | + | + | + | |
Spiniferomonas trioralis f. cuspidata Balonov | + | + | + | + | + | ||||||||||||
Spiniferomonas septispina Nicholls | + | + | + | + | |||||||||||||
Spiniferomonas silverensis Nicholls | + | + | + | + | |||||||||||||
Mallomonas acaroides Perty | + | + | + | + | + | + | + | + | + | ||||||||
Mallomonas alpina Pascher & Ruttner | + | + | + | + | + | + | + | + | + | + | + | + | |||||
Mallomonas crassisquama (Asmund) Fott | + | ||||||||||||||||
Mallomonas tonsurata Teiling | + | + | + | + | + | + | + | + | + | + | + | ||||||
Mallomonas vannigera Asmund | + | ||||||||||||||||
Synura sp. 1 | + | + | + | + | + | ||||||||||||
Synura sp. 2 | + | + | |||||||||||||||
Synura cf. glabra | + | + | + | + | + | ||||||||||||
Bacillariophyta | |||||||||||||||||
Acanthoceras zachariasii (Brun) Simonsen | + | + | + | + | |||||||||||||
Asterionella formosa Hassall | + | + | + | + | + | + | + | + | + | + | |||||||
Aulacoseira baicalensis (K.I. Meyer) Simonsen | + | + | + | + | + | + | + | + | + | + | |||||||
Aulacoseira granulata var. angustissima (O. Müller) Simonsen | + | + | + | + | + | + | + | + | + | + | |||||||
Aulacoseira islandica (O. Müller) Simonsen | + | + | + | + | + | + | + | ||||||||||
Aulacoseira ambigua (Grunow) Simonsen | + | + | + | ||||||||||||||
Cyclostephanos dubius (Hustedt) Round | + | + | + | + | + | + | + | + | + | + | + | + | |||||
Cyclostephanos makarovae (S.I. Genkal) K. Schultz | + | + | + | + | + | + | + | + | + | + | + | + | + | ||||
Discostella pseudostelligera (Hustedt) Houk & Klee | + | + | + | + | + | + | + | + | + | + | |||||||
Fragilaria capucina Desmazières | + | + | + | + | + | + | + | ||||||||||
Fragilaria crotonensis Kitton | + | ||||||||||||||||
Fragilaria radians (Kützing) D.M.Williams & Round | + | + | + | + | + | + | + | + | + | + | + | + | + | + | |||
Hannaea baicalensis Genkal, Popovskaya & Kulikovskiy | + | + | + | + | |||||||||||||
Lindavia baicalensis (Skvortsov & K.I.Meyer) Nakov, Guillory, M.L. Julius, E.C. Theriot & A.J. Alverson | + | + | + | + | + | ||||||||||||
Lindavia minuta (Skvortzov) T. Nakov & al. | + | + | + | + | + | + | + | + | + | + | + | + | + | + | + | + | |
Nitzschia graciliformis Lange-Bertalot & Simonsen | + | + | + | + | + | + | + | + | + | + | + | + | + | + | + | ||
Stephanodiscus hantzschii Grunow | + | + | |||||||||||||||
Stephanodiscus meyeri Genkal & Popovskaya | + | + | + | + | |||||||||||||
Stephanodiscus minutulus (Kützing) Cleve & Möller | + | + | + | + | + | + | + | + | + | + | + | + | + | ||||
Thalassiosira pseudonana Hasle & Heimdal | + | + | + | + | + | + | + | + | + | + | + | ||||||
Ulnaria acus (Kützing) Aboal | + | + | + | + | + | + | |||||||||||
Urosolenia eriensis (H.L. Smith) Round & R.M. Crawford | + | + | + | ||||||||||||||
Chlorophyta | |||||||||||||||||
Ankistrodesmus arcuatus Korshikov | + | + | + | + | + | + | + | + | + | + | + | + | + | + | + | + | + |
Chlamydomonas sp. | + | ||||||||||||||||
Chlorella vulgaris Beijerinck | + | + | + | + | + | + | + | + | + | + | + | + | + | + | |||
Coenococcus planctonicus Korshikov | + | + | + | + | + | + | + | + | + | + | |||||||
Coenocystis sp. | + | + | + | + | + | + | |||||||||||
Desmodesmus abundans (Kirchner) E.H. Hegewald | + | + | + | ||||||||||||||
Desmodesmus armatus (Chodat) E.H. Hegewald | + | ||||||||||||||||
Desmodesmus bicaudatus (Dedusenko) P.M. Tsarenko | + | + | + | ||||||||||||||
Desmodesmus communis (E. Hegewald) E. Hegewald | + | + | + | + | + | + | + | ||||||||||
Desmodesmus intermedius (Chodat) E. Hegewald | + | + | |||||||||||||||
Dictyosphaerium ehrenbergianum Nägeli | + | ||||||||||||||||
Elakatothrix genevensis (Reverdin) Hindák | + | + | + | + | + | + | + | + | + | + | + | + | |||||
Franceia ovalis (Francé) Lemmermann | + | ||||||||||||||||
Kirchneriella lunaris (Kirchner) Möbius | + | + | + | + | + | + | |||||||||||
Koliella longiseta (Vischer) Hindák | + | + | + | + | + | + | + | + | |||||||||
Koliella variabilis (Nygaard) Hindák | + | + | + | + | + | + | + | + | + | + | + | + | + | + | + | ||
Lagerheimia genevensis (Chodat) Chodat | + | + | + | + | + | + | |||||||||||
Monoraphidium circinale (Nygaard) Nygaard | + | + | + | + | |||||||||||||
Monoraphidium contortum (Thuret) Komárková-Legnerová | + | + | + | + | + | + | + | + | + | + | + | + | + | + | + | ||
Monoraphidium griffithii (Berkeley) Komárková-Legnerová | + | + | + | + | + | + | + | + | + | + | + | + | + | + | + | ||
Monoraphidium minutum (Nägeli) Komárková-Legnerová | + | + | + | + | + | + | + | + | + | + | |||||||
Mychonastes homosphaera (Skuja) Kalina & Puncochárová | + | + | + | + | + | + | + | + | + | ||||||||
Pseudopediastrum aff. integrum (Nägeli) M. Jena & C.Bock | + | ||||||||||||||||
Stauridium tetras (Ehrenberg) E. Hegewald | + | + | + | + | |||||||||||||
Scenedesmus sp. | + | + | + | ||||||||||||||
Scenedesmus ecornis (Ehrenberg) Chodat | + | + | + | + | + | + | + | + | + | + | + | ||||||
Scenedesmus obtusus Meyen | + | ||||||||||||||||
Sphaerocystis sp. | + | + | + | + | |||||||||||||
Tetraëdron minimum (A. Braun) Hansgirg | + | + | |||||||||||||||
Tetraëdron trigonum f. gracile (Reinsch) De Toni | + | + | |||||||||||||||
Total | 45 | 32 | 37 | 48 | 35 | 39 | 44 | 31 | 21 | 50 | 50 | 40 | 29 | 48 | 47 | 55 | 46 |
Note:
Approximate concentration, ×103 cells/L
Cyanobacteria | 10 | 50 | 100 |
Chrysophyta | 10 | 50 | 100 |
Bacillariophyta | 10 | + | + |
Chlorophyta | 10 | 50 | + |
The total abundance and biomass of phytoplankton in South Baikal varied significantly from 190×103 to 2779×103 cells/L and 26 to 427 mg/m3, respectively (Fig. 2). The highest abundance was recorded at St. 1 (12 km from Kultuk) due to a bloom of three small-cell species such as Cyanodictyon planctonicum, Cyanodictyon sp. и Microcystis sp., therefore, the total biomass did not exceed 107×103 cells/L despite the highest abundance. At St. 3, the highest biomass was determined by Dinobryon species. The total abundance and biomass of phytoplankton in Irkutsk Reservoir were lower than in South Baikal, 186×103 to 310×103 cells/L and 41 to 140 mg/m3, respectively (Fig. 3).
Fig.3. Distribution of phytoplankton abundance and biomass in South Baikal and Irkutsk Reservoir in August 2023.
3.3. Phytoplankton species composition of South Baikal
The species richness of phytoplankton at South Baikal varied within 21-48 species (Fig. 2, Table 2). Chrysophyta included 27 species and intraspecies of which 15 were silica-scaled chrysophytes. Chlorophyta included 24 species followed by diatoms (15), Cyanobacteria (8), Cryptophyta (2), Dinophyta (2), and Haptophyta (1) (Fig. 2, Table 2).
The most abundant were cyanobacteria such as Cyanodictyon planctonicum (840×103 cells/L at St. 1), Microcystis sp. (833×103 cells/L at St. 1), Cyanodictyon sp. (768×103 cells/L at St. 1) and Dolichospermum lemmermannii (25×103 cells/L at St. 1). As for large-cell chrysophycean species, Dinobryon bavaricum (109×103 cells/L at St. 4), Dinobryon cylindricum var. palustre (54×103 cells/L at St. 3), Dinobryon sociale (80×103 cells/L at St. 6), Dinobryon sociale var. americanum (93×103 cells/L at St. 3), Dinobryon cylindricum (27×103 cells/L at St. 3) (Figs 4, 5) played a prominent role. Among Chlorophyta, three species, Ankistrodesmus arcuatus (42×103 cells/L at St. 4), Monoraphidium griffithii (30×103 cells/L at St. 7) and Mychonastes homosphaera (42×103 cells/L at St. 4) prevailed both in abundance and biomass (Figs 4, 5). Bacillariophyta had a low abundance (less than 10×103 cells/L).
Fig.4. Distribution of relative abundance (A) and relative biomass (B) of dominant phytoplankton species in South Baikal and Irkutsk Reservoir in August 2023.
Fig.5. Representatives of phytoplankton in South Baikal and Irkutsk Reservoir: 1 – Dolichospermum flos-aquae; 2 – Ceratium hirundinella; 3 – Asterionella formosa; 4 – general view of a sample from Irkutsk Reservoir (in front of Elovy Bay); 5 – Lindavia minuta; 6 – Cyclostephanos dubius; 7 – Cyclostephanos makarovae; 8 – Stephanodiscus minutulus; 9 – Thalassiosira pseudonana; 10 – Discostella pseudostelligera; 11 – Aulacoseira granulata var. angustissima; 12 – Fragilaria capucina; 13 – Cocconeis placentula; 14 – Hannaea baicalensis; 15 – Peridinium sp.; 16 – Gyrodinium helveticum; 17 – Dinobryon bavaricum; 18 – Mallomonas alpina. Scale bars: 1, 3, 4 – 50 μm; 2, 12, 14–17 – 10 μm; 5–7, 11,13, 18 – 5 μm; 8–10 – 2 μm.
Warm-water diatom Asterionella formosa (12×103 cells/L) was only on St. 1 (Fig. 4).
3.4. Phytoplankton species composition of Irkutsk Reservoir
Phytoplankton species composition of Irkutsk Reservoir was similar to South Baikal, but its abundance is lower and its species richness is higher (29–50 species) (Fig. 2, Table 2). Chrysophyta included 27 species and intraspecies, as in lake, with prevalence of silica-scaled chrysophytes (22 species). Cyanobacteria such as Cyanodictyon planctonicum (42×103 cells/L at St. 12), Microcystis sp. (20×103 cells/L at St. 12), Dolichospermum lemmermannii (25×103 cells/L at St. 14), green algae such as Chlorella vulgaris (59×103 cells/L at St. 14), Koliella longiseta (41×103 cells/L at St. 10) and Monoraphidium griffithii (15×103 cells/L at St. 14) were the most abundant as well as in Lake Baikal. The abundance of large-cell species significantly decreased, only Dinobryon sociale (24×103 cells/L at St. 10) and Dinobryon sociale var. americanum (16×103 cells/L at St. 10) was dominant. Among Bacillariophyta, Asterionella formosa (10×103 cells/L at St. 14), Aulacoseira granulata var. angustissima (11×103 cells/L at St. 15) and Nitzschia graciliformis (13×103 cells/L at St. 15) had low abundances. Small centric species such as Cyclostephanos makarovae, Stephanodiscus minutulus, Cyclostephanos makarovae, Discostella pseudostelligera and Thalassiosira pseudonana also had low abundances. Their highest abundance of 19×103 cells/L was at St. 10 (Figs 4, 5).
3.5. Phytoplankton species composition of Irkutsk Reservoir bays
Phytoplankton species composition of the bays and the central part of Irkutsk Reservoir was similar. Benthic diatoms had large abundance (45-64)×103 cells/L in the bays due to their shallowness. The total abundance and biomass varied between 242×103 and 321×103 cells/L, 41 and 140 mg/m3, respectively (Fig.3). The highest species richness was in Ershovsky Bay (St. 16) (55 species) due to diatoms (19) and silica-scaled chrysophytes (18). In Kurma Bay (St. 11) 50 species were identified, and in Elovy Bay (St. 13), there were 29 (Fig. 2, Table 2). Cyanobacteria Cyanodictyon planctonicum (22-68)×103 cells/L and chlorophyte Chlorella vulgaris (16-48)×103 cells/L) prevailed in all three bays. The dominating species included diatoms Nitzschia graciliformis (up to 29×103 cells/L), Aulacoseira granulata var. angustissima (up to 23×103 cells/L) and small centric species (up 28×103 cells/L), among which Stephanoscus minutulus and Thalassiosira pseudonana were the most abundant. Microphotographs of summer phytoplankton species are shown in Fig. 5.
3.6. Comparison of phytoplankton communities and impact of environmental factors
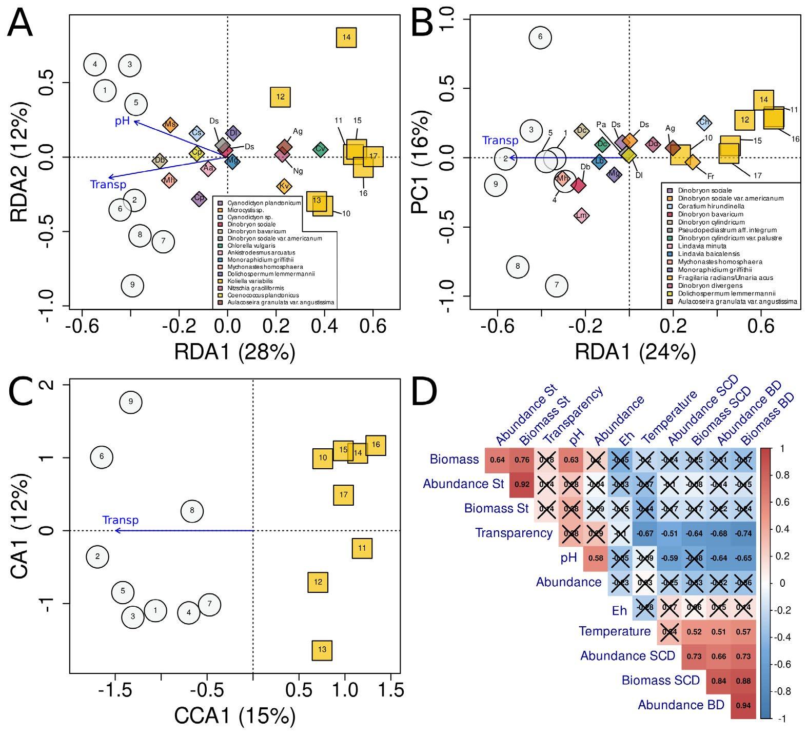
South Baikal and Irkutsk Reservoir communities clearly split into two groups as revealed by exploratory analysis (Fig. 6). Importantly, similar patterns were obtained using all three types of community composition data: species abundance, species biomass and presence/absence matrices (Fig. 6A-C). Explanatory power was the highest for RDA-based model inferred from species abundance data (Fig. 5A), its adjusted R2 was as high as 31%. This model included two environmental variables, namely water transparency and pH, acting in similar direction. Explanatory power of the models generated from species biomass (Fig. 6B) and presence/absence (Fig. 6C) data were 19% and 9%, respectively. In this case, models retained single environmental factor, water transparency.
Fig.6. Correlation of environmental parameters and constrained ordination of species abundance, biomass, and presence/absence data. (A) – Redundancy analysis of species abundance; (B) – Redundancy analysis of species biomass; (C) – Constrained correspondence analysis of species presence/absence; Gray circles – sampling sites in the south basin of Lake Baikal. Yellow squares – sampling sites across the Irkutsk water reservoir. Diamonds – top-15 dominant phytoplankton species. Blue arrows – explanatory variables, used in the model. (D) – Analysis of correlation of environmental parameters and summary numerical variables. Values are Pearson correlation coefficients with the color legend on the right. Strikeout cells are non-significant correlations (p > 0.05). Hydrophysical and hydrochemical parameters (water transparency, water temperature, pH, and redox potential) were used as explanatory matrix in constrained ordination analysis. BD – benthic diatoms, SCD – small centric diatoms, St – stomatocysts.
There was good positive correlation of abundance and biomass of small centric and benthic diatoms (Fig. 6D). Additionally, abundance and biomass of stomatocysts had also prominent positive correlation with total biomass. Considering hydrophysical/chemical parameters, water transparency and pH had negative impact to abundance and biomass of small centric and benthic diatoms. Water transparency and temperature were also negatively correlated.
4. Discussion
Our study showed that in summer, surface water temperatures in South Baikal and Irkutsk Reservoir were similar compared to June 2023 (Firsova et al., 2023). The composition of dominant species of Irkutsk Reservoir and South Baikal phytoplankton communities were similar (Fig. 2, Table 2). However, similarly with June 2023, the community composition revealed significant differences between South Baikal and Irkutsk Reservoir (Fig. 6A-C). The main indicator of this effect was revealed to be such simple hydrophysical parameter as water transparency, that was significantly decreased at Irkutsk Reservoir station. The only intriguing difference between the results of exploratory analyses of the June and August phytoplankton assemblages was the shift of the Burduguz community to the group of Irkutsk Reservoir samples (Firspva et al., 2023). This effect can be explained by the move of the Baikal/Reservoir transition upstream Angara in late summer. In summer, an increase of surface water temperature (Table 1) promotes the growth of warm-water phytoplankton species in both South Baikal and Irkutsk Reservoir. Small-cell colonial cyanobacteria dominated at all stations. Among these cyanobacteria, Cyanodictyon planctonicum had the highest abundance in South Baikal at St. 1 near Kultuk. We found that the abundance and biomass of summer phytoplankton in the Irkutsk Reservoir were low, which is similar to the results of previous studies (Vorobyova, 1995; Popovskaya et al., 2012). As in previous years (Vorobyova, 1995; Popovskaya et al., 2012), the dominant species included the cyanobacterium Dolichospermum lemmermannii and its abundance was below 25×103 cells/L. Whereas, in the second half of August and early September 1985, the number of Dolichospermum lemmermannii cells reached 7.2×106 cells/L (Vorobyova, 1995). Nitzschia graciliformis dominated the South Baikal and Irkutsk Reservoir in June 2023 (Firsova et al., 2023). In August 2023, this species remained one of the dominant ones (Figure 3), but its numbers decreased significantly compared to June.
The dominant species of summer phytoplankton identified in our study were similar to previous studies of the 60s and 80s (Vorobyova, 1995), and of 2008 (Popovskaya et al., 2012), which indicates the stability of the species composition. Compared to previous studies (Kozhova, 1964; Vorobyova, 1995; Popovskaya et al., 2012), some changes have occurred: the phytoplankton species richness and the number of dominant species have increased. Chlorella vulgaris and Mychonastes homosphaera are the most abundant among Chlorophyta, while Dinobryon sociale prevails among Chrysophyta. The high Chrysophyta richness of the Irkutsk Reservoir has already been reported as it is the coldest and has the lowest nutrient concentrations among other reservoirs in the Angara Cascade (Vorobyova, 1995; Bessudova et al., 2023b). We noted a high richness of species of the genus Dinobryon (11 taxa) in South Baikal, including taxa not described here earlier such as Dinobryon crenulatum and Dinobryon suecicum var. longispinum. These species were likey brought into the Lake from tributaries, and bloomed in South Baikal due to more favorable conditions such as high water transparency, lack of currents and low abundance of diatoms competing Chrysphytes for silicon. It was previously shown that such factors play an important role to increase the diversity of Chrysophytes in the Gulf of the Ob River (Bessudova et al., 2023a). The species composition was also enriched with dominating species Dinobryon sociale and Dinobryon sociale var. americanum. The species composition of silica-scaled chrysophytes changed in regard to the vernal complex of species (Bessudova et al., 2023b), being enriched with species typical of warmer waters (Bessudova et al., 2021) such as Paraphysomonas gladiata, Paraphysomonas uniformis subsp. hemiradia, Lepidochromonas butcheri, Spiniferomonas septispina.
5. Conclusion
Despite the similar environmental parameters such as water temperature and pH as well as high number of common taxa, the total abundance and biomass of summer phytoplankton were higher in the southern basin of Baikal than in Irkutsk Reservoir. There were discrepancies in the species composition and in the list of dominant species. Cyanobacteria bloomed in South Baikal, although their growth in Irkutsk Reservoir was limited. Concerning previous studies, including that of June 2023, the overall richness increased due to Crysophyta species. The total abundance and biomass of phytoplankton corresponded to summer periods of the previous years.
Acknowledgements
We are very thankful to the team of a research vessel “Papanin” for well-coordinated work. Microscopy studies were performed at the Electron Microscopy Center of the Shared Research Facilities “Ultramicroanalysis” of the Limnological Institute, https://www.lin.irk.ru/copp/. This work was performed with financial support from the Russian Science Foundation, project No. 23-14-00028, https://rscf.ru/en/project/23-14-00028/.
Conflict of interests
The authors hereby state that this research work and manuscript production complied with ethical standards, and none of the authors have any potential conflict of interests. We further declare that this research was not funded by any agency except RSF.
About the authors
A. Firsova
Limnological Institute of the Siberian Branch of the Russian Academy of Sciences
Author for correspondence.
Email: adfir71@yandex.ru
Russian Federation, Ulan-Batorskaya Str., 3, Irkutsk, 664033
Yu. Galachyants
Limnological Institute of the Siberian Branch of the Russian Academy of Sciences
Email: adfir71@yandex.ru
Russian Federation, Ulan-Batorskaya Str., 3, Irkutsk, 664033
A. Bessudova
Limnological Institute of the Siberian Branch of the Russian Academy of Sciences
Email: adfir71@yandex.ru
Russian Federation, Ulan-Batorskaya Str., 3, Irkutsk, 664033
I. Mikhailov
Limnological Institute of the Siberian Branch of the Russian Academy of Sciences
Email: adfir71@yandex.ru
Russian Federation, Ulan-Batorskaya Str., 3, Irkutsk, 664033
L. Titova
Limnological Institute of the Siberian Branch of the Russian Academy of Sciences
Email: adfir71@yandex.ru
Russian Federation, Ulan-Batorskaya Str., 3, Irkutsk, 664033
A. Marchenkov
Limnological Institute of the Siberian Branch of the Russian Academy of Sciences
Email: adfir71@yandex.ru
Russian Federation, Ulan-Batorskaya Str., 3, Irkutsk, 664033
D. Hilkhanova
Limnological Institute of the Siberian Branch of the Russian Academy of Sciences
Email: adfir71@yandex.ru
Russian Federation, Ulan-Batorskaya Str., 3, Irkutsk, 664033
M. Nalimova
Limnological Institute of the Siberian Branch of the Russian Academy of Sciences
Email: adfir71@yandex.ru
Russian Federation, Ulan-Batorskaya Str., 3, Irkutsk, 664033
V. Buzevich
Limnological Institute of the Siberian Branch of the Russian Academy of Sciences
Email: adfir71@yandex.ru
Russian Federation, Ulan-Batorskaya Str., 3, Irkutsk, 664033
Ye. Likhoshway
Limnological Institute of the Siberian Branch of the Russian Academy of Sciences
Email: adfir71@yandex.ru
Russian Federation, Ulan-Batorskaya Str., 3, Irkutsk, 664033
References
- Bessudova A.Yu., Gabyshev V.A., Firsova A.D. et al. 2021. Diversity of silica-scaled chrysophytes and physicochemical parameters of their environment in the estuaries of rivers in the Arctic watershed of Yakutia, Russia. Sustainability 13(24): 13768. doi: 10.3390/su132413768
- Bessudova A., Likhoshway Y., Firsova A. et al. 2023. Small Organisms in a Large River: What Provides the High Diversity of Scaled Chrysophytes in the Ob River? Water 15(17): 1-29. doi: 10.3390/w15173054
- Bessudova A.Y., Galachyants Y., Firsova A.D. et al. 2023. Changes in diversity of silica-scaled Chrysophytes during lake–river–reservoir transition (Baikal–Angara–Irkutsk Reservoir). Life 13(10): 1-17. doi: 10.3390/life13102052
- Firsova A.D., Galachyants Y.P., Bessudova A.Y. et al. 2023. Environmental factors affecting distribution and diversity of phytoplankton in the Irkutsk Reservoir ecosystem in June 2023. Diversity 15(10): 1-20. doi: 10.3390/d15101070
- Kozhova O.M. 1964. Phytoplankton of the Irkutsk Reservoir. Moscow: Science. (in Russian)
- Korneva L.G. 2015. Phytoplankton of reservoirs of the Volga Basin. Kostroma: Kostroma Printing House. (in Russian)
- Legendre P., Gallagher E.D. 2001. Ecologically meaningful transformations for ordination of species data. Oecologia 129: 271-280. doi: 10.1007/s004420100716
- Mikhailov V.V. 2020. Assessment of the current ecological state of the Novosibirsk Reservoir by indicators of phytoplankton development. Cand. Sci. Dissertation, Northern Trans-Ural State Agricultural University, Tyumen, Russia. (in Russian)
- Nogueira M.G., Ferrareze M., Moreira M.L. et al. 2010. Phytoplankton assemblages in a reservoir cascade of a large tropical – subtropical river (SE, Brazil). Brazilian Journal of Medical and Biological Research 70(3): 781-793.
- Obertegger U., Flaim G., Corradini S. et al. 2022. Multi-annual comparisons of summer and under-ice phytoplankton communities of a mountain lake. Hydrobiologia 849: 4613-4635. doi: 10.1007/s10750-022-04952-3
- Oksanen J., Simpson G.L., Blanchet G.F. et al. 2022. Vegan: Community Ecology Package. R Package Version 2.5-6. Available online: https://CRAN.R-project.org/package=vegan
- Popovskaya G.I., Firsova A.D. 2005. Phytoplankton of the Kharanor Reservoir. In: Kirillov V.V. (Ed.), The cooling reservoir of the Kharanorskaya GRES and its life. Novosibirsk, pp. 58-71. (in Russian)
- Popovskaya G.I., Firsova A.D., Bessudova A.Yu. et al. 2012. Phytoplankton of the Irkutsk Reservoir as an indicator of water quality. Oceanological and Hydrobiological Studies 41(2): 29-38. doi: 10.2478/s13545-012-0014-2
- Shchur L.A. 2009. Phytoplankton as an indicator of the state of the ecosystem of the cooling reservoir of Berezovskaya GRES-1 (Krasnoyarsk Territory). Water Resources 36(5): 597-605. (in Russian)
- Vasilyeva G.L., Kozhova O.M. 1960. Some data on the bacterio-, phyto- and zooplankton of the Irkutsk Reservoir during the years of its formation (1957-1958). Bulletin. Institute of Reservoir Biology 8-9: 6-8. (in Russian)
- Vasilyeva G.L., Kozhova O.M. 1963. Plankton of the Irkutsk Reservoir. Trudy VGBO 13: 25-55. (in Russian)
- Vorobyova S.S. 1981. Phytoplankton of the Angara reservoirs. Cycle of matter and energy in reservoirs 1: 50-52. (in Russian)
- Vorobyova S.S. 1985. Interannual changes in phytoplankton in the Angara reservoirs. Cycle of matter and energy in reservoirs 2: 20-22. (in Russian)
- Vorobyova S.S. 1995. Phytoplankton of Angara Reservoirs. Novosibirsk: Siberian publishing company “Nauka”. (in Russian)
- Yasnitsky V.N. 1926. Materials for the knowledge of rivers of the Irkutsk region. Izvestiya Vostochno-Sibirskogo Otdela Imperatorskogo Russkogo Geograficheskogo Obshchestva 9(2): 104-114. (in Russian)
Supplementary files








