Organizing a practice-oriented final qualification work preparation at the university
- Authors: Nikulina N.O.1, Startseva E.B.2, Malakhova A.I.2
-
Affiliations:
- MIREA – Russian technological university
- Ufa university of science and technology
- Issue: No 4 (2024)
- Pages: 172-185
- Section: Information systems and technologies
- URL: https://ogarev-online.ru/2413-0133/article/view/280618
- DOI: https://doi.org/10.25729/ESI.2024.36.4.016
- ID: 280618
Cite item
Full Text
Abstract
The article substantiates a need to change the existing approaches to organizing the students practice in technical universities. The results of survey analysis of senior students and employees, whose responsibilities include organization and management of various types of production practices, at technical universities, as well as publications in media about holding events at the local, regional and federal levels on the problems of filling the labor market, showed the need to solve the tasks of targeted training at the state level. The authors propose to change the approach to targeted education in universities and turn to targeted training of specialists for enterprises and organizations by allocating students to industrial (including pre-graduate) practice on a competitive base, taking into account their knowledge and skills, as well as the current needs of the receiving enterprise. A purpose of the research is to develop an approach to organizing a targeted training of specialists, as close as possible to the needs of enterprises and meeting the needs of graduates, as well as effective in terms of training costs. Within the proposed approach, an algorithm for allocating the students to practice has been developed, the novelty of which lies in organization of the trilateral interaction between universities, enterprises and students within the process of students competitive selection for practice and a possibility of graduates further employment on the practice bases using a single information platform. The algorithm, presented in the form of a BPMN model, is the basis for generating the functional requirements to the information system. A necessity of ontological modeling of the students practice allocating business process for preparing a practice-oriented final qualification work, which will allow determining the thesaurus of information system concepts and semantic relations between them, is substantiated.
Full Text
Введение. С 2022 года экономика РФ испытывает потребность в кадрах практически во всех отраслях, особенно в области технических специальностей. Как показал опрос информационного сервиса Superjob, проведенный среди кадровых служб 1000 предприятий и организаций, 86% компаний жалуются на нехватку кадров [1]. По прогнозам аналитиков Министерства экономического развития РФ, такая ситуация через несколько лет может усугубиться, если уже сейчас не принять кардинальных решений на уровне государственного управления [2].
На расширенном заседании Президиума Государственного Совета в Великом Новгороде 21 сентября 2023 года [3] были обозначены приоритетные меры по развитию рынка труда в Российской Федерации, в том числе, по развитию дополнительного образования, а также качественному улучшению материально-технической базы образовательных учреждений среднего и высшего профессионального образования. Для того, чтобы понимать, в какую отрасль хозяйственной деятельности прежде всего необходимо направлять ресурсы, ежегодно будет формироваться пятилетний прогноз потребностей в кадрах на уровне экономики всей страны. На его основе будут рассчитываться параметры подготовки кадров со средним и высшим профессиональным образованием. Такое планирование, в том числе, учитывающее результаты рейтингов образовательных организаций с точки зрения трудоустройства их выпускников, начнется уже с 2025/2026 учебного года, поэтому необходимо принимать не только стратегические решения по повышению качества образования в колледжах, техникумах и вузах, но и делать образование уже сейчас практико-ориентированным, чтобы ускорить адаптацию молодого специалиста на рабочем месте.
1. Необходимость пересмотра подходов к практической подготовке студентов вузов. В настоящее время весьма остро стоит вопрос о слабой практической подготовке выпускников вузов к работе на предприятиях реального сектора экономики сразу после окончания курса обучения. Далеко не все вчерашние студенты, несмотря на полученный диплом о высшем образовании, могут в течение испытательного срока «на деле» показать необходимые навыки и умения. 85% работодателей говорят о необходимости улучшить практическую подготовку студентов [4]. Студенты проводят 4-5 лет в аудиториях, в то время как профессиональные навыки на рабочем месте формируются в течение нескольких месяцев и зачастую не требуют высшего образования. Однако практике подготовки кадров со средним профессиональным образованием в нашей стране был нанесен серьезный урон непродуманными реформами, и только недавно началась работа по ее возрождению.
Эти вопросы широко обсуждались на прошедшей в июле 2023 года Международной выставке «Иннопром-2023». Министр образования и науки РФ Валерий Фальков отметил, что цель сегодняшней работы – совместно с вузами и крупнейшими работодателями посмотреть на критерии эффективности в образовании, которые необходимы реальному сектору, выслушать мнения представителей бизнеса и прийти к пониманию дальнейших действий [5]. Им были предложены несколько критериев эффективности образования, среди которых:
- востребованность университета или образовательной программы;
- взаимодействие университета с работодателями (это интегральный показатель, который включает в себя возможность привлекать специалистов компаний-партнеров не только к участию в итоговой аттестации в качестве членов государственных экзаменационных и аттестационных комиссий, но и к составлению и реализации образовательных программ);
- востребованность выпускников на рынке труда;
- возможность и умение университетов на основе унифицированных стандартов готовить квалифицированных специалистов с учетом потребностей рынка труда, гибкость вузов в этом аспекте;
- уровень удовлетворенности обучением студентов и преподавателей, в том числе на этапе обновления системы высшего образования.
Безусловно, решение поставленных задач должно опираться на научные подходы к цифровизации деловых процессов и поддерживаться использованием современных информационных и интеллектуальных технологий, обусловливающих прозрачный и эффективный процесс подготовки кадров [6-8].
Процесс подбора молодых специалистов в настоящий момент непрозрачен для обеих сторон. Для предприятия он затрудняется отсутствием информации о конкретном студенте, а для студента – отсутствием обозримого перечня задач, в которых он может проявить себя, как специалист соответствующего профиля.
Отчасти эту проблему решают базовые кафедры, но их количество невелико и ограничено в основном техническими специальностями, но даже среди технических специальностей контингент студентов, обучающихся на базовых кафедрах, составляет не более 10-15 % от общего количества.
2. Оценка существующего подхода к практической подготовке студентов вузов.
В современные учебные планы подготовки бакалавров и специалистов в вузах практика студентов входит в объеме 10% от общего количества зачетных единиц, необходимых для получения диплома о высшем образовании. Формы и периоды проведения практик могут различаться в зависимости от вузов и направлений подготовки, но есть и общие свойства – небольшой период прохождения и разрозненность во времени.
В некоторых вузах предпринимаются попытки совместить практическую подготовку с учебным процессом, организуя так называемую «включенную» или «распределенную» практику, когда студентам один раз в неделю включается в расписание прохождение производственной или учебной практики. Невероятно трудно найти предприятие, которое согласилось бы на таких условиях принимать на практику студентов. Практикант, приходящий раз в неделю, не может быть задействован в рабочих процессах, так как очень сложно найти задачи, которые можно полностью выполнить в течение одного дня или откладывать их выполнение на неделю. Кроме того, студент, приходящий на практику, имеет задание от кафедры вуза, не учитывающее специфику предприятия. Поэтому такая «включенная» практика сводится к выполнению задач в стенах вуза либо на гипотетическом типовом предприятии, информация о котором собирается на просторах интернета, что, конечно, никак не влияет на приобретение практических навыков. Ситуацию спасают базовые кафедры, но лишь отчасти ввиду их небольшого количества.
Конечно, на последнем курсе прохождения обучения у студентов любой образовательной программы предусмотрена преддипломная практика, но даже эта небольшая преддипломная практика, организуемая в течение 2-6 недель подряд, не дает желаемого эффекта из-за отсутствия мотивации у большей части студентов и у кураторов практики на предприятии. Проблема заключается в краткосрочности практики и в малой вероятности того, что студент вернется на это предприятие в качестве сотрудника после выполнения выпускной квалификационной работы (ВКР) и получения диплома. Опрос выпускников Института информатики, математики и робототехники Уфимского университета науки и технологий в 2023 году показал крайне малый процент трудоустройства студентов на базах практик (рис. 1). Преддипломная практика скорее направлена на сбор исходной информации для написания ВКР, и, к сожалению, крайне мал процент выпускников, которых действительно приглашают для дальнейшего трудоустройства по месту практической подготовки.
Рис. 1. Результаты опроса выпускников вуза
В ряде вузов в связи с изменением учебных планов бакалавриата и магистратуры все виды практик объединены и осуществляются в последнем семестре обучения непосредственно перед защитой ВКР. Это позволяет студентам выбирать базу практики один раз, учитывая полученные навыки и предпочтения при выборе места работы. В этом подходе тоже есть свои сложности, связанные с тем, что «без пяти минут специалист» зачастую впервые знакомится с деятельностью реального предприятия и ему также требуется адаптация к новым условиям.
Кроме того, проблему практической подготовки студентов вузов усугубляют бюрократические процедуры, требующие оформления достаточно большого объема документов, как со стороны вуза, так и со стороны предприятия, принимающего на практику студентов. И если в вузах к бумажному валу уже привыкли и принимают его как неизбежность, то на производственных предприятиях такая ситуация вызывает вполне понятное отторжение и раздражение тем, что отвлекает ключевых сотрудников от основной работы. Еще более осложняет положение то, что согласно приказу Министерства науки и высшего образования РФ №885/390 от 05.08.2020, руководителем практики от производственного предприятия должен быть назначен сотрудник, имеющий образовательный ценз, т.к. руководство практикой приравнивается к педагогической деятельности [9]. Предъявление совокупности вышеуказанных требований к потенциальным базам практики вызывает несколько последствий:
- предприятия не берут на практику студентов, отказываясь подписывать договор, так как понимают, что не в состоянии выполнить его условия;
- вузы, понимая невозможность реального распределения всех студентов на производственные предприятия, организуют практику в дистанционном формате, засчитывая за ее результаты различные виды деятельности, в том числе, участие в различных конкурсах, олимпиадах, волонтерских мероприятиях, прохождение обучающих курсов и стажировок, которые, безусловно, несут пользу студентам, но чаще всего к реальной практике не имеют отношения;
- студенты самостоятельно ищут место прохождения практики, где им предоставят хоть какую-то информацию для написания отчета и оформят требуемые документы, а вузы вынуждены «закрывать глаза» на то, что большая часть этих предприятий не может обеспечить прохождение практической подготовки в соответствии с программой практики, закрепленной в Основной профессиональной образовательной программе (ОПОП) соответствующей специальности.
Понятно, что в рыночных условиях, когда предприятиям часто приходится выживать, тратить силы и время на студентов, не приносящих сиюминутную выгоду, попросту нецелесообразно. Только крупные предприятия могут себе позволить планировать кадровую политику в перспективе 3-5 лет, взвешенно оценивая необходимость привлечения студентов на практику с последующим трудоустройством. При этом, по статистике вузов, 80% предприятий, берущих студентов на практику, являются малыми. В лучшем случае, на таком предприятии работают близкие родственники или знакомые студента, и он может получить полезный ему профессиональный опыт, а предприятие – помощь в решении несложных текущих задач. Во многих случаях нужные для прохождения промежуточной аттестации документы (договор, отчет по практике, дневник практики и т.д.) оформляются по договоренности, однако реальной практической подготовки для будущей профессиональной деятельности студент не получает.
3. Новые подходы к организации подготовки специалистов в вузе. Решить обозначенные проблемы можно двумя способами:
- через развитие подхода к целевому обучению студентов;
- через подготовку практико-ориентированной ВКР, когда студент распределяется на практику длительностью не менее 4 месяцев подряд на конкурсной основе или наоснове собеседования.
3.1. Изменение подхода к целевому обучению. Целевое обучение, без сомнения, приносит свои плоды, но достаточно сильно растянуто во времени, что в современных условиях для предприятий неэффективно. Кроме того, при использовании этого подхода есть свои сложности, связанные с серьезным изменением правил приема на обучение в вуз по целевому направлению. Сейчас для абитуриентов, поступающих по целевому направлению от предприятий, организуется отдельный конкурс, который проводится до основного набора первокурсников. В случае успешного поступления такие студенты, согласно договору, обязаны проходить практики в течение всего срока обучения на том предприятии, которое выдало целевое направление. В идеале возникает обоюдная заинтересованность сторон в качественном прохождении практики. Но таких студентов не более 10% от числа принятых на бюджетную форму обучения, а с учетом количества студентов, обучающихся на платной основе, процент «целевиков» от общего числа студентов становится еще меньше.
Кроме того, современные реалии таковы, что у абитуриентов с целевыми направлениями более низкие баллы. Не секрет, что часть таких студентов отчисляется в связи с неуспеваемостью и не получает диплом, а предприятие теряет потенциальных сотрудников, на обучение которых потрачены средства и время. Следует заметить, что в подавляющем большинстве случаев решение о поступлении по целевому направлению за абитуриента принимают родители, так как у старшеклассника нет еще жизненного опыта, да и оформление документов требует знаний и времени [10]. С другой стороны, и у предприятий нет понимания того, какие специалисты и в каком количестве им понадобятся через 4-5 лет (да и само предприятие может быть реорганизовано или закрыто). При современных темпах изменений во всех сферах деятельности 4-5 лет – неприемлемый срок для планирования штатного расписания.
Поэтому, авторы предлагают вопросы с целевыми направлениями от предприятий решать за год до окончания обучения, когда у студентов сложилось представление о будущей профессии, есть необходимая теоретическая база и сформированы определенные компетенции, которые нужно подкрепить практическими навыками и умениями. Более того, при переходе на 5-летнюю форму обучения такой подход – это самое логичное завершение образования. Еще одним преимуществом использования такого подхода является сокращение срока целевого обучения, что существенно экономит финансовые средства и гарантирует их отдачу в виде подготовленного дипломированного выпускника. Студенты по окончании вуза будут иметь гарантированное рабочее место в течение 1-3 лет (время обязательной отработки на предприятии после получения диплома указывается в договоре на целевое обучение), что позволяет получить необходимый для дальнейшей карьеры опыт работы.
3.2. Организация подготовки практико-ориентированной ВКР. Этот подход рассчитан на более широкий круг заинтересованных сторон и охватывает всех студентов, перешедших на последний курс базового обучения (4-й для бакалавриата и 5-й для специалитета) независимо от формы обучения, и предприятия, испытывающие потребность в специалистах определенного профиля на горизонте от 6 месяцев.
Предлагаемый подход предполагает организацию открытого конкурсного отбора в несколько этапов. На первом этапе предприятия с помощью информационной платформы выставляют свои требования к потенциальным практикантам, перечень производственных и/или бизнес-процессов и проектов, в которых предполагается участие студентов (аналог – платформа «Профстажировки»), студенты представляют свои портфолио (включая резюме, средний балл, выполненные курсовые проекты и др. информацию), а вузы – краткую информацию об ожидаемых компетенциях выпускников по соответствующим направлениям подготовки.
На втором этапе организуется собеседование со студентами, прошедшими первичный конкурсный отбор, с целью выявления их предпочтений и узкоспециализированных навыков для прикрепления к конкретным рабочим местам. После прохождения отбора студенты получают место практики и задание, совмещающее цели обучения с целями предприятия и наполненное конкретными задачами, выполнение которых полезно в первую очередь для предприятия.
Итоги такого взаимодействия приносят ощутимую пользу всем участникам:
- студентам: студенты выпускных курсов выполняют практикоориентированную выпускную квалификационную работу на материале предприятия с возможностью внедрения ее результатов в производственные или бизнес-процессы и, возможно, получают приглашение на работу;
- вузам: руководители ВКР (преподаватели кафедр вуза) вместе со студентами взаимодействуют с представителями реального сектора экономики при решении конкретных задач, что можно расценивать как повышение квалификации в профессиональной деятельности, а администрация вуза получает отлаженный и прозрачный механизм распределения студентов на практику в соответствии с направлениями подготовки, а также новых партнеров в лице производственных предприятий;
- предприятиям: руководство предприятий получает возможность в течение нескольких месяцев подготовить специалиста под конкретные задачи, имеет преимущественное право выбора лучших выпускников с целью приглашения их на работу.
Трехстороннее взаимодействие между участниками процесса распределения на преддипломную практику основано на Положениях о практической подготовке, разработанных в каждом вузе в соответствии с требованиями Министерства науки и высшего образования РФ. В настоящее время каждый вуз имеет свой круг предприятий-партнеров, куда традиционно направляются студенты для прохождения практики (включая предприятия, при которых функционируют базовые кафедры) [11]. Как правило, с этими предприятиями подписаны долговременные договоры о сотрудничестве, но, как было сказано выше, количество мест для практики на таких предприятиях обычно существенно меньше количества студентов-практикантов.
Авторы предлагают алгоритм распределения на производственную практику с целью подготовки практико-ориентированной выпускной квалификационной работы, учитывающий целевую подготовку будущих выпускников для работы на выбранном предприятии. Прежде всего, алгоритм затрагивает студентов, обучающихся на технических, экономических, естественно-научных специальностях, требующих прохождения практики на предприятиях промышленности, в ИТ-компаниях, организациях и учреждениях, испытывающих потребности в производственном персонале.
Условно в описании алгоритма принято, что практика студентов осуществляется в последнем семестре обучения, а после ее окончания следует государственная итоговая аттестация в форме защиты ВКР.
- Образовательные организации размещают на едином информационном портале информацию о выпускаемых направлениях (специальностях), сроках прохождения практической подготовки студентами данных направлений (специальностей), а также сжатый и понятный набор минимальных профессиональных компетенций, которыми должны обладать студенты к выпускному курсу.
- Предприятия и организации подают заявки оператору информационной системы (это может быть Минцифры РФ) для получения доступа к единому информационному сервису и включения в перечень (это делает служба персонала предприятия, у предприятий уже могут быть заключены «рамочные» договоры на организацию практики студентов).
- Студенты предвыпускного курса (3-го курса бакалавриата, 4-го курса специалитета) за год до начала государственной итоговой аттестации заполняют резюме с целью прохождения преддипломной практики на предприятиях/организациях, которые входят в перечень, принимающих студентов на практику. Резюме должно иметь стандартизованный вид, заполняемый по шаблону.
- В течение 3 месяцев представители предприятий просматривают резюме студентов, а также информацию о сроках и программах практик, отбирают кандидатов и проводят собеседования. Предприятия могут составлять ранжированный список на случай, если выбранный студент откажется от приглашения и тогда можно будет пригласить следующего в списке (или место останется незанятым).
- В начале последнего для студентов учебного года, через информационный сервис, предприятия извещают студентов о своем решении принять их на практику.
- В течение месяца после получения приглашения студент должен принять решение о том, на каком предприятии он будет проходить практику (если приглашений было несколько или если он решил проходить практику по своему выбору, например, в университете или на предприятии, не входящем в предложенный перечень). После принятия решения он через информационный сервис извещает предприятия о принятии или отклонении приглашения.
- После получения извещения от студентов предприятия за 3 месяца до даты начала практики предоставляют в университеты списки студентов, которых они отобрали в качестве практикантов.
- За 1 месяц до начала практики университеты заключают с предприятиями договоры на практику студентов или оформляют официальные письма-направления на практику при наличии действующих долгосрочных (в среднем на пять лет) соглашений о сотрудничестве.
- По результатам заключенных договоров университеты и предприятия формируют приказы на практику, назначая соответствующих руководителей, согласовывают и выдают задания на практику.
- Студент в процессе практики накапливает материал для подготовки выпускной квалификационной работы, консультируясь со специалистами на базе практики. По результатам прохождения практики и защиты ВКР руководство предприятия может предложить ему трудоустройство. Информация о трудоустроенных по результатам практики и выполнения ВКР студентах появляется на информационном портале, что существенно облегчает вузам сбор сведений о трудоустройстве своих выпускников. Этот показатель является одним из важнейших при определении рейтинга вузов [12].
Алгоритм предлагаемого трехстороннего взаимодействия в виде динамической модели в нотации BPMN 2.0 представлен на рис. 2.
Рис. 2. Взаимодействие участников процесса организации подготовки практико-ориентированной ВКР
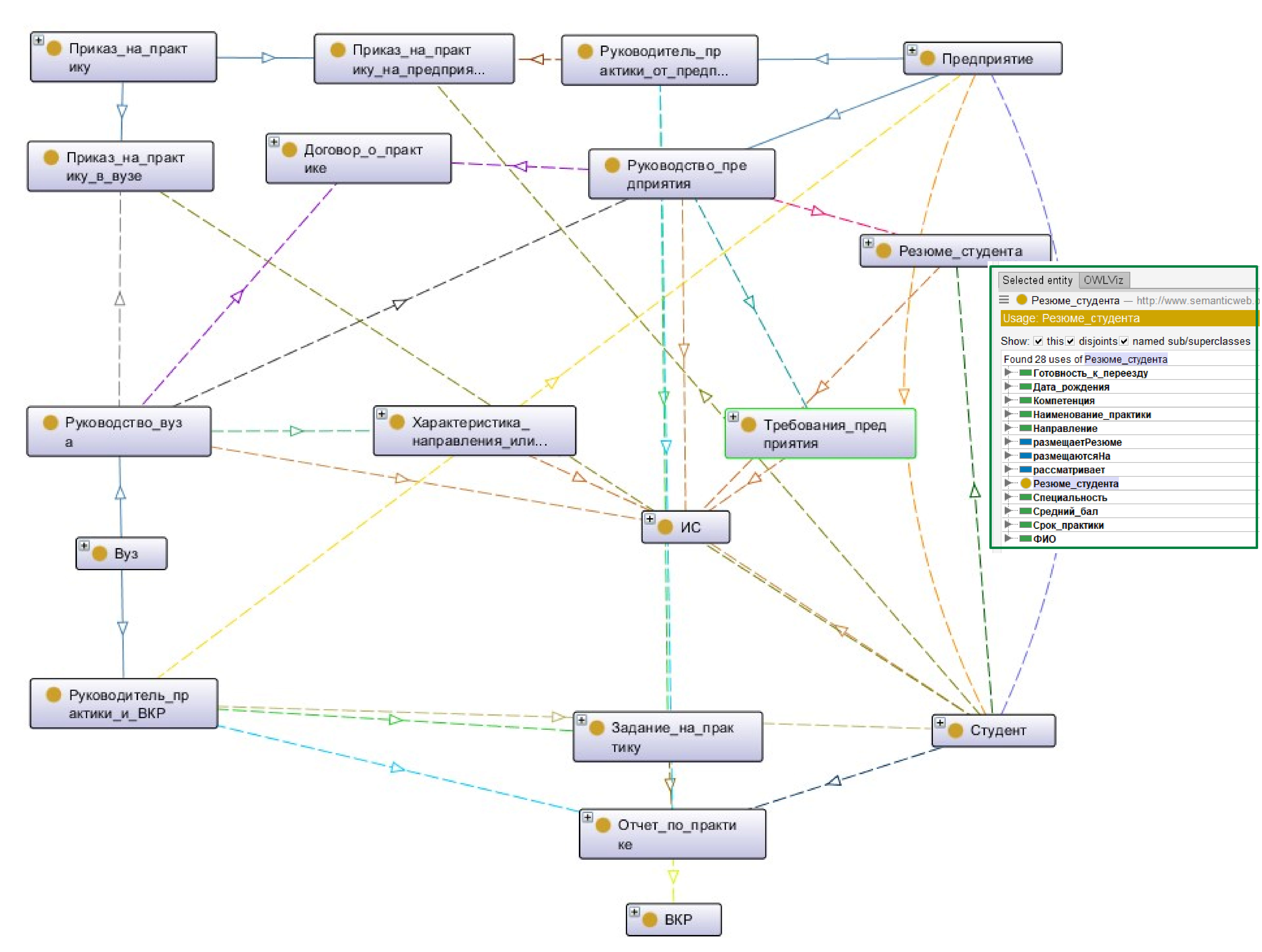
4. Онтологическое моделирование взаимодействия участников процесса распределения на практику. Необходимым условием для реализации предложенного алгоритма является наличие единой информационной платформы, на которой будут представлены вузы и предприятия, и к которой могут обращаться студенты, заинтересованные в трудоустройстве по окончании обучения. Разработанный алгоритм позволяет сформировать функциональные требования для информационной системы, являющейся основой такой платформы, определить ее ролевую структуру. Для разработки информационного обеспечения предлагаемой системы необходимо определить информационные элементы. Наиболее предпочтительным способом описания семантики трехстороннего взаимодействия участников процесса распределения на практику на базе ИС является онтологическое моделирование исследуемой предметной области (рис. 3).
Рис. 3. Фрагмент онтологической модели взаимодействия участников процесса организации подготовки практико-ориентированной ВКР
Наполненная онтология предметной области рассматривается, как интеллектуальный компонент в системе управления деловым процессом и является динамическим компонентом управления, используемым для поиска необходимых знаний при переходе от исследования одной конкретной задачи управления к другой [13, 14].
Для разработки онтологической модели был использован язык OWL (Web Ontology Language), в соответствии с которым онтология представлена в виде набора элементов (1):
, (1)
где C – множество классов {C1,C2,…,Cn} и их интерпретаций в определенной области знаний;
R – множество отношений{R1,R2,…,Rn}; примеры бинарных отношений: «is an instant of» («быть экземпляром класса»), «subclass of» («подкласс класса»), «part-of» («быть частью»), «is consequent» («следовать за»), «connected to» («связанный с»);
Pr – свойства классов;
V – значения свойств; в OWL существует разделение свойств на два класса: объектные свойства (экземпляры класса owl:ObjectProperty), и свойства типов данных (экземпляры класса owl:DatatypeProperty);
I – множество экземпляров класса {I1,I2,…,In}, определяется при помощи аксиом и определения конкретных свойств классов (так называемых фактов);
A – множество аксиом {A1,A2,…,An};
D – множество алгоритмов вывода на онтологии {D1,D2,…,Dn}.
Для синтеза результатов и построения онтологии использовался редактор онтологий Protége 5.5.0 (рис. 3).
Онтология, с одной стороны, позволяет определить ролевую структуру участников взаимодействия на базе ИС и выстроить четкую терминологию предметной области [13, 15].
С другой стороны, онтологическая модель позволяет рассмотреть, как участники платформы будут взаимодействовать в ходе всего процесса распределения на практику, начиная с момента размещения вузами информации о направлениях и практической подготовке, а предприятиями – требований к кандидатам, заканчивая оформлением договоров и приказов по организации практики для студентов, прошедших отбор.
С третьей стороны, онтологическая модель будет хранить подробное атрибутивное описание понятий предметной области, позволяющее определить, какую именно информацию, к примеру, будет содержать в себе резюме студента или требования предприятия к кандидатам на прохождение целевой практической подготовки. Это позволит, используя современные теоретические подходы к организации интеллектуальных информационных систем и соответствующий инструментарий [16], более тщательно анализировать требования предприятий к практикантам и корректировать формулировки компетенций выпускников в образовательных программах.
Заключение. Предприятия всегда были заинтересованы в подборе высококвалифицированных специалистов, об этом свидетельствует тот факт, что более 970 только башкирских предприятий в 2023 году выставили около 13 тысяч вакансий на Всероссийской ярмарке трудоустройства «Работа в России. Время возможностей». И это данные только одного федерального этапа, такие этапы были параллельно организованы во всех городах страны. Участие во Всероссийской ярмарке трудоустройства ежегодно принимают как малые предприятия, так и крупные холдинги. Некоторые из них представляют не только вакансии, но и показывают, как выстроена система подготовки кадров [11, 13].
В настоящий момент существуют несколько ресурсов по поиску работы, хорошо зарекомендовавшие себя и у соискателей, и у работодателей. По тому же принципу предлагается организовать взаимодействие потенциальных практикантов и представителей баз практик. Отличием подхода к организации практики является возможность трехстороннего взаимодействия – студент, вуз и база практики, т.к. вуз должен отслеживать соблюдение требований ФГОС по соответствующей специальности или направлению подготовки, а предприятие должно иметь возможность принимать участие в разработке программ практик и, при необходимости, корректировке программ обучения [17].
Результаты опроса студентов Института информатики, математики и робототехники Уфимского университета науки и технологий показали, что подавляющему большинству студентов интересна информационная система, предлагающая варианты баз практики с учетом предпочтений студента и навыков, полученных в процессе обучения. В исследовании специалистов Высшей школы экономики делается вывод о том, что студенты в последние годы выбирают вуз, исходя из возможности трудоустройства после его окончания [18]. Аналогичные результаты показывает и аналитика социальных сетей [19]. Поэтому информационный ресурс, позволяющий расширить диапазон предлагаемых вузом мест прохождения практики, вызовет большой интерес в студенческой среде.
Мы считаем, что в этой информационной системе будут заинтересованы профильные министерства и ведомства, такие, как Министерство науки и высшего образования РФ, Министерство труда и социальной защиты РФ и Федеральная служба по труду и занятости. Ввиду быстрого изменения ситуации на рынке труда и сложности в прогнозировании количества рабочих мест для различных специальностей мы считаем, что предлагаемая система позволит вузам планировать и организовывать трудоустройство своих выпускников в требуемом объеме. В то же время для предприятий эта система позволит оценивать потенциальных сотрудников во время практики и получать в качестве работников подготовленных к конкретному рабочему процессу специалистов.
Таким образом, с использованием информационной системы целевой подготовки кадров становится возможным важную роль отвести адресной подготовке будущих специалистов, встроенной в образовательный процесс.
About the authors
Natalia O. Nikulina
MIREA – Russian technological university
Author for correspondence.
Email: nick_nataly@rambler.ru
ORCID iD: 0000-0002-8594-2093
SPIN-code: 5395-1463
Scopus Author ID: 57218643085
ResearcherId: AAX-8251-2020
An associate professor of basic department of automated organizational management systems, methodologist of scientific and educational department of the FSAU research institute "Voskhod"
Russian Federation, MoscowElena B. Startseva
Ufa university of science and technology
Email: star_elena@list.ru
ORCID iD: 0000-0003-3139-050X
SPIN-code: 7621-1551
An associate professor of automated management systems department
Russian Federation, UfaAnna I. Malakhova
Ufa university of science and technology
Email: aimalakhova@gmail.com
ORCID iD: 0000-0003-0099-3594
SPIN-code: 2382-5254
Scopus Author ID: 57224350806
ResearcherId: ABC-8039-2020
Graduated, candidate of technical sciences, An associate professor of automated management systems department
Russian Federation, UfaReferences
- Issledovatelskij centr portala Superjob.ru [Research Center of Superjob.ru]. Available at: https://www.superjob.ru/research/articles/114440/kadrovyj-golod-chasche-vsego-ispytyvayut-transportnye-i-proizvodstvennye-predpriyatiya/ (accessed date: 01/23/2024).
- Portal RBC [The RBC portal]. Available at: https://www.rbc.ru/economics/10/10/2023/6523c4ee9a794707a1f0a07c (accessed: 01/13/2024).
- Sait Administracii presidenta Rossii. Stenogramma rasshirennogo zasedanija Gosudarstvennogo Soveta [Administration of the President of Russia website. Transcript of the extended meeting of the Presidium of the State Council, September 21, 2023). Available at: http://kremlin.ru/events/president/news/72319 (accessed: 12/10/2023).
- Elektronnyj portal gazety Vedomosti [Vedomosti newspaper electronic portal]. Available at: https://www.vedomosti.ru/management/articles/2023/07/12/984879-85-rabotodatelei-govoryat-o-neobhodimosti (accessed: 09/07/2023).
- Sait Ministerstva nauki I vysshego obrazovanija Rossijskoj Federacii [The Ministry of science and higher education of the Russian Federation website]. Available at: https://minobrnauki.gov.ru/press-center/news/novosti-ministerstva/70415/ (accessed: 09/10/2023).
- Nikulina N.O., Ibragimova A.V. Primenenie informacionnyh tehnologij v processah vzaimodejstvija organizacij [Application of information technologies in the processes of organizations interaction]. XVIII Mezhdunarodnaya nauchnaya konferentsiya “Upravleniye ekonomikoy: metody, modeli, tekhnologii”: trudy [Economic management: methods, models, technologies: Proceedings of the XVIII International scientific conference], Ufa, 2018, pp. 328-331.
- Nikulina N.O., Yarmukhametova G.I. Primenenie informacionnyh tehnologij v obrazovatelnyh processah [Application of information technologies in educational processes]. XIV Yezhegodnaya nauchnaya sessiya aspirantov i molodykh uchenykh. Materialy Vserossiyskoy nauchnoy konferentsii v 3 t. (Vologda, 24-27 noyabrya 2020 g.) [XIV Annual scientific session of graduate students and young scientists. Materials of the All-Russian scientific conference. Vologda, November 24-27, 2020], vol. 1, pp. 170-174.
- Massel L.V. Cifrovizacija I sovremennye trendy iskusstvennogo intellekta [Digitalization and modern trends of artificial intelligence]. Aktual'nyye voprosy agrarnoy nauki [Actual issues of agrarian science], 2022, no. 45, pp. 48-64.
- Trudovoj Kodeks Rossijskoj Federacii [The Labor Code of the Russian Federation]. Article 331 "The right to engage in teaching activities" dated 12/30/2001 No. 197-FZ (as amended on 02/14/2024).
- Startseva E., Grimaylo A., Chernyahovskaya, L.et al.. Ontology based decision support in career choise. 2019 XXI International conference complex systems: control and modeling problems (CSCMP), doi: 10.1109/CSCMP45713.2019.8976531.
- Dorokhova T. Y., Puchkov N. P. Regionalnaja sistema celevoj podgotovki specialistov v vuse: monografiya [Regional system of targeted training of specialists in higher education: monograph]. Tambov: Izdatel'skiy tsentr FGBOU VO “TGTU” [Tambov: Publishing center of FGBOU VO “TSTU”], 2021, 132 p.
- Startseva E.B., Grimaylo A.Yu., Dracheva I.V. et al. Detecting major factors for university success. Systems engineering and information technologies, 2020, vol. 2, no. 2 (4), pp. 25-35.
- Chernyakhovskaya L.R., Vassilijev V.I., Gvozdev V.E. et al. Metody i modeli podderzhki prinjatija reshenij pti upravlenii innovacionnymi proektami v proizvodstvenno-ekonomicheskih sistemah [Methods and models of decision-making support in innovative projects management in production and economic systems]. M., Izdatel'skiy dom Akademii Yestestvoznaniya [M., Publishing house of the Academy of Natural Sciences], 2021, 230 p. doi: 10.17513/np.437.
- Yerzhenin R.V., Massel L.V. Ontologicheskij podhod k predstavleniju znanij o metodologii modelirovanija slozhnoj systemy upravlenija [Ontological approach to knowledge presentation about the methodology of a complex control system modeling]. Ontologiya proyektirovaniya [Design ontology], 2020, vol. 10, no. 4 (38), pp. 463-476.
- Shpak M.A. Ontologija kak posrednik mezhdu polzovatelem i informacionnoj sistemoj [Ontology as a mediator between the user and the information system]. Molodezhnyy nauchnyy vestnik MGTU im. N.E. Baumana [Youth scientific bulletin of the Bauman, МSТU], 2014, no 6, pp. 13-18.
- Nikolaev I.E. Metod izvlechenija znanij i navykov/kompetencij iz tekstov trebovanij vakansij [A method of extracting knowledge and skills/competencies from the texts of job requirements]. Ontologiya proyektirovaniya [Design ontology], 2023, vol. 13, no. 2 (48), pp. 282-293, doi: 10.18287/2223-9537-2023-13-2-282-293.
- Asanov A.Z., Myshkina I.Yu., Grudtsyna L.Yu. Prognozirovanije vostrebovannosti kompetencij pri korrektirovke program obuchenija s pomoshju kognitivnyh modelej [Forecasting the demand for competencies when adjusting training programs using cognitive models]. Ontologiya proyektirovaniya [Design ontology], 2019, vol. 9, no. 2 (32), pp. 203-213. doi: 10.18287/2223-9537- 2019-9-2-203-213.
- Novosti NIU VSHE [HSE Science News]. Available at: https://www.hse.ru/news/science/850278408.html (accessed: 09/01/2023).
- Dekanova N.P., Makhnev S.A. Analiz socialnyh setej – podderzhka abiturientov v professionalnoj orientacii [Analysis of social networks – applicants support in professional orientation]. Informatsionnyye i matematicheskiye tekhnologii v nauke i upravlenii [Information and mathematical technologies in science and management], 2019, no. 4 (16), pp. 131-141, doi: 10.25729/2413-0133-2019-4-11.
Supplementary files



