Rule base forming for PLM systems
- Authors: Kamaletdinova L.R.1, Romanov A.A.1, Filippov A.A.1, Yarushkina N.G.1
-
Affiliations:
- Ulyanovsk state technical university
- Issue: No 3 (2024)
- Pages: 120-132
- Section: Digital economy and management
- URL: https://ogarev-online.ru/2413-0133/article/view/275392
- DOI: https://doi.org/10.25729/ESI.2024.35.3.011
- ID: 275392
Cite item
Full Text
Abstract
There is a need to integrate a PLM system and a third-party information system. The information system is not part of the PLM complex, but is involved in solving problems of information support for managing production processes. At the moment, the task of such integration is performed by the analyst. It will form a structural and process model of an integrated information system. Based on the model, rules for interaction with the system are formed. The operator and the decision maker (DM) are involved in the operation process.
An approach is proposed to reduce the load on both the analyst and the operator and decision maker.
Keywords
Full Text
Введение. На сегодняшний день многие крупные производства используют PLM системы [1] (Product Lifecycle Management) для управления жизненным циклом изделий. PLM системы используются для осуществления контроля потоков данных на производстве, включая решение таких задач, как хранение, интеграцию, поддержание в актуальном состоянии данных в каждой информационной подсистеме, входящей в комплекс. Ключевую роль в этом выполняет шина данных [2]. В каждом комплексе систем шина данных имеет свои особенности реализации. Однако общей особенностью интеграции на основе шин данных является использование взаимодействия, основанного на правилах [3]. Для настройки взаимодействия между подсистемами аналитик выполняет:
- построение модели поведения информационной системы,
- выявление ключевых признаков,
- формирование правил поведения системы.
В статье рассматривается не только подход к формированию взаимодействия между системами, но и подход к управлению PLM подсистемами. Часто возникает необходимость интеграции PLM-системы и сторонней информационной системы (далее в тексте будем называть ее интегрируемая ИС), не входящей в состав комплекса PLM, но участвующей в решении задач, связанных с информационной поддержкой управления производственными процессами. На данный момент задачу такой интеграции выполняет аналитик или лицо принимающее решение (ЛПР). Аналитик должен сформировать структурную и процессную модели интегрируемой ИС, на основе которых формируются правила взаимодействия с системой. Также в процессе эксплуатации к задачам аналитика (ЛПР) добавляется процесс управления интегрируемой ИС, а именно поддержание актуальности данных и работоспособного состояния самой системы.
На рисунке 1 представлен граф состояний интегрируемой ИС в общем виде без участия человека. На рисунке представлены основные состояния интегрируемой ИС, используемые в данной работе. Так, S1 — работоспособное состояние системы, S2 — неработоспособное состояние системы или состояние отказа, S3 — предельное состояние системы [4].
Рис. 1. Граф состояний интегрируемой информационной системы
Под работоспособным состоянием системы понимается такое состояние, когда система продолжает выполнять свои основные задачи, при этом данные, используемые системой, соответствуют нормальному состоянию данных для этой системы. Под предельным состоянием системы понимается такое состояние системы, когда система продолжает выполнять свои основные задачи, при этом данные системы находятся в пограничном состоянии, то есть на границе нормы. Под неработоспособным состоянием системы или состоянием отказа понимается такое состояние системы, когда система не может продолжать выполнение основных задач и требуется вмешательство ЛПР. Находясь в состоянии S1 и S3, система может перейти в состояние отказа, поэтому основная цель управления состоит в поддержании системы в состоянии S1 и возможности возврата в это состояние без рисков, в случае, если система перешла в состояние S3. Попав в состояние S2, вернуться в рабочий цикл (S1 – S3) возможно лишь при помощи ЛПР.
Стоит отдельно рассмотреть процесс, когда взаимодействие интегрируемой ИС и всего комплекса PLM обеспечивается участием оператора. В этом процессе в настоящее время объем работ оператора для настройки взаимодействия, отображения данных, поддержания системы в работоспособном состоянии достаточно велик. Роль оператора в данном процессе отображена на рисунке 2.
Рис. 2. Процесс организации взаимодействия и поддержания системы в работоспособном состоянии с участием человека
Аналитик должен учитывать изменения структуры данных интегрируемой ИС. Оператор отслеживает возможные риски, связанные с обеспечением соответствия данным комплекса PLM. ЛПР принимает решения относительно возможной минимизации рисков. Предлагается подход, позволяющий снизить нагрузку как на аналитика, обеспечивающего настройку взаимодействия и отображения данных, так и на оператора, участвующего в обеспечении актуальности структур данных, и ЛПР, участвующего в принятии важных решений, связанных с возможными рисками на производстве.
Обзор существующих методов и подходов к управлению. В настоящее время подходы к управлению производственными ИС раскрываются в публикациях [5-10]. В источниках [5-6, 8] предлагается использовать модель интегрируемой ИС. Данные подходы напрямую зависят от точности и полноты модели, однако формирование модели реализуется либо аналитиком [5, 8], либо автоматически [6], что не всегда гарантирует адекватность и точность модели. В [5] представлено классическое управление на основе модели процессов и данных информационной системы, где роль аналитика велика. В [6] предлагается использовать фреймворк для формирования модели. Несмотря на то, что процесс формирования модели происходит автоматически, управляющий компонент всё ещё зависит от точности и полноты модели. В [7] предлагается использовать обучающую выборку и машинное обучение без учителя. Однако, формируемая модель интегрируемой ИС зависит от полноты и качества данных выборки, что зачастую может привести к неверному истолкованию результатов прогнозирования механизмов управления, в случае, если данные имеют ошибки или сильно зашумлены. В [8] предлагается подход, основанный на использовании цифровых двойников. Несмотря на преимущества данного подхода в целом, применительно к поставленной задаче (интеграция информационных систем, отображение данных и снижение трудозатрат аналитика, оператора и ЛПР) подход, основанный на использовании цифровых двойников, требует дополнительного качественного анализа и построения модели информационной системы, что приводит к увеличению нагрузки на аналитика.
В [9] описан подход к управлению human-in-the-loop. Основная идея данного подхода заключается в полном контроле поведения системы управления со стороны человека и сводится к машинному обучению с учителем. Данный подход является наиболее безопасным с точки зрения предупреждения рисков, связанных с производством, но более комплексным и требующим участия ЛПР на всех этапах жизненного цикла управляющей системы, начиная с формирования обучающей выборки, и заканчивая контролем поведения управляющей системы.
Таким образом, предлагается использовать подход управления на основе данных [10]. Предполагается снижение трудозатрат аналитика и оператора за счет выполнения задачи интеграции и частично задачи управления интегрируемой ИС разработанной управляющей системой. Подход управления на основе данных подразумевает:
- моделирование системы, но не в классическом понимании [5], а за счет формирования метамодели данных интегрируемой ИС на основе анализа ее хранилища;
- отображение данных при интеграции систем PLM и интегрируемой ИС предприятия за счет использования базы правил поведения интегрируемой ИС;
- снижение рисков перехода в состояние отказа (рисунок 1) и поддержание системы в работоспособном состоянии без участия ЛПР в данном процессе.
Обзор существующих подходов к формированию баз правил. Для решения задачи предлагается использовать продукционную модель базы знаний. Классические нечеткие системы основаны на подходе Мамдани [11]. В таких системах существуют 2 модуля преобразования обычных данных в нечеткие. Модуль фаззификации устанавливает соответствие между ральными значениями входных данных и нечеткими значениями, основываясь на функции принадлежности. С другой стороны, модуль дефаззификации устанавливает соответствие между нечеткими значениями и реальными значениями выходных данных предметной области. Нечеткие продукционные базы знаний (системы, основанные на нечетких правилах) основаны на принципе преобразования четких значений в нечеткие. Правила в данном случае представляют собой множество лингвистических термов и выходные данные ассоциируются с ними, например, правило может иметь несколько входных данных и только одно определенное значение выходного параметра. Существует несколько вариантов классической системы, основанной на нечетких правилах:
- Система, основанная на нечетких правилах Мамдани [12]. Каждая переменная правила представляет собой значение из множества лингвистических термов, например, если – переменная, представленная множеством , тогда в переменной правила может быть представлена как . Переменная может принадлежать набору лингвистических терминов в правиле. Это помогает сократить количество правил, чтобы избежать проблемы увеличения размера самой базы. Таким образом, правило может иметь вид:
.
- Приближенные системы, основанные на нечетких правилах Мамдани [13]. Такие системы включают в себя несколько элементов наборов терминов, которые могут снизить интерпретируемость вывода. Системы способны добиться большей точности ценой потери интерпретируемости. Каждое правило имеет свой собственный нечеткий набор вместо использования лингвистических терминов. Этот подход генерирует семантически свободные правила и обладает более высокой выразительностью благодаря использованию различных нечетких множеств в каждом правиле. Он может принимать разное количество правил в зависимости от сложности проблемы. Что касается недостатков, подобные системы страдают от потери интерпретируемости, а также они могут переопределять обучающие данные и плохо работать в случае скрытых зависимостей признаков в данных.
- Системы классификации на основе нечетких правил [14]. Система классификации на основе нечетких правил – это система, которая использует нечеткие правила в качестве средства обучения. В классических системах, основанных на нечетких правилах Мамдани, входные данные сопоставляются обычно с одномерным выходом, но в данном случае входные данные сопоставляются с одной из меток класса. Структура правила выглядит следующим образом:
.
Существуют варианты неклассических систем, основанных на нечетких правилах:
- Иерархические нечеткие системы [15] состоят из нескольких низкоразмерных нечетких систем, расположенных иерархическим образом. Правила в иерархических нечетких системах сгруппированы в модули в соответствии с их ролями в системе. Каждый модуль вычисляет частичное решение, которое далее передается на модули следующего уровня. Хотя каждый модуль представляет собой нечеткую систему, он генерирует значительно меньшее количество правил, чем плоская нечеткая система. Несмотря на широкое распространение применения иерархических баз правил при работе с big data, существует ряд недостатков подобных систем. В [16] приведены примеры оптимизации иерархических нечетких систем с помощью генетического алгоритма. В [17] приведены примеры оптимизации каскадных иерархических нечетких систем с использованием нейронных сетей, однако, из-за того, что предложенный метод задействует все входные переменные, теряется преимущество сокращения количества правил.
- Нейро-нечеткие системы [18] представляют собой слияние систем, основанных на нечетких правилах, с искусственными нейронными сетями. Основная идея систем состоит в способности принятия решений на основе заданных правил и обучения за счет использования нейронных систем. База правил является плоской (одноразмерной, в отличие от иерархических нечетких систем), что увеличивает размеры самой базы правил, но упрощает процесс обучения нейронной сети в процессе работы системы управления. Нейро-нечеткие системы состоят из двух модулей, первый отвечает за настройку и структурирование условия правила, а второй отвечает за формирование следствия. Нейронная сеть на основе существующих правил, принимая входные данные, настраивает условие правила и частично вычисляет функцию принадлежности, соответствующую нечеткому множеству входных данных. На втором этапе происходит вычисление следствия правила от нечеткого множества следствий до точных значений вывода.
- Эволюционные нечеткие системы [19]. Для решения задачи формирования базы правил используются генетические алгоритмы. Отличие данного типа нечетких баз правил состоит в том, что она самообучаема и самооптимизируема. Реализация этого подхода выполняется в два этапа:
- на первом этапе генетический алгоритм (ГА) используется для нахождения кандидатов нечетких правил в базе знаний;
- на втором этапе с помощью ГА выполняется процедура оптимизации базы знаний с целью исключения из рассмотрения худших правил, мало влияющих на получение окончательного решения.
Для решения задачи исследования данных в организации было принято решение объединить подходы к построению иерархической нечеткой базы правил и нейро-нечетких баз правил с выводом результата, основанном на нечетких правилах Мамдани, в рамках подхода, использующего эволюционный алгоритм для формирования правил на основе изменений метамодели. Таким образом, база правил будет построена, как показано на рисунке 3.
Рис. 3. Структура гибридной базы знаний с нечетким логическим выводом
Структура гибридной базы знаний с нечетким логическим выводом, представленной на рисунке 3, состоит из 2-х условных блоков.
Первый блок – Antecedent – блок формирования условий правил, который состоит из построения абстрактного уровня правил (abstract level create) и построения ключевого уровня (key level create), содержащего условия базы правил второго уровня. При построении абстрактного уровня правил участвует сформированная метамодель интегрируемой информационной системы (meta model), а при построении ключевого уровня условий базы правил второго уровня участвует, помимо метамодели, база данных интегрируемой информационной системы (data base).
Второй блок – Consequent – блок построения следствий правил, который состоит из формирования абстрактного вывода базы правил второго уровня (abstract output level search) и генерации нечеткого логического вывода (generate output) на основе нечетких термов, полученных из предыдущего процесса. При формировании абстрактного вывода задействована метамомодель интегрируемой информационной системы (meta model), а при генерации четкого логического вывода участвует только база данных интегрируемой информационной системы (data base).
Так, процесс работы базы правил получает на входе данные (input data) от шины данных PLM системы, а на выходе данные (output data) в формате, подходящем для интеграции с базой данных интегрируемой информационной системы.
Таким образом, согласно диаграмме, база знаний состоит из нескольких уровней условий, учитывающих возможные изменения в метамодели и в базе данных интегрируемой информационной системы, и нескольких уровней следствий, формирующих четкий логический вывод на основе лингвистического представления правил в базе правил.
Модель базы знаний поведения интегрируемой информационной системы. Согласно рисунку 3, база правил будет представлена в виде иерархической структуры с двумя уровнями правил. Ранее авторами была получена структурная модель метаданных M интегрируемой ИС [20]. Так, первый уровень будет представлен в виде правил, состоящих из лингвистических термов, и зависеть от изменений метамодели. Второй уровень правил будет формироваться динамически на основе результатов, полученных на первом уровне.
Пусть – множество лингвистических термов, представляющих входные данные модели метаданных M, а
– множество лингвистических термов, представляющих ключевые процессы модели метаданных M, тогда правило, описывающее первый уровень, будет иметь теоретико-множественное представление в виде:
(1)
где – лингвистический терм, отражающий конкретный ключевой процесс модели метаданных M, а – множество лингвистических термов, отражающих входные данные для конкретного ключевого процесса модели метаданных M.
Представим как X, а как Y. В таблице 1 представлены входные данные для правила второго уровня, которые будут использованы для формирования конечных значений поведения интегрируемой ИС.
Таблица 1. Представление входных данных для правила второго уровня
x1 | x2 | ... | xm | y |
v11 | v12 | ... | v1m | y1 |
v21 | v22 | ... | v2m | y2 |
... | ... | ... | ... | ... |
vn1 | vn2 | ... | vnm | yn |
Колонки 1-4 отображают значения входных данных для ключевых процессов информационной системы, а колонка 5 представляет значения данных, которые являются реакцией системы на значения входных данных.
Для формирования правил второго уровня управления интегрируемой ИС определим следующий функционал:
, (2)
где – входные значения m параметров,
, ,
, – n состояний интегрируемой ИС.
Состояние системы определяется вектором входных значений . Таким образом, для формирования правила управления системой для перевода ее в состояние “выдача управляющих воздействий” необходимо в антецедент правила включить сравнение вектора параметров X со значениями :
. (3)
При работе интегрируемой ИС могут возникать ситуации, когда разные значения входных параметров приводят к одному и тому же состоянию . В этом случае их необходимо группировать, явно указав одно и то же выходное состояние.
Для учета неопределенности во входных значениях будем использовать нечеткие функции принадлежности треугольной формы [11]. Данная функция значений входных параметров , присущих состоянию системы i, позволяет выполнять логический вывод даже в том случае, когда вектор входных значений содержит значения, не совпадающие в точности со значениями, использующимися в антецедентах правил.
Алгоритм формирования выходных данных на основе иерархической базы правил. На рисунке 4 представлен алгоритм принятия решения с использованием иерархической нечеткой базы правил с нечетким логическим выводом, основанном на подходе Мамдани [11].
Рис. 4. Алгоритм принятия решений
Предварительно на основе метамодели формируется первый уровень базы правил (generate abstract level rule base), который не будет изменяться до тех пор, пока не произойдут изменения в самой метамодели интегрируемой ИС.
Алгоритм, представленный на рисунке 4, состоит из следующих шагов:
- Входные данные (input data), представленные в виде кортежа данных “ключ-значение” (inp1 = 7) разного типа (целочисленные, строковые, дата и логические переменные типа boolean), преобразуются в лингвистические термы (transfer to terms), представленные в виде: .
- Используя базу правил первого уровня (abstract level rule base) и преобразованные входные данные (INP), осуществляется логический вывод (search in abstract level rule base), представленный в виде: .
- Результат выполнения правила первого уровня (, ), исходные входные данные (input data), представленные в виде кортежа данных “ключ-значение” (inp1 = 7) разного типа (целочисленные, строковые, дата и логические переменные типа boolean), и база данных интегрируемой ИС (data base) участвуют в динамическом формировании правил второго уровня (generate key level rule base), математическое описание которых представлено в формуле 3.
- В процессе нечеткого логического вывода (logic inference by Mamdani), основанного на подходе Мамдани, получаем результат выполнения правила) на основе базы правил второго уровня.
- На заключительном этапе (generate out) формируются подходящие выходные данные (output data), представленные в виде “ключ-значение” (out1 = 7) разного типа (целочисленные, строковые, дата и логические переменные типа boolean). Заключительный этап использует в качестве входных данных базу данных интегрируемой ИС (data base) и результат выполнения правила () на основе базы правил второго уровня.
Таким образом, происходит процесс принятия решений на основе иерархической нечеткой базы правил с нечетким логическим выводом.
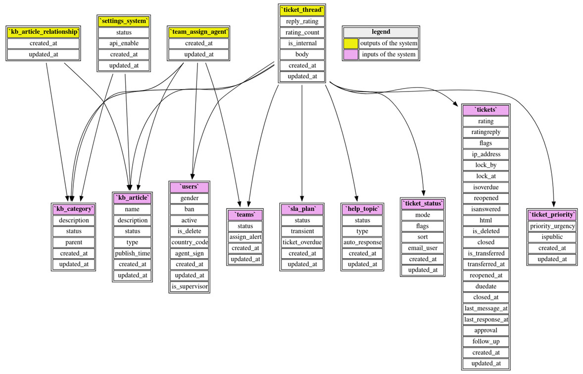
Иллюстративный пример иерархической базы правил. В качестве примера рассмотрим полученную базу правил на основе информационной системы, предназначенной для обработки заявок, faveo service desk [21]. В работе [22] отображена метамодель данных, представленная на рисунке 5.
Рис. 5. Метамодель информационной системы faveo
На основе метамодели строится база правил первого уровня, показанная на рисунке 6. Первый уровень содержит лингвистические термы, отображающие зависимость ключевых процессов от входных данных. Входные данные предварительно были преобразованы в лингвистическое описание.
Рис. 6. Автоматический вывод для отображения базы правил первого уровня информационной системы faveo, полученный на основе метамодели
При сравнении рисунков 5 и 6 видны отличия между названиями входных сущностей для метамодели и входных данных, представленных в виде лингвистических термов в условии правила. Это связано с тем, что входные данные преобразовываются перед тем, как формировать базу правил первого уровня.
При переходе по ссылке одного из правил, представленных на рисунке 6, динамически формируется база правил второго уровня. На рисунке 7 представлен пример базы правил второго уровня для ключевого процесса ticket_thread, отображенного на рисунке 5.
Рис. 7. Автоматический вывод для отображения базы правил второго уровня информационной системы faveo для ключевого процесса ticket_thread
Условия правил содержат ключевые параметры с целочисленными значениями. В процессе нечеткого логического вывода осуществляется поиск подходящего правила с использованием функции принадлежности, в результате которого формируются понятные для пользователя данные, соответствующие состоянию ключевого процесса при переданных входных данных.
Пример вывода результата представлен на рисунке 8.
Рис. 8. Автоматический вывод для отображения результата работы правила 31 рисунка 7
Таким образом, при заданных входных данных формируется результат, который отражает состояние ключевого процесса информационной системы faveo service desk. Этот вывод подтверждает целесообразность применения предложенного подхода, так как сформированный результат отражает реальные данные при работе с системой заявок faveo service desk, и получение результата не зависит от запуска самой интегрируемой информационной системы, что является преимуществом при отображении данных и параллельной работе интегрируемой информационной системы с комплексом PLM.
Управляющая система в общем комплексе управления. Предлагаемый подход подразумевает использование управляющей системы для сокращения временных затрат оператора, участвующего в процессе управления. Управляющая система (УС) – это программный инструмент, реализующий предлагаемый подход к управлению на основе данных [20]. Управление включает в себя конфигурирование и обмен данными, в данном случае, за счет использования метамодели интегрируемой ИС и иерархической базы правил с нечетким логическим выводом. Управляющая система выступает адаптером для обеспечения взаимодействия интегрируемой ИС с программным комплексом PLM.
На рисунке 9 представлен процесс организации управления информационной системой с участием управляющей системы.
При сравнении рисунков 2 и 9 отметим, что из процесса управления исключаются роли аналитика и оператора, их функции выполняет УС. Также стоит отметить, что в процессе управления и в том, и в другом случае присутствуют несколько условий:
- существование возможной реакции интегрируемой ИС на входные данные;
- влияние полученной реакции на состояние PLM системы (возможность добавления данных в комплекс без ошибок и рисков для всего производственного комплекса).
Рис. 9. Процесс организации взаимодействия и поддержания системы в работоспособном состоянии с участием УС и ЛПР
Таким образом, можно увидеть, что основная задача ЛПР состоит в корректировке данных общего комплекса PLM, не взаимодействуя при этом с интегрируемой информационной системой. Общий процент сценариев, где должен участвовать человек при работе с системой без УС, составляет 85%, а общее количество сценариев при работе с системой с УС составляет 18%. Основной задачей является, в случае использования УС, реакция на ошибки при формировании результатов работы интегрируемой ИС. Получаем снижение роли лица, принимающего решения, на 67%.
Заключение. В статье приведен подход к управлению на основе данных применительно к производственным процессам. Подход подразумевает использование метамодели данных информационной системы и иерархическую базу правил поведения информационной системы с нечетким логическим выводом. Приведены основные выводы, подтверждающие целесообразность использования данного подхода в задачах отображения данных информационных систем и управления информационной системой с целью снижения человеческого фактора при организации управления сторонними системами на производстве. Задачи являются актуальными на многих производствах Российской Федерации, в том числе на производственных предприятиях Ульяновской области.
Благодарности. Исследование выполнено в рамках государственного задания № 075-03-2023-143 по проекту «Исследование интеллектуальной предиктивной аналитики на базе интеграции методов конструирования признаков гетерогенных динамических данных для машинного обучения и методов предиктивного мультимодального анализа данных».
About the authors
Lilia R. Kamaletdinova
Ulyanovsk state technical university
Author for correspondence.
Email: lribragimova1995@gmail.com
ORCID iD: 0009-0006-2929-9757
SPIN-code: 8878-6567
postgraduate student majoring in Computer modeling and design automation, assistant at the Information systems department at Ulyanovsk state technical university
Russian Federation, UlyanovskAnton A. Romanov
Ulyanovsk state technical university
Email: romanov73@gmail.com
ORCID iD: 0000-0001-5275-7628
SPIN-code: 4990-5739
candidate of technical sciences, associate professor of the Information systems department at Ulyanovsk state technical university, Head of the information systems department at Ulyanovsk state technical university
Russian Federation, UlyanovskAleksey A. Filippov
Ulyanovsk state technical university
Email: al.filippov@ulstu.ru
ORCID iD: 0000-0003-0008-5035
SPIN-code: 2106-1545
candidate of technical sciences, associate professor of the Information systems department at Ulyanovsk state technical university
Russian Federation, UlyanovskNadezhda G. Yarushkina
Ulyanovsk state technical university
Email: jng@ulstu.ru
ORCID iD: 0000-0002-5718-8732
SPIN-code: 1658-2640
doctor of technical sciences, professor of the Information systems department at Ulyanovsk state technical university, rector of Ulyanovsk state technical university
Russian Federation, UlyanovskReferences
- Terzi S., Bouras A., Dutta D., Garetti M., Kiritsis D. Product lifecycle management – from its history to its new role. International journal product lifecycle management, 2010, vol. 4, no. 4, pp. 360–389.
- Menge F. Enterprise service bus. Free and open source software conference. 2007, available at: https://programm.froscon.org/2007/attachments/15-falko_menge_-_enterpise_service_bus.pdf (accessed: 05/30/2024)
- Shvedenko V.N., Shcekochikhin O.V. Arkhitektura integrirovannoy informatsionnoy sistemy, obespechivayushchaya svoystvo povedeniya [Architecture of an integrated information system that ensures behavioral properties]. Nauchno-tekhnicheskiy vestnik informatsionnykh tekhnologiy, mekhaniki i optiki [Scientific and technical bulletin of information technologies, mechanics and optics], 2016, vol. 16, no. 6, pp. 1078-1083.
- Chekal E.G., Chichev A.A. Nadezhnost' informatsionnykh sistem: uchebnoye posobiye: v 2 ch. CH. 1 [Reliability of information systems: textbook: in 2 parts. Part 1]. Ulyanovsk, UlGU, 2012, 118 p.
- Feng G. A survey on analysis and design of model-based fuzzy control systems. IEEE Transactions on Fuzzy systems, 2006, vol. 14, no. 5, pp. 676-697.
- Sudarsan R., Fenves S.J., Sriram R.D., Wang F. A product information modeling framework for product lifecycle management. Computer-Aided design 37, 2005, pp. 1399–1411
- Alahi MEE, Sukkuea A., Tina F.W. et al. Integration of IoT-enabled technologies and Artificial Intelligence (AI) for Smart City scenario: recent advancements and future trends. Sensors. 2023, vol. 23, no. 11, doi: 10.3390/s23115206.
- Sacks R., Brilakis I., Pikas E., et al. Construction with digital twin information systems. Data-Centric engineering, 2020, vol. 1:e14, doi: 10.1017/dce.2020.16.
- Cimini Ch., Pirola F, Pinto R., Cavalieri S., A human-in-the-loop manufacturing control architecture for the next generation of production systems. Journal of manufacturing systems, 2020, vol. 54, pp. 258-271.
- Hou Z.S., Xu J.X. On Data-driven control theory: the state of the art and perspective. Acta automatica sinica, 2009, vol. 35, no. 6, pp. 650–667.
- Mamdani E.H. Application of fuzzy algorithms for control of simple dynamic plant. In: Proceedings of the institution of electrical engineers, 1974, vol. 121, pp. 1585–1588.
- Gonzalez A., Perez R., Verdegay J.L. Learning the structure of a fuzzy rule: a genetic approach. Fuzzy syst. Artif. Intell., 1994, vol. 3, no. 1, pp. 57–70.
- Duckstein, L., et al. Fuzzy rule-based modeling with applications to geophysical, biological, and engineering systems. CRC Press, Boca Raton, 1995, vol. 8, doi: 10.1201/9780138755133.
- Chi Z., Yan H., Pham T. Fuzzy algorithms: with applications to image processing and pattern recognition. World scientific, Singapore, 1996, vol. 10.
- Razak T.R., Fauzi S.S.M., Gining R.A.J. et al. Hierarchical fuzzy systems: interpretability and complexity. Indones. J. Electr. Eng. Inform., 2021, vol. 9, no. 2, pp. 478–489.
- Zhang X., Onieva E., Perallos A., et al. Hierarchical fuzzy rule-based system optimized with genetic algorithms for short term traffic congestion prediction. Transport. Res. C: Emerg. Technol, 2014, vol. 43, pp. 127–142.
- Duan J.-C., Chung F.-L. Cascaded fuzzy neural network model based on syllogistic fuzzy reasoning. IEEE trans. fuzzy syst., 2001, vol. 9, no. 2, pp. 293–306.
- Jang J.-S.R. Fuzzy modeling using generalized neural networks and Kalman filter algorithm. AAAI 91, 1991, pp. 762–767.
- Komartsova L.G. Evolyutsionnyye metody formirovaniya nechetkikh baz pravil [Evolutionary methods for forming fuzzy rule bases]. Otkrytyye semanticheskiye tekhnologii proyektirovaniya intellektual'nykh sistem (OSTIS-2011): materialy mezhdunarodnoy nauchno-tekhnicheskoy konferentsii, Minsk, 10-12 fevralya 2011 g. Belorusskiy gosudar-stvennyy universitet informatiki i radioelektroniki; redkol.: V. V. Golenkov. [Open semantic technologies for intelligent systems (OSTIS-2011): Materials of the international scientific and technical conference, Minsk, 10-12 february 2011. Belarusian state university of informatics and radioelectronics; editor: V.V. Golenkov], Minsk, 2011, pp. 181–184, available at: https://libeldoc.bsuir.by/handle/123456789/4495 (accessed: 05/30/2024).
- Kamaletdinova, L., Romanov A. Modelirovaniye upravlyayushchey sistemy [Control system design]. System analysis & mathematical modeling, 2024, vol. 6., pp. 60-77, doi: 10.17150/2713-1734.2024.6(1).60-77, EDN UYCUWC, available at: http://samm-bgu.ru/reader/article.aspx?id=26482 (дата обращения: 30.05.2024).
- Faveo Service Desk. Available at: https://www.faveohelpdesk.com/servicedesk (accessed: 05/30/2024).
- Kamaletdinova L., Romanov A., Yarushkina N. Industrial data-driven control, 2024 International Russian smart industry conference (SmartIndustryCon), Sochi, Russian Federation, 2024, pp. 62-67.
Supplementary files









