Система управления безопасностью полётов летательных аппаратов с базовой встроенной системой автоматического допускового контроля гидравлической системы и систем мониторинга и прогнозирования отказов
- Авторы: Бобрин М.А.1
-
Учреждения:
- Московский государственный технический университет гражданской авиации
- Выпуск: № 2 (2024)
- Страницы: 36-51
- Раздел: Летательные аппараты, авиационные двигатели и методы их эксплуатации
- URL: https://ogarev-online.ru/2312-1327/article/view/259729
- DOI: https://doi.org/10.51955/2312-1327_2024_2_36
- ID: 259729
Цитировать
Полный текст
Аннотация
В работе рассмотрена система встроенного допускового контроля с подсистемами мониторинга и прогнозирования отказов для системы управления безопасностью полётов летательных аппаратов (СУБП ЛА), что является актуальным в настоящее время. Работа посвящена эксплуатационной составляющей полей допусков гидравлической системы (ГС). Внутренним замеряемым параметром является давление, поэтому необходимо было найти алгоритм, отражающий зависимость его от условий эксплуатации, его коэффициента кинематической вязкости жидкости, её температуры, наработки, температуры окружающей среды и этапа полёта. Из полученного выражения для давления подстановкой граничных значений, входящих в эту зависимость параметров, можно получить эксплуатационную составляющую поля допуска.
Для каждого опроса датчиков системы автоматического контроля необходимо вычислить диапазон изменения параметра для данного этапа полёта и других условий с помощью полученных в работе алгоритмов вычисления поля допуска. При этом система контроля должна производить обработку большого объёма информации с использованием методов работы искусственного интеллекта (ИИ), что позволяет управлять безопасностью полётов летательных аппаратов (БП ЛА).
Полный текст
Введение
Одним из основополагающих требований, предъявляемых к перспективным воздушным судам (ВС), является обеспечение безопасности полётов (БП) и управление ею. Важнейшим элементом для решения этих задач является встроенная система допускового непрерывного контроля параметров, характеризующих текущее состояние функциональных систем, то есть проведение мониторинга с целью исключения выхода их значений за допустимый уровень и осуществления технического обслуживания по состоянию1 [Бобрин и др., 2023а].
Для системы автоматического контроля на летательном аппарате (ЛА) должна функционировать система сбора, обработки и анализа информации, в состав которой должны войти измеряющие параметры датчики, расположенные как на конструкции планера, так и в двигателях и функциональных подсистемах (ФП), в том числе и в гидравлической системе (ГС) [Bishop, 1981; Heathcote, 1980].
Сейчас проводится много работ по совершенствованию технического обслуживания воздушных судов [Бодрова и др., 2023; Имитационное моделирование…, 2020; Кирпичев и др., 2023].
Созданные в настоящее время системы интеллектуальной поддержки экипажа принятия решений имеют недостатки: отсутствие прогнозирования изменения параметров, влияющих на БП. Это учтено при разработке СУБП ЛА на примере системы допускового контроля ГС [Бобрин, 2023б; Кулик, 2019].
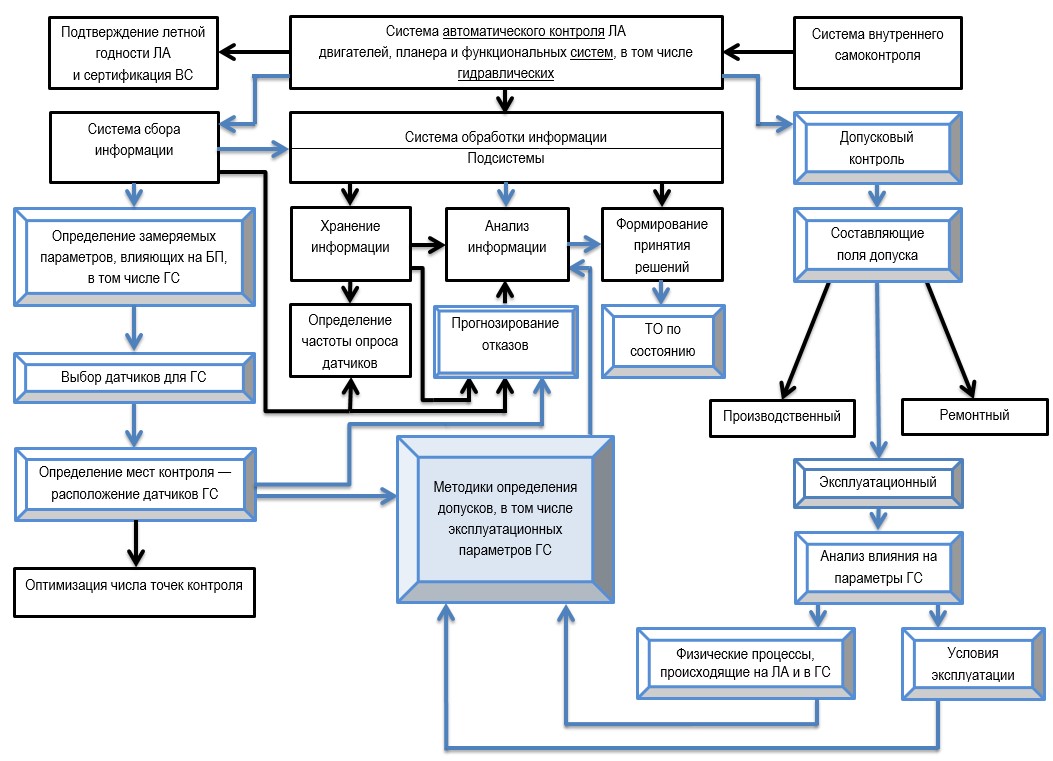
На рисунке 1 представлена структура системы управления безопасностью полётов с функциями мониторинга, аналитической и предиктивной диагностики гидравлических систем воздушных судов ( – структура СУБП, – совершенствование структуры СУБП с функциями мониторинга, аналитической и предиктивной диагностики ГС ВС).
Данные, имеющиеся в памяти системы автоматического контроля ЛА, являются паспортом ЛА.
Рисунок 1 – Структурная схема системы управления техническим состоянием летательного аппарата и системы управления безопасностью полётов с функциями мониторинга, аналитической и предиктивной диагностики гидравлических систем воздушных судов
В настоящее время для реализации системы непрерывного контроля за значениями параметров, характеризующих состояние ЛА и всех его систем, используются автоматизированные системы БАСК-124 самолётов Ан-124, и система Г-002 самолётов Ту-204, Ил-96, подсказывающие решения экипажу.
На самолётах Airbus и Boeing в ГС установлены датчики возле каждого элемента ГС, с помощью которых в полёте производится мониторинг состояния по программе Flight monitoring, то есть имеются системы автоматического контроля [Getting to grips with FOM…, 2003; Southeastern Aviation…, 2022].
Система управления БП ЛА, базовой частью которой является система управления техническим состоянием с системой автоматического допускового контроля, должна состоять из подсистем двигателей, электрических систем ВС, радийных, гидравлических, топливных, системы кондиционирования воздуха (СКВ), системы автоматического регулирования давления (САРД), противообледенительных. На зарубежных ВС устанавливаются тензометрические датчики на особые места конструкции планера для оценки его работоспособности.
В ГС у каждого элемента системы должны стоять по два тензометрических датчика, измеряющих давление до и после элемента. В зависимости от степени функциональной значимости и надёжности у элементов могут стоять датчики температуры и утечек. Все датчики постоянно опрашиваются – осуществление мониторинга. Для каждого замера следует по полученным алгоритмам определить поле допуска, чтобы сравнивать его с замерами датчиков и сделать вывод об отсутствии отказа.
Такая работа должна проводиться для всех подсистем ВС. В результате объём обрабатываемой информации будет очень большим, что вызывает необходимость применения методов работы нейронных сетей2 [Применение…, 2023; Чунтул, 2023].
При этом могут быть введены квоты на обрабатываемую информацию, связанные с распознаванием образов предотказных состояний.
Основой системы управления БП ЛА является система автоматического допускового встроенного контроля, при создании которой должны быть получены алгоритмы прогнозирования отказов.
При появлении предотказного состояния необходимо проведение технического обслуживания по состоянию вместо существующего ныне планового технического обслуживания по регламенту, в результате чего повышается ресурс [Воронцев и др., 2023; Чинючин и др., 2023].
Сказанное определяет актуальность работы, посвящённой анализу влияния условий эксплуатации на характеристики гидравлических систем и определению диапазона изменений характеризующих их параметров, то есть допусков. Актуальность работы также отражает анализ состояния БП в ГА РФ в 2013 – 2022 гг., из статистики которого следует, что количество инцидентов, связанных с отказами ГС, составляет 5 – 14 %. Наибольшее количество из них приходится на самолеты А-319/320/321. Эта статистика обуславливает установку тензометрических датчиков у многих элементов ГС и создание для этих ЛА автоматизированных интеллектуальных систем для поддержки экипажа в полете до 2040 года, что также должно быть сделано на отечественных ВС3 [Лебедев, 2009].
Часть подсистемы прогнозирования отказов (прогнозная аналитика) должна работать на основе зависимостей, математических моделей, которые помогают найти зависимости между состояниями системы и отказами.
Кроме этого, прогностическая интеллектуальная аналитика (предиктивная) должна использовать методы статистики, анализа данных, вероятностные модели и теорию игр. При создании СУБП ЛА и наличии большого объёма обрабатываемого материала могут использоваться методы искусственного интеллекта (ИИ) для разработки вероятностных моделей, анализа данных и перехода к распознаванию отказов с использованием методов работы нейронных сетей [Применение…, 2023].
Допуск состоит из производственного, эксплуатационного и ремонтного. Производственному допуску посвящено много работ, поэтому в работе не рассматривается.
Проблема определения эксплуатационного поля допуска рассматривалась в работах. В них говорится о факторах, влияющих на эксплуатационное поле допуска: износ элементов, характер технического обслуживания и т.п., но методик его определения не имеется. Сказано также, что эксплуатационный допуск на контролируемые параметры устанавливается инструктивной документацией; допуск должен устанавливаться разработчиком, заводом- изготовителем и эксплуатирующей организацией. Также говорится, что эксплуатационный допуск задаётся в технической документации и технических условиях, но обоснования отсутствуют [Лебедев, 2009].
Эксплуатационный допуск является случайной величиной, поэтому сначала следует определить значение математического ожидания для данных условий эксплуатации, а затем учесть среднее квадратическое отклонение случайной величины относительно математического ожидания, т.е. дисперсию.
В авиации суммарное поле допуска, состоящее из производственного, эксплуатационного и ремонтного, задаётся, например, по решению главного конструктора, заведомо больше реально существующего, чтобы в него уместились все колебания параметров.
Система считается исправной, если её параметры находятся в поле допуска. Если же в систему контроля закладывается завышенное значение поля допуска и величина параметра становится больше требуемого поля допуска, система не зафиксирует отказ, ЛА будет с отказом выпущен в полёт, что является нарушением требований безопасности полетов. В соответствии с этим для автоматического контроля необходимо разработать алгоритм для корректного определения поля допуска.
Эксплуатационный допуск зависит от колебаний значений параметров системы и окружающей среды.
Это, прежде всего, необходимо для получения зависимости давления от температуры, являющегося основным внутренним замеряемым параметром при поиске неисправности. Оно зависит от вязкости жидкости и определяется температурой рабочего тела.
Методы исследования
В работе использованы аналитические методы, эмпирические, аппроксимации, дифференциальных и интегральных исчислений.
При движении жидкости в насосе, находящемся на двигателе, а затем в негерметичной части ЛА с низкой температурой окружающей среды, она охлаждается. Необходимо иметь зависимость для температуры жидкости от температуры окружающей среды. В результате проведённых исследований такая зависимость была получена.
Теплообмен производится теплопроводностью, обменом энергии путём непосредственного соприкосновения жидкости со стенкой трубы и конвекцией в подвижной среде перемещением масс.
Плотность теплового потока qхтепл при теплообмене определяется по формуле:
, (1)
здесь: – коэффициент теплопроводности жидкости, – температура жидкости, х – длина трубопровода (ось направлена вдоль трубопровода и х=1).
Знак “–” перед λ показывает, что поток направлен в сторону убывания температуры.
Значение qхтепл зависит от количества теплоты , времени и площади изотермической поверхности :
. (2)
Конвективная плотность теплового потока определяется алгоритмом:
, (3)
здесь: – плотность жидкости, – теплоёмкость при постоянном давлении, х – составляющая скорости движения жидкости в трубопроводе вдоль оси х.
Отсюда суммарная плотность теплового потока равна:
. (4)
Если принять и продифференцировать по оси х, получим:
. (5)
Для двух других осей будем иметь:
, (6)
, (7)
здесь: – составляющие скорости движения жидкости вдоль осей y и z соответственно.
Если эти три уравнения свести к одному, подставив их в предыдущее равенство, и учесть, что уравнение сплошности для несжимаемой жидкости имеет вид:
, (8)
для стабилизированного режима течения без внутреннего источника тепла получим дифференциальное уравнение энергии:
, (9)
где оператор Лапласа температуры имеет вид:
. (10)
Для цилиндрической системы координат равен:
, (11)
здесь: r – радиус трубопровода, φ – угол расположения радиуса.
При независимости теплообмена от ориентации радиуса, т.е. для осесимметричного течения, будем иметь:
. (12)
В результате для трубопровода круглого сечения в цилиндрической системе координат получаем уравнение:
. (13)
Режим течения жидкости в гидросистемах был оценён на примере характера течения жидкости в трубопроводах самолёта Ил-96.
Допустимая скорость течения в трубопроводах равна . Замеры диаметров трубопроводов на этом самолёте дали следующие значения: и .
При температуре жидкости и коэффициенте кинематической вязкости () для этих значений диаметров и числа равны: и , что соответствует ламинарному режиму течения и при переходе от ламинарного режима в турбулентный при имеется большой запас по ламинарному режиму течения.
При небольшом радиусе трубопровода и достаточно большой длине , как величиной высшего порядка малости можно пренебречь. Для ламинарного режима течения . C учётом этого уравнение (13) принимает следующий вид:
, (14)
или
. (15)
Производную можно найти из закона Ньютона:
, (16)
и закона Фурье:
, (17)
где: – количество тепла, α – коэффициент теплоотдачи, – температура жидкости на выходе из насоса, – температура стенки трубопровода, – площадь поверхности (стенки трубопровода) по которой происходит теплообмен, – время.
Если рассматривать теплопередачу по радиусу от жидкости к стенке трубопровода, от трубопровода (пластины) к окружающей среде, то α равен:
, (18)
здесь: – коэффициент теплоотдачи жидкости, – толщина стенки трубопровода, – коэффициент теплопроводности стенки, – коэффициент теплоотдачи окружающей среды.
Имеются данные, согласно которым с учётом конвективных и излучательных процессов теплообмена:
(19)
для диапазона температур окружающей среды .
Из законов Ньютона – Фурье получим:
, (20)
здесь: – температура окружающей среды.
Считая поток симметричным по осям y и z, т.е. рассматривая двухмерную задачу, можно заменить на и из последнего равенства подставить в уравнение движения:
, (21)
или
, (22)
(23)
В общем виде это уравнение можно представить:
, (24)
Здесь p и q – действительные числа:
и . (25)
Решение этого уравнения имеет следующий вид:
, (26)
где:
. (27)
Давление в гидравлической системе определяется величиной потерь давления при движении жидкости по трубопроводу:
, (28)
где: – коэффициент трения жидкости, l – длина трубопровода, d – диаметр трубопровода, – скорость течения жидкости, – коэффициент свободного падения.
В гидросистеме летательных аппаратов имеет место ламинарный режим течения, поэтому коэффициент трения равен:
(29)
Коэффициент кинематической вязкости v зависит от температуры жидкости и её наработки .
По экспериментальным данным для жидкости получена зависимость коэффициента кинематической вязкости от температуры жидкости:
(30)
Из выражений (26) – (30) получена зависимость для давления, дающая возможность определить диапазон изменения:
(31)
По нормам, руководству по технической эксплуатации, например, , коэффициент кинематической вязкости не должен быть меньше при температуре .
Из выражения (28) и (29) можно получить:
, (32)
т.е. прямо пропорционально зависит от коэффициента кинематической вязкости v, уменьшающегося с увеличением наработки.
По экспериментальным данным для новой жидкости при температуре вязкость , поэтому последнее выражение даст максимальное значение: , а минимальное значение равно: .
Следовательно, по выражению (31) получается , а для получения следует умножить на коэффициент 0.65: , т.е. давление уменьшается в 1,53 раза.
Согласно экспериментальным данным v может быть равным 5cCm, таким образом, в этом случае давление уменьшается в 1,84 раза.
На рисунке 2 представлен график зависимости , построенный по соотношению (31).
Здесь: , – изменение величины падения давления при наличии максимально допустимых утечек, величиной (данные ) в нейтральном положении;
, – изменение падения давления при максимальной скорости движения жидкости, равной (для двигателя , насоса , трубопровода диаметром 20мм и длиной 50м) и 15 м/с;
, – уменьшение величины давления в 1,53 раза при увеличении времени наработки: и .
Рисунок 2 – График изменения величин падения давления и при наличии утечек () в нейтральном положении, и при скорости движения жидкости 10 м/с и 15 м/с, и при увеличении времени наработки для трубопровода диаметром 20мм и длиной 50м
Далее рассмотрено влияние этапа полёта самолёта на изменение давления в гидравлической системе.
Давление зависит от скорости движения жидкости и подачи насоса, определяемой этапом полёта, так как насос находится на двигателе и вращается механическим приводом.
Для оценки диапазона изменения давления на различных этапах полёта в качестве объекта рассмотрения был взят двигатель и насос .
Для различных этапов полёта по выражению (31) построена зависимость – рисунок 3.
Рисунок 3 – График изменения давления в напорном и сливном трубопроводах ( и ) от температуры и расхода жидкости для режимов: a – взлёт, b – набор высоты, c – крейсерский режим, d – снижение, e – посадка.
🟥 – напорная магистраль, 🟦 – сливная магистраль
Здесь из криволинейной поверхности выделены прямоугольники, соответствующие различным этапам полёта. Их ширина по оси расходов равна диапазону изменения подачи насоса на взятом режиме полёта. Ширина прямоугольников по оси T определяется температурой на выходе из насоса и температурой окружающей среды . Значения взяты из результатов лётных испытаний, а значения из стандартной атмосферы ИКАО.
Результаты и обсуждение
Диапазон изменения давления, т.е. поле допуска, должен быть определён по соотношению (31). Величина давления зависит от расположения точки контроля: это задаётся длиной трубопровода l от насоса до места контроля и диаметром трубопровода d.
Давление прямо пропорционально скорости движения жидкости в трубопроводе , подачи насоса, частоты вращения ротора двигателя, этапа полёта, поэтому диапазон изменения давления должен определяться для каждого этапа.
В технической документации двигателя для всех этапов указывается диапазон изменения частоты вращения ротора. Соответственно для получения верхнего значения давления следует брать верхнее значение частоты вращения и наоборот.
Температура также зависит от этапа полёта – от числа работающих потребителей. Эти данные берутся из результатов лётных испытаний. Поскольку зависимость давления от и обратно пропорциональная, для получения максимального значения давления на данном этапе нужно взять минимальные значения и , а для получения минимального – максимальные.
Кроме этого, для учёта уменьшения вязкости жидкости с увеличением наработки для получения минимального значения давления рекомендуется ввести коэффициент 0,65.
Заключение
Во время контроля сначала определяется работоспособность ФП: выходные параметры какой-либо ФП не должны выходить за поле допуска. После этого необходимо произвести поиск неисправностей замером внутреннего замеряемого параметра – давления. Для достоверности контроля замеры следует проводить у каждого элемента ФП.
В работе решением уравнения движения с теплообменом получена зависимость температуры жидкости в трубопроводе от температуры жидкости на выходе из блока питания, температуры окружающей среды и скорости движения жидкости.
Давление зависит также от коэффициента кинематической вязкости жидкости. По экспериментальным данным с помощью метода аппроксимации для него получены выражения, отражающие его зависимость от температуры.
Из этих выражений найдена зависимость давления в системе от скорости движения жидкости, её температуры на выходе из блока питания, температуры окружающей среды, длины трубы от насоса до точки замера и его диаметра. Коэффициент кинематической вязкости, а, следовательно, и давление уменьшается с увеличением наработки. По экспериментальным данным получен коэффициент 0,65, на который следует умножить максимальное значение давления, чтобы получить минимальную его величину.
Давление зависит от скорости движения жидкости, а она в свою очередь определяется подачей насоса, то есть частотой вращения ротора двигателя и, следовательно, этапом полёта.
Зависимость для давления является алгоритмом, необходимым для определения его эксплуатационного поля допуска подстановкой граничных значений параметров, входящих в это выражение.
1 Указ Президента РФ от 10 октября 2019 г. № 490 «О развитии искусственного интеллекта в Российской Федерации».
2 Указ Президента РФ от 10 октября 2019 г. № 490 «О развитии искусственного интеллекта в Российской Федерации».
3 Руководство по управлению безопасности полётов (РУБП 3), ИКАО, DOC 9859, AN/474, 2013. 300 с.
Об авторах
Михаил Арчилович Бобрин
Московский государственный технический университет гражданской авиации
Автор, ответственный за переписку.
Email: bobrin.misha@yandex.ru
ORCID iD: 0009-0006-6851-152X
соискатель
Россия, 125493, Москва, Кронштадтский бульвар, 20Список литературы
- Бобрин М. А. Интеллектуальная система автоматического контроля в полёте гидравлической системы летательного аппарата / М. А. Бобрин, Л. Г. Клёмина, И. Н. Шестаков // Пятьдесят восьмые научные чтения, посвящённые разработке научного наследия и развитию идей К.Э. Циолковского, г. Калуга, 19-21 сентября 2023 года. Калуга: ИП Стрельцов И.А., 2023а. С. 342-344.
- Бобрин М. А. Контроль гидравлических систем с помощью бортового вычислительного комплекса самолёта / М. А. Бобрин, И. Н. Шестаков // Вестник Санкт-Петербургского государственного университета гражданской авиации. 2023б. № 3(40). С. 120-127.
- Бодрова И. Е. Специализированные программные системы технической поддержки эксплуатации воздушных судов / И. Е. Бодрова, А. В. Гостев // Гражданская авиация на современном этапе развития науки, техники и общества: Сборник тезисов докладов Международной научно-технической конференции, посвященной 100-летию отечественной гражданской авиации, Москва, 18–19 мая 2023 года. М.: ИД Академии имени Н. Е. Жуковского, 2023. С. 244-245. EDN ERGVSS.
- Воронцев В. А. Информационное обеспечение эксплуатации и ремонта, как залог надёжности и повышения уровня исправности авиационной техники / В. А. Воронцев, В. П. Кирин // Гражданская авиация на современном этапе развития науки, техники и общества: Сборник тезисов докладов Международной научно-технической конференции, посвященной 100-летию отечественной гражданской авиации, Москва, 18–19 мая 2023 года. М.: ИД Академии имени Н. Е. Жуковского, 2023. С. 286-287. EDN XJMDNV.
- Имитационное моделирование оперативного технического обслуживания воздушных судов / А. А. Ицкович, Г. Д. Файнбург, Н. В. Жаров, Н. Н. Басых // Научные чтения по авиации, посвящённые памяти Н. Е. Жуковского: материалы ХVII научно-технической конференции, Москва, 15 октября 2020 года / Ассоциация выпускников и сотрудников ВВИА имени профессора Н. Е. Жуковского. М.: Военно-воздушная инженерная академия им. Н.Е. Жуковского (г. Москва), 2020. С. 105-110. EDN USBBND.
- Кирпичев И. Г. Совершенствование процедур и технологий разработки программ технического обслуживания воздушных судов / И. Г. Кирпичев, Л. А. Филатова // Гражданская авиация на современном этапе развития науки, техники и общества: Сборник тезисов докладов Международной научно-технической конференции, посвященной 100-летию отечественной гражданской авиации, Москва, 18–19 мая 2023 года. М.: ИД Академии имени Н. Е. Жуковского, 2023. С. 255-257. EDN SZDNPS.
- Кулик А. А. Исследование взаимодействия системы управления безопасностью полета с комплексом бортового оборудования воздушного судна // Вестник Астраханского государственного технического университета. Серия: Управление, вычислительная техника и информатика. 2019. № 4. С. 28-36. doi: 10.24143/2072-9502-2019-4-28-36. EDN CYYLFU.
- Лебедев А. М. Разработка методов повышения достоверности и автоматизации наземного контроля бортовых систем и комплексов воздушного судна для обеспечения безопасности полётов: специальность 05.22.14 «Эксплуатация воздушного транспорта»: диссертация на соискание ученой степени доктора технических наук / Лебедев Алексей Михайлович. М., 2009. 303 с. EDN QEKSCT.
- Применение нейросетевой модели для контроля технического состояния воздушного судна / М. Д. Булгаков, В. В. Чевалков, Д. Г. Никулин, А. А. Крылов // Гражданская авиация на современном этапе развития науки, техники и общества: Сборник тезисов докладов Международной научно-технической конференции, посвященной 100-летию отечественной гражданской авиации, Москва, 18–19 мая 2023 года. М.: ИД Академии имени Н. Е. Жуковского, 2023. С. 246-247. EDN YUAELG.
- Чинючин Ю. М. К вопросу прогнозного метода формирования оптимальных режимов технического обслуживания функциональных систем воздушных судов / Ю. М. Чинючин, А. Д. Грузд // Гражданская авиация на современном этапе развития науки, техники и общества: Сборник тезисов докладов Международной научно-технической конференции, посвященной 100-летию отечественной гражданской авиации, Москва, 18–19 мая 2023 года. М.: ИД Академии имени Н. Е. Жуковского, 2023. С. 293-295. EDN OKAIFS.
- Чунтул А. В. Искусственный интеллект в авиации // Идеи Циолковского в теориях освоения коcмоса: Материалы 58-х Научных чтений, посвященных разработке научного наследия и развитию идей К.Э. Циолковского, Калуга, 19–21 сентября 2023 года. Калуга: ИП Стрельцов И.А., 2023. С. 345-346. EDN QBZBQQ.
- Bishop F. E. IMACS cost savings estimator a trade-off analysis for a built-in monitoring system // US Dep. Commer. Nat. Bur. Stand. Spec. Publ. 1981. pp. 195-219.
- Getting to grips with Flight Operations Monitoring FOM. France: Airframer Airbus, 2003. 106 p.
- Heathcote A. J. Some Recent Advances in non – destructive testing applied to Aircraft in Service // Spring Conv., Longlife Aircraft Struct. London, 1980.
- Southeastern Aviation Safety Management System (SMS) Manual. With Emergency Response Plan (ERP). Southeastern Aviation Sciences Institute. Southeastern Oklahoma State University: Durant, OK 74701. Revised 3/03/2022. 56 p.
Дополнительные файлы





