Размерные кинетические эффекты при полимеризации в аэрозоле
- Авторы: Федосеев В.Б.1, Ковылина Т.А.1, Федосеева Е.Н.2
-
Учреждения:
- Институт металлоорганической химии им. Г.А. Разуваева Российской академии наук
- Нижегородский государственный университет им. Н.И. Лобачевского
- Выпуск: Том 66, № 1 (2024)
- Страницы: 59-64
- Раздел: ТЕОРИЯ И МОДЕЛИРОВАНИЕ
- URL: https://ogarev-online.ru/2308-1139/article/view/264120
- DOI: https://doi.org/10.31857/S2308113924010072
- EDN: https://elibrary.ru/NOBGLL
- ID: 264120
Цитировать
Полный текст
Аннотация
Размерные эффекты при химических превращениях в аэрозолях могут приводить к сдвигу химического равновесия и существенному изменению скорости реакций. Наиболее чувствительны к ним процессы полимеризации, при которых от числа мономеров в капле может зависеть как скорость реакции, так и степень полимеризации. Для обратимой реакции поликонденсации сформулировано кинетическое уравнение, основанное на предположении, что в малом объеме с ростом конверсии непрерывно воспроизводится равновесное молекулярно-массовое распределение (распределение Флори, нормированное на конечное количество мономеров). Построены кинетические кривые, демонстрирующие влияние размера капли на конверсию мономера, степень полимеризации и эволюцию молекулярно-массового распределения. Кинетика поликонденсации была смоделирована на примере поликонденсации молочной кислоты и сопоставлена с экспериментальными закономерностями. Модель демонстрирует, что уменьшение размеров капель приводит к существенному (степенная зависимость от радиуса) ускорению процесса полимеризации и понижению среднечисленной массы полимера.
Полный текст
Исследование процессов полимеризации в каплях аэрозоля представляет теоретический интерес при интерпретации природных явлений, таких как некаталитическая полимеризация метилглиоксаля в атмосферных аэрозолях [1], образование вторичных органических аэрозолей при фотоокислении органических соединений [2], в частности с образованием полимеров [3]. Несомненно эти процессы актуальны и для развития спрей-технологий. Например, описаны процессы получения полисилоксана, полистирола и их композитов в спреях [4], инкапсуляция наноразмерных частиц в полимерную оболочку [5], где пары мономера (глицидилметакрилат) конденсировались на поверхности наночастиц, а полимеризация инициировалась добавлением NH3. Метод катионной фотоинициируемой полимеризации аэрозоля позволяет получить сферические полимерные частицы высокой чистоты [6].
Наиболее полезными особенностями физико-химических процессов в малом объеме являются возможность сдвига химического [7, 8] и фазового равновесия [9], в том числе и в полимерных расслаивающихся смесях [10, 11]. Больше всего интересен эффект существенного ускорения химических процессов. Так, например, скорость окисления наноматериалов намного выше, чем у объемных материалов [12]. Эксперименты [13] продемонстрировали размерный кинетический эффект при поликонденсации молочной кислоты в сидячих каплях.
Один из примеров интерпретации размерного кинетического эффекта описан в работе [14], где рассмотрена свободнорадикальная полимеризация в каплях эмульсии. Инициатор поступает в капли из жидкой дисперсионной среды, и если скорость диффузии инициатора в объем капли мала относительно скорости реакции, то при диффузии инициатора в объем возникает радиальное распределение концентрации, убывающее к центру. Чем крупнее капля, тем меньше средняя концентрация инициатора, тем меньше интегральная скорость полимеризации. Аналогичный эффект в аэрозолях авторы работ [15, 16] также связали с неоднородностью распределения окислителей в капле и с изменением их концентрации в окружающей атмосфере.
Наша интерпретация размерного кинетического эффекта предложена в работе [17]. Она основана на соотношениях формальной химической кинетики с учетом зависимости концентрации летучих компонентов (растворителей, реагентов и продуктов) от радиуса капли и состава газовой среды, описанной уравнениями Кельвина и законом Рауля. В соответствии с термодинамическими закономерностями уменьшение радиуса капли приводит к снижению равновесной с газовой средой концентрации растворителя. Испарение растворителя сопровождается ростом концентрации нелетучих реагентов и по закону действующих масс повышает скорость реакции. Увеличению этого эффекта способствует уменьшение числа молей нелетучих компонентов, например в реакциях соединения или конденсации. В соответствии с уравнением Кельвина это сопровождается испарением растворителя, восстановливающим фазовое равновесие, и уменьшением размера капли с дополнительным ускорением химических реакций. В реакциях полимеризации число молей мономера уменьшается на порядки, и этот размерный эффект становится существенным даже для капель микронного размера [13].
Цель настоящего сообщения – смоделировать эффект ускорения реакции полимеризации в аэрозоле на основе соотношений формальной кинетики и химической термодинамики дисперсных систем.
Рассмотрим кинетическую модель процессов полимеризации в капле. Для ее построения необходимо описать текущую концентрацию полимера, которую можно представить совокупностью компонентов с разной степенью полимеризации, связанных множеством кинетических уравнений, как использовано, например, в работе [14]. Воспользуемся более простым вариантом решения этой задачи, основанным на лемме о равновесном распределении “живых” цепей [18]. Согласно лемме, если скорости роста и обрыва (деполимеризации) цепей не зависят от степени полимеризации, мгновенное распределение “живых” цепей при квазистационарном полимеризационном процессе имеет вид наиболее вероятного распределения Флори q(p) = α exp(–αр). При этом концентрации полимеров разной длины ср,р = срq(p) в любой момент определены суммарной концентрацией полимера ср и функцией распределения q(p), что существенно упрощает систему кинетических уравнений.
Эта возможность обусловлена тем, что описывающие ММР функции ƒ(p) должны быть определены на интервале 1 ≤ p ≤ N, где N – суммарное количество образующих полимер мономеров, и могут быть связаны с конверсией мономера. По условию нормировки и из определения среднечисленной степени полимеризации следует, что величина pn является в общем случае функцией N. В приложении к аэрозолям данная проблема особенно принципиальна, так как количество нелетучего мономера в капле аэрозоля ограничено, а предположение о постоянной концентрации мономера, использованное в работе [18], не выполняется.
Суммарное число мономеров N в капле однозначно определяется ее радиусом r и исходной концентрацией раствора мономера c1:
. (1)
Здесь NAν – число Авогадро, xi и Vi – мольные доли и молярные объемы, где i = 0 для растворителя и i = 1 для мономера.
Связь среднечисленной степени полимеризации pn с количеством мономера в системе выявляет один из вариантов получения наиболее вероятного распределения Флори. Он описан в статистической теории полимеризации как результат разрыва “квазибесконечной” цепи, объединяющей все мономеры, на случайные фрагменты [18]. В математике подобные объекты описывает теория разбиений [19], рассматривающая множество представлений натурального числа в виде суммы положительных целых чисел. Если отождествить целое N = ∑pi с числом мономеров в системе (длиной “квазибесконечной” цепочки), а целочисленные слагаемые pi со степенями полимеризации фрагментов, то теория разбиений позволяет оценить вероятность ƒ(N, p) появления целочисленных слагаемых р при разбиениях N. Для больших чисел функцию ƒ(N, p) с большой точностью можно представить в виде распределения [20]
. (2)
Несложно заметить, что ƒ(N, p) совпадает с распределением Флори q(p) = α exp(–αр), если . Таким образом, согласно статистической теории полимеризации и теории разбиений, среднечисленная степень полимеризации pn в идеальном случае (равная вероятность мест разрыва цепи) равна , когда оба распределения ƒ(N, p) и q(p) определены на интервале 1 ≤ p ≤ N. Функция (2) уточняет значение параметра α в распределении Флори и устраняет “квазибесконечность”, рассматривая все множество реализаций “разрыва цепи” конечной длины N. Уравнения (1) и (2) представляют среднечисленную степень полимеризации при полной конверсии мономера в виде функции размера капель . При этом изменение радиуса капель на порядок меняет величину pn в 101.5 раз. В частности, для раствора молочной кислоты [21, 22], рассматриваемого далее, для капель r = 10 мкм эта оценка дает pn ≈ 1.4 × 106, а для микронных капель получим pn ≈ 45000. Максимальная длина цепи pmax также зависит от радиуса капли и может быть найдена из условия pmaxƒ(N, pmax) ≈ 1. Для микронных и субмикронных капель pmax(r) превышает среднечисленную степень полимеризации pn(r) более чем на порядок.
Использованию леммы о равновесном распределении “живых” цепей [18], постулирующей, что равновесное ММР в малом объеме воспроизводится непрерывно, способствуют низкие скорости и обратимость реакций роста цепи, а также короткие диффузионные пути в пределах капли, обеспечивающие быстрый тепло- и массообмен с дисперсионной средой (кинетический режим). В этом случае число молей полимера равно , где η – доля мономера образовавшего полимеры (конверсия), и . Соответственно текущая конконцентрация полимера , где cini, rini – исходные концентрация мономера и радиус капли, r = r(η) – радиус капли при конверсии η, который определен текущим составом капли , здесь индексом I = M, P, S обозначены мономер, полимер и растворитель соответственно.
Скорость изменения концентрации мономера с учетом переменного объема
включает кинетический νr и гидродинамический νh вклад, учитывающий поток летучих компонентов через поверхность капли.
Кинетический вклад для процессов полимеризации (m = 0) или поликонденсации (m = 1) определен скоростью реакции. Если капля не обменивается мономером с газовой фазой, скорость удобнее выразить через конверсию мономера nM(η) = cini Vini(1 – η) и исходное состояние капли
(3)
где k1 – константа скорости реакции роста цепи, k2 – константа скорости обратной реакции (деполимеризации или гидролиза), – концентрация мономера с учетом изменения радиуса капли r = r(η), – концентрация низкомолемолекулярного продукта, который в рассмотренном ниже случае совпадает с летучим растворителем (вода), мольная доля растворителя зависит от радиуса капли согласно уравнению Кельвина, Р∞, S и РS – давление насыщенного пара над чистым растворителем и его парциальное давление в газовой фазе, σ – поверхностное натяжение, R – газовая постоянная, T – температура, – концентрация полимера при условии непрерывного восстановления равновесного ММР (лемма о равновесном распределении “живых” цепей [18]). При необратимых процессах k2 = 0.
Подстановка концентраций cM и cp в выражение (3) дает
. (4)
Здесь скорость процесса явным образом зависит от исходного и текущего размера капли (rini и r) и возрастает с их уменьшением. Исходный радиус и концентрация являются параметрами, другие переменные выражаются через конверсию, которая становится единственной зависящей от времени переменной в уравнении (4). Лемма о равновесном распределении позволяет избежать использования полной системы кинетических уравнений, обычно используемых при моделировании процессов полимеризации [23, 24].
Кинетическая кривая (4) имеет характерную унимодальную форму с максимумом при η = 1/3. Положение максимума определено произведением (1 – η)η0.5 и смещается за счет капиллярных эффектов, влияющих на радиус капли r = r(η). Мольная доля растворителя в капле определена составом газовой среды (уравнение Кельвина), поэтому уменьшение числа молей нелетучих компонентов за счет конверсии сопровождается уменьшением концентрации растворителя. Такой капиллярный эффект становится существенным для капель субмикронного диаметра и приводит к дополнительному увеличению скорости реакции.
Для моделирования размерного кинетического эффекта выбрана реакция поликонденсации молочной кислоты. Согласно работе [25], реакции образования полилактида характеризуются малыми положительными значениями энергии Гиббса, потому скорости прямой и обратной реакции сопоставимы (). Скорость реакции в макроскопических условиях мала даже при использовании катализаторов, отгонки воды и высоких температурах [26]. Реакция может идти самопроизвольно, но в макросистеме равновесие сдвинуто в сторону гидролиза. Наши наблюдения [13, 21, 22] показали, что в микронных каплях химическое равновесие сдвигается в сторону образования полимера, тогда как в крупных (субмиллиметровых и миллиметровых) каплях процесс идет очень медленно либо практически не наблюдается.
Точность интегрирования уравнения (4) определена величиной kdt. Это даёт возможность использовать безразмерное время с произвольными значениями констант скорости реакции. Эксперимент позволяет привязать модель к реальному времени на основе того, что для капель радиусом 30 мкм максимум скорости достигается через 1 ч после начала эксперимента. Рисунок 1 демонстрирует кинетические кривые, смоделированные для капель водного раствора молочной кислоты при условиях, соответствующих экспериментам [13, 22] (80 мас. % или x0 = 0.56, x1 = 0.44, влажность 30%, температура 25°С). Кинетические кривые, полученные экспериментально [13] и численным моделированием (рис. 1), имеют сопоставимый вид.
Рис. 1. Кинетические кривые, смоделированные для капель водного раствора молочной кислоты с исходным радиусом 10 (1), 30 (2), 50 (3) и 100 мкм (4), при условиях, соответствующих экспериментам [13]: а – конверсия мономера η, б – скорость поликонденсации dη/dt. На рис. 1а точками указано положение максимума скорости.
В кинетической модели, использующей распределение (2) , максимальная скорость νmax = = max(dη/dt) достигается при конверсии . Размерная зависимость максимальной скорости νmax и времени ее достижения tmax от радиуса капли имеют вид νmax(r) ~ r–1.5 и tmax(r) ~ r–1.22.
Эксперименты по поликонденсации раствора молочной кислоты в сидячих каплях [13, 22] убедительно продемонстрировали экстремальное поведение скорости процесса и размерные эффекты. Результаты этих экспериментов приводят к оценке tmax(r) ~ r–1.43, но не позволяют корректно оценить размерную зависимость νmax. Так как в эксперименте погрешность измерений диаметра заметно возрастает с уменьшением радиуса капель, можно утверждать, что экспериментальная и теоретическая зависимости tmax(r) вполне сопоставимы (рис. 2). Различие можно связать с тем, что конверсия и контракция связаны нелинейно, а форма поверхности сидячих капель в эксперименте отличается от сферической. Нельзя исключить, что оценка дает завышенное значение степени полимеризации, чему может способствовать гелеобразование и выделение полимера в виде отдельной фазы. Это снижает скорости диффузионных потоков реагентов внутри капли и замедляет рост полимерных цепей [14].
Рис. 2. Теоретическая (сплошная линия) и экспериментальная (штриховая) оценка времени достижения максимума скорости поликонденсации tmax в зависимости от исходного радиуса капли. Теоретическая зависимость нормирована по tmax для капли радиусом 30 мкм – точка пересечения прямых.
Оценка времени достижения максимальной скорости (рис. 2) прогнозирует, что в микронных каплях максимум скорости достигается в течение нескольких минут, в субмиллиметровых каплях tmax возрастает до суток и более, с увеличением размера капель величина tmax становится бессмысленно большой.
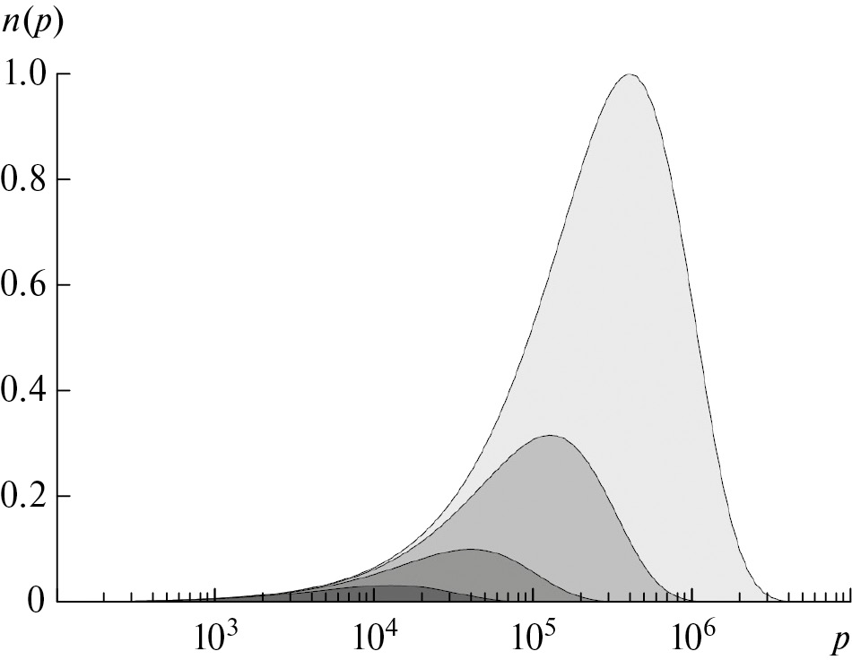
В использованном при моделировании приближении о равновесном распределении “живых” цепей конверсия η(t) однозначно определяет и текущее ММР (формула(2)), и среднечисленную степень полимеризации . Такая модель позволяет описать эволюцию ММР в виде последовательности распределений, возникающих в процессе полимеризации. На рис. 3 последовательность распределений показана на примере поликонденсации для капли водного раствора молочной кислоты радиусом 10 мкм.
Рис. 3. Последовательность ММР, возникающая при поликонденсации в капле раствора исходным радиусом 10 мкм, с ростом конверсии (времени) при η = 0.001 (1.5 мин); 0.01 (3 мин); 0.1 (6 мин); 1 (t > 1 ч).
Подобные закономерности получены методами теории нуклеации для динамики изменения функции распределения капель по размерам при некоторых режимах роста капель в пересыщенном паре [27], для эволюции распределения по размерам кластеров новой фазы при распаде бинарного сплава [28], для распределения островков по размерам в условиях дислокационноповерхностной диффузии [29]. Как отмечено в работе [27], функции распределения для относительно крупных капель в разных режимах нуклеации практически неразличимы. Особенности, которые проявляются для фракции самых мелких частиц, равновесное распределение может воспроизвести, если учесть термодинамические характеристики рассматриваемых объектов добавлением в ƒ(N, p) множителя , где U(p) – молярная энергия образования частиц из p ~ r 3 мономеров (атомов или молекул) [20]. В простейшем случае U(p) отождествляется с вкладом поверхностной энергии. Для полимеров это может проявиться для фракции олигомеров, энергия образования которых нелинейно зависит от степени полимеризации. В рамках использованной модели учет подобных эффектов может быть выполнен формальной заменой равновесного распределения на другие известные распределения (Шульца, Весслау и другие) [30]. Для капель раствора тот же эффект может способствовать формированию полимодальных распределений по размерам [31].
Для анализа ММР был получен образец полилактида в следующих условиях: водный раствор молочной кислоты (80 мас. %) в течение 10 мин диспергировали при ~25°С и влажности ~30% с помощью ультразвукового распылителя (мощность ~15 Вт, частота – 2.64 МГц, для воды капли имеют диаметр 1–5 мкм). Вязкость раствора молочной кислоты выше, чем у воды, что существенно понижает средний размер капель [32]. ММР полученного образца было определено с использованием гель-проникающего хроматографа “Knauer Smartline” с колонками Phenogel Phenomenex 5u (300 × 7.8 мм), средний диаметр пор 104, 105Å, детектор – рефрактометр. Калибровка хроматографа выполнена с использованием полистирольных стандартов (Phenomenex), поэтому для полилактида выполнен пересчет молекулярных масс с поправочным коэффициентом 0.58 [33]. Зафиксировано широкое полимодальное распределение в интервале ММ 580–7100 с пиками около молекулярных масс 1150, 1450, 3500 и 5400.
По оценке Мn равна 3.3 × 106 для микронных капель водного раствора молочной кислоты. Это существенно выше измеренных значений и, возможно, подтверждает высказанное выше предположение, что теоретическая оценка завышает степень полимеризации.
Моделирование продемонстрировало, что уменьшение размеров капель аэрозоля приводит к заметному ускорению процессов полимеризации, если аэрозоль (спрей) содержит летучие компоненты (растворитель, низкомолекулярные продукты поликонденсации) и нелетучие мономеры. В этом случае капля является микрореактором, в котором конверсия, статистические характеристики образующегося полимера (распределение по размерам, среднечисловая масса) и кинетика процесса определяются размером капель, составом исходного раствора и газовой среды.
Качественное соответствие результатов численного моделирования и экспериментальных наблюдений [13, 22] показало применимость приближения, основанного на лемме о равновесном распределении, для описания кинетики процессов полимеризации в аэрозоле.
Описанные закономерности имеют термодинамическую природу и должны быть характерны для многих процессов полимеризации и поликонденсации, протекающих в аэрозоле (спрее), с участием летучих компонентов. Пример с синтезом полилактида демонстрирует, что в спрее можно проводить процессы поликонденсации в более мягких условиях (без применения катализаторов и нагревания).
Работа выполнена в соответствии с государственным заданием Института металлоорганической химии РАН с использованием оборудования центра коллективного пользования “Аналитический центр ИМХ РАН” при поддержке гранта “Обеспечение развития материально-технической инфраструктуры центров коллективного пользования научным оборудованием” (Уникальный идентификатор RF-2296.61321X0017, Соглашение № 075-15-2021-670).
Об авторах
В. Б. Федосеев
Институт металлоорганической химии им. Г.А. Разуваева Российской академии наук
Автор, ответственный за переписку.
Email: vbfedoseev@yandex.ru
Россия, 603137 Нижний Новгород, ул. Тропинина, 49
Т. А. Ковылина
Институт металлоорганической химии им. Г.А. Разуваева Российской академии наук
Email: vbfedoseev@yandex.ru
Россия, 603137 Нижний Новгород, ул. Тропинина, 49
Е. Н. Федосеева
Нижегородский государственный университет им. Н.И. Лобачевского
Email: vbfedoseev@yandex.ru
Россия, 603022 Нижний Новгород, пр. Гагарина, 23, корп. 5
Список литературы
- Zhao J., Levitt N.P., Zhang R., Chen J. // Environ. Sci. Technol. 2006. V. 40. P. 7682.
- Jang M., Lee S., Kamens R.M. // Atmos. Environ. 2003. V. 37. P. 2125.
- Kalberer M., Paulsen D., Sax M., Steinbacher M., Dommen J., Prévôt A. S., Baltensperger U. // Science. 2004. V. 303. P. 1659.
- Shin D.S., Oh E.K., Kim S.G. // Aerosol Sci. Technol. 1996. V. 24. P. 243.
- Poostforooshan J., Rennecke S., Gensch M., Beuermann S., Brunotte G.P., Ziegmann G., Weber A.P. // Aerosol Sci. Technol. 2014. V. 48. P. 1111.
- Akgün E., Muntean A., Hubbuch J., Wörner M., Sangermano M. // Macromol. Mater. Eng. 2015. V. 300. P. 136.
- Wortmann A., Kistler-Momotova A., Zenobi R., Heine M.C., Wilhelm O., Pratsinis S.E. // J. Am. Soc. Mass Spectrom. 2007. V. 18. P. 385.
- Fedoseev V.B., Fedoseeva E.N. // Condens. Matter Interphases. 2020. V. 22. №3. P. 397.
- Cheng Y., Su H., Koop T., Mikhailov E., Pöschl U. // Nat. Commun. 2015. V. 6. P. 1.
- Ott E.J.E., Freedman M.A. // J. Phys. Chem. B. 2020. V. 124. P. 7518.
- Shishulin A.V., Fedoseev V.B. // Tech. Phys. 2020. V. 65. P. 340.
- Wei Z., Li Y., Cooks R.G., Yan X. // Annu. Rev. Phys. Chem. 2020. V. 71. P. 31.
- Fedoseev V.B., Fedoseeva E.N. // J. Eng. Phys. Thermophys. 2023. V. 96. P. 1196.
- Roshchin D.E., Patlazhan S.A., Berlin A.A. // Eur. Polym. J. 2023. V. 190. P. 112002.
- Ermakov A.N., Larin I.K., Ugarov A.A., Purmal A.P. // Kinet. Catal. 2006. V. 47. P. 836.
- Alpert P.A., Arroyo P.C., Dou J., Krieger U.K., Steimer S.S., Förster J.D., Ammann M. // Phys. Chem. Chem. Phys. 2019. V. 21. P. 20613.
- Fedoseev V.B. // Tech. Phys. Lett. 2023. V. 49. P. 71.
- Френкель С.Я. Введение в статистическую теорию полимеризации. М.: Наука, 1965.
- Andrews G.E. The Тheory of Рartitions. No. 2. Cambridge: Cambridge Univ. Press, 1998.
- Федосеев В.Б. // Вестн. Нижегородского гос. ун-та. Сер. Химия. 2000. №. 1. С. 146.
- Fedoseev V.B., Fedoseeva E.N. // Condens. Matter Interphases. 2022. V. 24. №1. P. 101.
- Федосеева Е.Н., Федосеев В.Б. // Изв. Кабардино-Балкарского гос. ун-та. 2022. № 12. С. 99.
- Korolev G.V., Irzhak T.F., Irzhak V.I. // Polymer Science A. 2001. V. 43. №6. P. 594.
- Roshchin D.E., Patlazhan S.A., Berlin A.A. // Polymer Science B. 2022. V. 64. № 1. P. 78.
- Emel'yanenko V.N., Verevkin S.P., Schick C., Stepurko E.N., Roganov G.N., Georgieva M.K. // Russ. J. Phys. Chem. A. 2010. V. 84. № 9. P. 1491.
- Похарукова Ю.Е., Новиков В.Т., Глотова В.Н. // Вестн. Кузбасского гос. техн. ун-та. 2017. №. 1. С. 134.
- Kortsenshteyn N.M., Yastrebov A.K. // Colloid J. 2015. V. 77. P. 38.
- Pasichnyy M., Shirinyan A., Schmelzer J. // Ukr. J. Phys. 2011. V. 56. №. 2. P. 192.
- Vengrenovich R.D., Moskalyuk A.V., Yarema S.V. // Semiconductors. 2006. V. 40. № 3. P. 270.
- Platonov M. P., Grigor'eva F. P., Frenkel S. Y. // Polymer Science USSR. 1980. V. 22. №. 4. P. 980.
- Fedoseev V.B., Fedoseeva E.N. // J. Eng. Phys. Thermophys. 2019, V. 92. P. 1191.
- Хмелев В.Н., Шалунов А.В., Шалунова А.В., Голых Р.Н., Генне Д.В. // Ползуновский вестник. 2012. №. 3–2. С. 179.
- Save M., Soum A. // Macromol. Chem. Phys. 2002. V. 203. P. 2591.
Дополнительные файлы





