Modeling of Butadiene Polymerization with a Multicenter Titanium Catalyst Using the Monte Carlo Inversion Algorithm
- Authors: Yanborisov V.M.1, Styazhkin D.V.2, Mingaleev V.Z.2, Zakharov V.P.1
-
Affiliations:
- Ufa University of Science and Technology
- Ufa Institute of Chemistry, Ufa Federal Research Center, Russian Academy of Sciences
- Issue: Vol 65, No 2 (2023)
- Pages: 151-160
- Section: ТЕОРИЯ И МОДЕЛИРОВАНИЕ
- URL: https://ogarev-online.ru/2308-1139/article/view/135628
- DOI: https://doi.org/10.31857/S2308113923700456
- EDN: https://elibrary.ru/WZLPFC
- ID: 135628
Cite item
Full Text
Abstract
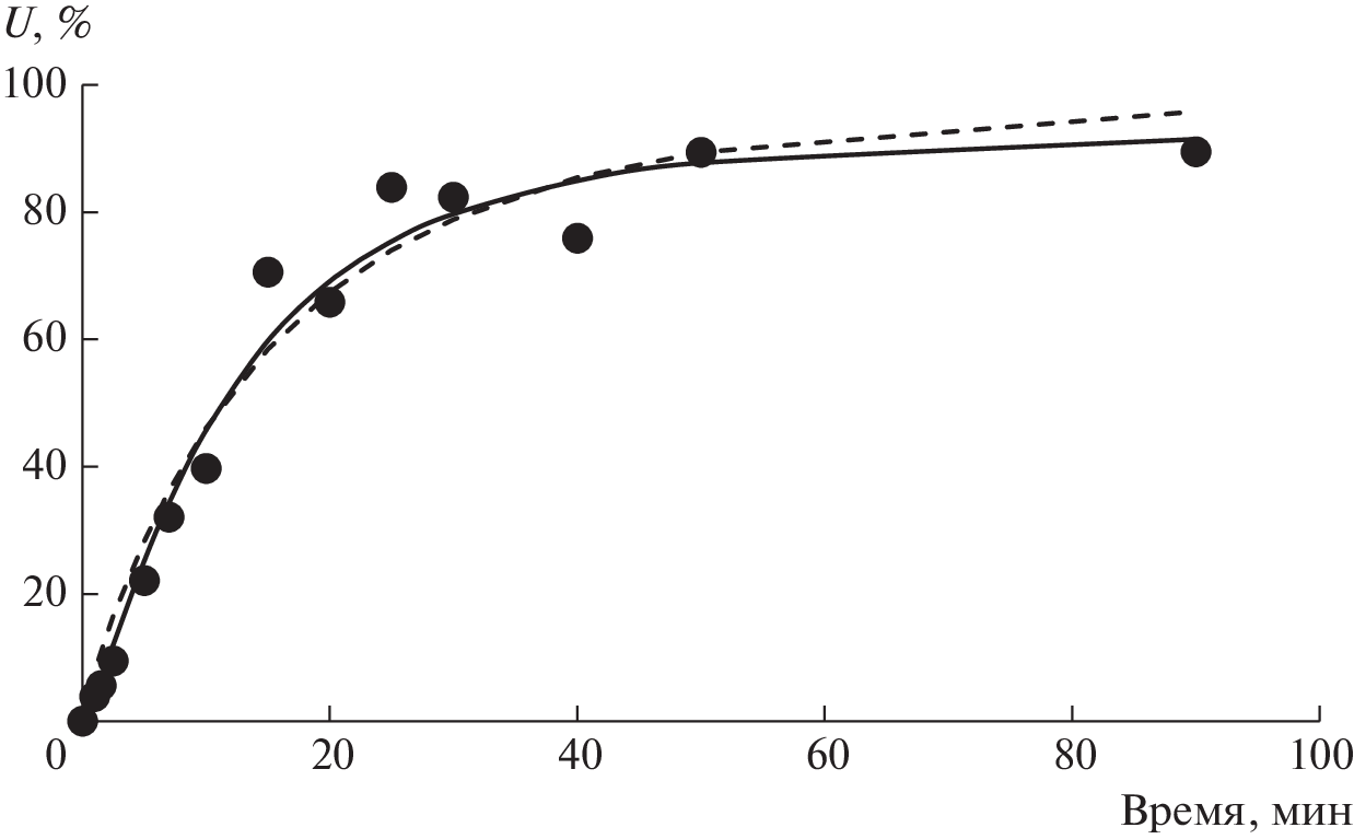
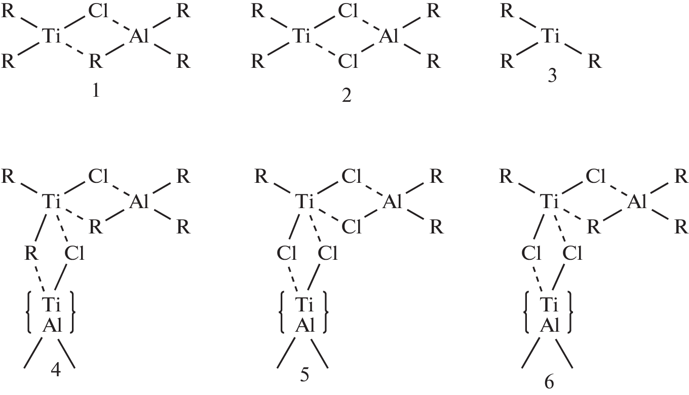
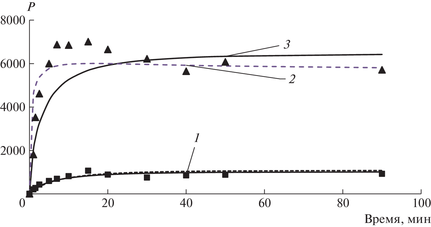
For butadiene polymerization with the multicenter catalyst TiCl4–Al(i-C4H9)3 the inverse kinetic task with identification of the kinetic scheme and determination of the kinetic parameters is solved. The preliminary experimental molecular weight distribution of polybutadiene macromolecules is approximated by the superposition of Flory distributions. Polymerization is modeled by the Monte Carlo method using a novel fast “inversion” algorithm that enables the time of calculations to be reduced by two orders of magnitude compared with the classical scheme of the method. It is shown that for identification of the kinetic scheme of diene polymerization in the presence of multicenter catalysts coincidence between the experimental and calculated dependences of monomer conversion on time and the dependences of average weights (or average degrees of polymerization) on polymerization time is insufficient. Coincidence between molecular weight distributions at all polymerization times is also required
About the authors
V. M. Yanborisov
Ufa University of Science and Technology
Email: yanborisovvm@mail.ru
450076, Ufa, Russia
D. V. Styazhkin
Ufa Institute of Chemistry, Ufa Federal Research Center, Russian Academy of Sciences
Email: yanborisovvm@mail.ru
450054, Ufa, Russia
V. Z. Mingaleev
Ufa Institute of Chemistry, Ufa Federal Research Center, Russian Academy of Sciences
Email: yanborisovvm@mail.ru
450054, Ufa, Russia
V. P. Zakharov
Ufa University of Science and Technology
Author for correspondence.
Email: yanborisovvm@mail.ru
450076, Ufa, Russia
References
- Tailor-Made Polymers / Ed. by J.R. Severn, J.C. Chadwick. Wiley-VCH, 2008.
- Multimodal Polymers with Supported Catalysts / Ed. by A. Romina, A. Floran Prades, D. Jeremic. Cham: Springer Nature Switzerland, 2019.
- Guan Zh. // Chem. Asian. J. 2010. V. 5. № 5. P. 1058.
- Walsh D.J., Hyatt M.G., Miller S.A., Guironnet D. // ACS Catal. 2019. V. 9. №. 12. P. 11153.
- Handbook of Transition Metal Polymerization Catalysts / Ed. by R. Hoff. New York: Wiley, 2018.
- Visseaux M. // Catalysts. 2018. V. 8. № 10. P. 442.
- Ricci G., Pampaloni G., Sommazzi A., Masi F. // Macromolecules. 2021. V. 54. № 13. P. 5879.
- Vivaldo-Lima E., Mohammadi Y., Penlidis A. // Processes. 2021. V. 9. № 5. P. 1.
- Sharma N., Liu Y.A. // Ind. Eng. Chem. Res. 2019. V. 58. № 31. P. 14209.
- Pladis P., Baltsas A., Kanellopoulos V., Kiparissides C. // Macromol. React. Eng. 2014. V. 8. № 4. P. 392.
- Soares J.B.P., Touloupidis V. // Multimodal Polymers with Supported Catalysts / Ed. by A. Albunia. F. Prades, D. Jeremic. Cham: Springer Nature Switzerland, 2019.
- Ahmad Sh., Hussaina M.A. // Chem. Ind. Chem. Eng. Quart. 2013. V.19. № 1. P. 13.
- Dompazis G., Kanellopoulos V., Kiparissides C. // Macromol. Mat. Eng. 2005. V. 290. № 6. P. 525.
- Dompazis G., Kanellopoulos K., Touloupides V., Kiparissides C. // Chem. Eng. Sci. 2008. V. 63. № 19. P. 4735.
- Kulajanpeng K., Sheibatothman N., Tanthapanichakoon W., McKenna T. // Canad. J. Chem. Eng. 2022. V. 100. № 9. P. 2505.
- Touloupidis V. // Macromol. React. Eng. 2014. V. 8. № 7. P. 508.
- Soares J.P.B., McKenna T.F.L. // Canad. J. Chem. Eng. 2022. V. 100. № 9. P. 2432.
- Yan W-Ch., Luo Zh-H., Lu Yi-H., Chen Xi-D. // AlChE J. 2012. V. 58. № 6. P. 1717.
- Soares J.P.B. // Chem. React. Eng. 2001. V. 51. P. 3931.
- Anantawaraskul S., Soares J.P.B., Wood-Adams P.M. // Macromol. Symp. 2004. V. 206. № 1. P. 69.
- Huang K., Xie R. // J. Ind. Eng. Chem. 2014. V. 20. № 1. P. 338.
- Zheng-Hong Luo, Shao-Hua Wen, De-Pan Shi, Zu-Wei Zheng // Macromol. React. Eng. 2010. V. 4. P. 123.
- Dompazis G., Kanellopoulos V., Kiparissides C. // Macromol. React. Eng. 2005. V. 290. № 6. P. 525.
- Krallis A., Ali M. Al., Kanellopoulos V. // Macromol. React. Eng. 2022. P. 2200009.
- Liu B., Liu B., Soares J.P.B. // Macromol. React. Eng. 2018. V. 12. № 6. P. 1800054.
- Zhou Y., Alizadeh A., Boping L., Soares J.P.B. // Macromol. React. Eng. 2021. V. 15. № 1. P. 2000043.
- Anantawaraskul S., Bongsontia W., Soares J.P.B. // Macromol. React. Eng. 2011. V. 5. № 11–12. P. 549.
- Hornchaiya Ch., Anantawaraskul S., Soares J.P.B., Mehdiabadi S. // Macromol. Chem. Phys. 2019. V. 220. № 6. P. 1800522.
- Alghyamah A.A., Soares J.P.B. // Macromol. Rapid. Commun. 2009. V. 30. № 4‒5. P. 384.
- Chen K., Mehdiabadi S., Boping L., Soares J.P.B. // Macromol. React. Eng. 2016. V. 10. № 3. P. 206.
- Chen K., Mehdiabadi S., Boping L., Soares J.P.B. // Macromol. React. Eng. 2016. V. 10. № 6. P. 551.
- Touloupidis V., Albrecht A., Soares J.P.B. // Macromol. React. Eng. 2018. V. 12. № 2. P. 1700056.
- Мануйко Г.В., Бронская В.В., Аминова Г.А., Малышева К.Ш. // Вестн. Казанского технол. ун-та. 2022. Т. 23. № 9. С. 28.
- Active Sites of Polymerization: Multiplicity: Stereospecific and Kinetic Heterogeneity / Ed. by G. Zaikov, Yu. Monakov, N. Sigaeva, V. Urazbaev. Leiden: Brill, 2005.
- Neodymium Based Ziegler Catalysts. Fundamental Chemistry / Ed. by O. Nuyken. Heidelberg: Spinger, 2006.
- Saldívar-Guerra E. // Macromol. React. Eng. 2020. V. 14. № 4. P. 2000010.
- Янборисов В.М., Янборисов Э.В., Спивак С.И. Формирование молекулярно-массового распределения при полимеризации диенов в присутствии полицентровых каталитических систем. Уфа: Изд-во Уфимской гос. академии экономики и сервиса, 2012.
- Рафиков С.Р., Павлова С.А., Твердохлебова И.И. Методы определения молекулярных весов и полидисперности высокомолекулярных соединений. М.: АН СССР, 1963.
- Янборисов В.М., Янборисов Э.В., Спивак С.И. // Матем. моделирование. 2010. Т. 22. № 3. С. 15.
- Янборисов В.М., Султанова А.А., Колесов С.В. // Матем. моделирование. 2016. Т. 28. № 4. С. 3.
- Мингалеев В.З. // Кинетика и катализ. 2016. Т. 57. № 1. С. 54.
Supplementary files









