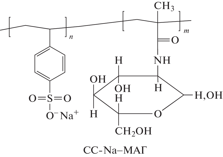
Copolymers of Sodium Styrene Sulfonate and 2-Deoxy-2-methacrylamido-D-glucose with Antiviral Activity
- Autores: Panarin E.F.1, Zhuravskaya O.N.1, Shtro A.A.2
-
Afiliações:
- Institute of Macromolecular Compounds, Russian Academy of Sciences
- Smorodintsev Influenza Research Institute
- Edição: Volume 65, Nº 2 (2023)
- Páginas: 117-121
- Seção: МЕДИЦИНСКИЕ ПОЛИМЕРЫ
- URL: https://ogarev-online.ru/2308-1139/article/view/135621
- DOI: https://doi.org/10.31857/S2308113923700390
- EDN: https://elibrary.ru/WYTLPP
- ID: 135621
Citar
Texto integral
Resumo
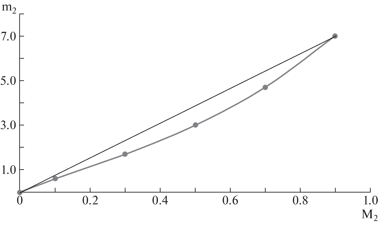
The radical copolymerization of sodium styrene sulfonate with vinyl saccharide 2-deoxy-2-methacrylamido-D-glucose in water is studied. For sodium styrene sulfonate and 2-deoxy-2-methacrylamido-D-glucose the reactivity ratios are found to be r1 = 1.58 ± 0.05 and r2 = 0.18 ± 0.01, respectively. Water-soluble copolymers of varying compositions and molecular weights demonstrating high antiviral activity are synthesized.
Sobre autores
E. Panarin
Institute of Macromolecular Compounds, Russian Academy of Sciences
Email: efra99@mail.ru
199004, St. Petersburg, Russia
O. Zhuravskaya
Institute of Macromolecular Compounds, Russian Academy of Sciences
Email: efra99@mail.ru
199004, St. Petersburg, Russia
A. Shtro
Smorodintsev Influenza Research Institute
Autor responsável pela correspondência
Email: efra99@mail.ru
197376, St. Petersburg, Russia
Bibliografia
- Regelson W.U. // Adv. Chemotherapy. 1968. V. 3. P. 303.
- Зейтленок Н.А., Вильнер Л.М., Трухманов Л.Б., Кропачев В.А., Родин И.М., Маркелов Т.М., Гольдфарб М.М. // Вопросы иммунологии. 1968. № 4. С. 401.
- Ершов Д.И., Виноградов И.А., Козловский М.М., Пендарский В.А., Стоцкая Л.Л. // Полимеры медицинского назначения. М.: ИНХС, 1988. С. 11.
- Абдуходжаев Т.С., Кропачев В.А., Трухманова Л.Б., Вильнер Л.М. // Физиологически активные полимерные вещества. Ташкент. Изд-во ТашГУ, 1976. С. 170.
- De Clerg E. // Collect. Czech. Chem. Commun. 1998. V. 63. P. 450.
- Schandck F., Riber C.F., Rocker A. // Adv. Healthcare Mater. 2017. V. 6. № 23. P. 1700748.
- Зарубаев В.В., Бучков Е.В., Назарова О.В., Золотова Ю.И., Панарин Е.Ф. // Докл. биохим. биофиз. 2022. Т. 506. С. 227.
- Jabeen M., Dutot M., Fagon R., Verrier B., Monge C. // Pharmaceutics. 2021. V. 13. № 5. P. 733.
- Anderson A., Feathergill K., Diao X., Cooper M., Kirkpatrick R., Spear P., Waller D., Chany C., Doncel G., Herold B., Zaneveld L. // J. Andrology. 2000. V. 21. № 6. P. 862.
- Контаров Н.А., Ермакова А.А., Гребенкина Н.С., Юминова Н.В., Зверев В.В. // Вопр. вирусологии. 2015. Т. 60. № 4. С. 5.
- Klein J., Herzog D. // Makromol. Chem. 1987. V. 188. № 6. P. 1217.
- Pavlov G.M., Zaitseva I.I., Gubarev A.S., Gavrilova I.I., Panarin E.F. // Macromol. Chem. Polym. Mater. 2006. V. 79. № 9. P. 1490.
- Fineman M., Ross S.D. // J. Polym. Sci. 1950. V. 5. № 2. P.259.
- Niks M., Otto M. // J. Immunol. Methods. 1990. V. 130. P. 149.
- Reed L.J., Muench H. // J. Am. Hygiene. 1983. V. 27. P. 493.
Arquivos suplementares




