ТВЕРДЫЕ ПОЛИМЕРНЫЕ ЭЛЕКТРОЛИТЫ НА ОСНОВЕ РЕАКЦИОННОСПОСОБНЫХ СОПОЛИМЕРОВ ГЛИЦИДИЛМЕТАКРИЛАТА И 2-ГИДРОКСИЭТИЛМЕТАКРИЛАТА
- Авторы: Климов В.В.1,2, Кубарьков А.В.1, Коляганова О.В.2, Брюзгин Е.В.2, Бабкин А.В.1, Навроцкий А.В.2, Сергеев В.Г.1, Новаков И.А.2, Антипов Е.В.1
-
Учреждения:
- Московский государственный университет им. М.В. Ломоносова. Химический факультет
- Волгоградский государственный технический университет
- Выпуск: Том 65, № 2 (2023)
- Страницы: 95-103
- Раздел: ПОЛИЭЛЕКТРОЛИТЫ
- URL: https://ogarev-online.ru/2308-1120/article/view/135324
- DOI: https://doi.org/10.31857/S2308112023700426
- EDN: https://elibrary.ru/ZFXEXM
- ID: 135324
Цитировать
Полный текст
Аннотация
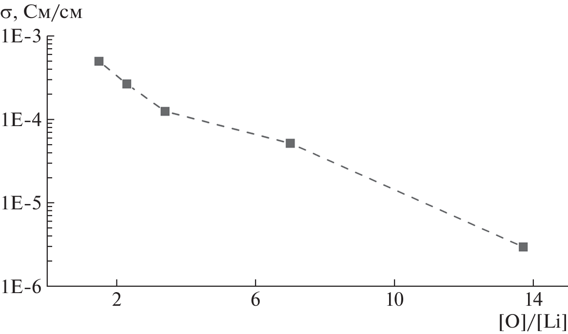
Рассмотрены вопросы использования сополимеров на основе 2-гидроксиэтилметакрилата с глицидилметакрилатом в качестве полимерной матрицы для создания твердых полимерных электролитов. Изучено влияние состава сополимеров при варьировании соотношения атомов кислорода в гидроксильных, карбонильных, эфирных, эпоксидных группах и количества вводимой соли лития на ионную проводимость твердых полимерных электролитов. Полученные полимерные пленки характеризуются высокими значениями ионной проводимости от 1.2 × 10‒4 до 1.2 × 10‒3 См/см при 25 и 80°С соответственно.
Об авторах
В. В. Климов
Московский государственный университет им. М.В. Ломоносова.Химический факультет; Волгоградский государственный технический университет
Email: vicklimov@gmail.com
Россия, 119991, Москва, Ленинские горы; Россия, 400005, Волгоград, пр. им. Ленина, 28
А. В. Кубарьков
Московский государственный университет им. М.В. Ломоносова.Химический факультет
Email: vicklimov@gmail.com
Россия, 119991, Москва, Ленинские горы
О. В. Коляганова
Волгоградский государственный технический университет
Email: vicklimov@gmail.com
Россия, 400005, Волгоград, пр. им. Ленина, 28
Е. В. Брюзгин
Волгоградский государственный технический университет
Email: vicklimov@gmail.com
Россия, 400005, Волгоград, пр. им. Ленина, 28
А. В. Бабкин
Московский государственный университет им. М.В. Ломоносова.Химический факультет
Email: vicklimov@gmail.com
Россия, 119991, Москва, Ленинские горы
А. В. Навроцкий
Волгоградский государственный технический университет
Email: vicklimov@gmail.com
Россия, 400005, Волгоград, пр. им. Ленина, 28
В. Г. Сергеев
Московский государственный университет им. М.В. Ломоносова.Химический факультет
Email: vicklimov@gmail.com
Россия, 119991, Москва, Ленинские горы
И. А. Новаков
Волгоградский государственный технический университет
Email: vicklimov@gmail.com
Россия, 400005, Волгоград, пр. им. Ленина, 28
Е. В. Антипов
Московский государственный университет им. М.В. Ломоносова.Химический факультет
Автор, ответственный за переписку.
Email: vicklimov@gmail.com
Россия, 119991, Москва, Ленинские горы
Список литературы
- Deng J., Bae C., Marcicki J., Masias A., Miller T. // Nat. Energy. 2018. V. 3. P. 261.
- Srivastava S., Schaefer J.L., Yang Z., Tu Z., Archer L.A. // Adv. Mater. 2014. V. 26. P. 201.
- Zhang J., Zhao J., Yue L., Wang Q., Chai J., Liu Z., Zhou X., Li H., Guo Y., Cui G., Chen L. // Adv. Energy Mater. 2015. V. 5. P. 1501082.
- Zhang J., Zhao N., Zhang M., Li Y., Chu P.K., Guo X., Di Z., Wang X., Li H. // Nano Energy. 2016. V. 28. P. 447.
- Fu K. (Kelvin), Gong Y., Dai J., Gong A., Han X., Yao Y., Wang C., Wang Y., Chen Y., Yan C., Li Y., Wachsman E.D., Hu L. // Proc. Natl. Acad. Sci. 2016. V. 113. P. 7094.
- Jiang L., Wang Q., Li K., Ping P., Jiang L., Sun J. // Sustainable Energy Fuels. 2018. V. 2. P. 1323.
- Fenton D.E., Parker J.M., Wright P.V. // Polymer. 1973. V. 14. P. 589.
- Stolwijk N.A., Heddier C., Reschke M., Wiencierz M., Bokeloh J., Wilde G. // Macromolecules. 2013. V. 46. P. 8580.
- Siva Kumar J., Subrahmanyam A.R., Jaipal Reddy M., Subba Rao U.V. // Mater. Lett. 2006. V. 60. P. 3346.
- Liu T., Chang Z., Yin Y., Chen K., Zhang Y., Zhang X. // Solid State Ionics. 2018. V. 318. P. 88.
- Agrawal R.C., Pandey G.P. // J. Phys., Appl. Phys. 2008. V. 41. P. 223001.
- Mindemark J., Lacey M.J., Bowden T., Brandell D. // Prog. Polym. Sci. 2018. V. 81. P. 114.
- Dobic S., Jovasevic J., Vojisavljevic M., Tomic S. // Hem Ind. 2011. V. 65. P. 675.
- Smolin Y.Y., Nejati S., Bavarian M., Lee D., Lau K.K.S., Soroush M. // J. Power Sourc. 2015. V. 274. P. 156.
- Gurusiddappa J., Madhuri W., Padma Suvarna R., Priya Dasan K. // Mater. Today Proc. 2016. V. 3. P. 1451.
- Manthiram A., Yu X., Wang S. // Nat. Rev. Mater. 2017. V. 2. P. 16103.
- Quartarone E., Mustarelli P. // Chem. Soc. Rev. 2011. V. 40. P. 2525.
- Tarascon J.-M., Armand M. // Nature. 2001. V. 414. P. 359.
- Bachman J.C., Muy S., Grimaud A., Chang H.-H., Pour N., Lux S.F., Paschos O., Maglia F., Lupart S., Lamp P., Giordano L., Shao-Horn Y. // Chem. Rev. 2016. V. 116. P. 140.
- Song J.Y., Wang Y.Y., Wan C.C. // J. Power Sourc. 1999. V. 77. P. 183.
- Kim J.G., Son B., Mukherjee S., Schuppert N., Bates A., Kwon O., Choi M.J., Chung H.Y., Park S. // J. Power Sourc. 2015. V. 282. P. 299.
- Long L., Wang S., Xiao M., Meng Y.J. // Mater. Chem. A. 2016. V. 4. P. 10038.
- Varzi A., Raccichini R., Passerini S., Scrosati B.J. // Mater. Chem. A. 2016. V. 4. P. 17251.
- Sreepathi Rao S., Jaipal Reddy M., Laxmi Narsaiah E., Subba Rao U.V. // Mater. Sci. Eng. B. 1995. V. 33. P. 173.
- Venkata Subba Rao C., Ravi M., Raja V., Balaji Bhargav P., Sharma A.K., Narasimha Rao V.V.R. // Iran Polym. J. 2012. V. 21. P. 531.
- Yoon H.-K., Chung W.-S., Jo N.-J. // Electrochim. Acta. 2004. V. 50. P. 289.
- Pandurangan S., Kaliyappan K., Ramaswamy A.P., Ramaswamy M. // Mater. Today Energy. 2021. V. 21. P. 100836.
- Masoud E.M., El-Bellihi A.-A., Bayoumy W.A., Mousa M.A. // Mater. Res. Bull. 2013. V. 48. P. 1148.
- Xu K. // Chem. Rev. 2014. V. 114. P. 11503.
- Buriez O., Han Y.B., Hou J., Kerr J.B., Qiao J., Sloop S.E., Tian M., Wang S. // J. Power Sourc. 2000. V. 89. P. 149.
- Zhu Y., Wang F., Liu L., Xiao S., Chang Z., Wu Y. // Energy Environ. Sci. 2013. V. 6. P. 618.
- Tamilselvi P., Hema M. // Polymer Science A. 2016. V. 58. № 5. P. 776.
- Abarna S., Hirankumar G. // Polymer Science A. 2017. V. 59. № 5. P. 660.
- Zhao W., Yi J., He P., Zhou H. // Electrochem. Energ. Rev. 2019. V. 2. P. 574.
- Yu Z., Qin D., Zhang Y., Sun H., Luo Y., Meng Q., Li D. // Energy Environ. Sci. 2011. V. 4. P. 1298.
- Dobić S.N., Filipović J.M., Tomić S.L., jnr. // Chem. Eng. J. 2012. V. 179. P. 372.
- Zanardi C., Pigani L., Maccaferri G., Degli Esposti M., Fabbri P., Zannini P., Seeber R. // Electrochem. Commun. 2016. V. 62. P. 34.
- Lee A.-R., Kim Y.-D., Lee S.-K., Jo N.-J. // J. Nanosci. Nanotech. 2013. V. 13. P. 7208.
- Wafi N.I.B., Daud W.R.W., Ahmad A., Majlan E.H., Somalu M.R. // Polym. Bull. 2019. V. 76. P. 3693.
- Wang Y., Chen Q., Chen M., Guan Y., Zhang Y. // Polym. Chem. 2019. V. 10. P. 4844.
- Wu G.M., Lin S.J., Yang C.C. // J. Power Sourc. 2013. V. 244. P. 287.
- Zhao Y., Wu C., Peng G., Chen X., Yao X., Bai Y., Wu F., Chen S., Xu X. // J. Power Sourc. 2016. V. 301. P. 47.
- Blank W.J., He Z.A., Picci M. // J. Coatings Tech. 2002. V. 74. P. 33.
- Schechter L., Wynstra J., Kurkjy R. // Ind. Eng. Chem. 1957. V. 49. P. 1107.
- Zygadło-Monikowska E., Florjańczyk Z., Wieczorek W. // J. Macromol. Sci. A. 1994. V. 31. P. 1121.
- Ellis L.D., Buteau S., Hames S.G., Thompson L.M., Hall D.S., Dahn J.R. // J. Electrochem. Soc. 2018. V. 165. P. A256.
- Manuel Stephan A. // Eur. Polym. J. 2006. V. 42. P. 21.
- Xue Z., He D., Xie X. // J. Mater. Chem. A. 2015. V. 3. P. 19218.
- Munshi M.Z.A., Owens B.B. // Polym. J. 1988. V. 20. P. 577.
- Latif F., Aziz M., Katun N., Ali A.M.M., Yahya M.Z. // J. Power Sourc. 2006. V. 159. P. 1401.
- Zhang Y., Feng W., Zhen Y., Zhao P., Wang X., Li L. // Ionics. 2022. V. 28. P. 2751.
- Quartarone E. // Solid State Ionics. 1998. V. 110. P. 1.
- Ibrahim S., Yassin M.M., Ahmad R., Johan M.R. // Ionics. 2011. V. 17. P. 399.
Дополнительные файлы







