An interactive application implementing the confident judgments method on a mass software platform
- Autores: Smirnov S.V.1,2
-
Afiliações:
- Samara Federal Research Scientific Center of the Russian Academy of Science
- Povolzhskiy State University of Telecommunication and Informatics
- Edição: Volume 14, Nº 4 (2024)
- Páginas: 582-594
- Seção: METHODS AND TECHNOLOGIES OF DECISION MAKING
- URL: https://ogarev-online.ru/2223-9537/article/view/353004
- DOI: https://doi.org/10.18287/2223-9537-2024-14-4-582-594
- ID: 353004
Citar
Texto integral
Resumo
The article examines the functionality and architecture of an interactive application designed to support multi-criteria decision-making using S.A. Piyavsky's confident judgment method. It provides a description of key components of this method essential for presenting the topic in a computer-oriented format for data and knowledge representation. The application stores and provides access to a bank of universal importance coefficients for specific criteria and serves as the core of an information methodology for decision-making based on the confident judgment method. This methodology includes the following stages: compiling a list of alternative solutions with evaluations by a set of specific quantitative criteria; establishing a selection policy that orders criteria by importance for the decision-maker; normalizing the multi-criteria problem statement in line with a foundational optimization model; evaluating each alternative solution within this model; and selecting the optimal alternatives. The application automatically coordinates the creation and editing of the list of alternative solutions according to variation boundaries set by the selection policy, integrating all solution stages with user feedback. The application’s functionality is represented by a diagram linking the main activities and their outcomes, along with a UML diagram of application use cases. The architecture of the application is presented as a mind map. The application is implemented on the Excel platform using VBA programming language, chosen to ensure accessibility and support the development of advanced multi-criteria decision-making methods for a broad user base who use Excel in their professional work.
Texto integral
Введение
Метод уверенных суждений (МУС) для принятия многокритериальных решений – это одно из ярких и значимых открытий в богатом научном наследии профессора Семёна Авраамовича Пиявского (05.08.1941-25.12.2023). В наиболее доступной и продуктивной форме этот метод был представлен в серии научных статей, опубликованных в журнале «Онтология проектирования» [1-4], а также в более широком контексте принятия многокритериальных решений в цифровой среде — в монографии [5].
Автору этой статьи посчастливилось не только быть учеником С.А. Пиявского в студенческие годы, но и тесно сотрудничать с ним в последние десятилетия в самарском Координационном совете по работе с одарённой молодежью в сфере науки и техники [6, 7] и, конечно же, в редколлегии журнала «Онтология проектирования».
Непосредственно участвуя в процессе подготовки к публикации статей [1–3] и слыша сетования Семёна Авраамовича на необходимость скрупулёзной работы в Excel при выполнении надлежащих расчётов, автор этих строк оптимистично отвечал, что видит возможность нетрудоёмкой автоматизации основных функциональных задач обсуждавшейся методики по образцу программной лаборатории для онтологического анализа данных OntoWorker [8]. Однако, если последний проект был успешно завершен [9], то разработка системы целостной поддержки принятия решений на основе МУС так и осталась при жизни С.А. Пиявского в планах (так, в книге [5] архитектуре потенциального программного комплекса посвящено лишь несколько строк).
Эта статья сообщает о том, что обязательство наконец выполнено, и очерчивает функциональное наполнение и архитектурные решения, принятые в апробированной версии интерактивного приложения PSA (Piyavsky Semyon Avraamovich), реализующего МУС на массовой программной платформе. В качестве такой платформы использован табличный процессор Excel, который хорошо известен широкому кругу пользователей и помимо многих присущих ему достоинств характеризуется весьма удобным для разработчиков и пользователей единством среды хранения данных и создания пользовательских приложений [10, 11].
1 Порядок подготовки исходных данных и решения задачи многокритериального выбора альтернатив
Функциональные возможности PSA-приложения отражает рисунок 1, где показана схема взаимосвязи этапов и продуктов приложения, включая обратные связи, поддерживаемые через пользователя (предполагается, что благодаря автоматизации основных действий им может быть непосредственно лицо, принимающее решение).
- 2, 4, 6, 8 – акты осмысления пользователем, находящимся на определённом этапе решения задачи многокритериального выбора во множестве альтернатив с помощью МУС (далее PSA-задача), либо результата очередного, либо какого-то из предшествующих этапов решения. Фигуру пользователя, которая занимает в двухдольной структуре схемы место «продукта», можно интерпретировать как изменённое состояние его «сознающего ума» [12] вследствие полученных результатов на определённом этапе решения PSA-задачи.
- 1 – формирование и редактирование соответствия «альтернативы – частные критерии» (АЧК), которое представляет собой основу многозначного контекста PSA‑задачи
(A, F, D, I, g), (1)
где: A = {ai}i = 1,…, m – множество альтернативных решений (альтернатив), из которых пользователь должен сделать выбор, m≥2; F = {fj}j = 1,…, n – множество частных количественных критериев, характеризующих каждую альтернативу, n≥2 (способ «нумеризации» качественной шкалы в рамках МУС предложен в [1, 5]); D⊆D* = ∪j = 1,…, sDj, Dj – домен значений частного критерия fj; I – тернарное отношение между A, F и D, определённое для всех пар из A×F; g: F → {«min», «max»} – функция, значение которой определяет направление оптимизации каждого частного критерия.
- 3 – формирование и редактирование политики выбора (ПВ) пользователя, которую определяет кортеж
(R, F, S, c), (2)
где: R = {ri}i = 1,…, n – группы важности частных критериев (критерии, отнесённые к группе rk, для пользователя важнее, чем отнесённые к группе rl при k > l); S: R×F → {True, False}, S = (sij)i = 1,…, m; j = 1,…, n – сюръекция такая, что True ∈ {s1j} j = 1,…, n и ∀p > q: True ∉ {sqj} j = 1,…, n → True ∉{spj} j = 1,…, n; c – лингвистическая константа, значение «L» которой требует использовать при скаляризации PSA-задачи средневзвешенную (или линейную, Лапласа), а значение «G» – гарантирующую (или минимаксную, Чебышёва-Гермейера) свёртку частных критериев.
- 5 – нормализация контекста PSA-задачи в соответствии с базовой оптимизационной математической моделью, отличающейся одинаковым направлением оптимизации для всех частных критериев (когда предпочтительными являются их минимальные значения) и масштабированием доменов критериев таким образом, что D ⊆ [0, 1]. Продукт этапа – соответствие «альтернативы – нормализованные частные критерии» (АНЧК).
- 7 – вычисление оценок альтернатив (ОА) в соответствии с заданной ПВ по комплексному критерию в виде свёртки частных критериев с весами – универсальными коэффициентами важности частных критериев [1-5].
- 9 – выявление упорядоченного подмножества k или более лучших альтернатив (ЛА) A(k) ⊆ A, k ≤ m, оценки которых по комплексному критерию меньше, чем у альтернатив из A\A(k).
Рисунок 1 – Схема взаимосвязи активностей и продуктов PSA-приложения
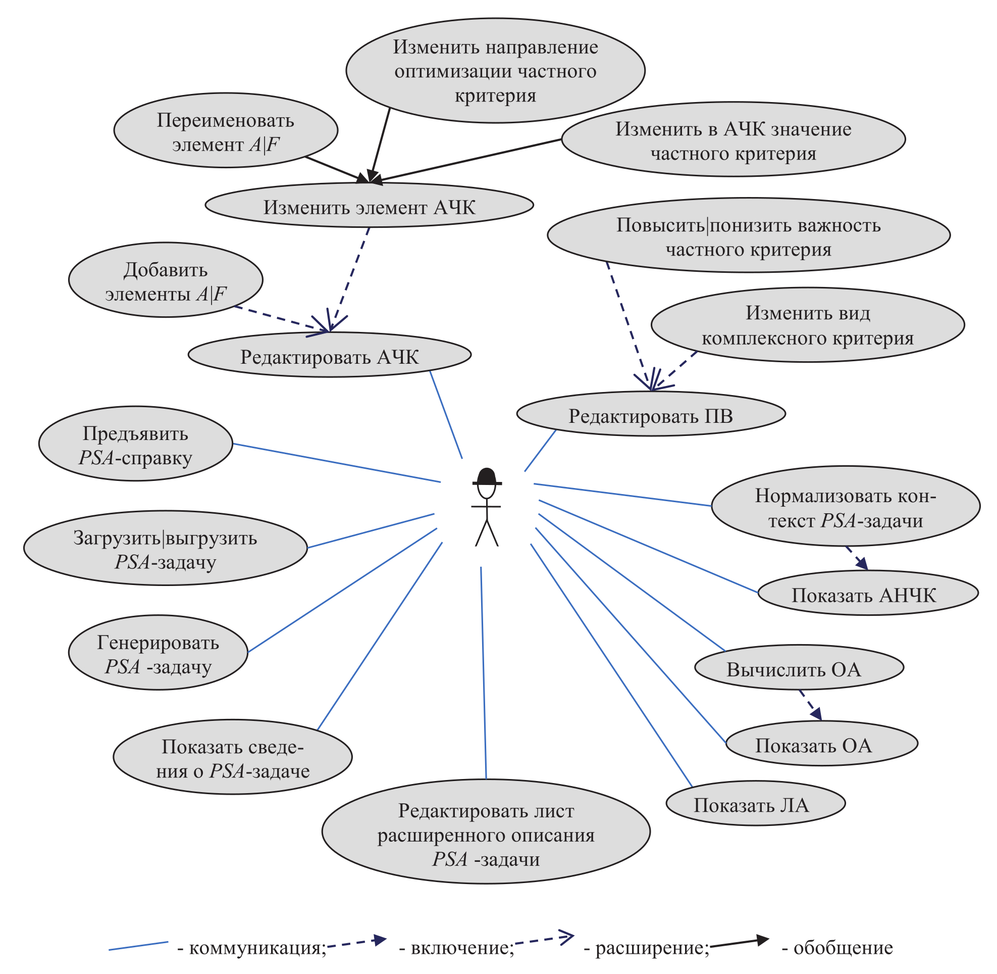
Прагматический аспект функциональности PSA-приложения демонстрирует диаграмма UML [13], описывающая реализованные варианты использования приложения (рисунок 2):
- формирование многозначного контекста и ПВ PSA-задачи в виде соответствий АЧК и «группы важности – частные критерии» соответственно;
- нормализация исходного многозначного контекста PSA-задачи, включая возможность показа АНЧК;
- вычисление ОА согласно заданной ПВ по комплексному критерию, включая возможность показа полученного результата;
- выявление и показ ЛА с выбором мощности соответствующего подмножества;
- документирование PSA-задачи на листе расширенного описания (ЛРО), включённом в Excel-книгу, размещающую эту задачу;
- получение сведений о параметрах многозначного контекста и ПВ PSA-задачи;
- генерация в демонстрационных целях PSA-задачи со случайно выбираемыми параметрами многозначного контекста (1) и ПВ (2) с возможностью субъективной коррекции таких параметров;
- взаимодействие с файловой системой компьютера для загрузки и выгрузки PSA-задачи, хранящейся в виде Excel-книги с фиксированной структурой;
- получение справочной информации о МУС и его реализации в PSA-приложении.
- Архитектура PSA-приложения
Рисунок 2 – Диаграмма вариантов использования PSA-приложения
Разработанное приложение представляет собой защищённую Excel-книгу (PSA-книгу), включающую набор рабочих листов, часть из которых жёстко структурирована. Эти PSA-листы используются для табличного представления многозначного контекста и ПВ PSA-задачи, показа результатов её решения, хранения таблиц универсальных коэффициентов важности критериев и различной сопровождающей информации PSA-задачи. Листы, хранящие универсальные коэффициенты важности критериев, скрыты и недоступны пользователю, между другими листами PSA-книги можно свободно перемещаться.
Интеллект-карта [14, 15] на рисунке 3 даёт представление об архитектуре PSA‑приложения.
- Для ввода, редактирования и отображения многозначного контекста PSA-задачи (1) и ПВ пользователя (2) используются «бесконечно» расширяющиеся рабочие листы «Альтернативы» и «Политика выбора», зонная организация которых показана на рисунке 4. На листе «Альтернативы» это зонирование регламентирует табличное представление отношения I между альтернативами A (зона 1), частными критериями F (зона 2) и ОА частными критериями D (зона 5). Кроме того, в зоне 2 реализуется табличное представление функции g(f). На листе «Политика выбора» установленное зонирование определяет табличное представление соответствия S между группами важности частных критериев R (зона 1) и частными критериями F (зона 2), при этом зона 5 размещает знаки инцидентности соответствия S. Наконец, в зоне 0 располагается значение лингвистической константы c, которое определяет вид комплексного критерия, используемого для ОА. Содержание рассматриваемых листов защищено, и его изменение возможно только специализированными сервисами, интерфейс к которым осуществляется с помощью различных контекстных меню специализированных зон листов «Альтернативы» и «Политика выбора». На всех PSA-листах для вызова контекстных меню служит процедура обработки события BRC («Before Right Click»), которая в случае зонной организации листов используется ещё и для идентификации зоны, где пользователь кликнул правой кнопкой мыши.
- Листы «2», «3»,…, «10» размещают рассчитанные в [1-5] таблицы универсальных коэффициентов важности частных критериев для случаев, когда их количество в PSA-задаче равно соответственно 2, 3,…, 10 (таким образом, рассматриваемая версия PSA-приложения способна поддерживать принятия многокритериальных решений не более чем при десяти частных критериях альтернатив).
- Лист «Справка» содержит справочную информацию о PSA-приложении, включая используемые термины и определения, описание его архитектуры и функциональных возможностей. Контекстное меню листа ограничивается навигационными задачами по содержанию справки.
- Лист «ЛРО» служит для размещения любой информации (тексты, рисунки, мультимедиа и т.п.), сопровождающей загруженную PSA-задачу. Контекстное меню листа позволяет в частности временно снимать его защиту, открывая пользователю возможность редактировать содержание этого листа с помощью всего инструментария Excel.
- На листе «Верстак» отображаются результаты решения PSA-задачи. Контекстное меню листа предоставляет доступ к аналитическим функциям PSA-приложения, а одна из прочих опций этого меню позволяет снять защиту листа «Верстак», чтобы его можно было редактировать стандартными инструментами Excel.
- Лист «Заставка» выполняет декоративную функцию и появляется при открытии PSA-книги прежде, чем будет развернут основной в приложении лист «Альтернативы».
- Наряду с контекстными меню интерактивное взаимодействие пользователя и PSA‑приложения поддерживается с помощью диалоговых форм, а одностороннее – от функциональных сервисов приложения к пользователю – с помощью сообщений.
- Функциональные сервисы PSA-листов объединены в одноимённые программные модули PSA-книги. К ним добавлен модуль, содержащий описания разделяемых переменных и сервисов.
- Процедуры обработки событий PSA-книги служат для реализации надлежащих реакций на её открытие, закрытие и сохранение результатов.
- Пример работы PSA-приложения
Рисунок 3 – Архитектура PSA-приложения
Рисунок 4 – Зонная организация рабочих листов «Альтернативы» и «Политика выбора» PSA-книги. В ходе работы зоны 1, 5 могут иметь нулевую высоту, а зоны 2, 5 – нулевую ширину
Апробация PSA-приложения проводилась путём сравнения результатов решения задач многокритериального выбора на основе МУС, произведённых в [1-5] в известном смысле «вручную». Несовпадения в выборе ЛА не обнаружены, а наблюдавшиеся иногда незначительные расхождения численных ОА можно отнести на погрешности вычислений, которые вызываются использованием различных типов данных, иным порядком ведения расчётов и различием правил округления результатов.
Несмотря на этот опыт, здесь для демонстрации работы PSA-приложения исходные данные задачи многокритериального выбора на конечном множестве альтернатив взяты из статьи [16], где задача решалась методом косвенных предпочтений (МКП), и пригодность МУС в подобных случаях была поставлена под сомнение.
В [16] рассматривается задача сравнения по тактико-техническим характеристикам (ТТХ) боевых самолётов, принимавших участие в индийском тендере MMRCA (2011 г.). На рисунке 5 приведён фрагмент скриншота листа «Альтернативы» PSA-книги, где отражён многозначный контекст этой многокритериальной задачи в формате (1).
Рисунок 5 – Фрагмент скриншота листа «Альтернативы» PSA-книги, описывающий контекст задачи принятия многокритериального решения
На рисунке 6 дан фрагмент скриншота листа «Политика выбора», где интерпретирована и зафиксирована согласно (2) описанная в [16] точка зрения на отношение «предпочтительности» на множестве частных критериев – показателей ТТХ самолётов, – а также вид комплексного критерия альтернатив – «обобщённой эффективности» самолётов как средневзвешенной свёртки ТТХ.
Рисунок 6 – Фрагмент скриншота листа «Политика выбора» PSA-книги, описывающий распределение частных критериев по группам важности и указывающий вид их свёртки при определении комплексного критерия
Фрагменты скриншотов листа «Верстак», где представлены продукты этапов решения рассматриваемой задачи многокритериальной оценки обобщённой эффективности самолётов, представлены на рисунках 7 и 8.
Рисунок 7 – Фрагмент скриншота листа «Верстак» PSA-книги, описывающий нормализованный контекст PSA-задачи многокритериального выбора на конечном множестве альтернатив
Рисунок 8 – Фрагменты скриншотов листа «Верстак» PSA-книги, описывающие альтернативы и их оценки комплексным критерием в виде средневзвешенной (линейной, L) свёртки частных критериев:a) все рассматриваемые альтернативы и их оценки; б) три лучшие альтернативы
При нормализации PSA-задачи направление оптимизации всех частных критериев за исключением «Стоимость, млн. $ (2011 г.)» инвертировано, и значения всех частных критериев линейно масштабированы для их представления величинами из отрезка [0, 1] (рисунок 7).
Полученные с использованием PSA-приложения МУС-оценки обобщённой эффективности всех самолётов, рассматривавшихся в тендере MMRCA, показаны на фрагменте скриншота листа «Верстак» на рисунке 8а, а рисунок 8б демонстрирует скриншот набора лучших трёх самолётов и их обобщённые оценки.
Таким образом, ранжирование альтернатив, полученных на основе МУС, полностью совпало с аналогичным результатом, полученным МКП в статье [16], и это показывает поверхностную оценку МУС, данную в этой работе.
В таблице 1 сопоставляются величины МКП- и МУС-оценок альтернатив.
Таблица 1 – Показатели самолётов, полученные методами косвенных предпочтений и уверенных суждений
Table 1 - Aircraft indicators obtained by indirect preferences and confident judgments methods
Самолёт | Оценки в однородной100-бальной шкале с учётом весов [16] | Оценки, отображённые в [0, 1] в случае использования оптимизационной модели «минимизация комплексного критерия» и сопоставлении 0 - лучшему выбору, а 1 - худшему | |
Метод косвенных предпочтений | Метод уверенных суждений | ||
МиГ-35 | 73,69 | 0,000 | 0,000 |
EurofighterTyphoon | 58,88 | 0,219 | 0,328 |
DassaultRafale | 44,80 | 0,568 | 0,352 |
F-16 INSuper Viper | 42,79 | 0,608 | 0,542 |
F/A-18E/FSuper Hornet | 37,89 | 0,704 | 0,597 |
JAS 39 NG(IN) | 22,85 | 1,000 | 1,000 |
Для такого сопоставления бальная шкала, использованная в [16], инвертирована и линейно масштабирована для представления оценок величинами из отрезка [0, 1] так, что лучшему решению сопоставлен нуль, а худшему – единица. Аналогичному масштабированию подвергнуты МУС-оценки (рисунок 8а) обобщённой эффективности самолётов.
На рисунке 9 ожидаемо проявляются следствия оригинальных допущений, положенных в основу МУС и МКП для устранения имманентной неопределённости в постановке задач многокритериального выбора [5]. Сопоставление линейных трендов рядов оценок альтернатив позволяет указать на более «осторожную» тактику МУС в этом вопросе.
Рисунок 9 – Линейные тренды упорядоченных рядов оценок самолётов методами косвенных предпочтений и уверенных суждений
Заключение
Актуальность расширенной информационно-аналитической поддержки уникального по простоте использования МУС для принятия многокритериальных решений, разработанного С.А. Пиявским, не вызывает сомнения. В статье предложен вариант решения этой задачи, отличающийся доступностью для освоения широким кругом пользователей.
Научная новизна предложенного решения заключается в замене классической формулировки оптимизационной задачи теоретико-множественным описанием исходных данных этой задачи, включая ПВ в МУС при многокритериальном выборе на конечном множестве альтернатив. Кроме того, показана сопоставимость результатов, получаемых МУС с одним из других апробированных методов поддержки принятия многокритериальных решений.
Практическая значимость выполненной работы состоит в реализации МУС на массовой программной платформе. Использованные при этом проектные решения потенциально пригодны для создания различных аналитических приложений в табличных процессорах, подобных Excel.
Резервом развития разработанного приложения является добавление средств автоматизации для количественной оценки качественных частных критериев альтернатив на основе МУС, а также расширение банка универсальных коэффициентов важности критериев для увеличения количества частных критериев альтернатив, учитываемых при принятии решений.
Sobre autores
Sergey Smirnov
Samara Federal Research Scientific Center of the Russian Academy of Science; Povolzhskiy State University of Telecommunication and Informatics
Autor responsável pela correspondência
Email: smirnov@iccs.ru
ORCID ID: 0000-0002-3332-5261
Scopus Author ID: 57205017287
D. Sc. Eng., Chief Researcher at Institute for the Control, professor, a member of Russian Association of Artificial Intelligence and International Association for Ontology and its Applications
Rússia, Samara; SamaraBibliografia
- Piyavsky SA. How do we digitize the concept of «more important» [In Russian]. Ontology of designing. 2016; 6(4): 414-435. doi: 10.18287/2223-9537-2016-6-4-414-435.
- Piyavsky SA. Computational aspects of establishing universal tables of criterion's importance [In Russian]. On-tology of designing. 2017; 7(3): 284-295. doi: 10.18287/2223-9537-2017-7-3-284-295.
- Piyavsky SA. Method of universal coefficients for the multi-criteria decision making [In Russian]. Ontology of designing. 2018; 8(3): 449-468. doi: 10.18287/2223-9537-2018-8-3-449-468.
- Piyavsky SA. Forms for calculation of universal coefficients when adopting multiple critical decisions [In Rus-sian]. Ontology of designing. 2019; 9(2): 282-298. doi: 10.18287/2223-9537-2019-9-2-282-298.
- Piyavsky SA, Malyshev VV. New methods for making multi-criteria decisions in a digital environment [In Rus-sian]. Moscow: Nauka; 2022. 391 p.
- Akopov GV, Zagrebova LE, Kamaldinova ZF, Ovchinnikov DE, Piyavsky SA, Smirnov SV, Shavrin VYu. Prob-lems of formation of regional scientific and educational developing environment in the sphere of science, engi-neering and technology [In Russian]. In: Complex Systems: Control and Modeling Problem, proc. of the XIX Int. Conf. (Samara, Russia, 2017, September 12-15). Samara: Ofort; 2017: 273-280.
- Piyavsky SA. Ontology of guided development of scientific abilities of young people. Part 1: Basic concepts and models [In Russian]. Ontology of designing. 2023; 13(3): 405-423. doi: 10.18287/2223-9537-2023-13-3-405-423.
- Semenova VA, Smirnov VS, Smirnov SV. OntoWorker: Program Laboratory for Ontological Data Analysis [In Russian]. In: Complex Systems: Control and Modeling Problem, proc. of the XVII Int. Conf. (Samara, Russia, 2015, June 22-25). Samara: Samara Scientific Center of RAS; 2015: 382 393.
- Semenova VA, Smirnov SV. Functional content and architecture of software laboratory for ontological data anal-ysis [In Russian]. Vestnik of Samara State Technical University. Technical Sciences Series. 2023; 31(2): 85-100.
- Garnaev AYu, Rudikova LV. Microsoft Office Excel 2010: Application Development [In Russian]. St. Petersburg: BHV-Peterburg, 2011. 528 p.
- Walkenbach J. Excel 2010: power programming with VBA [In Russian]. Moscow: LLC “Williams”, 2011. 994 p.
- Chalmers D. The Conscious Mind: In Search of a Fundamental Theory [In Russian]. Moscow: URSS, 2019. 512 p.
- Ivanov DYu, Novikov FA. Modeling in UML [In Russian]. St. Petersburg: Nauka i tekhnika, 2010. 640 p.
- Buzan T, Buzan B. Mind maps. Practical guide [In Russian]. Minsk: Poppuri, 2010. 368 p.
- Gavrilova ТА, Strakhovich EV. Visual analytical thinking and mind maps for ontology engineering [In Russian]. Ontology of designing. 2020; 10(1): 87-99. doi: 10.18287/2223-9537-2020-10-1-87-99.
- Korneenko VP. Method of indirect preferences for forming criterion weights with a multi-level structure [In Rus-sian]. Ontology of designing. 2023; 13(4): 580-596. doi: 10.18287/2223-9537-2023-13-4-580-596.
Arquivos suplementares










