Ансамбль онтологических моделей для обеспечения интеллектуальной поддержки лазерных аддитивных технологических процессов
- Авторы: Грибова В.В.1,2, Кульчин Ю.Н.1, Тимченко В.А.1,2, Тимченко В.А.1,2
-
Учреждения:
- Институт автоматики и процессов управления (ИАПУ) ДВО РАН
- Дальневосточный федеральный университет (ДВФУ)
- Выпуск: Том 14, № 2 (2024)
- Страницы: 279-300
- Раздел: МЕТОДЫ И ТЕХНОЛОГИИ ПРИНЯТИЯ РЕШЕНИЙ
- URL: https://ogarev-online.ru/2223-9537/article/view/352566
- DOI: https://doi.org/10.18287/2223-9537-2024-14-2-279-300
- ID: 352566
Цитировать
Полный текст
Аннотация
Обсуждаются барьеры, затрудняющие применение в производстве аддитивных технологических процессов изготовления металлических деталей. Обосновывается необходимость внедрения интеллектуальной системы поддержки принятия решений в профессиональную деятельность инженеров-технологов лазерного аддитивного производства. Указываются преимущества, которые даёт применение разработанного онтологического двухуровневого подхода к формированию семантической информации. Особенность подхода состоит в том, что онтологические модели отделены от формируемых на их основе баз данных и знаний – целевой информации, а онтология определяет правила структурированного формирования целевой информации и её интерпретации. Представлен ансамбль онтологических моделей, положенный в основу разрабатываемой интеллектуальной системы. Описан состав ансамбля моделей, назначение отдельных его компонентов и возможные типы связей между ними. В состав ансамбля входят онтологии: справочных баз по оборудованию и материалам лазерного аддитивного производства, архива протоколов технологических операций лазерной обработки, базы знаний о настройках режимов лазерной обработки и базы математических моделей. Ансамбль онтологических моделей реализован на облачной платформе IACPaaS с использованием её инструментальных средств. Онтологии, базы данных и знаний, а также система поддержки принятия решений входят в состав портала знаний о лазерном аддитивном производстве. Аккумулирование в портале и дальнейшее использование знаний и опыта, накапливаемых разными технологами, позволит уменьшить число предварительных экспериментов, направленных на выявление практически пригодных технологических режимов, а также снизить требования к квалификации пользователей технологического оборудования.
Полный текст
Введение
Технологии аддитивного производства (АП) металлических деталей обладают следующими возможностями: изготовление продукции сложных форм, значительное снижение массы изделий и сокращение сроков производства прототипов, повышение эффективности использования материалов. В штучном и мелкосерийном производстве аддитивные технологические процессы являются альтернативой традиционным методам обработки материалов (механическая обработка, литьё, штамповка и др.). Их применение в производственных процессах открывает возможность создания, восстановления и модификации сложных конструкций с улучшенными свойствами, которые ранее не могли быть получены из-за технологических ограничений [1-3]. Основные направления государственной политики Российской Федерации в сфере развития аддитивных технологий определены Стратегией развития аддитивных технологий на период до 2030 года [4].
Технологический процесс DED-LB (Laser-Based Directed Energy Deposition – прямой подвод энергии лазера и материала) [5, 6] является наиболее сложным, но перспективным процессом АП [7]. С его помощью можно не только изготавливать крупногабаритные металлические объекты [8], но и выполнять восстановление повреждённых или изношенных деталей, а также их конструктивно-функциональную модификацию.
Наряду с преимуществами внедрения аддитивных технологий существуют и барьеры, которые затрудняют применение АП металлических деталей [9–11]. Основная проблема состоит в необходимости учёта влияния большого количества факторов и технологических параметров лазерной обработки на элементный состав и микроструктуру материала детали (образование различного вида дефектов: трещин, пор, отслоений, расслоений и т.д.) до постобработки (детали-прототипа), а также физико-механические характеристики готового изделия. В настоящее время режимы лазерного сплавления металлических материалов зачастую подбираются методом проб и ошибок. Такой подход к проектированию аддитивных технологических процессов является затратным по ресурсам и по времени [9, 12]. Учёт взаимозависимости определяющих параметров процесса требует междисциплинарных знаний и профессиональной кооперации специалистов. Следствием этого можно назвать кадровую проблему, связанную с «высоким порогом входа» в лазерное АП (ЛАП).
На этом фоне отмечается недостаточный уровень интеллектуальной поддержки инженеров-технологов при проектировании процессов АП [10, 11, 13], связанный с трудностью масштабирования технологических решений при изготовлении металлических изделий методом прямого подвода энергии и материала. Ощущается нехватка интеллектуальных советующих систем для помощи конструкторам, технологам и иным специалистам в расчёте параметров технологических режимов. Трудоёмкость, сроки и стоимость сопровождения таких систем зачастую делают процессы АП нерентабельными [14, 15].
Перечисленные проблемы обусловливают актуальность создания жизнеспособной [16] интеллектуальной системы поддержки принятия решений (СППР) для инженеров-технологов ЛАП [17, 18]. На этапе проектирования технологической операции СППР вырабатывает рекомендации по пригодным режимам работы лазерного робототехнического оборудования для разработки управляющих программ. Под пригодным режимом понимается множество таких значений параметров аддитивного технологического процесса, которые позволяют обеспечивать соответствие получаемых металлических заготовок и деталей требуемым критериям качества по элементному составу, геометрическим размерам, наличию/отсутствию различных дефектов, микроструктуре (заданных в требованиях к результату технологической операции).
Одним из распространённых подходов к созданию программных систем является проектирование и разработка программного обеспечения на основе онтологий [19]. Настоящая работа посвящена описанию ансамбля онтологических моделей (ОМ), положенного в основу интеллектуальной СППР для инженеров-технологов в сфере ЛАП металлических деталей по технологии DED-LB.
1 Материалы и методы
В основу разработки комплекса семантических информационных ресурсов положен онтологический двухуровневый подход к представлению и формированию данных и знаний [20]. В данном подходе ОМ явно отделены от баз данных (БД) и знаний (БЗ), а онтология – это правила структурированного формирования информации и её интерпретации, но не сама информация [16]. При этом БД и БЗ (предметные знания) явно отделены от программных единиц, реализующих методы их обработки (знания о методах решения задач). Связывание, согласованность и повторная используемость этих компонентов обеспечиваются на уровне онтологий (рисунок 1).
Рисунок 1 – Онтологический двухуровневый подход к формированию данных и знаний: отделение предметных знаний от знаний о методах решения задач
Такой подход позволяет вести разработку и развитие предметных знаний и программных единиц независимо разными группами специалистов. Независимость программных единиц от БД/БЗ позволяет модифицировать последние, не внося изменений в программный код.
Онтологии, создаваемые на их основе БД/БЗ, а также программные компоненты для их обработки имеют единое декларативное семантическое представление в виде графов понятий [21]. Для формального представления онтологий используется язык описания онтологий для орграфовой связной двухуровневой модели информационных единиц [22, 23]. Язык предоставляет средства спецификации моделей онтологий в форме размеченных корневых иерархических бинарных орграфов. Формируемая на основе моделей онтологий семантическая информация представляется такого же вида орграфами, за исключением того, что в них отсутствует разметка, определяющая правила формирования орграфов целевой информации.
Состав ансамбля связанных ОМ определяется следующими факторами. Прежде всего, необходимо обеспечить возможность структуризации и формализации всей необходимой информации о проводимых технологических операциях (ТО) ЛАП, а также о характеристиках используемых материалов и оборудования. Должна быть обеспечена возможность формирования комплекса связанных БД и справочников, содержащих информацию о характеристиках обрабатываемых и расходных материалов АП, установок ЛАП и о протоколах проведённых ТО. В состав установок ЛАП входят: промышленные лазеры, укомплектованные лазерными оптическими головками; устройства, обеспечивающие перемещение головок относительно обрабатываемой поверхности и позиционирование деталей; порошковые питатели; узлы подачи материала в область сплавления/обработки и т.д. К обрабатываемым и расходным материалам относятся: металлические порошки и проволоки на основе различных сплавов; технологические газы, используемые в качестве транспортирующего, защитного и обжимающего средства. В состав ансамбля ОМ входят онтологии соответствующих баз и справочников, а также онтология архива протоколов ТО лазерной обработки.
Подходы и методы, которые предлагается использовать для выдачи инженерам-технологам рекомендаций по настройке режимов выполнения ТО, включают: дедуктивный логический вывод на основе известных формализованных знаний и фактов; рассуждения по аналогии с использованием накапливаемой базы прецедентов (протоколов выполненных ТО); численное моделирование физических и химических термодинамических процессов, происходящих в области взаимодействия сфокусированного лазерного пучка с обрабатываемым материалом. В становлении и развитии методов прогнозирования качественных характеристик деталей, синтезируемых в процессе DED-LB, численное моделирование является надёжным и относительно дешёвым [24]. В состав ансамбля ОМ входят: онтология БЗ о настройках режимов лазерной обработки; онтология базы прецедентов и онтология базы математических моделей термодинамических процессов, сопровождающих технологию DED-LB. База математических моделей предназначена для хранения программных реализаций расчётов значений параметров моделируемых процессов. При формировании знаний и прецедентов используются термины и содержание комплекса связанных БД и справочников.
Важным фактором является обеспечение бо̀льшей модульности и повторной используемости БД и справочников, а также возможности их независимого формирования разными предметными специалистами (по лазерной физике, материаловедению, оптике и др.).
Набор таких онтологий описан в [25]. Их апробация специалистами позволила обозначить пути усовершенствования разработанных онтологий: уточнение и расширение их содержательной составляющей, расширение спектра моделей онтологий в целом, дальнейшая модификация и развитие отдельных ОМ путём их модуляризации.
2 Результаты
Проведён системный анализ, структуризация и формализация области профессиональной деятельности инженеров-технологов ЛАП, относящейся к проектированию режимов выполнения ТО. Уточнены характеристики компонентов лазерного робототехнического комплекса (установки АП), а также обрабатываемых и расходных материалов, которые могут оказывать влияние на ход выполнения и результат технологического процесса ЛАП. Реструктурирован и расширен ансамбль ОМ для обеспечения интеллектуальной поддержки принятия решений инженерами-технологами при проектировании режимов ТО ЛАП.
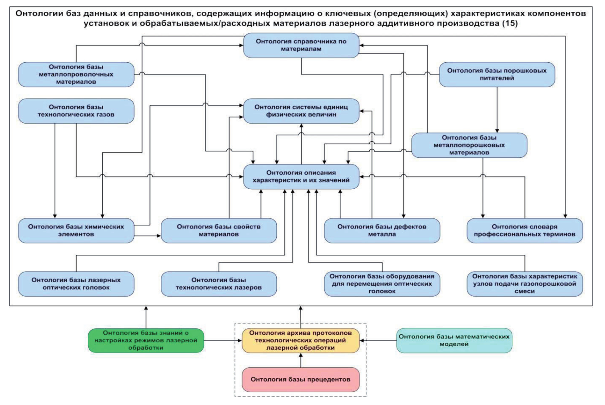
Перечень входящих в состав ансамбля моделей онтологий показан на рисунке 2.
Рисунок 2 – Состав ансамбля онтологических моделей
Стрелки на рисунке 2 отражают направленные связи между онтологиями. Эти связи (см. рисунок 31) могут быть двух типов.
Структурная связность. Такие связи между понятиями онтологий определяют повторную используемость в некотором орграфе онтологии подграфов орграфов других онтологий. Такие подграфы могут представлять собой как единственную терминальную вершину, так и орграф в целом. На рисунке 3а связи данного типа представлены пунктирными дугами a2 ®b2 и a6 ®b4. Вершины b2, b4, b5, b6 принадлежат орграфу онтологии O2, но становятся достижимы и тем самым логически включены и в состав орграфа онтологии O1.
Рисунок 3 – Схематическое представление двух типов связей между орграфами онтологий: а) структурная связность; б) терминологическая связность
Терминологическая связность. Такие связи задаются для меток понятий онтологий и определяют факт заимствования меток некоторыми вершинами орграфа (которые в таком случае собственных меток не имеют) от других вершин, метки которых являются собственными. На рисунке 3б связи данного типа представлены штрихпунктирными стрелками, выходящими из вершин, не имеющих собственных меток, и входящими в вершины с собственными метками – d2 и d4 соответственно.
Терминологическая связность (рисунок 3б) имеет следующие особенности.
- Это связи типа «один-ко-многим»: метка одной вершины может заимствоваться множеством отличных от неё вершин.
- Вершина с собственной меткой и вершины с заимствованными от неё метками могут принадлежать как разным орграфам, так и одному орграфу. При этом между вершиной с собственной меткой и вершиной, которая эту метку заимствует, путь в орграфе может существовать или отсутствовать.
- Заимствование метки может быть как непосредственным, так и опосредованным. В первом случае для пары вершин одна из них обязательно имеет собственную метку, а другая её заимствует. Этот случай представлен вершиной с собственной меткой d2 и вершиной, являющейся прямым потомком вершины c1. Во втором случае вершина, метка которой заимствуется, также может не иметь собственной метки, а заимствовать метку другой вершины. Такая ситуация является итеративной, а условием завершения является наступление первого случая. Второй случай представлен двухшаговой итерацией, которая завершается в ситуации, когда одной из вершин в паре становится вершина с меткой d4. Естественное ограничение здесь состоит в том, что последовательность таких связей не должна образовывать цикл.
Связи второго типа позволяют обеспечить терминологическую согласованность онтологий. Две и более ОМ могут иметь между собой связи обоих типов. Формируемый на основе онтологий ансамбль орграфов целевой информации имеет такого же типа связи, а их создание регламентируется разметкой дуг орграфов онтологий [22, 23].
2.1 Онтологии справочных баз по оборудованию и материалам
Фрагмент онтологии базы технологических лазеров и фрагмент формируемой на её основе базы показаны на рисунке 4.
Рисунок 42 – Фрагмент онтологии базы технологических лазеров (а) и фрагмент формируемой на её основе базы технологических лазеров (б)
На этом и аналогичных рисунках далее символ → отражает структурную связность между орграфами моделей онтологий, а символ ↕ – терминологическую связность между вершинами орграфов моделей онтологий, а также между вершинами орграфов целевой информации. Символ ✲, стоящий рядом с меткой вершины, означает, что эта метка заимствуется некоторым множеством вершин. Символ ⥷ обозначает тот факт, что в вершину, рядом с меткой которой он отображается, входит более одной дуги. Вершина-начало такой дуги может принадлежать как этому же, так и другому орграфу. Присутствующая в орграфах моделей онтологий разметка типа {СПИСОК}, {АЛЬТЕРНАТИВА}, (= 'copy'), ([=] 'copymm'), (! 'one'), ([!] 'onemm'), (+ 'set'), ([=] 'setmm'), (~'proxy'), (new), (ref), (clone), (all) и т.д. задаёт правила формирования орграфов целевых информационных баз и справочников. Семантика данной разметки, а также основанные на ней правила формирования описаны в [22, 23].
Ключевыми для компонентов установки и материалов ЛАП считаются те характеристики, которые являются существенными при их использовании в технологических процессах. К таким характеристикам относятся: длина волны излучения, режим генерации излучения (непрерывный, непрерывный с возможностью модуляции, импульсный), максимальная выходная мощность излучения; совместимое рабочее волокно, ключевой характеристикой которого является диаметр. Ключевыми характеристиками импульсного и модулированного (квазинепрерывного) излучения являются частота следования импульсов (частота модуляции, соответственно) и длительность импульса.
Фрагмент онтологии справочника по материалам и фрагмент формируемого на её основе справочника показаны на рисунке 5.
Рисунок 5 – Фрагмент онтологии справочника по материалам (а) и фрагмент формируемого на её основе справочника по материалам (б)
Материал характеризуется своим элементным (химическим) составом и их процентным содержанием. Процентное содержание может быть указано не для одного, а для совокупности химических элементов. Большое значение имеют свойства материала (физические, механические, эксплуатационные и т.п.), а также его микроструктура. Свойство характеризуется названием, областью возможных значений, может иметь синонимичные названия и перечень единиц измерения. Значение свойства может быть числовым или качественным, множеством значений, числовым интервалом. Свойство может быть простым или иметь множество характеристик. По структуре характеристика подобна свойству и является рекурсивной, т.е. содержит, возможно пустое, множество подобных вложенных характеристик (рисунок 6).
Рисунок 6 – Фрагмент онтологии описания характеристик и их значений: структура раздела Характеристика
Микроструктура характеризуется размером зёрен, их формой (полигональная, дендритная, полиэдрическая, сфероидальная и т.п.) и преимущественной ориентацией, присутствием или отсутствием вторых фаз, а также наличием или отсутствием характерных для микроструктуры материала дефектов. При наличии вторых фаз задаётся их процентное содержание, форма и размер зёрен. При наличии дефектов указывается их общее количество в процентном содержании, а структура описания каждого дефекта полностью совпадает со структурой описания свойства материала. Для микроструктуры имеется возможность хранить её изображения. Важной информацией о материале является перечень его аналогов, если таковые имеются.
2.2 Онтология базы прецедентов
По результатам первичной апробации существенно переработана и расширена онтология архива формализованных протоколов ТО лазерной обработки [25]. В данной онтологии используются фрагменты онтологий справочных баз по оборудованию и материалам (рисунок 7). Протокол ТО включает следующие разделы: общие сведения о ТО; условия окружающей среды при выполнении ТО; техническое задание (ТЗ) на выполнение ТО; оборудование для выполнения ТО; информация о: предварительной подготовке подложки или детали; создаваемой рабочей газовой среде; ключевых параметрах выполнения ТО; возможном контролируемом охлаждении детали/заготовки; результате выполнения ТО.
Общие сведения о ТО включают название ТО, номер протокола, срок, цель и место выполнения ТО. К условиям окружающей среды относятся температура, относительная влажность и атмосферное давление среды, в которой выполнялась ТО. Данная информация является значимой, поскольку для технологического оборудования должны быть обеспечены условия, при которых его рабочая температура будет выше температуры «точки росы».
ТЗ на выполнение ТО включает следующие разделы: требования к результату ТО; объект обработки – подложка или деталь; материал для выполнения ТО – металлический порошок (их может быть более одного) или металлическая проволока; используемые для выполнения ТО технологические газы.
Раздел c требованиями к результату ТО состоит из следующих подразделов: геометрические характеристики, дефекты, элементный состав, микроструктура и свойства нанесённого материала.
Данные разделы заполняются или могут остаться незаполненными в зависимости от выполняемой задачи. В соответствии с ГОСТ Р 70242-20223 выделяют четыре их типа: изготовление новой детали/заготовки, восстановительный ремонт изношенной или поврежденной детали, нанесение функционального покрытия на деталь/заготовку (модификация поверхности), нанесение (наращивание) функциональных или конструктивных элементов на деталь/заготовку. К отдельному типу выполняемых задач можно отнести проведение работ научно-исследовательского, поискового характера, направленных на выявление и отработку пригодных для конкретного практического применения режимов выполнения ТО.
Рисунок 7 – Фрагмент онтологии архива протоколов технологических операций лазерной обработки
В разделе геометрические характеристики помещается файл, описывающий электронную (цифровую) геометрическую модель детали, или указывается множество размеров значимых геометрических характеристик результата ТО, по которым его нужно будет оценивать. В разделе дефекты перечисляются, какие дефекты (и их характеристики), в каких пределах допустимы, а какие должны отсутствовать. В разделе элементный состав может быть задан элементный (химический) состав, который необходимо/желательно в результате получить. В разделе микроструктура может быть специфицирована предпочтительная микроструктура нанесённого материала. В разделе свойства могут быть перечислены требования к характеристикам (свойствам), которые необходимо получить в результате выполнения ТО.
Заданная в онтологии разметка регламентирует то, что названия химических элементов, дефектов, свойств (и их характеристик) и т.п., а также единицы их измерения при формировании протокола должны выбираться из соответствующих справочных баз. Дополнительные онтологические соглашения состоят в том, что заданные значения дефектов, свойств и т.п. должны принадлежать областям возможных значений, которые определены для них в соответствующих справочных базах.
Существенными характеристиками подложки являются материал, из которого она изготовлена, её геометрические характеристики и масса. Для детали существенны те же характеристики, что и для подложки, но дополнительно учитывается, что материал рабочей поверхности детали может отличаться от материала её основы. Технологический газ может представлять собой как моногаз, так и многокомпонентную газовую смесь.
В разделе оборудование для выполнения ТО указывается оборудование, использованное для проведения ТО.
Раздел предварительная подготовка подложки заполняется, если объектом обработки является подложка, а не деталь. Если в ТЗ уже была задана информация о подложке, то здесь она не дублируется, а при необходимости (если перед началом процесса подложку следует нагреть до некоторой температуры с определённой скоростью) заполняется информация о контролируемом нагреве подложки. Если в ТЗ подложка не была специфицирована, то задаются те же характеристики подложки, которые были перечислены в разделе ТЗ на выполнение ТО. Контролируемый нагрев характеризуется температурой, до которой необходимо нагреть подложку, а также скоростью нагревания. Значением температуры, как правило, является числовой диапазон, который требуется поддерживать. Если в качестве объекта обработки в ТЗ была указана деталь, то в разделе предварительная подготовка детали может быть задана информация о контролируемом нагреве детали. Контролируемый нагрев требуется, прежде всего, для массивных деталей с высокой теплопроводностью, для приведения кристаллической структуры материала в определённое энергетическое состояние непосредственно перед его обработкой сфокусированным излучением.
Раздел газовая среда в рабочей камере заполняется, если при выполнении ТО создавалась «глобальная» (защитная) газовая среда в некоторой рабочей камере – в дополнение к защитному газу/газовой смеси, который доставляется через узел подачи газопорошковой смеси и формирует «локальную» защиту в зоне ванны расплава и кристаллизирующегося металла. Сведения о газовой среде в рабочей камере включают информацию о том, какой наполняющий технологический газ – моногаз или газовая смесь – использовался для создания среды, а также о таких параметрах как объёмный расход, давление и температура газа. В случае использования газовой смеси указывается процентное содержание – объёмная доля каждого моногаза в ней.
Раздел ключевые параметры выполнения ТО состоит из четырёх подразделов: параметры лазерного излучения; параметры подачи технологических газов; параметры подачи материала и параметры перемещения и позиционирования рабочего инструмента относительно обрабатываемой поверхности. К ключевым параметрам лазерного излучения относятся: режим генерации излучения (непрерывный, модулированный, импульсный), его мощность, диаметр пятна лазерного пучка на обрабатываемой поверхности. Для модулированного и импульсного режимов важными характеристиками также являются длительность импульса и, соответственно, частота модуляции выходной мощности/следования импульсов.
Раздел параметры подачи технологических газов состоит из трёх подразделов: параметры защитной газовой среды (обеспечивающей «локальную» защиту зоны ванны расплава и кристаллизирующегося металла), параметры транспортирующего газа и параметры обжимающего газа. Структура информации для описания защитной газовой среды совпадает со структурой информации для описания газовой среды, создаваемой в рабочей камере. Транспортирующий и обжимающий газы представляют собой моногазы, их ключевыми параметрами также являются объёмный расход, давление и температура.
Раздел параметры подачи материала включает два альтернативных подраздела: металлопорошковый материал и металлопроволочный материал. Сведения о металлопорошковом материале включают информацию о том, какой металлический порошок или композиция металлических порошков использовались в качестве материала для выполнения ТО, а также о таких параметрах, как массовый расход и, опционально, количество оборотов дозирующего диска порошкового питателя. В случае использования композиции металлических порошков эти параметры задаются для каждого её компонента. В этом случае металлические порошки не смешиваются в одном бункере порошкового питателя, а подаются отдельно. Сведения о металлопроволочном материале включают в себя информацию о том, какая проволока использовалась в качестве материала для выполнения ТО, а также о скорости подачи и способе подачи – центральная или боковая (в этом случае указывается также угол подачи).
К параметрам перемещения и позиционирования рабочего инструмента относительно обрабатываемой поверхности относятся: линейная скорость перемещения сфокусированного лазерного пучка по обрабатываемой поверхности; угловая скорость вращения устройства позиционирования; расстояние от места фокусировки лазерного излучения до обрабатываемой поверхности; шаг смещения центра сфокусированного лазерного пучка относительно центра предварительно созданного валика; стратегия перемещения/сканирования и т.п.
Раздел контролируемое охлаждение заполняется, если после завершения ТО следует контролировать остывание детали (заготовки), т.е. охлаждать до некоторой температуры с определённой скоростью. Контролируемое замедленное охлаждение может использоваться для того, чтобы предотвратить или снизить вероятность образования различного вида дефектов наплавки (сварки). Структура данного раздела совпадает со структурой раздела контролируемый нагрев.
Раздел результат выполнения ТО включает описание полученного результата и его оценку. Описание результата содержит те же подразделы, что и раздел с требованиями к результату ТО – геометрические характеристики, дефекты, элементный состав и микроструктура нанесённого материала. В оценке результата каждого из перечисленных разделов (подразделов) указывается, соответствует ли он специфицированным в ТЗ требованиям и, если не соответствует, то указывается, считать этот результат положительным или отрицательным. Оценка соответствия свойств осуществляется после выполнения мероприятий по постобработке, которые оказывают положительное влияние на микроструктуру, а также исключают или позволяют значительно снизить вероятность образования дефектов нанесённого материала. К таким мероприятиям относятся различные виды термической, механической или химической обработки. Данный раздел содержит подразделы, в которые могут быть помещены файлы с изображениями результата и файлы управляющих программ для лазерного робототехнического оборудования.
На рисунке 8 представлен фрагмент архива протоколов ТО лазерной обработки, в частности, фрагмент протокола ТО «Выращивание из магниевого порошка марки МПФ-4 имплантата на подложке из сплава марки МА20». В качестве наполняющего технологического газа в рабочей камере использовался моногаз аргон. В качестве защитной газовой среды, обеспечивающей защиту зоны ванны расплава, и в качестве транспортирующего газа использовался моногаз гелий. Обжимающий газ не требовался, поскольку использовался узел с четырёхсторонней подачей металлического порошкового материала в зону обработки.
Рисунок 8 – Фрагмент архива протоколов технологических операций лазерной обработки (фрагмент протокола ТО «Выращивание из магниевого порошка марки МПФ-4 имплантата на подложке из сплава марки МА20»)
В соответствии с переработанной онтологией архива протоколов ТО лазерной обработки была модифицирована и онтология базы прецедентов [25]. Она определяет структуризацию базы прецедентов – протоколов проведённых ТО, иерархически сгруппированных по видам обрабатываемых материалов, типам выполняемой задачи, а также распределённых по классам прецедентов в зависимости от трёх факторов: предложенных СППР параметров выполнения ТО, фактически выбранных технологом (оператором) параметров выполнения ТО и результата выполнения ТО (рисунок 9).
Рисунок 9 – Онтология базы структурированных прецедентов
2.3 Онтология базы знаний
Для формирования знаний, на основе которых принимаются решения о практически пригодных режимах лазерной обработки, в состав ансамбля ОМ входит онтология базы знаний о настройках режимов лазерной обработки. На рисунке 10 показан фрагмент данной онтологии, а также фрагмент формируемой на её основе БЗ. В онтологии БЗ повторно используются фрагменты онтологий справочных баз по оборудованию и материалам, а также онтологии архива протоколов ТО лазерной обработки.
По аналогии с принципом структурной организации архива протоколов ТО знания (руководства) по настройке режимов проведения ТО иерархически структурируются по видам обрабатываемых материалов и типам выполняемых задач. Далее задаётся многоуровневый комплекс параметров, определяющих режим проведения ТО. Этот комплекс формируется в соответствии с комплексом параметров, описанных в онтологии архива протоколов ТО лазерной обработки. Названия параметров в онтологии БЗ соответствуют названиям параметров, описанных в онтологии архива протоколов ТО, за счёт установления между ними терминологической связности.
Для каждого ключевого параметра процесса лазерной обработки задаётся множество правил установки его возможных значений. В антецеденте продукционных правил специфицируются условия, влияющие на установку значений параметра. Каждое условие представляет собой перечень проверяемых на совпадение критериев с определённым правилом выбора – «все критерии» или «не менее указанного количества». Под критерием понимается любой элемент из протокола ТО лазерной обработки или из справочных баз по оборудованию и материалам, влияющий на установку значения параметра. Значениями критерия могут быть количественные или качественные значения, в том числе представляющие собой элементы справочных баз по оборудованию и материалам. Значение критерия может быть составным: представлять собой некоторую характеристику или блок вложенных характеристик (см. подраздел 2.1). Блоки критериев могут объединяться в группы блоков – множества блоков критериев, связанных между собой логическими связками «И», «ИЛИ», «ИСКЛЮЧАЮЩЕЕ ИЛИ».
В консеквенте продукционных правил указываются возможные значения соответствующих параметров. Значение параметра принадлежит области возможных значений этого параметра, определённой в онтологии архива протоколов ТО лазерной обработки.
Рисунок 10 – Фрагмент онтологии базы знаний о настройках режимов лазерной обработки (а) и фрагмент формируемой на её основе базы знаний (б)
С целью уточнения и верификации решений – значений параметров процесса, получаемых на основе методов искусственного интеллекта (ИИ - рассуждений на основе БЗ и прецедентов), предложена и отработана (на примере программной системы Wolfram Mathematica4) методика взаимодействия реализующих эти методы программных компонентов со сторонними программными системами, позволяющими выполнить численное моделирование термодинамических процессов, сопровождающих технологию DED-LB. Онтология базы математических моделей, в которой предложено хранить программные реализации (а также некоторую метаинформацию о них) численных расчётов значений параметров моделируемых процессов, представлена в работе [26].
2.4 Построение ансамбля ОМ
Для построения ансамбля ОМ используется облачная платформа IACPaaS (https://iacpaas.dvo.ru), предназначенная для создания, управления и удалённого использования интеллектуальных облачных сервисов и тематических порталов знаний [27]. Технологии и инструментальные средства платформы обеспечивают поддержку полного цикла разработки графовых БЗ, баз и репозиториев данных, а также основанных на них СППР как облачных сервисов, к которым может быть организован совместный удалённый доступ. Инструментарий учитывает специфику систем с БЗ (в частности, ориентирован на специалистов разных типов – предметных экспертов, инженеров знаний, разработчиков программного обеспечения), позволяет упростить и автоматизировать процесс их разработки, снизить трудозатраты по сопровождению.
На платформе создан и развивается портал знаний о ЛАП, предназначенный для выявления и отработки пригодных для практического применения технологических режимов [28]. Разработанный ансамбль ОМ и формируемые на его основе БД и БЗ входят в состав информационного наполнения данного портала.
Для формирования ансамбля ОМ на портале знаний используется инструментальное средство платформы «Редактор орграфов», являющееся интерпретатором языка описания онтологий (метаинформации), спецификация которого хранится в фонде (структурированном хранилище) платформы IACPaaS. Данный редактор позволяет упростить разработку моделей онтологий, обеспечивая их интерактивное формирование и избавляя разработчиков от необходимости изучать синтаксис языка описания онтологий.
Экспертное формирование и сопровождение всех БД и БЗ на портале выполняется с использованием соответствующих специализированных онтолого-ориентированных редакторов, получаемых на основе инструментального средства «Редактор орграфов», путём подключения к нему соответствующей управляющей модели онтологии (рисунок 11).
Рисунок 11 – Схема формирования информационного ресурса по его онтологии
Все управляемые онтологиями редакторы для формирования и сопровождения БД и БЗ портала обладают следующими особенностями:
- процесс редактирования управляется онтологией, пользовательский интерфейс генерируется на основе онтологии;
- при изменении онтологии пользовательский интерфейс и процесс редактирования адаптируются автоматически (при необходимости соответствующая база также приводится в согласованный с изменённой онтологией вид автоматически).
Наряду с интерактивным формированием БД, БЗ и онтологии средствами платформы могут экспортироваться/импортироваться в формате JSON[5].
Для обеспечения интернационализации онтологий, БД и БЗ к ним подключены предварительно сформированные на портале специального вида информационные ресурсы, содержащие перевод терминов онтологий, а также предметных БД и БЗ. В настоящее время переводы выполнены на английский язык. При просмотре и редактировании соответствующего информационного компонента портала его содержимое и пользовательский интерфейс соответствующего редактора отображаются на выбранном пользователем на web-сайте платформы IACPaaS на русском или английском языке.
3 Обсуждение
Проектирование и разработка СППР для инженеров-технологов ЛАП на основе онтологий, имеющих единое декларативное семантическое представление, позволяет достичь следующие цели. Во-первых, это обеспечение концептуального базиса, создающего возможность структуризации, унификации и стандартизации спецификаций при разработке интегрируемых друг с другом моделей ЛАП. Во-вторых, обеспечение возможности междисциплинарной кооперации – непосредственного скоординированного участия в этом процессе разных предметных специалистов, а не только разработчиков программного обеспечения [28–30]. В-третьих, применение онтологического двухуровневого подхода к формированию семантической информации направлено на обеспечение:
возможности формирования БД и БЗ в понятных предметным специалистам концептуальном представлении и терминологии;
масштабируемости и оперативной расширяемости СППР без участия программистов: появление новых видов расходных материалов, лазерного и другого технологического оборудования, расширение номенклатуры обрабатываемых деталей, расширение/модификация БЗ, не должны (в большинстве случаев) приводить к внесению изменений в разрабатываемые онтолого-ориентированные алгоритмы интерпретации целевых баз, выполняющие рассуждения на основе зафиксированных в онтологиях понятий и отношений.
Так обеспечивается одно из ключевых требований к программным системам – их жизнеспособность.
Одной из нерешённых в рамках предлагаемого подхода задач остаётся высокая трудоёмкость формирования архива протоколов, БД и БЗ. В настоящее время они формируются только с использованием соответствующих специализированных редакторов. Поэтому одним из направлений развития является использование методов обработки естественного языка для автоматического извлечения релевантной информации из слабоструктурированных и неструктурированных текстов и формирования соответствующих информационных ресурсов. Другим направлением является создание интегрированной в ансамбль ОМ и методов генерации на её основе объяснений рекомендаций по настройке режимов работы лазерного робототехнического технологического оборудования, выдаваемых СППР. Такие объяснения должны соответствовать сформулированным Национальным институтом стандартов и технологий четырём принципам объяснимого ИИ [31] и в совокупности с рекомендациями могут быть использованы в качестве обоснованного руководства, помогающего инженерам-технологам принимать решения.
В качестве отдельного направления можно выделить работы, направленные на обеспечение возможности повторной используемости онтологий и их дальнейшее развитие и обобщение на другие виды плавления металлических материалов, в которых используются концентрированные потоки энергии (электрическая дуга, плазма, электронный луч и т.д.).
Заключение
В работе представлен ансамбль ОМ, положенный в основу разрабатываемой интеллектуальной СППР для специалистов, занимающихся настройкой режимов выполнения лазерных аддитивных технологических процессов категории DED-LB по изготовлению и обработке металлических деталей. Описан состав комплекса ОМ, назначение отдельных его компонентов и возможные типы связей между ними.
В основу разработки комплекса моделей положен онтологический двухуровневый подход к представлению различного вида структурированной семантической информации. В данном подходе ОМ отделены от формируемых на их основе БД и БЗ (целевой информации), а онтология определяет правила структурированного формирования целевой информации и её интерпретации.
Для реализации ансамбля ОМ использованы инструментальные средства облачной платформы IACPaaS. Онтологии и формируемые на их основе БД и БЗ входят в состав информационного наполнения портала знаний о ЛАП, который создан и развивается на этой платформе. Создаваемая СППР является частью программного наполнения портала, позволяющего аккумулировать и использовать знания и опыт, уменьшить число предварительных экспериментов, направленных на выявление практически пригодных технологических режимов, а также снизить требования к квалификации промышленных пользователей технологического оборудования.
1 Разметка дуг орграфов на рисунке не приведена, чтобы не усложнять его несущественными деталями.
2 На данном рисунке, а также на рисунках 5-10 изображён интерфейс инструментального средства облачной платформы IACPaaS (https://iacpaas.dvo.ru/). Редактор орграфов используется для формирования онтологий и БД/БЗ в информационном хранилище платформы.
3 ГОСТ Р 70242-2022. Аддитивные технологии. Изготовление металлических изделий методом прямого подвода энергии и материала. Общие рекомендации по проектированию и изготовлению. Дата введения 2022-12-01.
4 Wolfram Mathematica. The world's definitive system for modern technical computing. https://www.wolfram.com/mathematica/index.php.en?source=footer.
5 JSON (англ. JavaScript Object Notation) — это текстовый формат обмена данными, основанный на JavaScript.
Об авторах
Валерия Викторовна Грибова
Институт автоматики и процессов управления (ИАПУ) ДВО РАН; Дальневосточный федеральный университет (ДВФУ)
Автор, ответственный за переписку.
Email: gribova@iacp.dvo.ru
ORCID iD: 0000-0001-9393-351X
Scopus Author ID: 7801667631
ResearcherId: Q-4250-2016
чл.-корр. РАН, заместитель директора по научной работе, научный руководитель лаборатории интеллектуальных систем, доктор технических наук
Россия, Владивосток; ВладивостокЮрий Николаевич Кульчин
Институт автоматики и процессов управления (ИАПУ) ДВО РАН
Email: kulchin@iacp.dvo.ru
ORCID iD: 0000-0002-8750-4775
Scopus Author ID: 7003382956
ResearcherId: J-9058-2014
доктор физико-математических наук, профессор, академик РАН, научный руководитель, специалист в области лазерной физики, лазерных технологий, фотоники нано- и микроструктур и нанотехнологий
Россия, ВладивостокВадим Андреевич Тимченко
Институт автоматики и процессов управления (ИАПУ) ДВО РАН; Дальневосточный федеральный университет (ДВФУ)
Email: vadim@iacp.dvo.ru
Scopus Author ID: 57194274354
ResearcherId: AAD-8450-2022
технический директор Центра лазерных технологий, ст. преподаватель базовой кафедры фотоники и цифровых лазерных технологий
Россия, Владивосток; ВладивостокВадим Андреевич Тимченко
Институт автоматики и процессов управления (ИАПУ) ДВО РАН; Дальневосточный федеральный университет (ДВФУ)
Email: vadim@iacp.dvo.ru
ORCID iD: 0000-0002-1314-7656
Scopus Author ID: 57201774103
ResearcherId: Q-4380-2016
кандидат технических наук, старший научный сотрудник лаборатории интеллектуальных систем, Член Российской ассоциации искусственного интеллекта
Россия, Владивосток; ВладивостокСписок литературы
- Razvi S.S, Feng S., Narayanan A., Lee Y.T., Witherell P. A Review of Machine Learning Applications in Additive Manufacturing // In: Proc. of the ASME 2019 Int. Design Engineering Technical Conferences and Computers and Information in Engineering Conference (Anaheim, CA, USA, August 18-21, 2019). ASME, 2019. P.1-10. doi: 10.1115/DETC2019-98415.
- Piscopo G., Iuliano L. Current research and industrial application of laser powder directed energy deposition // Int. J. of Advanced Manufacturing Technology. 2022. Vol. 119. P.6893-6917. doi: 10.1007/s00170-021-08596-w.
- Svetlizky D., Zheng B., Vyatskikh A., Das M., Bose S., Bandyopadhyay A., Schoenung J.M., Lavernia E.J., Eliaz N. Laser-based directed energy deposition (DED-LB) of advanced materials // Materials Science and Engineering. 2022. Vol. 840. 142967. P.1-137. doi: 10.1016/j.msea.2022.142967.
- Распоряжение Правительства РФ от 14 июля 2021 г. № 1913-р «Об утверждении Стратегии развития аддитивных технологий в РФ на период до 2030 г. // Правительство Российской Федерации: офиц. сайт. http://static.government.ru/media/acts/files/1202107160042.pdf (дата обращения: 06.05.2024).
- Thompson S.M., Bianc L., Shamsaeia N., Yadollahi A. An overview of Direct Laser Deposition for additive manufacturing; Part I: Transport phenomena, modeling and diagnostics // Additive Manufacturing. 2015. Vol. 8. P.36-62. doi: 10.1016/j.addma.2015.07.001.
- Yadav S., Paul C.P., Jinoop A.N., Rai A.K., Bindra K.S. Laser Directed Energy Deposition based Additive Manufacturing of Copper: Process Development and Material Characterizations // Journal of Manufacturing Processes. 2020. Vol. 58. P.984-997. doi: 10.1016/j.jmapro.2020.09.008.
- Caiazzo F., Alfieri V. Simulation of laser-assisted directed energy deposition of aluminum powder: prediction of geometry and temperature evolution // Materials. 2019. Vol. 12(13). 2100. P.1-22. doi: 10.3390/ma12132100.
- Saboori A., Aversa A., Marchese G., Biamino S., Lombardi M., Fino P. Application of Directed Energy Deposition-Based Additive Manufacturing in Repair // Applied Sciences. 2019. Vol. 9(16). 3316. P.1-26. doi: 10.3390/app9163316.
- Thomas D.S. Economics of Additive Manufacturing // In: L. Bian, N. Shamsaei, J. Usher (eds.) Laser-Based Additive Manufacturing of Metal Parts: Modeling, Optimization, and Control of Mechanical Properties. Boca Raton: CRC Press, 2017. 342 p. doi: 10.1201/9781315151441-9.
- Qi X., Chen G., Li Y., Cheng X., Li Ch. Applying Neural-Network-Based Machine Learning to Additive Manufacturing: Current Applications, Challenges, and Future Perspectives // Engineering. 2019. Vol. 5(4). P.721-729. doi: 10.1016/j.eng.2019.04.012.
- Wang Y.B., Zheng P., Peng T., Yang H.Y., Zou J. Smart additive manufacturing: Current artificial intelligence-enabled methods and future perspectives // Science China Technological Sciences. 2020. Vol. 63(9). P.1600-1611. DOI: 10.1007 / s11431-020-1581-2.
- Nagulin K., Iskhakov F., Shpilev A., Gilmutdinov A. Optical diagnostics and optimization of the gas-powder flow in the nozzles for laser powder cladding // Optics & Laser Technology. 2018. Vol. 108. P.310-320. doi: 10.1016/j.optlastec.2018.07.001.
- Yang L., Hsu K., Baughman B., Godfrey D., Medina F., Menon M., Wiener S. Additive Manufacturing of Metals: The Technology, Materials, Design and Production. Springer, 2017. 168 p.
- Dehaghani S.M.H., Hajrahimi N. Which factors affect software projects maintenance cost more? // Acta Informatica Medica. 2013. Vol. 21(1). P.63-66. doi: 10.5455/AIM.2012.21.63-66.
- Islam M., Katiyar V. Development of a software maintenance cost estimation model: 4th GL perspective // International Journal of Technical Research and Applications. 2014. Vol. 2(6). P. 65-68.
- Грибова В.В., Шалфеева Е.А. Обеспечение жизнеспособности систем, основанных на знаниях // Информационные технологии. 2019. Т. 25, №12. C.738-746. doi: 10.17587/it.25.738-746.
- Sanfilippo E.M., Belkadi F., Bernard A. Ontology-based knowledge representation for additive manufacturing // Computers in Industry. 2019. Vol. 109. P.182-194. doi: 10.1016/j.compind.2019.03.006.
- Ko H., Witherell P., Lu Y., Kim S., Rosen D.W. Machine learning and knowledge graph based design rule construction for additive manufacturing // Additive Manufacturing. 2021. Vol. 37. 101620. P.1-32. doi: 10.1016/j.addma.2020.101620.
- Хорошевский В.Ф. Проектирование систем программного обеспечения под управлением онтологий: модели, методы, реализации // Онтология проектирования. 2019. Т. 9, №4. С.429-448. doi: 10.18287/2223-9537-2019-9-4-429-448.
- Gandomi A., Haider M. Beyond the hype: big data concepts, methods, and analytics // International Journal of Information Management. 2015. Vol. 35 (2). P.137-144. doi: 10.1016/j.ijinfomgt.2014.10.007.
- Albagli-Kim S., Beimel D. Knowledge Graph-Based Framework for Decision Making Process with Limited Interaction // Mathematics. 2022. Vol. 10(21). 3981. P.1-17. doi: 10.3390/math10213981.
- Gribova V.V., Kleshchev A.S., Moskalenko F.M., Timchenko V.A. A Two-level Model of Information Units with Complex Structure that Correspond to the Questioning Metaphor // Automatic Documentation and Mathematical Linguistics. 2015. Vol. 49(5). P.172-181. doi: 10.3103/S0005105515050052.
- Gribova V.V., Kleshchev A.S., Moskalenko F.M., Timchenko V.A. A Model for Generation of Directed Graphs of Information by the Directed Graph of Metainformation for a Two-Level Model of Information Units with a Complex Structure // Automatic Documentation and Mathematical Linguistics. 2015. Vol. 49(6). P.221-231. doi: 10.3103/S0005105515060059.
- Bayat M., Dong W., Thorborg J., To A.C., Hattel J.H. A review of multi-scale and multi-physics simulations of metal additive manufacturing processes with focus on modeling strategies // Additive Manufacturing. 2021. Vol. 47. 102278. P.1-25. doi: 10.1016/j.addma.2021.102278.
- Грибова В.В., Тимченко В.А. Концепция поддержки лазерного аддитивного производства на основе онтологического подхода // Онтология проектирования. 2020. Т. 10, №2. С.176-189. doi: 10.18287/2223-9537-2020-10-2-176-189.
- Gribova V., Kulchin Y., Nikitin A., Velichko A., Basakin A., Timchenko V. The Concept of Intelligent Support for Laser Additive Manufacturing Process Engineer // In: O. Dolinina, et al. (eds.): Artificial Intelligence in Models, Methods and Applications. AIES 2022. Studies in Systems, Decision and Control, vol. 457. Springer, Cham, 2023. P.355-368. doi: 10.1007/978-3-031-22938-1_25.
- Gribova V.V., Moskalenko P.M., Timchenko V.A., Shalfeeva E.A. The IACPaaS Platform for Developing Systems Based on Ontologies: A Decade of Use // Scientific and Technical Information Processing. 2023. Vol. 50(5). P.406-413. doi: 10.3103/S0147688223050064.
- Qi Q., Pagani L., Scott P., Xiang J. A categorical framework for formalising knowledge in additive manufacturing // Procedia CIRP. 2018. Vol. 75. P.87-91. doi: 10.1016/j.procir.2018.04.076.
- Roh B.M., Kumara S.R.T., Witherell P., Simpson T.W. Ontology-based Process Map for Metal Additive Manufacturing // Journal of Materials Engineering and Performance. 2021. Vol. 30(12), P.8784-8797. doi: 10.1007/s11665-021-06274-2.
- Li Z., Huang M., Zhong Y., Qin Y. A Description Logic Based Ontology for Knowledge Representation in Process Planning for Laser Powder Bed Fusion // Applied Sciences. 2022. Vol. 12(9). 4612. P.1-23. doi: 10.3390/app12094612.
- Phillips P.J., Hahn C.A., Fontana P.C., Yates A.N., Greene K., Broniatowski D.A., Przybocki M.A. Four Principles of Explainable Artificial Intelligence // NIST Interagency/Internal Report (NISTIR) - 8312, National Institute of Standards and Technology, Gaithersburg, MD. 2021. URL: https://doi.org/10.6028/NIST.IR.8312 (дата обращения: 06.05.2024).
Дополнительные файлы












