The structure of the CDSS information repository based on the ontological approach
- Autores: Bogdanova D.R.1, Shakhmametova G.R.1, Niiazgulov A.M.1
-
Afiliações:
- Ufa University of Science and Technology
- Edição: Volume 14, Nº 2 (2024)
- Páginas: 270-278
- Seção: METHODS AND TECHNOLOGIES OF DECISION MAKING
- URL: https://ogarev-online.ru/2223-9537/article/view/352565
- DOI: https://doi.org/10.18287/2223-9537-2024-14-2-270-278
- ID: 352565
Citar
Texto integral
Resumo
The construction of an information repository for a clinical decision support system (CDSS) in the weakly formalized subject area of treating bronchopulmonary diseases is considered. An overview of approaches to creating knowledge bases in this subject area is provided. A method for extracting knowledge is described, which is based on rules from clinical recommendations and the search for dependencies between words in sentences, taking into account the sequence of rule application. The information repository of the CDSS is populated with ontological and production knowledge bases using the proposed knowledge extraction method. An ontology for the selected subject area was developed, and studies of its quality were conducted through an analysis of the graph topology using cognitive ergonomics metrics. The effectiveness of the described knowledge extraction method is demonstrated. An original architecture for a clinical decision support system has been developed.
Texto integral
Введение
В медицине особенно актуальна организация процесса обработки, хранения и использования данных ввиду большого объёма накопленной информации в области диагностики и лечения пациентов.
Онтология предметной области (ПрО) – формализованное описание структуры медицинских знаний и терминологии используется для описания знаний о заболеваниях, процедурах лечения, симптомах, физиологии, патологиях и др. Клинические рекомендации – согласованные рекомендации для диагностики и лечения пациентов, основанные на методах с доказанной эффективностью. Информация о пациенте – личные данные, диагноз, история болезни, результаты анализов, результаты функциональной диагностики.
Указанные данные применяются для создания медицинских информационных, экспертных или рекомендательных систем, в которых накопленную информацию объединяют в базы знаний (БЗ), формируя на их основе методы решения задач (диагностика пациента или назначение лечения). Эффективность использования сформированной БЗ зависит от типа хранимой информации, её структурированности и связей между элементами системы поддержки принятия решений (СППР). По данным исследования [1] лишь 10–20% информации, используемой в медицинских учреждениях, представлено в структурированной форме. Примером представления информации в неструктурированном виде являются тексты клинических рекомендаций. При формировании структуры БЗ необходим анализ таких текстов, который в медицинских учреждениях выполняют специалисты.
Для структурирования данных в текстах клинических рекомендаций разработан алгоритм и программное обеспечение (ПО) [2], которые позволяют структурировать текст для последующего использования в БЗ СППР. Разработанные средства автоматически выделяют ключевые слова и строят на их основе карты понятий. Результатом является сформированный набор продукционных правил (ПП), который может применяться при построении СППР. В общем виде ПП можно представить как логические правила, описывающие связи между медицинскими симптомами и заболеваниями, а также определяющие эффективные методы лечения в зависимости от представленных входных данных. Такие правила интегрируются в БЗ и могут быть использованы при диагностике пациента или назначении лечения.
В области построения БЗ клинических рекомендаций используются несколько различных подходов, на основе которых разработаны ПО. В работе [3] предложена архитектура БЗ системы поддержки принятия врачебных решений, основанная на графовой базе данных (БД). В качестве источника знаний использованы клинические рекомендации, из них выделены типы связей и понятий, на их основе создана метамодель для БЗ СППР. В работе [4] представлена медицинская экспертная система на основе БЗ, построенная с использованием семантических сетей и нечёткой логики. Разработанное ПО позволяет врачу на основе данных о диагнозе пациента и течении болезни получать список рекомендаций. СППР, ориентированная на пациента и использование отзывов из социальных сетей, предложена в [5]. Отзывы пациентов анализируются на предмет тональной окраски и преобразуются в структурированные данные, которые используются для создания БЗ о пациенте. В рамках исследования проблемы избыточной массы тела у детей в [6] представлены разработки в области создания БЗ для медицинских экспертных систем. Для формирования БЗ экспертных диагностических систем предложено использовать нечёткие нейронные сети [7]. Перечисленные и другие СППР применяются для решения конкретных задач или затрагивают определённую сферу медицины. Большинство предложенных реализаций находятся на стадии проекта либо прототипа. Зарубежные разработки не обладают поддержкой русского языка, что затрудняет обработку информации и построение БЗ с их помощью.
Возможным средством решения задачи построения информационного хранилища СППР ПрО лечения бронхолёгочных заболеваний может стать онтология [8]. Онтологический подход позволяет связать терминологию и клинические рекомендации и на их основе разработать деревья принятия решений, из которых формируются ПП. Совокупность правил позволит объединить в единую БЗ клинические рекомендации [9].
1 Извлечение знаний для формирования информационного хранилища
1.1 Структура метода
В СППР объектами исследования являются рентгенологические снимки, истории болезней, симптомы заболеваний, клинические рекомендации, представленные в описательном виде. Для их описания необходимо использование специальных технологий обработки слабоструктурированных и слабоформализованных данных [10]. Одной из таких технологий является метод извлечения знаний, определяемый построенными деревьями зависимостей между словами в предложении с учётом использования последовательности применения ПП. В процессе построения БЗ клинических рекомендаций при помощи метода извлечения знаний необходимо выполнить следующие этапы обработки данных [11]:
- создание онтологий ПрО – описание концептуальной структуры медицинских знаний [12];
- автоматическое выявление текстов клинических рекомендаций по конкретным заболеваниям (например, бронхолёгочным болезням) [13];
- программная генерация деревьев принятия решений на основе онтологии ПрО и клинических рекомендаций [14];
- формирование набора ПП, на основе которых составляется БЗ СППР.
1.2 Онтологическая БЗ
Онтологическая БЗ разрабатываемого информационного хранилища СППР реализована на языке OWL. В качестве языка запросов к данным онтологии используется SPARQL. Моделирование онтологий осуществляется на базе Protégé 1. Фрагмент дерева классов онтологии, разработанного при помощи плагина OntoGraf, представлен на рисунке 1.
Рисунок 1 – Фрагмент дерева классов онтологии (Protégé - OntoGraf)
1.2.1 Иерархия классов
Иерархия классов онтологической БЗ разрабатываемого информационного хранилища СППР представлена в виде дерева (часть иерархии классов разработанной онтологии представлена на рисунке 2). Среди множества его ветвей для примера можно выделить следующие классы.
Рисунок 2 – Часть иерархии классов онтологической базы знаний информационного хранилища СППР (Protégé)
«Диагноз по COVID-19» включает степени тяжести болезни (лёгкая, среднетяжёлая, тяжёлая).
«Диагностика» подразделяется (со всеми дополнительными подклассами и подпунктами) на инструментальную, лабораторную, подробную оценку (анамнез заболевания, жалобы, эпидемиологический анализ) и физикальное обследование.
«Лабораторное оборудование» включает инструменты, необходимые для диагностики и лечения указанного заболевания (аппарат ИВЛ, бронхоскоп, 12-канальный ЭКГ и др.).
1.2.2 Метрики качества онтологии
Исследования качества онтологии проводилось на основе анализа топологии графа. В качестве основных метрик были использованы метрики когнитивной эргономичности [15]:
- Глубина онтологии. Путь графа – последовательность соединённых вершин от корня до листа. Этот параметр необходимо учитывать при оценке относительной, средней или максимальной глубины графа. Максимальная глубина в четыре ветви (последовательности) является доступной для восприятия и легко анализируемой.
- Ширина онтологии определяет количество вершин и оценивается с трёх точек зрения – как абсолютная (сумма вершин), средняя или максимальная (количество вершин на самом большом уровне иерархии графа). Средняя ширина онтологии разрабатываемой системы - 4,3 вершины. По этому показателю онтология является хорошо проработанной и разделённой на иерархии с точки зрения когнитивной эргономики.
- Запутанность онтологии рассматривается с позиции множественного наследования – как количество вершин графа онтологии, у которых есть несколько непосредственных суперклассов. Поскольку в рассматриваемой онтологии такого наследования нет, данная метрика имеет оптимальный нулевой показатель.
- Количество анонимных классов также равняется нулю, что позволяет улучшить воспринимаемость и читаемость разработанной онтологии.
Оценка онтологии проводится на всех этапах разработки ПО.
1.3 Деревья принятия решений
В основе разрабатываемого информационного хранилища СППР лежат деревья решений – иерархические структуры, состоящие из ПП, которые могут быть сгенерированы во время обучения модели [16]. Как правило, деревья применяются для анализа массивов информации и решения задач классификации [17]. Структура дерева принятия решений может быть описана как совокупность «ветвей» (с описанием признаков и условий) и узлов – значений целевой функции («листьев»). Классификация новых признаков происходит при перемещении по ветвям с последующим получением значений из узлов. Ключевой особенностью деревьев принятия решений является простота генерации ПП, описываемых на естественном языке. В качестве примера приведён фрагмент одной из ветвей дерева принятия решений, построенного на базе структурированных текстов клинических рекомендаций (рисунок 3).
Рисунок 3 – Фрагмент одной из ветвей дерева принятия решений по диагностике бронхиальной астмы
Из представленного фрагмента ветви дерева принятия решений можно сформировать ряд ПП по диагностике бронхиальной астмы у пациента с соответствующими симптомами.
Структура ПП на основе дерева принятия решений в формате, подходящем для использования в БЗ клинических рекомендаций СППР в общем виде выглядит как связка двух блоков – «Условий и симптомов» (начинается с ключевого слова ЕСЛИ) и «Лечения» (ключевое слово ТО). Примеры разработанных ПП:
- ЕСЛИ у пациента объём форсированного воздуха за первую секунду маневра форсированного выдоха меньше 60% И колебания пиковой скорости выдоха больше 30%, ТО может быть поставлен диагноз «Ступень 4: Персистирующая бронхиальная астма тяжёлого течения»;
- ЕСЛИ у пациента объём форсированного воздуха за первую секунду маневра форсированного выдоха меньше 60% И колебания пиковой скорости выдоха от 20 до 30%, ТО может быть поставлен диагноз «Ступень 3: Персистирующая бронхиальная астма средней степени тяжести»;
- ЕСЛИ у пациента объём форсированного воздуха за первую секунду маневра форсированного выдоха меньше 60% И колебания пиковой скорости выдоха менее 20%, ТО диагноз «астма» не подтверждён.
1.4 Построение деревьев принятия решений
Наиболее затратным с точки зрения ресурсов вычислительных устройств является этап автоматической генерации деревьев принятия решений на основе текстов клинических рекомендаций и онтологии, т. к. массивы обрабатываемых данных могут быть большими.
Порядок построения деревьев принятия решений показан на рисунке 4. Сформированные деревья принятия решения используются для наполнения соответствующих БЗ клинических рекомендаций СППР.
Рисунок 4 – Порядок построения деревьев решений
2 Реализация системы
Реализация медицинской СППР находится на этапе прототипирования, разработки и тестирования отдельных компонентов. Предложено создание единого информационного хранилища путём объединения отдельных элементов:
- БД – общее хранилище информации о пациентах (история болезни, личные данные);
- онтологическая БЗ;
- продукционная БЗ – хранилище ПП и деревьев принятия решений, сформированных на основе текстов клинических рекомендаций;
- метаданные – дополнительная информация о содержимом или объектах БЗ.
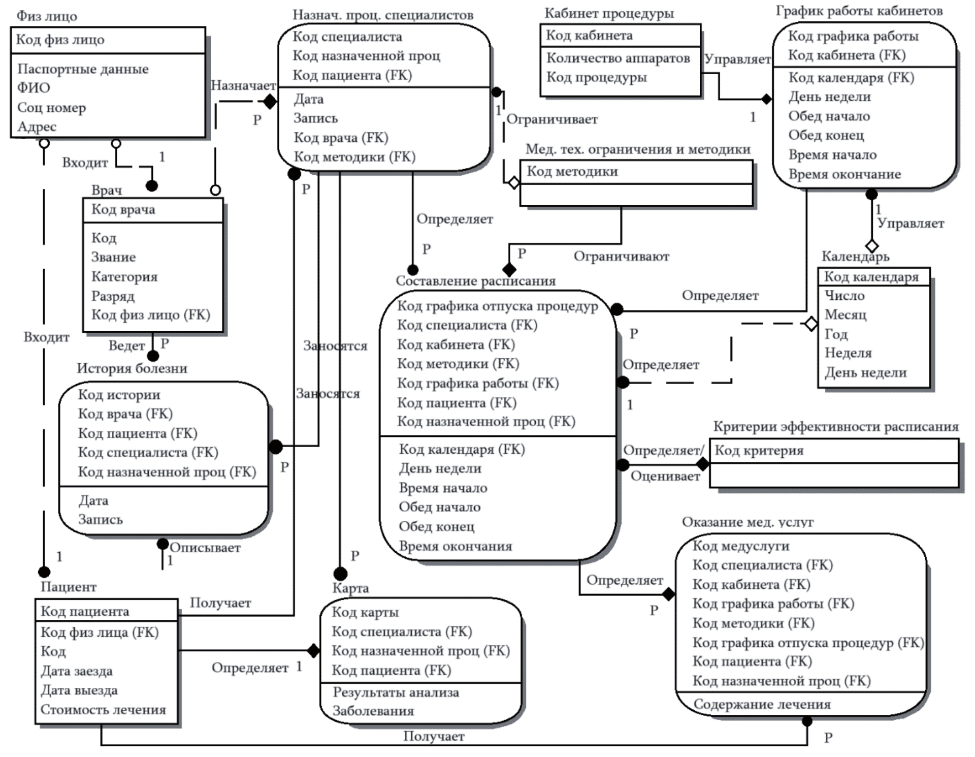
Разработана общая структура информационного хранилища, представленная на рисунке 5.
Рисунок 5 – Общая структура информационного хранилища
Фрагмент модели БД информационного хранилища представлен на рисунке 6.
Рисунок 6 – Фрагмент модели базы данных информационного хранилища
На выходе СППР формирует отчёт для специалиста с рекомендациями по лечению пациента, полученный на основе анализа данных.
Заключение
Разрабатываемое информационное хранилище может стать основой медицинской СППР, применяемой для постановки диагноза и назначения лечения пациентов.
Предложенный метод отличает использование автоматического формирования деревьев принятия решений на основе текстов клинических рекомендаций и онтологии.
1 Protégé (the Stanford Center for Biomedical Informatics Research at the Stanford University School of Medicine). Официальный сайт. https://protege.stanford.edu.
Sobre autores
Diana Bogdanova
Ufa University of Science and Technology
Email: dianochka7bog@mail.ru
ORCID ID: 0000-0001-9887-2875
Scopus Author ID: 57188707438
Researcher ID: ABD-4816-2020
Cand. Sci. (Tech.), Associate Professor Department of Computational Mathematics and Cybernetics
Rússia, UfaGyuzel Shakhmametova
Ufa University of Science and Technology
Autor responsável pela correspondência
Email: shakhgouzel@mail.ru
Scopus Author ID: 6504057483
Dr. Sci. (Tech.), Professor, Head of Department
Rússia, UfaAlbert Niiazgulov
Ufa University of Science and Technology
Email: alertufa@gmail.com
ORCID ID: 0009-0008-0725-3971
Engineer of the Department, Postgraduate student of the 2nd year of study at the "Mathematical and software of computer systems, complexes and computer networks"
Rússia, UfaBibliografia
- Why unstructured data holds the key to intelligent healthcare systems. HIT Consultant; 2015. https://hitconsultant.net/2015/03/31/tapping-unstructured-data-healthcares-biggest-hurdle-realized/.
- Shakhmametova G, Yusupova N, Zulkarneev R, Khudoba Y. Concept Map for Clinical Recommendations Data and Knowledge. In: Proc. of the 8th International Conference on Applied Innovations in IT, (ICAIIT). (Koethen, Germany, March 10th 2020). Anhalt University of Applied Sciences, 2020: 71-76. EDN: PXBUZZ.
- Kiselev K, Noeva E, Vyborov O, Zorin A, et al. Development of the knowledge base architecture of the system of medical decision support based on the graph database [In Russian]. Medical technologies. Evaluation and Choice. 2018; 3(33): 42-48. doi: 10.31556/2219-0678.2018.33.3.042-048.
- Kroshilin A, Kroshilina S, Zhuleva S. Formation of knowledge base in expert systems of medical purpose [In Russian]. Modern problems of science and education. 2015; 2-2: 23. EDN: UZIYCF.
- Yang J, Xiao L, Li K. Modelling clinical experience data as an evidence for patient-oriented decision support. United Kingdom: BMC Medical Informatics and Decision Making; 2020; 20. doi: 10.1186/s12911-020-1121-4.
- Burtseva A, Berestneva E, Stepanenko N. Creating a knowledge base for medical expert system [In Russian]. Modern Science-Intensive Technologies. 2016; 3(1): 14-17. EDN: VSYAGP.
- Katasev A, Akhatova Ch. Hybrid neuro-fuzzy model of intellectual data analysis for the formation of knowledge bases of soft expert diagnostic systems [In Russian]. Science and Education: scientific edition of Bauman Moscow State Technical University. 2012; 12: 34-42. EDN: PMKDOP.
- Sim I, Gorman P, Greenes RA, Haynes RB, Kaplan B, Lehmann H, et al. Clinical decision support systems for the practice of evidence-based medicine. Washington, D.C.: J Am Med Inform Assoc. 2001; 8(6): 527-534. doi: 10.1136/jamia.2001.0080527.
- Grigoriev L, Zablotsky A, Kudryavtsev D. Technology of ontology-type knowledge bases filling [In Russian]. Informatics, Telecommunications and Management; 2012; 3(150): 27-36.
- Kobrinsky B. Support systems for medical decision making: history and modern solutions [In Russian]. Methodology and Technology of Continuing Professional Education; 2020; 4(4): 21-36. doi: 10.24075/MTCPE.2020.022.
- Darmakheeva T, Khaptakhaeva N. Modeling of the control system of the product-rules activation using automata-based programming [In Russian]. BSU Vestnik. Mathematics, Informatics; 2018; 3: 40-59. doi: 10.18101/2304-5728-2018-3-40-59.
- Gribova V, Petryaeva M, Okun D, Shalfeeva E. Medical diagnosis ontology for intelligent decision support systems. [In Russian]. Ontology of Designing. 2018; 8(1): 58-73. doi: 10.18287/2223-9537-2018-8-1-58-73.
- Vafin R. Automatic information extraction from clinical guidelines using intelligent text analysis [In Russian]. In: Mavlyutov’s readings: proc. of the XIII All-Russian youth scientific conference (Ufa, Russia, October 22-24th 2019). Ufa State Aviation Technical University. 2019; 4(2): 74-77.
- Zaitseva T, Vasina N, Pusnaya O, Smorodina N. Program realization of the decision tree method for solving the classification and forecasting problems [In Russian]. Economics. Informatics. 2013; 8-1(151): 121-127. EDN: RPYDEL.
- Gavrilova T, Gorovoy V, Bolotnikova E, Golenkov V. Subjective metrics for evaluating ontologies [In Russian]. In: Proc. of the All-Russian Conference with international participation "Knowledge-Ontology-Theories" (ZONT-2009) (Novosibirsk, October 22-24th 2009). Sobolev Institute of Mathematics, 2009: 178-186. EDN: YMWMYT.
- Zharkova O, Sharopin K, Seidova A, Berestneva E, Osadchaya I. Building decision support systems in medicine based on decision trees [In Russian]. Modern Science-Intensive Technologies. 2016; 6(1):33-37. EDN: WCDUOD.
- Kaftannikov I, Parasich A. Features of decision trees application in classification tasks [In Russian]. Vestnik SUSU. Series: Computer technologies, management, radio electronics. 2015; 3: 26-31. doi: 10.14529/ctcr150304.
Arquivos suplementares







