Designing onboard cable networks components considering the manufacturability requirements
- Авторлар: Myasnikov A.Y.1
-
Мекемелер:
- Samara Branch of the Tupolev Design Bureau
- Шығарылым: Том 13, № 3 (2023)
- Беттер: 368-379
- Бөлім: APPLIED ONTOLOGIES OF DESIGNING
- URL: https://ogarev-online.ru/2223-9537/article/view/245649
- DOI: https://doi.org/10.18287/2223-9537-2023-13-3-368-379
- ID: 245649
Дәйексөз келтіру
Толық мәтін
Аннотация
The design of the onboard cable network components of an aircraft that meet the requirements of regulatory and technical documentation is considered. The stages of the life cycle of the aircraft are noted, at which the analysis and evaluation of the technical solutions adopted at the design stage of the aircraft, aimed at adaptability to the installation and dismantling of products and components of the aircraft, take place. The scope of the design documentation required for the manufacture of onboard cable network components is determined. The peculiarity of the design stages and the inconsistency of the requirements of the regulatory and technical documentation used in designing onboard cable network components of the aircraft are indicated. A set of requirements for manufacturability, efficiency, reliability and electromagnetic compatibility of onboard cable network components is formalized. The criteria for the harness manufacturability are determined. A method is proposed for synthesizing the image of the onboard cable network components using a graph which vertices are supplemented with attributes that characterize the features of a wired connection to the elements of onboard systems. An algorithm of the designer's actions is developed when determining the need to introduce a connector into an electrical circuit, taking into account the requirements of the electromagnetic compatibility of wires. Recommendations for designers of aircraft onboard cable network components are formulated.
Негізгі сөздер
Толық мәтін
Введение
На всех этапах жизненного цикла (ЖЦ) летательных аппаратов (ЛА) разработчики ЛА занимаются анализом и оценкой принятых конструкторских и технологических решений. В частности, оценивают приспособленность к монтажу и демонтажу частей конструкции ЛА, в т.ч. блоков оборудования, систем, агрегатов и компонентов бортовой кабельной сети (БКС) ЛА, периодически устанавливаемых и демонтируемых в течение ЖЦ ЛА.
Тенденция к сокращению сроков и издержек в производстве ЛА влечёт за собой необходимость повышения требований к технологичности разрабатываемых конструкций. Актуальность этих требований возрастает при переходе от узловой сборки к агрегатно-потоковой сборке ЛА и распределению работ между предприятиями, работающими в кооперации с основной сборочной площадкой ЛА. Наибольший эффект при использовании такого метода сборки ЛА можно достичь за счёт комплексного изготовления конструкций, отсеков и агрегатов ЛА с размещёнными в них монтажными конструкциями для крепления аппаратуры и оборудования, распределительно-коммутационными устройствами (РКУ) и компонентами БКС – жгутами электрических проводов, не требующими доработок на борту.
БКС обеспечивает работоспособность всех бортовых систем (БС) комплекса бортового оборудования (КБО) ЛА. БКС ЛА влияет на технологичность конструкций и частей ЛА, т.к. компоненты БКС связывают проводами внутренние отсеки и составные части конструкции ЛА между собой, которые в процессе ЖЦ ЛА неоднократно отключаются и демонтируются, а затем вновь сочленяются при монтаже на ЛА. Это предъявляет повышенные требования к технологичности БКС ЛА и к решению специфических проблем проектирования БКС ЛА с учётом возможностей современных электротехнических систем автоматизированного проектирования (САПР) и совокупности ограничений, содержащихся в нормативно-технической документацией (НТД).
1. Понятия и определения
Компоненты БКС ЛА, как и любое техническое средство, характеризуются главной особенностью – характером их действия [1]. Характер действия компонентов БКС ЛА можно описать как минимизацию преобразований P с целью исключения различий между входом Ip и выходом Op, являющихся началом и концом электрического проводника (cм. рисунок 1).
Рисунок 1 – Модель характера действий компонентов БКС как технического средства
Одним из преобразований P, применительно к компонентам БКС, является изменение передаваемой информации от одного адреса к другому.
Практика создания компонентов БКС определила совокупность НТД, включающей в себя государственные и отраслевые стандарты (ГОСТ и ОСТ), а также руководящие технические материалы (РТМ). В частности, соблюдение норм и требований, изложенных в [2], исключает работы на борту ЛА, направленные на устранение замечаний в работе КБО в связи с влиянием на БС и БКС ЛА электромагнитных помех, приводящих к недопустимым преобразованиям P, при которых вход Ip и выход Op связаны отношением Ip ≠ Op.
Создание компонентов БКС ЛА начинается с разработки конструкторской документации (КД), по которой производится изготовление жгутов электрических проводов. КД для изготовления жгутов включает в себя таблицы соединений, проектируемые на основе схем электрических соединений (Э4), которые в свою очередь разрабатываются на основе схем электрических принципиальных (Э3) [3]. В КД каждая БС ЛА представлена своими схемами Э3 и Э4, а также таблицами соединений жгутов электрических проводов.
Для каждой БС КБО ЛА можно выделить две составляющие: элементы (блоки) БС, образующие состав БС; взаимосвязи элементов БС – множества соединений в БС, определяющих связи как между элементами БС, так и между компонентами КБО ЛА (сопрягаемыми БС).
Сеть связей БС представляется схемой Э3, которая отражает связи элементов БС между собой, а также сопрягаемых с ними элементов других БС из состава КБО ЛА. Схема сети связей между элементами системы определяется структурой электрических связей системы. Структура является граничным свойством сети связей между элементами БС КБО ЛА, а сама связь есть образующая БС как часть сети связей между элементами этой системы. Межблочным связям БС присущи граничные свойства, определяющие структуру связей с другими элементами – блоками сопрягаемых БС.
Следует обратить внимание на две разновидности базовых структур, как выразителей схемы сети связей между элементами БС. Первой структурой отражаются и учитываются все граничные свойства связей, т.е. в ней отражены внешние границы системы, через которую она связывается с другими системами в КБО ЛА. Эта разновидность структуры связей представлена сетью связей между элементами БС, связями сигнализации, а также связями управления БС. В КД эти связи реализуются в схеме Э3 БС [3]. Второй разновидностью базовой структуры, как выразителя геометрических свойств связей объекта, являются пространственные свойства связей. Такие свойства отражают геометрические особенности связей между элементами БС, обусловленные их отдалённостью друг от друга.
Графическое представление связи между элементами БС в ЛА в качестве упрощённой модели жгута изображается кривой в двухмерном пространстве. Реальная конструкция жгута размещается в трёхмерном (монтажном) пространстве ЛА. Размерность (длина) отрезков и кривых линий при этом отображается условно, т.к. это необходимо для наглядного представления об отдалённости элементов БС, подлежащих проводному электрическому соединению на борту ЛА. В КД такая разновидность структуры связей реализуется в схеме Э4 БС [3].
Построение структуры связей БС является одним из этапов формирования КБО ЛА, функционирование которого существенно зависит от БКС в виде различного уровня сложности связующих компонентов, подключённых к элементам БС в КБО ЛА и расположенных в монтажном пространстве ЛА.
Для выполнения комплекса ограничений НТД, включающего ОСТы, ГОСТы и РТМ [4], а также требований, сформулированных в работах [5, 6], требуется применение системного подхода к постановке и решению задач проектирования компонентов БКС.
2. Постановка задачи
Под системой понимается объединение элементов в регулярные конфигурации в рамках определённой концепции синтеза построения моделей и реальных объектов, выступающих по отношению к внешней среде как единое целое [7].
При проектировании компонентов БКС ЛА можно принять, что проект жгута есть система понятий, дающая абстрактное представление о будущем изделии с точки зрения его изготовления [1]. Исходными данными при проектировании компонентов БКС являются:
- схема Э3, имеющая множество элементов БС и связей между этими элементами (регламентирует связность элементов БС между собой);
- компоновка блоков БС, размещённых в пространстве ЛА (регламентирует местоположение блоков и агрегатов систем, разрешённые и запретные зоны для монтажа БКС).
Для удовлетворения требованиям технологичности дополнительно рассматриваются следующие исходные данные:
- схема компоновочного членения (содержит в себе информацию о разделение планера на отсеки, о зонах подхода и местах обслуживания ЛА);
- маршрут агрегатной сборки, описывающий процесс сборки ЛА (показывает необслуживаемые зоны и отсеки ЛА, зоны и технические отсеки, в которые есть доступ на каждом этапе сборки ЛА).
Из комплекса требований НТД к технологичности компонентов БКС в данной работе рассматриваются следующие.
- Подключение жгутов к РКУ, например, к панелям автоматов защиты сети, приборным доскам экипажа, распределительным щиткам и распределительным коробкам выполняется с помощью быстро сочленяемых электрических соединителей (разъёмов).
- При прохождении жгута через границы стыкуемых частей и зон ЛА необходимо обеспечить возможность его отключения от оборудования, размещённого в стыкуемой зоне ЛА посредством разделения на два жгута (соединяемых посредством разъёма). Это технологическое членение жгута упрощает монтажные и демонтажные работы и позволяет осуществить стыковку ЛА с отсеком, в котором уже установлено оборудование и жгуты.
В формальном виде задача проектирования компонентов БКС, удовлетворяющих требованиям технологичности, представляется как задача топологии. Модель жгута в монтажном пространстве ЛА в этом случае - это кривая Жордана в топологическом пространстве, которая строится с помощью непрерывных топологических отображений [8, 9]. Технические отсеки и зоны ЛА, на границах которых необходимо технологически членить каждый жгут, являются замкнутыми поверхностями - топологическими подпространствами в евклидовом пространстве, которые, во-первых, ограничены и компактны, а во-вторых, любая их точка обладает окрестностью, гомеоморфной евклидовой плоскости [9].
В такой постановке задача проектирования компонентов БКС, удовлетворяющих требованиям технологичности, заключается в следующем.
Построить в заданном топологическом пространстве Х кривые Жордана, удовлетворяющие основным постулатам теоремы о вложении [9]. Осуществить разбиение топологического пространства Х на гомотопные ему пространства Мi, число которых является проектной переменной (соответствует числу выделенных зон и отсеков ЛА и заранее задано). Выполнить разделение всех кривых Жордана, начала и концы которых находятся в смежных гомотопных пространствах Мi.
В другой формулировке задачей проектирования технологичных компонентов БКС является выполнение итерационных преобразований Pi исходного множества элементов БС и связей между элементами БС в целях построения i-го количества жгутов электрических проводов ai, реализующих эти связи и удовлетворяющих комплексу требований О(a) НТД. В данной работе О(a) рассматривается как система, включающая T(a) – технологичность, R(a) – работоспособность, B(a) – безотказность, E(a) – электромагнитная совместимость (ЭМС) [2] проводов в жгуте, реализующих связи между элементами БС.
Технологичность T(a) рассматривается как совокупность двух её составляющих T1 и T2, обеспечивающих технологичность при подключениях к РКУ (T1), т.е. введение разъёмного подключения, а также технологическое членение БКС ЛА (T2) путём введения в жгуты дополнительных разъёмов, позволяющих отстыковывать жгуты на границах частей ЛА.
Для оценки технологичности компонентов БКС используются следующие критерии:
- критерий завершённости жгута, т.е. готовности к установке на борт без доработки жгута (обрезки проводов, распайки/обжатия клемм разъёма), для осуществления подключения к элементам БС;
- весовой критерий жгута, характеризующий транспортабельность создаваемой конструкции и её способность к последующему монтажу на ЛА.
Взаимоотношения составляющих О(a) представляют особый интерес. Так, например, R(a) зависит от соблюдения требований Е(a). В свою очередь T(a) является противоречит требованию безотказности B(a), т.к. стремление повысить технологичность компонентов БКС приводит к снижению надёжности электрических цепей при последовательном их прохождении через множество разъёмов, имеющих свою наработку на отказ.
Учёт противоречивых требований НТД является особенностью проектирования компонентов БКС ЛА. В условиях сжатых сроков разработки КД конструкторы в спорных ситуациях полагаются на собственный опыт, эвристику и более высокие уровни принятия решений (начальники конструкторских бригад). Отсутствие ранжирования противоречивых требований НТД посредством реализации строгих алгоритмов в модулях поддержки принятия решений современных электротехнических САПР, например, E3.Series [10], Autocad Electrical, ElecticS Pro 7 Авиация и др., не приводят к оптимальному решению в проектировании. Эвристически принимаемые технические решения трудно структурируются, носят индивидуальный характер и не могут быть корректно формализованы в целях совершенствования методов проектирования компонентов БКС ЛА и средств электротехнических САПР.
3. Проектирование компонентов БКС
Начальным этапом в практике проектирования компонентов БКС БС ЛА является графическое представление электрических связей между элементами БС путём разработки схемы Э3 БС и последующее преобразование этих связей для разработки схемы Э4, учитывающей заданную компоновку элементов БС на борту ЛА.
Для формального представления процесса проектирования компонентов БКС ЛА, в котором выделена структура сети связей БС, введены новые понятия, характеризующие объект проектирования с использованием теории мультимножеств [11], геометрического комплекса и основных положений теории группы гомологий [9]. Комплекс – это множество симплексов, в котором выделено подмножество одномерных симплексов, являющихся обобщённой математической моделью проводников электрических цепей БС. Мультимножество есть совокупность повторяющихся элементов, содержащихся в компонентах БКС (разъёмы, провода, клеммы) и наделённых соответствующими признаками для различения элементов мультимножества.
Этап разработки схемы Э3 БС называется синтезом образа [12] электрических связей, а этап разработки схемы Э4 является синтезом образа компонентов БКС БС. Синтезом образа (модели) компонентов БКС является концепция описания жгута в рамках точного формализма, которая показывает, как строится жгут из заданных образующих по определённым правилам. Изображение (модель) жгута может быть формально представлено на основе понятий алгебры изображений
τ=<α,S,Ʀ,ρ>, (1)
где – образующие жгута (электрические проводники); S – множество отображений s: → ´, устанавливающее какие образующие подобны друг другу при преобразовании каждой электрической цепи из схемы Э3 в схему Э4; Ʀ – объединение множества образующих в конфигурации (структурные объединения образующих, т.е. жгуты электрических проводников); – правило идентификации (отношений между конфигурациями), выступающее в качестве совокупность норм и требований, предъявляемых к составу и структуре конфигурации.
Начальным этапом в синтезе образа электрических связей БС является построение сильно связных неориентированных графов G= (V, l), где вершины V – элементы БС, а рёбра l – электрические цепи, соединяющие вершины V. У дуги инцидентные вершины (конечные точки) различны [13]. Синтез жгутов осуществляется на основе заданной схемы Э3 БС и заданной компоновки блоков БС в монтажном пространстве ЛА.
В качестве описания применяемого метода представлен фрагмент схемы Э3 системы смыва осадков и загрязнений лобовых стёкол экипажа среднемагистрального самолёта (рисунок 2) и её графовая модель, дополненная признаками, характеризующими способы подключения к элементам БС (см. рисунок 3).
Рисунок 2 – Фрагмент схемы Э3
Рисунок 3 – Графовая модель фрагмента схемы Э3
При построении графовой модели схемы Э3 не учитывались электрические цепи, подключаемые на корпус ЛА, а также допущено, что n – количество рёбер, соединяющих две вершины, может быть n≥1. Данное условие необходимо, т.к. схема Э3 БС может содержать n≥1 электрических цепей, которые соединяют элементы БС. Этот важный аспект, вводимый при построении графов, способствует приближению введённой графовой модели к реальным электрическим схемам. Вершины Vi, графически обозначенные как «○», представляют собой такие элементы БС, подключения к которым осуществляются через разъёмные электрические соединители (разъёмы, наконечники). Вершины Vi, обозначенные как «●», представляют собой элементы БС, подключения к которым осуществляются внутренним монтажом через неразъёмное соединение, например пайкой, применяемой для соединения коммутационных элементов и элементов защиты сети от токов короткого замыкания [14].
Введение графических признаков «○» и «●» при построении графовой модели схемы Э3 БС, которые обыкновенно не используются при построении графов, обусловлено необходимостью учёта в решаемой задаче технологических и эксплуатационных требований, согласно которым неразъёмные соединения должны иметь возможность отключения и демонтажа с ЛА на период ремонтных и обслуживающих работ [15]. Все элементы, имеющие неразъёмные соединения, подлежат установке в РКУ1, которые оснащаются разъёмами и проводами внутреннего монтажа, соединяющими клеммы разъёмов с элементами.
учитывающей пространственное положение соединяемых вершин, предложено преобразовать графовую модель схемы Э3 в топологический граф. Необходимость учёта пространственных свойств связей обусловлена компоновкой элементов БС на борту ЛА, определяющей размещение элементов БС в монтажном пространстве ЛА.
Для построения топологического графа необходимо выполнить преобразования графовой модели схемы Э3 так, чтобы модель электрических проводников в топологическом графе не искажала связность ни одной из электрических цепей, представляемых на графовой схеме. Эти преобразования являются подобными, непрерывными, взаимно-однозначными топологическими отображениями [9]. Порядок и условия проведения таких отображений применительно к задаче синтеза образа жгута описаны в работе [8].
Топологический граф, построенный отображением электрических цепей из графовой модели схемы Э3, может быть представлен в виде Gꞌ=(V, L, S). Его вершинами V служат элементы БС в качестве выделенных точек (узлов) трёхмерного евклидова пространства, рёбрами L являются Жордановы кривые, соединяющие эти точки (см. рисунок 4), при условии выполнения непрерывных взаимно-однозначных топологических отображений S.
Рисунок 4 – Топологический граф G
Полученный топологический граф Gꞌ представляет собой обобщённую идеальную модель схемы Э4 БС, где V являются блоками соединяемых устройств, а – жгуты проводов, реализующие посредством электрических проводников соединения заданных вершин. Количество проводов a между вершинами соразмерно количеству электрических цепей, соединяющих эти вершины. Провод а является образующим жгута электрических проводов по выражению (1), а жгут L является конфигурацией Ʀ из выражения (1).
В разработанной модели жгута проектными переменными являются количество проводов а в жгуте L и количество соединяемых вершин V, а также те признаки и атрибуты, которые характеризуют особенности каждого из них. Среди признаков и атрибутов в проводах аi можно отметить тип провода, сечение провода и его длину, а вершины Vi характеризуются типами разъёмов, количеством клемм, диаметром и материалом покрытия2.
На технологичность жгута существенно влияют способы подключения жгута к блоку БС (вершине V). Для обеспечения требований технологичности проводников жгута полученный топологический граф преобразуется с целью выделения вершин с признаками Vi, графически обозначенных как «○», в отдельные подпространства. В практике проектирования эти действия сопоставлены с подготовкой к проектированию РКУ, т.е. определению их элементного состава и определением габаритов конструкции РКУ.
Условие перевода вершины Vi, имеющей признак неразъёмного соединения «●» (далее – V●), в вершину с признаком «○» (далее – V○) может быть задано следующими выражениями:
<Если Vi ∊ V○, то преобразование Vi не требуется>;
<Если Vi ∊ V●, то Vi должна быть разделена посредством введения дополнительной вершины Viꞌ с признаком «○»>.
Топологический граф Gꞌ в монтажном пространстве M, учитывающий ограничения T1∊T(a)∊ О(a), в этом случае обозначается Gꞌ (T1) (рисунок 5).
Рисунок 5 – Топологический граф Gꞌ (T1) в монтажном пространстве M
Соединение вновь введённой вершины Viꞌ с предшествующей вершиной Vi в данном графе выполнено штриховой линией, т.к. данное электрическое соединение выполняется внутренним монтажом РКУ и в данной работе не рассматривается. Разъёмный соединитель РКУ в данном случае является внешней границей жгута и удовлетворяет требованию технологичности при подключении жгутов к съёмным элементам бортовой электросети.
К технологическим требованиям к компонентам БКС ЛА относится необходимость технологического членения жгутов, проходящих через отсеки и отъёмные части ЛА посредством введения технологических разъёмов на границах заданных участков. В качестве примера данной задачи рассматривается введение технологического соединителя при прохождении жгута из негерметичной носовой части ЛА в герметичную часть фюзеляжа.
Пусть компоновкой блоков БС КБО ЛА размещение вершины графа V2, как элемента рассматриваемой БС, определено в негерметичной зоне носовой части ЛА, а вершины V1 и V3 находятся в кабине экипажа. Тогда модели жгутов – дуги L1, L2 топологического графа Gꞌ (см. рисунок 5) технологически разделяются на границах пространств Ni, выделенных из топологического пространства Х и гомотопных ему. Координаты точек такого пространства N, в котором выделен отрезок I=[0≤t≤1], представляют собой пары (A,t), где А – точка пространства N, t – число между 0 и 1 (рисунок 6).
Рисунок 6 – Пространство NXI
В практике создания компонентов БКС ЛА используется не топологическое пространство X и гомотопное ему пространство N, а монтажное пространство М, поэтому необходимо сформулировать условия гомотопической эквивалентности M и N.
Если в пространстве NхI рассматривать подпространство точек (A,t) при фиксированном t, то оно гомеоморфно монтажному пространству М. Пространства M и N гомотопны, если существует непрерывное отображение F:Nx1 →M такое, что F:Nx0→M совпадает с f0, а F:Nx1 →M совпадает с f1, где F – топологическое отображение пространства N в M (рисунок 7).
Рисунок 7 – Топологическое отображение пространства N в M
Отдельные подпространства Mi представляют собой топологические классы, подключение к которым из соседних подпространств осуществляется посредством разделения линий связи. Это преобразование осуществляется путём введения в дуги L1, L2 топологического графа Gꞌ дополнительных вершин с признаком для обеспечения возможности отключения жгутов, соединяющих элемент в негерметичной зоне с элементами в герметичной части фюзеляжа ЛА.
Топологический граф Gꞌ в монтажном пространстве M, учитывающий ограничение T1˅T2∊T(a)∊О(a)), в этом случае обозначается Gꞌ (T2 ˅T2) (рисунок 8).
Рисунок 8 – Топологический граф Gꞌ (T2 ˅T2) в монтажном пространстве M
Количество вводимых вершин V○ выбирается в зависимости от количества проводников, их ЭМС, а также функционального резервирования электрических цепей, проводники которых представляют упрощённые модели жгутов L1, L2.
С учётом опыта проектирования было сформировано требование НТД [16] о распределении проводов в электрические соединители через отдельные (только для данной системы) соединители при отнесении проводов данной системы к категории наиболее важных систем ЛА, отказ которых усложняет условия полёта.
Если модель жгута L1 содержит электрические проводники той же группы ЭМС, что и проводники модели жгута L2, и проводники модели жгутов L1 и L2 не являются функционально дублирующими подканалами информационных или питающих электрических цепей, то при выполнении условия соразмерного количества проводников и количества клемм разъёма вершина не разделяется на две вершины.
4. Алгоритм обеспечения технологического членения жгута БКС ЛА
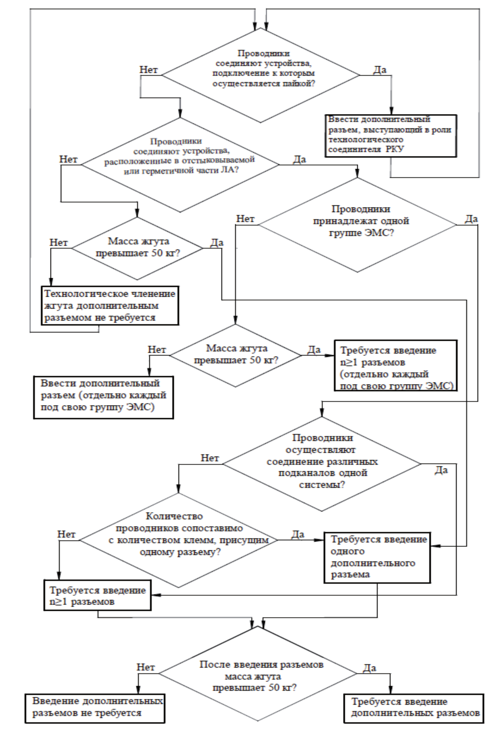
Разработан алгоритм (см. рисунок 9), учитывающий основные сценарии, при которых необходимо введение дополнительных разъёмов (вершин графа) в целях обеспечения технологичности компонентов БКС ЛА.
Рисунок 9 – Алгоритм определения целесообразности введения разъёма в электрические цепи БС (согласно РТМ [4] ограничение на массу жгута составляет 50 кг)
Внедрение алгоритма при проектировании компонентов БКС, позволит осуществить поддержку принятия решений о членении жгутов с учётом совокупности ограничений.
В основе человеко-машинной системы автоматизации проектирования компонентов БКС ЛА должны лежать следующие аспекты.
- Технологическое членение жгутов как компонентов БКС необходимо производить с использованием человеко-машинных алгоритмов. Принятие окончательного проектного решения остаётся за проектировщиком.
- С целью формального описания объектов проектирования и использования алгоритмов необходимо присвоение атрибутов и признаков компонентов БКС на начальных этапах проектирования [17].
- Для минимизации негативных воздействий на информационные цепи, соединяющие БС КБО ЛА, необходимо производить анализ ЭМС проводов, под которые проектировщиком выбран конкретный разъём.
- Необходимо учитывать функциональную составляющую линий связи, выполняющих роль дублирования особо ответственных электрических цепей, в целях исключения их прокладки на борту ЛА в непосредственной близости друг от друг и через один разъём.
- Необходимо производить анализ основного атрибута электрических цепей (имя электрического проводника) для определения их дублирования, которое можно исключить без нарушения принципа работы БС. БКС перспективных ЛА характеризует минимизация средств размножения сигналов (распределительные коробки, муфты сращивания, размножение посредством использования перемычек в электрических соединителях), т.к. это влияет на качество и надёжность БКС, доля отказов которой составляет 80-85% от всех отказов авионики [18].
Заключение
Предложенный метод проектирования компонентов БКС ЛА, заключающийся в представлении компонентов БКС и пространства ЛА как топологических подпространств, позволяет провести моделирование компонентов БКС построением топологических графов. Использование графа, вершины которого дополнены признаками, указывающими на необходимость введения разъёма, позволило усовершенствовать процесс проектирования компонентов БКС. Предложен алгоритм действий проектировщика для поддержки принятия решения о целесообразности членения жгута электрических проводов.
1 В качестве примеров РКУ на ЛА можно отметить панели автоматов защиты сети, распределительные щитки и распределительные коробки, размещаемые в монтажном пространстве ЛА.
2 В проектировании жгута среди признаков и атрибутов не рассматриваются большинство качественных и количественных значений, т.к. их определение соответствует этапу конструирования жгута.
Авторлар туралы
Alexey Myasnikov
Samara Branch of the Tupolev Design Bureau
Хат алмасуға жауапты Автор.
Email: lesha-myasnikov@yandex.ru
Head of the "Onboard Cable Networks" team at the Samara branch of the Tupolev Design Bureau
Ресей, SamaraӘдебиет тізімі
- Ditrich Ya. Design and construction: System approach [In Russian]. Moscow: Mir; 1981. 456 p.
- OST 1 00406-80. Electromagnetic compatibility of avionics systems of fixed- and rotor-wing aircraft. General requirements [In Russian]. Moscow: Standartinform Publ., 1982. 11 p.
- GOST 2.701-2008. Unified system for design documentation. Diagrams. Kinds and types. General requirements for fulfillment [In Russian]. Moscow: Standartinform Publ., 2009. 13 p.
- RTM 1.4.1028-2003. Production and control of electrical harnesses [In Russian]. Moscow: NOAO NIAT Publ., 2003. 193 p.
- Biktulov S, Chupakhin Y. Development of aircraft hi-tech onboard cable networks [In Russian]. Izvestia of Samara Scientific Center of the Russian Academy of Sciences. 2014; 16(1): 1309-1315.
- Biktulov S. Development of technological electrical bundles of onboard cable networks [In Russian]. Izvestia of Samara Scientific Center of the Russian Academy of Sciences. 2016; 18(4): 597-603.
- Peregudov FI., Tarasenko FP. Introduction to Systems Analysis [In Russian]. Moscow: Vyshayaa shkola, 1989. 360 p.
- Koptev AN., Myasnikov AYu. Development of ordinary harness for aircraft onboard cable networks [In Russian]. In Vestnik of Samara University. Aerospace and Mechanical Engineering. 2019; 18(4): 76-86. doi: 10.18287/2541-7533-2019-18-4-76-86.
- Komacsu Macsuo. Variety of geometries [In Russian]. Moscow: Znanie, 1981. 208 p.
- Krasnov D.G., Stepanov E.M. Application of the NX and E3 Series programs for electrical routing of wiring and harness. CAD and modeling in modern electronics. Bryansk. 2019. P.37-40. doi: 10.30987/conferencearticle_5e02820fc46cf0.31646625.
- Petrovskiy AB. Spaces of sets and multisets [In Russian]. Moscow: Editorial URSS Publ., 2003. 248 p.
- Grenander U. Pattern synthesis. Lectures in pattern theory. V. 1. New-York: Springer-Verlag, 1976. 517 p.
- Zykov AA. Fundamentals of graph theory [In Russian]. Moscow: Kniga po trebovaniyu, 2013. 382 p.
- ОSТ 1 01025-82. Shielding of wires, plaits, cables and metallization of aircraft (helicopters). General technical requirements [In Russian]. Moscow: Standartinform Publ., 1983. 54 p.
- OST 1 00289-78. Electromagnetic contactors and switches. Rules for selection, installation and operation [In Russian]. 1978. 15 p.
- ОСТ 1 00239-77. Networks electric airborne vehicles. Requirements for electrical harnesses [In Russian]. 1977.
- Koptev AN., Myasnikov AYu. Conceptual framework of designing complex bundles of aircraft onboard cable network [In Russian]. In Vestnik of Samara University. Aerospace and Mechanical Engineering. 2020; 19(2): 19-30. doi: 10.18287/2541-7533-2020-19-2-19-30.
- Koptev AN., Minenkov AA., Mar’in BN., Ivanov YuL. Installation, control and testing of electrical equipment of aircraft [In Russian]. Moscow: Mashinostroenie, 1998. 296 p.
Қосымша файлдар










