Удаление кислых газов из метансодержащих газовых смесей методом мембранно-абсорбционного газоразделения. Половолоконная конфигурация модуля с абсорбирующей системой на основе глицината диметилдиэтаноламмония
- Авторы: Атласкина М.Е.1, Атласкин А.А.1, Петухов А.Н.1,2, Смородин К.А.1, Крючков С.С.1, Воротынцев И.В.1
-
Учреждения:
- Российский химико-технологический университет им. Д.И. Менделеева
- Нижегородский государственный университет им. Н.И. Лобачевского
- Выпуск: Том 14, № 4 (2024)
- Страницы: 302-316
- Раздел: Статьи
- URL: https://ogarev-online.ru/2218-1172/article/view/271554
- DOI: https://doi.org/10.31857/S2218117224040066
- EDN: https://elibrary.ru/MPPTZR
- ID: 271554
Цитировать
Полный текст
Аннотация
Исследование посвящено продолжению разработки, усовершенствованию и оптимизации нового гибридного метода разделения – мембранно-абсорбционного газоразделения, который предназначен для переработки метансодержащих газовых смесей, а именно для удаления кислых газов. Вторая часть посвящена созданию абсорбирующих растворов и их применению в предлагаемой технологии с целью повышения эффективности удаления кислых газов и снижения потерь углеводородов. Предложены и исследованы абсорбенты кислых газов на основе водных растворов метилдиэтаноламина, содержащие ионную жидкость [M2E2A][Gly]. В результате исследования определен оптимальный состав абсорбента для дальнейших испытаний по разделению в установке мембранно-абсорбционного газоразделения. Эффективность процесса исследована на примере восьмикомпонентной газовой смеси, содержащей метан, этан, пропан, н-бутан, азот, диоксид углерода, сероводород и ксенон. Установка мембранно-абсорбционного газоразделения продемонстрировала высокую эффективность удаления кислых газов и высокую степень извлечения углеводородов. Конечная эффективность исследуемой системы с новым абсорбентом составила до 99% по удалению кислых газов с потерями углеводородов до 1% при максимальной производительности.
Полный текст
ВВЕДЕНИЕ
На сегодняшний день, генерация энергии является ключевым аспектом развития человеческой цивилизации. Однако также – генерация энергии является одним из ключевых источников загрязнения атмосферы. В связи с этим, особую роль играет поиск и использование экологически безопасных видов топлива [1–3]. Среди углеродных видов топлива, наиболее чистым является природный газ [4–7]. Однако ввиду специфики формирования этого ископаемого ресурса – он добывается совместно с кислыми газами. Кислые газы негативно сказываются как на топливных качествах природного газа (главным образом, на его теплотворной способности), так и способствуют коррозии газового оборудования [8–13]. Соответственно, перед эксплуатацией или транспортировкой добытого газа требуется его очистка от кислых газов.
Наиболее распространенным на сегодняшний день способом очистки природного газа от кислых газов является аминоспиртовая хемосорбция [14–19]. Этот процесс основан на том, что водные растворы аминоспиртов представляют собой слабые основания, и способны к ионизации растворенных в воде кислых газов, повышая их поляризацию, и, закономерно, растворимость в воде. Далее, при нагревании и понижении давления, растворенные таким образом газы могут быть десольватированы. Стоит заметить, что наиболее адекватным представляется применение третичных аминоспиртов. Вызвано это тем, что для них типична меньшая энергозатратность процесса регенерации сорбента, и также третичные амины в меньшей степени, чем первичные и вторичные, проявляют коррозионную активность и в меньшей степени способны образовывать токсичные побочные продукты.
Ионные соединения также проявляют способность к захвату углекислого газа [20–24]. Основано это на том, что существование ионной связи в жидкой фазе ведет к повышенной способности таких соединений растворять полярные частицы. При этом, ионные жидкости обладают рядом преимуществ, таких как нулевое давление паров, сравнительно высокая химическая и термическая стабильность. Наибольшую способность к сорбции показывают ионные жидкости, содержащие фторированные ионы (например, [BF4] или [PF6]), которые, однако, способны гидролизоваться с образованием фторид-ионов [25, 26]. Дополнительно также развитие ионных жидкостей как сорбентов для удаления кислых газов сдерживается их, как правило, значительной вязкостью, которая мешает адекватному массопереносу.
Решением первой проблемы является поиск и/или разработка новых ионных жидкостей (ИЖ), часто – содержащих в качестве аниона аминокислоты. Такие ионные жидкости не только способны проявлять свойства, характерные для прочих ионных жидкостей, но также и являются биоразлагаемыми [27–30]. Решением проблемы, касающейся вязкости, является добавление ионных жидкостей к растворам аминоспиртов. Таким образом, вязкость системы заметно снижается, но при этом появляется возможность увеличить сорбционную емкость уже привычных систем.
Говоря в целом о методе абсорбционного удаления кислых газов, стоит обозначить, что этот метод отличается сравнительно высокой энергоемкостью. Одной из альтернатив является применение мембранной технологии. Однако, и методы мембранной очистки не лишены недостатков – мембранные установки, хотя и масштабируемы, и показывают себя лучше с точки зрения экономических и энергетических показателей, часто характеризуются несколько более низкими степенями очистки, в сравнении с абсорбционными методами. Мембранно-абсорбционное газоразделение представляет собой гибридный метод, комбинирующий в себе как мембранную, так и абсорбционную очистку газовых смесей. При этом, в рамках данного метода возможно комбинирование сильных сторон вышеуказанных методов очистки [31–35]. Среди задач, в рамках этого метода, стоит необходимость поиска новых и эффективных абсорбционных смесей. Настоящее исследование посвящено исследованию процесса удаления кислых газов из 8-компонентной газовой смеси, приближенной по составу к реальному природному газу с применением мембранно-абсорбционного газоразделения с раствором на основе метилдиэтаноламина (МДЭА) и ионной жидкости [M2E2A][Gly], который показал себя как перспективный абсорбент диоксида углерода [36].
МАТЕРИАЛЫ И МЕТОДЫ
В работе были использованы этиленхлоргидрин (99 масс. %) и аминоуксусная кислота (99%), которые были приобретены у Sigma-Aldrich (Германия). Гидроксид калия, этанол и диэтиловый эфир (>99.5 об. %) были приобретены у ООО “Векос” (Россия). Диметилэтаноламин (99 мас. %) и метилдиэтаноламин (99 масс. %) были предоставлены ООО “Ока-Синтез” (Россия) и использованы без дополнительной очистки. Чистые газы азот (≥99.999 %), метан (≥99.99 %), ксенон (≥99.999 %), этан (≥99.94 %), пропан (≥99.98 %), бутан (≥99.97 %), диоксид углерода (≥99.99 %), сероводород (≥99.5 %) и гелий (≥99.995 %) были закуплены у ООО “НИИ КМ”, ООО “Вессен” и ООО “Фирма Хорст”.
В работе использовались два типа половолоконных мембран: газоразделительная мембрана из полисульфона, приобретенная у компании Airrane (Южная Корея) и ультрафильтрационная мембрана из полисульфона, предоставленная Лабораторией мембранных процессов Института физико-органической химии Национальной академии наук Беларуси.
Исследуемая газовая смесь, содержащая метан, этан, диоксид углерода, пропан, азот, бутан, сероводород и ксенон в соотношении: 75.68/7.41/5.40/4.53/3.01/2.47/1.39/0.11 мол. % была приготовлена манометрическим методом. Состав смеси подтвержден методом газовой хроматографии (ГХ).
2.1. Получение ионной жидкости
Подробный синтез ионной жидкости глицината (2-гидроксиэтил)диметиламмония ([M2E2A][Gly]) описан в нашей работе [36]. Кратко: на первом этапе была синтезирована [M2E2A][Cl] путем добавления к диметилэтаноламину эквимолярного количества этиленхлоргидрина. Затем, к [M2E2A][Cl] добавляли 10% молярный избыток KOH, растворенного в абсолютном этаноле. Далее, к гидроксид-ионному соединению добавляли водный раствор глицина (0.1 моль) для получения [M2E2A][Gly].
Спектр ЯМР 1Н [M2E2A][Gly] регистрировали на спектрометре Agilent DD2 (Agilent Technologies, США) 400 МГц (рисунок 1). Химические сдвиги (δ) указаны в миллионных долях (ppm) для раствора соединения в ДМСО-d6 с остаточным пиком растворителя в качестве внутреннего стандарта.
Рис. 1. Спектр ЯМР 1Н [M2E2A][Gly]
1H NMR (400 MHz, DMSO-d6): 4.35 (s, 2H; CH2-CH2OH, 2H; C-CH2-NH2), 3.86 – 3.82 (m, 4H; CH2-CH2OH), 3.51 – 3.46 (m, 4H; CH2-CH2OH), 3.15 (s, 6H; NCH3), 2.79 (s, 2H; C-CH2NH2).
Содержание влаги определяли кулонометрическим титрованием по Карлу Фишера с помощью титратора 831 KF Coulometer (Кулонометрический титратор 831 KF Coulometer). Для определения количества влаги в синтезированной ионной жидкости пробу вещества массой до 50 мг вводили непосредственно в измерительный модуль. Содержание влаги в соединении составило до 0.2 масс. %. Влагосодержание синтезированной ионной жидкости измеряли с целью контроля окончания процесса синтеза (стадии сушки), корректного определения выхода готового продукта, а также для достижения максимальной точности навески ионной жидкости для приготовления абсорбционных растворов с определенным содержанием ИЖ.
Вязкость сорбционных растворов изучали на модульном компактном реометре MCR 702e MultiDrive (Anton Paar, Австрия). Измерения проводились при температуре 313.15 К и давлении 0.1 МПа.
2.2. Исследование сорбционных растворов
В работе было проведено экспериментальное исследование поглощения диоксида углерода водными растворами метилдиэтаноламина с 30 масс. % содержанием [M2E2A][Gly] и сравнение с полученными ранее данными в работе [36] с целью определения наиболее эффективного компонентного состава. Сорбционную емкость растворов рассчитывали по результатам гравиметрического анализа на аналитических весах SHIMADZU AUW-220D (Точность: 1·10-4/1·10-5 г). Водный раствор, содержащий 30 масс. % МДЭА, загружали в стеклянную кювету с отверстиями для ввода и вывода газа. Ячейку помещали в термостат и поддерживали при постоянной температуре. Эксперимент проводили при атмосферном давлении. Скорость потока газа поддерживалась постоянной с помощью регулятора массового расхода газа и составляла 20 см3·мин–1.
2.3. Определение газотранспортных характеристик мембраны
Одной из основных задач является определение подходящей мембраны с учетом ее массообменных свойств (проницаемость, селективность) и стабильности в присутствии пластифицирующих компонентов, таких как диоксид углерода и сероводород. Ключевым требованием, предъявляемым к мембране, является высокая проницаемость, в то время как высокая селективность обеспечивается жидким абсорбентом. В связи с этим было проведено экспериментальное исследование газотранспортных свойств мембраны PSF (полисульфон) на экспериментальной установке, сопряженной с масс-спектрометром. Принципиальная схема такой установки приведена на рис. 2. Газораспределительная система включает в себя 3 регулятора расхода газа (Bronkhorst FG-201CV) для подачи в установку индивидуальных газов, которые могут использоваться по отдельности или в виде газовой смеси, полученной методом динамического смешения потоков в камере смешения. Два других регулятора расхода газа (Bronkhorst F201CV и Bronkhorst F201CM) используются для подачи в систему гелия и аргона (если не предусмотрено исследование газопроницаемости в отношении этих газов). Гелий используется для продувки газораспределительной системы между экспериментами, а аргон в качестве внутреннего стандарта для масс-спектрометра. Четырехпортовый двухпозиционный кран соединяет полость высокого давления мембранного модуля с камерой смешения или линией подачи гелия. Также, полость высокого давления модуля соединена с регулятором давления газа “до себя” (Bronkhorst P702CM) для поддержания постоянного давления газа в мембранном модуле. Полость низкого давления мембранного модуля соединена с вакуумным постом, состоящим из мембранного и турбомолекулярного вакуумных насосов (Pfeiffer Hi-Cube ECO 300), обеспечивающим разряжение в подмембранном пространстве. Определение давления в полости низкого давления осуществляется с помощью преобразователя давления (Pfeiffer MPT200), а диафрагменный клапан с электромагнитным актуатором (Pfeiffer DVC 025 PX) служит для отсечения вакуумного оборудования от газораспределительной системы в случае повреждения мембраны и резкого роста давления. Вакуумный пост далее соединяется с камерой масс-спектрометра (Pfeiffer PrismaPro QMG 250 M2), вакуум в которой обеспечивается вторым постом (Pfeiffer Hi-Cube 80 Eco), а его уровень определяется с помощью второго преобразователя давления той же модели.
Рис. 2. Принципиальная схема установки для определения газотранспортных характеристик мембраны в сопряжении с масс-спектрометром. РРГ – регулятор расхода газа, РДГ – регулятор давления газа, ИРЖ – измеритель расхода жидкости
Экспериментальная процедура включает в себя следующие этапы. До начала эксперимента мембранный модуль продувается постоянным потоком гелия (50–150 см3 мин–1), в то время как в камеру смешения подаются требуемые газы (общий объемный расход составляет до 750 см3 мин–1). В вакуумную часть газораспределительной системы подается аргон (4 см3 мин–1), если не предусмотрено иное. Концентрация посторонних газов, которые требуется удалить с помощью продувки мембранного модуля гелием, определяется по масс-спектру, формирующемуся в реальном времени с задержкой обновления показаний 1 мс. После того, как примеси были удалены из системы, двухпозиционный кран переключается в положение, соединяющее камеру смешения с полостью высокого давления мембранного модуля (время переключения крана составляет 8 мс). В таком режиме работы системы осуществляется сбор показаний контрольно-измерительных приборов. Величина давления газа в полости высокого давления модуля и объемные расходы газов регистрируются с помощью программного обеспечения FlowPlot, давление в полости низкого давления модуля и камере масс-спектрометра регистрируется с помощью программного обеспечения PV TurboViewer, а запись масс-спектра осуществляется в программном обеспечении PV MassSpec. Таким образом, осуществляется сбор всех экспериментальных данных для определения газотранспортных характеристик мембраны. Проницаемость мембраны рассчитывается согласно формуле:
, (1)
где Ji – объемный поток компонента i в пермеате, см3 мин–1; Δp – разница парциальных давлений газа через мембрану, см. рт. ст.; A – площадь мембраны, см2.
Программное обеспечение масс-спектрометра позволяет преобразовывать сигнал по каждому определяемому компоненту в величину его парциального давления. Таким образом, объемный расход пермеата можно определить по формуле:
, (2)
где JAr – объемный расход аргона, см3 мин–1; pi – парциальное давление компонента i в пермеате, см. рт. ст.; pAr – парциальное давление аргона в пермеате, см. рт. ст.
2.4. Экспериментальная процедура
Принципиальная схема экспериментальной установки показана на рис. 3 и содержит мембранно-абсорбционный газоразделительный модуль, где разделительный процесс реализуется в режиме противотока. Таким образом, входы питающего потока и потока гелия расположены на одной стороне разделительной ячейки, а выходы потоков ретентата и пермеата — на противоположной стороне. Как питающий поток, так и поток пермеата регулируются высокоточным регулятором расхода газа от Bronkhorst (El-Flow Prestige FG-201CV) и датчиками давления от Wika (S-20). Для поддержания постоянного давления во время процесса разделения линия ретентата оснащена регулятором давления “до себя” (EL-Press P-702CM) фирмы Bronkhorst. Давление в трубопроводе пермеата является регулируемым технологическим процессом и формируется за счет сопротивления в волокнах и потока проникающего газа, другими словами, оператор не поддерживает его вручную. Выходные потоки процесса, ретентат и пермеат, подключаются к переключающему клапану VICI Valco с пневматическим приводом (A4VL4MWE2), оснащенному высокоскоростным переключающим устройством (HSSA), которое позволяет выполнять быстрое переключение, требующее всего 8 мс. Он используется для попеременного переключения анализируемых потоков с помощью системы газовой хроматографии, и это устройство не создает пневматического сопротивления в линии, что характерно для обычных клапанов, где время переключения составляет более 180 мс. Анализируемый поток поступает в аналитическую систему, представленную газовым хроматографом Хромос ГХ-1000, где проба разделяется в хроматографической колонке в изотермических условиях и изменение сигнала регистрируется детектором теплопроводности (ДТП). Подробные условия проведения ГХ-анализа представлены в табл. 1.
Рис. 3. Принципиальная схема экспериментальной установки для экспериментальной оценки эффективности мембранно-абсорбционного газоразделительного модуля. 1, 2 – регуляторы расхода газа; 3, 4 – преобразователи давления; 5 – регулятор давления газа “до себя”; 6 – четырехпортовый переключающий кран; 7 – газовый хроматограф
Таблица 1. Условия ГХ анализа при экспериментальном определении эффективности мембранно-абсорбционного газоразделительного модуля
Детектор | ДТП-1, 3В, 443.15 K ДТП-2, 3В, 443.15 K |
Аналитическая колонка | Hayesep R 3м×2мм, нержавеющая сталь SS316 (08Х17Н13М2), 80/100 mesh Hayesep Q 3м×2мм, нержавеющая сталь SS316 (08Х17Н13М2), 80/100 mesh 313.15 K (5.8 мин) нагрев 288 K·мин–1 (0.8 мин); 333.15 K (3.6 мин), нагрев 288 K·мин–1 (0.8 мин); 353.15 K (2.5 мин) нагрев 308 K·мин–1. (1.57 мин); 408.15 K (9.9 мин); 473.15 K |
Дозирующая петля | 1 мл, 418.15 K |
Газ-носитель | He 99.995 %, 20 см3·мин–1 |
Экспериментальная процедура включает подачу газовой смеси во входной ниппель экспериментальной установки через газовый редуктор DRASTAR, поддерживающий постоянное давление перед регулятором расхода газа, который обеспечивает точный расход разделяемой смеси. Питающий поток поступает в мембранно-абсорбционный газоразделительный модуль, где примеси кислых газов улавливаются с помощью комбинированной мембранно-абсорбционной системы и перемещаются в поток пермеата. Далее, поток проникших газов захватывается с помощью газа носителя, подаваемого через редуктор и регулятор расхода, и выходит из ячейки на анализ, также как и ретентат, который обеднен этими компонентами. Регулятор давления, установленный на линии ретентата, поддерживает постоянное значение давления по всей линии от подачи до самого себя и гарантирует постоянный перепад давления в ячейке. Потоки пермеата и ретентата поочередно анализируются с использованием газового хроматографа для определения динамики установления стационарного состояния и эффективности разделения. После установления стационарного состояния газоразделительного процесса определяются составы потоков ретентата и пермеата. Составы потоков, представленные и обсуждаемые в разделе 3.3, определены после достижения стационарного состояния процесса.
Условия эксперимента приведены в табл. 2.
Таблица 2. Экспериментальные условия проведения процесса мембранно-абсорбционного газоразделения
Параметр | Значение |
Давление питающей смеси | 0.4 МПа |
Объемный расход питающей смеси | 85–150 см3 мин–1 |
Давление пермеата | 0.104–0.105 МПа |
Температура | 298.15 K |
Доля отбора | 0.052–0.065 |
Для реализации разделительного процесса используются два различных типа полых волокон: ультрафильтрационная половолоконная мембрана и газоразделительная асимметричная половолоконная мембрана из полисульфона. В качестве кожуха мембранного модуля было использовано оргстекло из полиметилметакрилата, чтобы иметь возможность визуально контролировать процесс. Так как в работе используется комбинированная система мембрана-абсорбент-мембрана, а жидкость помещена в зазор между двумя типами волокон, то существует вероятность нарушения герметичности соединений, как в следствии ошибок при монтаже системы, так и в ходе проведения процесса из-за дефектов волокна. В таком случае может происходить утечка жидкого абсорбента в кожух модуля. Поэтому, для того чтобы иметь возможность отслеживать такие неполадки системы кожух был изготовлен из прозрачного материала.
Основной особенностью мембранно-абсорбционного газоразделительного модуля (рис. 4), используемого в настоящем проекте, является применение комбинированной системы из двух типов полых волокон. В торцах цилиндрического кожуха модуля с применением специального состава реализована фиксация и герметизация полимерного ультрафильтрационного волокна, которое используется для обеспечения контакта двух фаз (разделяемая газовая смесь и жидкий абсорбент). В такой конфигурации модуля, газоразделительное полое волокно размещается внутри ультрафильтрационного волокна и используется для удаления непрерывно десорбируемого газа из жидкости. Использование газоразделительной мембраны с непористым селективным слоем позволяет избежать протечек используемой жидкости и вносит дополнительный вклад в общую селективность процесса. Газоразделительные полые волокна зафиксированы и загерметизированы не в торцевых частях кожуха модуля, как в случае ультрафильтрационного волокна, а на концах специально изготовленных фитингов (тройников), расположенных на концах цилиндрического кожуха модуля, что позволяет образовывать зазор между двумя типами волокон и предотвращает возможность проникновения жидкости внутрь газоразделительных полых волокон. Жидкий абсорбент загружается в специальные цилиндрические контейнеры, размещенные на тройнике, соединяющем корпус разделительной ячейки с системой распределения газа. Контейнеры с абсорбентом установлены между концами полых волокон таким образом, чтобы жидкость находилась в зазоре, образованном двумя волокнами. Таким образом, жидкий абсорбент расположен в замкнутом объеме между двумя полыми полимерными волокнами, через одно из которых подаваемая газовая смесь контактирует с жидким абсорбентом, а через другое удаляется абсорбированный компонент. На внешней поверхности цилиндрической оболочки разделительной ячейки закреплены два ниппеля: один - для ввода питающей смеси, а другой – для отведения ретентата. Общая длина мембранно-абсорбционного газоразделительного модуля составляет 22 см. Эффективная длина мембраны, при этом, равна 15 см. Общий объем абсорбента в зазоре, сформированном двумя типами полых волокон, составляет около 1.8–1.9 см3. Внешний диаметр газоразделительного волокна составляет около 450 мкм. Внутренний диаметр ультрафильтрационного волокна составляет около 1 мм с толщиной стенки порядка 0.28 мм. Общая эффективная площадь газоразделительной мембраны составляет ~ 27.5 см2, а ультрафильтрационной ~ 147 см2.
Рис. 4. Принципиальная схема мембранной газоразделительной ячейки
Разделительный процесс реализуется следующим образом. Через один из ниппелей, закрепленных на внешней поверхности кожуха мембранно-абсорбционного модуля, вводится поток разделяемой газовой смеси, который заполняет внутренний объем кожуха и контактирует с жидким абсорбентом через ультрафильтрационное волокно. Далее компоненты, которые были растворены в абсорбенте, удаляются из него под действием градиента давления и перемещаются через газоразделительное полое волокно и образуют поток, обогащенный высокорастворимым компонентом. Компоненты, которые характеризуются низкой растворимостью в используемом абсорбенте, образуют поток ретентата и удаляются из разделительной ячейки с помощью мембраны через фитинг, установленный на противоположной стороне корпуса. Полость низкого давления спроектированного модуля представляет собой проточный объем.
Для сравнения показателей разделительного процесса был проведен дополнительный эксперимент с использованием той же системы, но без использования жидкого абсорбента. Для того, чтобы провести наиболее корректное сравнение, процесс реализовался с максимальным значением доли отбора, которое было достигнуто при проведении мембранно-абсорбционного газоразделения (0.065). Экспериментальная процедура полностью соответствует описанной выше.
РЕЗУЛЬТАТЫ И ОБСУЖДЕНИЕ
3.1. Исследование абсорбентов
На рис. 5 представлены результаты гравиметрического анализа абсорбционных растворов с различным массовым содержанием [M2E2A][Gly] при температуре 313.15К. Данные о сорбционной емкости растворов, содержащих от 0 до 20 масс. % [M2E2A][Gly] получены из нашей предыдущей работы [36]. Как видно из результатов анализа сорбционная емкость повышается с увеличением массового содержания ИЖ. Однако, при увеличении доли ИЖ с 20 до 30 масс. % сорбционная емкость раствора практически не изменилась и составила 2.98 и 3.00 , соответственно. Поэтому дальнейшее повышение доли ионной жидкости в растворах представляется нецелесообразным и наиболее перспективным массовым соотношением компонентов МДЭА / H2O / [M2E2A][Gly] является 30% / 50% / 20%, соответственно.
Рис. 5. Зависимость сорбционной емкости водных растворов МДЭА с различным содержанием ИЖ по отношению к CO2 от времени насыщения: 0%–20% [33], 30% – эта работа
В исследовании [37] были изучены подобные водные растворы МДЭА, с ионной жидкостью [N1111][Gly] и показано, что при увеличении содержания ИЖ в растворе с 0 до 10 мас. % сорбционная емкость увеличивается. Однако, при увеличении содержания ИЖ до 15 мас. % значение сорбционной емкости перестает изменяться или начинает уменьшаться. Авторы объясняют это повышением вязкости раствора, который препятствует массообмену. Это предположение также подтверждается расчетами, проведенными в соответствии с работой Д.Ф. Омера и М.С. Такар [38]. Как следует из уравнений, приведенных в этой работе, либо более низкая вязкость, либо более высокая концентрация абсорбента может привести к более высокой скорости поглощения. Однако с увеличением концентрации абсорбента вязкость раствора также увеличивается, что снижает скорость поглощения и такой эффект можно наблюдать при поглощении CO2 многими видами абсорбентов [39–42].
В связи с этим для корректного определения более перспективного абсорбента необходимо основываться не только на их сорбционной емкости, но и на вязкости. Это возможно сравнением значений вязкости этих растворов со значениями для водных растворов, содержащего 50 мас. % МДЭА (как предел используемой массовой концентрации для растворов МДЭА) в 5.10 мПа·с (313.15К) [43].
На рисунке 6 представлены зависимости вязкости абсорбционных растворов, содержащих от 5 до 20 масс. % [M2E2A][Gly] [33], 30 масс. % [M2E2A][Gly], исследованного в этой работе и чистого водного раствора МДЭА при температуре 313.15 К. Как и ожидалось, вязкость абсорбционных растворов увеличивается с увеличением массовой доли ионной жидкости. Значение вязкости водного раствора МДЭА 30% / [M2E2A][Gly] 30% превысило указанное ранее предельное значение в 1.3 раза (6.63 мПа·с), в то время как вязкость водного раствора МДЭА 30% / [M2E2A][Gly] 20% составила 4.42 мПа·с. Основываясь на близких значениях величин сорбционной емкости и недостижении предельного значения по вязкости, водный раствор МДЭА, содержащий 20 масс. % синтезированной ионной жидкости [M2E2A][Gly], был выбран как наиболее перспективный абсорбент среди рассматриваемых.
Рис. 6. Зависимость вязкости раствора от массовой доли [M2E2A][Gly]
На рис. 7 представлены зависимости сорбционной емкости (рис. 7а) и вязкости (рис. 7б) водных растворов МДЭА от массового содержания аминов, соответственно. При общем содержании аминов 40 масс. % сорбционная емкость водного раствора МДЭА 30% / ИЖ 10% (2.03 ), хоть и незначительно, но превышает это же значение для водного раствора МДЭА 40% (1.98 ) [44], в то время как вязкость водного раствора МДЭА 30% / ИЖ 10% (2.94 мПа·с) ниже, чем для водного раствора МДЭА 40% (3.11 мПа·с) [43–45] (рис. 7б).
Рис. 7. Влияние массовой доли аминов на сорбционную емкость и вязкость водных растворов МДЭА а) зависимость сорбционной емкости водных растворов МДЭА от массовой доли аминов (МДЭА+ИЖ); б) зависимость вязкости водных растворов МДЭА от массовой доли аминов (МДЭА+ИЖ)
Для растворов, содержащих 50 мас. % аминов наблюдается та же тенденция. Так, сорбционная емкость водного раствора МДЭА 30% / ИЖ 20% (2.98 ), превышает это же значение для водного раствора МДЭА 50% (2.40), в то время как вязкость водного раствора МДЭА 30% / ИЖ 20% (4.42 мПа·с) ниже, чем для водного раствора МДЭА 40% (5.10 мПа·с) (рис. 8б). Таким образом, вязкость раствора, содержащего 50 мас. % аминов (МДЭА 30% / ИЖ 20%) снижается в 1.2 раза, а сорбционная емкость повышается в 1.2 раза по сравнению с водным раствором МДЭА 50%.
Рис. 8. Зависимость содержания метана в потоке ретентата от величины доли отбора
В связи с этим, можно заключить, что добавка синтезированной ионной жидкости [M2E2A][Gly] позволяет достичь улучшения сорбционных характеристик применяемых на производствах растворов МДЭА. Предполагаемый механизм поглощения диоксида углерода растворами метилдиэтаноламина с [M2E2A][Gly] был описан в предыдущей работе [36].
3.2. Определение газотранспортных характеристик мембран
По результатам исследования половолоконной мембраны PSF установлены значения проницаемости по ряду газов, входящих в состав рассматриваемой газовой смеси. Было определено, что полое волокно из полисульфона обладает более высокими значениями проницаемости по всем рассмотренным газам. Так, для мембраны из полисульфона проницаемость уменьшается в ряду CO2 > H2S > C4H10 > CH4 > C2H6 > > N2 > C3H8 > Xe и составляет 322.1, 244.3, 37.2, 30, 22.9, 22.3, 16.9 и 11.2 GPU, соответственно. В табл. 3 представлены значения проницаемостей мембраны по индивидуальным газам и компонентам исследуемой газовой смеси.
Таблица 3. Проницаемость (Q1а, GPU) мембраны для индивидуальных газов и проницаемость (Q2а, GPU) мембраны для компонентов газовой смеси.
Проницаемость, GPU | Газовый компонент | |||||||
N2 | CH4 | Xe | C2H6 | C3H8 | C4H10 | CO2 | H2S | |
Q1a | 22.3 | 30.0 | 11.2 | 22.9 | 16.9 | 37.2 | 322.1 | 244.3 |
Q2а | 103.4 | 112.1 | 124.9 | 131.9 | 141.2 | 14.3 | 332.9 | 307.2 |
аперепад давления через мембрану 101 кПа, 293.15 K.
a1 GPU = 1 × 10–6 см3 см–2 с–1 см.рт.ст.–1
При исследовании газотранспортных характеристик компонентов газовой смеси наблюдается резкое увеличение значений проницаемости, что, вероятнее всего, вызвано пластификацией мембраны под действием диоксида углерода и сероводорода. При этом, наблюдается значительное снижение селективности мембраны по всем рассмотренным парам газов (табл. 4). Однако такие значения сохраняются при длительной эксплуатации мембраны. Так как проницаемость мембраны является ключевой характеристикой, определяющей возможность ее применения в мембранно-абсорбционном методе газоразделения, то волокна из полисульфона являются перспективным вариантом.
Таблица 4. Идеальная селективность мембраны (α1) для индивидуальных газов и селективность мембраны (α2) для компонентов газовой смеси
Селективность | N2/Xe | CH4/Xe | C2H6/Xe | C3H8/Xe | C4H10/Xe | CO2/Xe | H2S/Xe |
α1 | 2.0 | 2.7 | 2.0 | 1.5 | 3.3 | 28.7 | 21.7 |
α2 | 0.8 | 0.9 | 1.1 | 1.1 | 0.1 | 2.7 | 2.5 |
Кроме того, из экспериментальных данных, полученных для разделения газовой смеси, можно оценочно определить газотранспортные характеристики комбинированной системы, т.к. известны необходимые для расчета величины: площадь мембраны, разность парциальных давлений компонентов смеси, мольные доли компонентов смеси в пермеате и мольная доля гелия в этом же потоке и объемный расход гелия. Оценочные газотранспортные характеристики комбинированной системы по метану, диоксиду углерода и серовдороду представлены в табл. 5.
Таблица 5. Газотранспортные характеристики комбинированной системы по компонентам газовой смеси
Система | Q, GPU | α | ||||||
CH4 | N2 | CO2 | H2S | CO2/CH4 | CO2/N2 | H2S/CH4 | H2S/N2 | |
Эта работа* | ~0.007 | ~0.007 | 6.18 | 5.24 | ~882 | ~882 | ~748 | ~748 |
Нанопористый алюминий и [BMIM][Ac]** | 54 | 5.4 | ||||||
Пористый оксид алюминия + фенольная смола и [EMIM][BF4]** | 0.182 | 40 | ||||||
Оксид графена и [BMIM][BF4]** | 68.5 | 234 | 382 | |||||
Полиимид П-84 и [APTMS][Ac]** | 23 | 41 | ||||||
γ-глинозем и [EMIM][FAP]** | 208 | 3 | ||||||
* – перепад давления через мембрану 400 кПа, 293.15 K.
** – данные из работы [46].
В результате сравнения газотранспортных характеристик комбинированной системы мембранно-абсорбционного газоразделительного модуля с данными, полученными для жидких мембран, видно, что исследуемая система характеризуется умеренными значениями проницаемости. Так, проницаемость CO2 рассматриваемой системы составляет 6.18 GPU, что выше значения, полученного для пористого оксида алюминия с фенольная смола и [EMIM][BF4] (0.182 GPU), но при этом ниже этого же значения других жидких мембран. При этом, в исследуемой системе достигается наиболее высокая селективность по парам CO2/N2 и CO2/CH4. Cравнение по парам H2S/N2 и H2S/CH4 представляется невозможным, т.к. отсутствуют подобные данные для жидких мембран.
Из представленных оценочных значений газотранспортных характеристик комбинированной системы видно, что проницаемость такой системы многократно ниже, чем у мембраны, особенно, подвергнутой воздействию сероводорода. При этом, существенно возрастает селективность системы, что, очевидно, связано с использованием абсорбционного раствора.
3.3. Экспериментальная оценка мембранно-абсорбционного газоразделения
Эффективность предложенного метода удаления примесей кислых газов с помощью мембранно-абсорбционного процесса на примере восьмикомпонентной газовой смеси, содержащей метан, этан, диоксид углерода, пропан, азот, бутан, сероводород и ксенон в соотношении: 75.68/7.41/ /5.40/4.53/3.01/2.47/1.39/0.11 мол. %. В качестве абсорбента использовался 30 мас. % водный раствор МДЭА, содержащий 20 мас. % [M2E2A][Gly].
На рис. 8 представлена зависимость концентрации метана в потоке ретентата от доли отбора. Из представленной кривой видно, что изменение содержания метана находится в диапазоне от 79.50 до 80.71 мол. %, что говорит о незначительном изменении этой величины от доли отбора, при которой реализуется процесс. Учитывая начальное содержание этого компонента в смеси (75.68 мол. %), можно сделать вывод о том, что проведение процесса мембранно-абсорбционного газоразделения с применением водного раствора МДЭА способствует незначительному концентрированию метана в отбираемом потоке и максимально достигнутая чистота метана в ретентате увеличилась на 7% по сравнению с начальным содержанием этого компонента в смеси.
При этом, рост доли отбора сопровождается ростом значения концентрации метана. Полученная зависимость объясняется тем, что рост доли отбора вызван увеличением расхода потока пермеата, что в свою очередь способствует более эффективному отведению высоко растворимых компонентов в подмембранное пространство, а т.к. метан практически не растворяется в выбранном абсорбенте, то происходит его накопление в потоке ретентата.
На рис. 9 представлены зависимости содержания этана, пропана и бутана в потоке ретентата от величины доли отбора, при которой реализуется газоразделительный процесс. Из представленных зависимостей видно, что концентрация этана, также, как и в случае с метаном, практически не зависит от значения доли отбора. При этом, по мере роста доли отбора наблюдается крайне незначительное увеличение содержания этого компонента в потоке ретентата, а именно, при изменении величины доли отбора от 0.052 до 0.065 концентрация этана увеличивается с 7.78 до 7.90 мол. %. Так как этан также является мало растворимым компонентом, то его концентрация мало зависит от расхода потока газа, проходящего через комбинированную систему мембрана-абсорбент. Сравнивая концентрацию этана в отбираемом потоке с его начальным содержанием в смеси (7.41 мол. %) видно, что наблюдается незначительное концентрирование этого компонента.
Рис. 9. Зависимость содержания этана, пропана и бутана в потоке ретентата от величины доли отбора
Такая же тенденция наблюдается для пропана и бутана, а именно, рост доли отбора сопровождается крайне низким изменением концентрации пропана. При минимальной величине доли отбора содержание пропана в потоке ретентата находится а уровне 4.73 мол. %, в то время как при максимальном значении доли отбора его концентрация составляет 4.83 мол. %. Здесь стоит отметить, что в результате проведения процесса даже при самом низком значении доли отбора, которое способствует наименьшему концентрированию труднопроникающих и малорастворимых компонентов, наблюдается прирост содержания пропана равный 0.2 мол. % по сравнению с его начальным содержанием.
Зависимость концентрации н-бутана в потоке ретентата от величины доли отбора также носит линейный характер и практически не изменяется. Так, проведение процесса при доле отбора равной 0.052 наблюдается незначительное повышение значения концентрации н-бутана (2.57 мол. %) по сравнению с его начальным содержанием в смеси (2.47 мол. %). Увеличение значения доли отбора до 0.065 сопровождается ростом концентрации н-бутана до 2.80 мол. %, что превышает его начальное содержание в смеси на 0.33 мол. %.
Таким образом, совокупный анализ зависимостей концентраций углеводородов от величины доли отбора показывает, что по всем этим компонентам наблюдается незначительное концентрирование при проведении процесса с долей отбора ≥ 0.065. Такой характер полученных зависимостей объясняется тем, что все эти компоненты, во-первых, слаборастворимы в применяемом жидком абсорбенте, а во-вторых, используемая мембрана, характеризуется низкими значениями проницаемостей по этим газам. Таким образом, применение гибридного метода – мембранно-абсорбционного газоразделения позволяет незначительно сконцентрировать эти компоненты в отбираемом потоке ретентата.
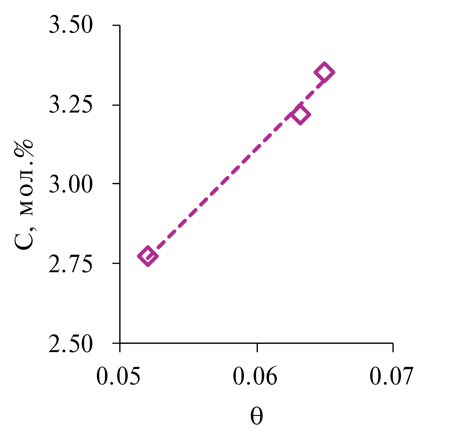
На рис. 10 представлена зависимость содержания азота в потоке ретентата от величины доли отбора. Из полученной зависимости видно, что концентрация азота в потоке ретентата при значении доли отбора 0.052 незначительно снижается с 3.01 до 2.77 мол. %. При этом, с увеличением доли отбора до 0.065 достигнутая концентрация азота в потоке ретентата все же увеличилась до 3.52 мол. %, что на 17% больше по сравнению с его начальным содержанием в разделяемой газовой смеси. Таким образом, можно заключить, что реализация процесса мембранно-абсорбционного газоразделения позволяет незначительно сконцентрировать азот, который так же является малорастворимым компонентом, что не позволяет ему проникать и концентрироваться в подмембранном пространстве.
Рис. 10. Зависимость содержания азота в потоке ретентата от величины доли отбора
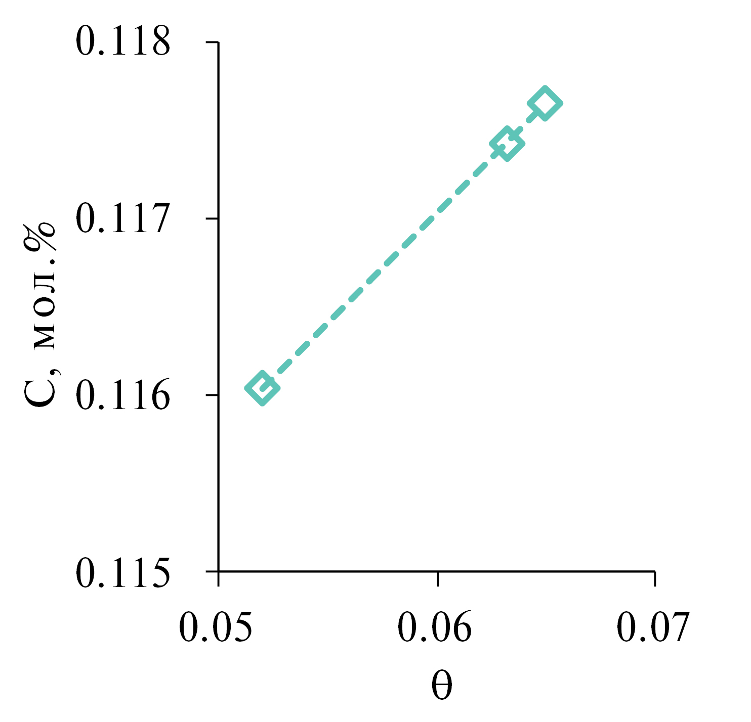
Рисунок 11 иллюстрирует зависимость содержания ксенона в потоке ретентата от величины доли отбора. В целом, для ксенона наблюдается зависимость аналогичная азоту. Во всем рассмотренном диапазоне доли отбора от 0.052 до 0.065, величина концентрации ксенона изменяется от 0.116 до 0.118 мол. % соответственно.
Рис. 11. Зависимость содержания ксенона в потоке ретентата от величины доли отбора
На рис. 12 представлены зависимости содержания диоксида углерода и сероводорода в потоке ретентата от величины доли отбора. Из полученных зависимостей видно, что увеличение доли отбора сопровождается снижением содержания диоксида углерода в потоке ретентата, отбираемом из мембранно-абсорбционного газоразделительного модуля. Так, при доле отбора равной 0.052, достигается максимальная концентрация диоксида углерода, которая составляет 1.76 мол. %. Проведение процесса при значении доли отбора 0.065 позволило снизить содержание диоксида углерода до 0.07 мол. %. При этом, наблюдается существенное снижение концентрации диоксида углерода в сравнении с его начальным содержанием в смеси (5.40 мол. %). Таким образом, при проведении процесса с долей отбора равной 0.065, концентрация диоксида углерода снижается на 99%. Полученная зависимость объясняется тем, что диоксид углерода, является хорошо растворимым газом в водном растворе метилдиэтаноламина, а добавление в раствор синтезированной ИЖ повышает эффективность абсорбции СО2. Кроме того, мембрана характеризуется высокой проницаемостью по этому компоненту. Таким образом, в рассматриваемом процессе, диоксид углерода способен эффективно растворяться в слое жидкого абсорбента и перемещаться в подмембраннное пространство мембранно-абсорбционного газоразделительного модуля.
Рис. 12. Зависимость содержания диоксида углерода и сероводорода в потоке ретентата от величины доли отбора
Из полученной кривой для сероводорода видно, что рост доли отбора сопровождается снижением содержания сероводорода в потоке ретентата. Так, при доле отбора равной 0.052 концентрация сероводорода составляет 0.78 мол. %, а при доле отбора равной 0.065 концентрация сероводорода снизилась до 0.23 мол. %, соответственно. Таким образом, в результате этого процесса наблюдается снижение содержания сероводорода по сравнению с его начальной концентрацией в смеси на 83%. Как и в случае с диоксидом углерода, полученная зависимость объясняется способностью абсорбента эффективно растворять этот компонент и сравнительно высокой проницаемостью мембраны по сероводороду, что обеспечивает эффективный перенос этого газа в подмембранное пространство.
Так, реализация процесса при значении доли отбора равном 0.065, поток газа, отбираемый в качестве ретентата, состоит из метана, этана, диоксида углерода, пропана, азота, н-бутана, сероводорода и ксенона в соотношении 80.71/7.90/0.07/4.83/3.35/2.80/0.23/0.12 мол. %, что соответствует увеличению концентрации всех компонентов в потоке ретентата кроме примесей кислых газов, и, что не менее важно, сохранению и небольшому увеличению содержания ксенона.
Анализируя состав потока пермеата (табл. 6) выявлено, что по мере увеличения доли отбора концентрации метана, этана, пропана, н-бутана и азота снижаются. В абсолютных величинах это соответствует следующим значениям: 3.26, 0.34, 0.28, 0.27, 1.98 мол. %, соответственно, при проведении процесса с долей отбора равной 0.065.
Таблица 6. Состав потока пермеата в результате проведения процесса МАГ на примере разделения 8-компонентной газовой смеси
Доля отбора, Q | С, мол. % | ||||||
CH4 | C2H6 | C3H8 | С4H10 | N2 | CO2 | H2S | |
0.052 | 6.03 | 0.73 | 0.81 | 0.65 | 3.71 | 71.85 | 16.22 |
0.063 | 2.94 | 0.37 | 0.29 | 0.29 | 1.99 | 80.88 | 13.25 |
0.065 | 3.26 | 0.34 | 0.28 | 0.27 | 1.98 | 82.11 | 11.76 |
Все эти компоненты являются слаборастворимыми компонентами смеси, что обуславливает, низкую эффективность их переноса через комбинированную систему мембрана-абсорбент, и, как следствие, их низкое содержание в потоке пермеата, что соответствует малым потерям по этим компонентам даже при высоком значении доли отбора, при котором реализуется рассматриваемый газоразделительный процесс.
Во всем рассмотренном диапазоне значений доли отбора содержание ксенона в потоке пермеата было ниже предела обнаружения газового хроматографа, укомплектованного детектором по теплопроводности с повышенной чувствительностью, что позволяет сделать вывод о том, что содержание ксенона в потоке пермеата не превышало 10 ppm.
Концентрация диоксида углерода в потоке пермеата находится в диапазоне 71.85–82.11 мол. %, а содержание сероводорода в потоке пермеата равно 11.76–16.22 мол. %. Для диоксида углерода так же наблюдается существенный рост его концентрации, вызываемой увлечением доли отбора. При переходе величины доли отбора от 0.052 к 0.065 концентрация диоксида углерода увеличивается на 14.3%. Снижение концентрации сероводорода в потоке пермеата, вызываемое ростом доли отбора составляет 27.5%. Составы потока пермеата для разных величин доли отбора представлены в табл. 6.
Результаты, полученные при разделении смеси с помощью мембранно-абсорбционного газоразделительного модуля были сравнены с показателями процесса, проведенного с использованием той же системы без жидкого абсорбента. Так, при проведении процесса на газоразделительной мембране (т.к. пористая ультрафильтрационная мембрана не вносит вклад в разделительный процесс) была достигнута концентрация диоксида углерода в пермеате на уровне 37.30 мол. %, сероводорода – 4.17 мол. %, метана – 48.45 мол. %. Остальное – углеводороды C2–C4, азот и ксенон. В то же время, в потоке ретентата концентрация диоксида углерода не падает ниже 3.51 мол. %.
ЗАКЛЮЧЕНИЕ
В работе проведена экспериментальная оценка перспективности применения гибридного метода – мембранно-абсорбционное газоразделение, сочетающего абсорбцию газов жидким абсорбентом с мембранным газоразделением. В качестве перспективного абсорбента был определен водный раствор МДЭА, содержащий 20 маcс. % ионной жидкости [M2E2A][Gly], которая выгодно отличается от конкурентных ИЖ низкой стоимостью прекурсоров и отсутствием фторированного аниона.
Процесс мембранно-абсорбционного газоразделения с применением абсорбента (МДЭА/H2O/[M2E2A][Gly]), реализуемый при доле отбора равной 0.065 обеспечил значительное снижение концентрации примесей кислых газов (CO2 и H2S) c увеличением концентрации метана и сохранением других компонентов в потоке ретентата, что говорит о высокой селективности процесса и высокой степени извлечения углеводородов (до 99 %). В процессе газоразделения удалось снизить концентрацию диоксида углерода в 77 раз (с 5.40 до 0.07 мол. %). Концентрация сероводорода была снижена шестикратно (с 1.39 до 0.23 мол. %). Таким образом, в процессе мембранно-абсорбционного газоразделения, с применением раствора МДЭА/H2O/[M2E2A][Gly] в ходе разделения 8-компонентной газовой смеси было удалено более 99% кислых газов. Таким образом, достигнутый состав потока ретентата удовлетворяет требованиям ГОСТ 5542-2022 “Газ природный промышленного и коммунально-бытового назначения” в части содержания диоксида углерода в товарном природном газе. В соответствии с этим стандартом, товарный природный газ должен содержать не более 2.5 % диоксида углерода. Однако содержание сероводорода превышает его допустимое значение – 0.02 г м–3.
Исследование выполнено при финансовой поддержке Министерства науки и высшего образования РФ: научный проект лаборатории “Лаборатория технологий веществ электронной чистоты”, проект № FSSM-2022-0005 и при финансовой поддержке Правительства Тульской области соглашение № 14 от 14.09.2023.
Об авторах
М. Е. Атласкина
Российский химико-технологический университет им. Д.И. Менделеева
Email: atlaskina.m.e@gmail.com
Россия, Москва
А. А. Атласкин
Российский химико-технологический университет им. Д.И. Менделеева
Email: atlaskina.m.e@gmail.com
Россия, Москва
А. Н. Петухов
Российский химико-технологический университет им. Д.И. Менделеева; Нижегородский государственный университет им. Н.И. Лобачевского
Email: atlaskina.m.e@gmail.com
Россия, Москва; Нижний Новгород
К. А. Смородин
Российский химико-технологический университет им. Д.И. Менделеева
Автор, ответственный за переписку.
Email: atlaskina.m.e@gmail.com
Россия, Москва
С. С. Крючков
Российский химико-технологический университет им. Д.И. Менделеева
Email: atlaskina.m.e@gmail.com
Россия, Москва
И. В. Воротынцев
Российский химико-технологический университет им. Д.И. Менделеева
Email: atlaskina.m.e@gmail.com
Россия, Москва
Список литературы
- Mendonça A.K. de S., de Andrade Conradi Barni G., Moro M.F., Bornia A.C., Kupek E., Fernandes L // Sustainable Production and Consumption. 2020. V. 22. P. 58–67.
- Smith C., Hill A.K., Torrente-Murciano L. // Energy and Environmental Science. 2020. V. 13. I. 2. P. 331–344.
- Pata U.K. // Renewable Energy. 2021. V. 173. P. 197–208.
- Ebrahimi A., Ziabasharhagh M. // Energy Conversion and Management. 2020. V. 209. № 112624.
- Xu D., Wu Q., Zhou B., Li C., Bai L., Huang S. // IEEE Transactions on Sustainable Energy. 2020. V. 11. I. 4. P. 2457–2469.
- Tcvetkov P., Cherepovitsyn A., Makhovikov A. // Energy Reports. 2020. V. 6. P. 391–402.
- Azam A., Rafiq M., Shafique M., Zhang H., Yuan J. // Energy. 2021. V. 219. № 119592.
- Wright R.F., Lu P., Devkota J., Lu F., Ziomek-Moroz M., Ohodnicki P.R. // Sensors (Switzerland). 2019. V. 19. I. 18. № 3964.
- Karthigaiselvan K., Panda R.C. // Journal of Natural Gas Science and Engineering. 2021. V. 95. № 104087.
- Harrigan D.J., Lawrence J.A., Reid H.W., Rivers J.B., O’Brien J.T., Sharber S.A., Sundell B.J. // Journal of Membrane Science. 2020. V. 602. № 117947.
- Jasim D., Mohammed T., Abid M. // Engineering and Technology Journal. 2022. V. 40. I. 3. P. 441–450.
- Gupta N.K., Achary S.N., Viltres H., Bae J., Kim K.S. // Scientific Reports. 2023. V. 13. I. 1. № 2330.
- Zhang W., Garg N., Peter Andersson M., Chen Q., Zhang B., Gani R., Mansouri S.S. // Separation and Purification Technology. 2022. V. 286. № 120436.
- Jahandar Lashaki M., Khiavi S., Sayari A. // Chemical Society Reviews. 2019. V. 48. I. 12. P. 3320–3405.
- Mukhtar A., Saqib S., Mellon N.B., Babar M., Rafiq S., Ullah S., Bustam M.A., Al-Sehemi A.G., Muhammad N., Chawla M. // Journal of Natural Gas Science and Engineering. 2020. V. 77. № 103203.
- Abd A.A., Naji S.Z., Hashim A.S., Othman M.R. // Journal of Environmental Chemical Engineering. 2020. V. 8. I. 5. № 104142.
- Siegelman R.L., Milner P.J., Kim E.J., Weston S.C., Long J.R. // Energy and Environmental Science. 2019. V. 12. I. 7. P. 2161–2173.
- Калмыков Д.О., Широких С.А., Матвеев Д.Н., Анохина Т.С., Баженов С.Д. // Мембраны и мембранные технологии. 2023. Т. 13. С. 380
- Алентьев А.Ю., Волков А.В., Воротынцев И.В., Максимов А.Л., Ярославцев А.Б. // Мембраны и мембранные технологии. 2023. Т. 11. С. 283
- Mulk W.U., Ali S.A., Shah S.N., Shah M.U.H., Zhang Q.J., Younas M., Fatehizadeh A., Sheikh M., Rezakazemi M. // Journal of CO2 Utilization. 2023. V. 75. № 102555.
- Sun W., Wang M., Zhang Y., Ding W., Huo F., Wei L., He H. // Green Energy and Environment. 2020. V. 5. I. 2. P. 183–194.
- Lian S., Song C., Liu Q., Duan E., Ren H., Kitamura Y. // Journal of Environmental Sciences (China). 2021. V. 99. P. 281–295.
- Liu Y., Dai Z., Zhang Z., Zeng S., Li F., Zhang X., Nie Y., Zhang L., Zhang S., Ji X. // Green Energy and Environment. 2021. V. 6. I. 3. P. 314–328.
- Kazarina O. V., Petukhov A.N., Nagrimanov R.N., Vorotyntsev A. V., Atlaskina M.E., Atlaskin A.A., Kazarin A.S., Golovacheva A.A., Markin Z.A., Markov A.N., Barysheva A. V., Vorotyntsev I. V. // Journal of Molecular Liquids. 2023. V. 373. № 121216.
- Pishnamazi M., Nakhjiri A.T., Taleghani A.S., Marjani A., Heydarinasab A., Shirazian S. // Journal of Molecular Liquids. 2020. V. 314. № 113635.
- Daryayehsalameh B., Nabavi M., Vaferi B. // Environmental Technology and Innovation. 2021. V. 22. № 101484.
- Chen F.-F., Huang K., Fan J.-P., Tao D.-J. // AIChE Journal. 2017. V. 64. I. 2. P. 632–639.
- Sistla Y.S., Khanna A. // Chemical Engineering Journal. 2015. V. 273. I. September. P. 268–276.
- Yim J.H., Ha S.J., Lim J.S. // Journal of Supercritical Fluids. 2018. V. 138. P. 73–81.
- Noorani N., Mehrdad A. // Fluid Phase Equilibria. 2020. V. 517. P. 112591.
- Petukhov A.N., Atlaskin A.A., Kryuchkov S.S., Smorodin K.A., Zarubin D.M., Petukhova A.N., Atlaskina M.E., Nyuchev A. V., Vorotyntsev A. V., Trubyanov M.M., Vorotyntsev I. V., Vorotynstev V.M. // Chemical Engineering Journal. 2021. V. 421. № 127726.
- Atlaskin A.A., Kryuchkov S.S., Smorodin K.A., Markov A.N., Kazarina O. V., Zarubin D.M., Atlaskina M.E., Vorotyntsev A. V., Nyuchev A. V., Petukhov A.N., Vorotyntsev I. V. // Separation and Purification Technology. 2021. V. 257. № 117835.
- Atlaskin A.A., Kryuchkov S.S., Yanbikov N.R., Smorodin K.A., Petukhov A.N., Trubyanov M.M., Vorotyntsev V.M., Vorotyntsev I. V. // Separation and Purification Technology. 2020. V. 239. № 116578.
- Petukhov A.N., Atlaskin A.A., Smorodin K.A., Kryuchkov S.S., Zarubin D.M., Atlaskina M.E., Petukhova A.N., Stepakova A.N., Golovacheva A.A., Markov A.N., Stepanova E.A., Vorotyntsev A. V., Vorotyntsev I. V. // Polymers. 2022. V. 14. I. 11. № 2214.
- Сырцова Д.А., Шалыгин М.Г., Тепляков В.В., Palanivelu K., Зиновьев А.В., Пискарев М.С., Кузнецов А.А. // Мембраны и мембранные технологии. 2021. Т. 11. С. 48.
- Atlaskina, M. E., Kazarina, O. V., Petukhov, A. N., Atlaskin, A. A., Tsivkovsky, N. S., Tiuleanu, P., Malysheva Y.B., Lin, H., Zhong, G., Lukoyanov A.N., Vorotyntsev A. V., Vorotyntsev, I. V. // Journal of Molecular Liquids. 2024. V. 395. № 123635.
- Fu D., Zhang P., Mi C. L. // Energy. 2016. V. 101. P. 288–295.
- Othmer D. F., Thakar M. S. // Ind. amp; Eng. Chem. 1953. V. 45. I. 3. P. 589-593.
- Barzagli F., Lai S., Mani F. // ChemSusChem. 2015. V. 8. – I. 1. P. 184-191.
- Zhang F., Ma J.W, Zhou Z., Wu Y.T, Zhang Z.B. // J. Chem. Eng. 2012. V. 181. P. 222–228.
- Ahmady A., Hashim M.A., Aroua M.K. // Chemical engineering journal. 2011. V. 172. I. 2–3. P. 763–770.
- Cullinane J. T., Rochelle G. T. // Ind. Eng. Chem. Res. 2006. V. 45. I. 8. P. 2531–2545.
- Arachchige U. S. P. R., Aryal N., Eimer D. A., Melaaen, M. C. // Annu. trans. Nord. Rheol. Soc. 2013. V. 21. P. 299.
- Fu D., Zhang P., Wang L. M. //Energy. 2016. V. 113. P. 1–8.
- Sun, C., Wen, S., Zhao, J., Zhao, C., Li, W., Li, S., & Zhang, D. // Energy & Fuels. 2016. V 31. I. 11. P. 12425–12433.
- Friess K., Izák P., Kárászová M., Pasichnyk M., Lanč M., Nikolaeva D., Luis P., Jansen J. // Membranes. 2021. V. 11. I. 2. P. 97.
Дополнительные файлы














