Influence of the Approach to Membrane Mass Transfer Characteristics Determination on the Process Simulation Results
- Authors: Atlaskin A.A.1, Kryuchkov S.S.1, Stepakova A.N.1, Moiseenko I.S.1, Tsivkovsky N.S.1, Smorodin .A.1, Petukhov A.N.1,2, Atlaskina M.E.1, Vorotyntsev I.V.1
-
Affiliations:
- Mendeleev Russian University of Chemical Technology
- Department of Chemistry, Lobachevsky State University of Nizhny Novgorod
- Issue: Vol 13, No 6 (2023)
- Pages: 464-474
- Section: Articles
- URL: https://ogarev-online.ru/2218-1172/article/view/231880
- DOI: https://doi.org/10.31857/S2218117223060032
- EDN: https://elibrary.ru/HYEROY
- ID: 231880
Cite item
Full Text
Abstract
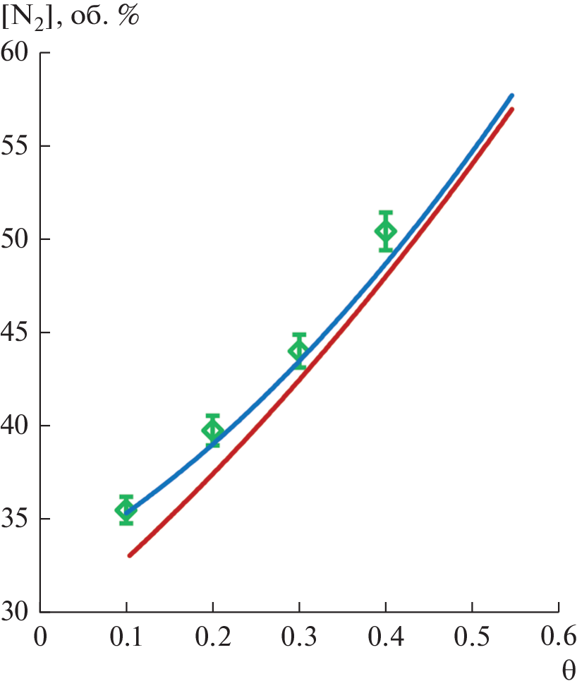
In this work, the dependence of the output characteristics determined in the simulation of the gas separation membrane process on the gas transport characteristics of the membrane specified as parameters of the membrane module model has been investigated. The study was carried out on a laboratory setup containing polyphenylene oxide hollow fibres. As a result of this integrated study, including theoretical and experimental approaches, it has been determined that when using the ideal gas transport characteristics obtained for pure gases to simulate the process, the error expressed in achievable concentration of the target component in the product stream ranges from 1.5 to 8.8% compared to the experimentally obtained values for the same module geometry and the same membrane area. This discrepancy can lead both to unattainable targets for the technological line and to an incorrect technical and economic evaluation of the process. Thus, the design of technological lines using mathematical modelling tools should be based on the “effective” gas transport characteristics of the material and/or product obtained for the components of real gas mixtures or simulating real gas mixtures.
About the authors
A. A. Atlaskin
Mendeleev Russian University of Chemical Technology
Author for correspondence.
Email: atlaskin.a.a@muctr.ru
Russia, 125047, Moscow, Miusskaya square, 9
S. S. Kryuchkov
Mendeleev Russian University of Chemical Technology
Email: atlaskin.a.a@muctr.ru
Russia, 125047, Moscow, Miusskaya square, 9
A. N. Stepakova
Mendeleev Russian University of Chemical Technology
Email: atlaskin.a.a@muctr.ru
Russia, 125047, Moscow, Miusskaya square, 9
I. S. Moiseenko
Mendeleev Russian University of Chemical Technology
Email: atlaskin.a.a@muctr.ru
Russia, 125047, Moscow, Miusskaya square, 9
N. S. Tsivkovsky
Mendeleev Russian University of Chemical Technology
Email: atlaskin.a.a@muctr.ru
Russia, 125047, Moscow, Miusskaya square, 9
K. A. Smorodin
Mendeleev Russian University of Chemical Technology
Email: atlaskin.a.a@muctr.ru
Russia, 125047, Moscow, Miusskaya square, 9
A. N. Petukhov
Mendeleev Russian University of Chemical Technology; Department of Chemistry, Lobachevsky State University of Nizhny Novgorod
Email: atlaskin.a.a@muctr.ru
Russia, 125047, Moscow, Miusskaya square, 9; Russia, 603022, Nizhny Novgorod, 23 Gagarin Avenue
M. E. Atlaskina
Mendeleev Russian University of Chemical Technology
Email: atlaskin.a.a@muctr.ru
Russia, 125047, Moscow, Miusskaya square, 9
I. V. Vorotyntsev
Mendeleev Russian University of Chemical Technology
Email: atlaskin.a.a@muctr.ru
Russia, 125047, Moscow, Miusskaya square, 9
References
- Alsawaftah N., Abuwatfa W., Darwish N., Husseini G. // Water. 2021. V. 13. I. 9. P. 1327.
- Chaturvedi P., Moehring N.K., Cheng P., Vlassiouk I., Boutilier M.S.H., Kidambi P.R. // J. Materials Chemistry A. 2022. V. 10. I. 37. P. 19797–19810.
- Trubyanov M.M., Drozdov P.N., Atlaskin A.A., Battalov S.V., Puzanov E.S., Vorotyntsev A.V., Petukhov A.N., Vorotyntsev V.M., Vorotyntsev I.V. // J. Membrane Science. 2017. V. 530. P. 53–64.
- Trubyanov M.M., Kirillov S.Y., Vorotyntsev A.V., Sazanova T.S., Atlaskin A.A., Petukhov A.N., Kirillov Y.P., Vorotyntsev I.V. // J. Membrane Science. 2019. V. 587. № 117173.
- Ahmad F., Lau K.K., Shariff A.M., Murshid G. // Computers & Chemical Engineering. 2012. V. 36. I. 1. P. 119–128.
- Chu Y., He X. // Membranes. 2018. V. 8. I. 4. P. 118.
- Atlaskin A.A., Trubyanov M.M., Yanbikov N.R., Bukovsky M.V., Drozdov P.N., Vorotyntsev V.M., Vorotyntsev I.V. // Petroleum Chemistry. 2018. V. 58. I. 6.
- Merkel T.C., Lin H., Wei X., Baker R. // J. Membrane Science. 2010. V. 359. I. 1–2. P. 126–139.
- Bounaceur R., Berger E., Pfister M., Ramirez Santos A.A., Favre E. // J. Membrane Science. 2017. V. 523. P. 77–91.
- Zhao L., Riensche E., Menzer R., Blum L., Stolten D. // J. Membrane Science. 2008. V. 325. I. 1. P. 284–294.
- Brunetti A., Zito P.F., Borisov I., Grushevenko E., Volkov V., Volkov A., Barbieri G. // Fuel Processing Technology. 2020. V. 210. № 106550.
- Atlaskin A.A., Petukhov A.N., Stepakova A.N., Tsivkovsky N.S., Kryuchkov S.S., Smorodin K.A., Moiseenko I.S., Atlaskina M.E., Suvorov S.S., Stepanova E.A., Vorotyntsev I.V. // Membranes. 2023. V. 13. I. 3. P. 270.
- Yang X., Duke M., Zhang J., Li J. De // Separation and Purification Technology. 2019. V. 224. P. 121–131.
- Maarefian M., Bandehali S., Azami S., Sanaeepur H., Moghadassi A. // International J. Energy Research. 2019. V. 43. I. 14. P. 8217–8229.
- Trubyanov M.M., Mochalov G.M., Suvorov S.S., Puzanov E.S., Petukhov A.N., Vorotyntsev I.V., Vorotyntsev V.M. // J. Chromatography A. 2018. V. 1560. P. 71–77.
- Petukhov A.N., Atlaskin A.A., Kryuchkov S.S., Smorodin K.A., Zarubin D.M., Petukhova A.N., Atlaskina M.E., Nyuchev A.V., Vorotyntsev A.V., Trubyanov M.M., Vorotyntsev I. V., Vorotynstev V.M. // Chemical Engineering J. 2020. P. 127726.
- Grushevenko E.A., Borisov I.L., Bakhtin D.S., Bondarenko G.N., Levin I.S., Volkov A.V. // Reactive and Functional Polymers. 2019. V. 134. P. 156–165.
- Zhmakin V., Shalygin M., Khotimskiy V., Matson S., Teplyakov V. // Separation and Purification Technology. 2019. V. 212. P. 877–886.
- Ovcharova A., Vasilevsky V., Borisov I., Bazhenov S., Volkov A., Bildyukevich A., Volkov V. // Separation and Purification Technology. 2017. V. 183. P. 162–172.
- Anselmi H., Mirgaux O., Bounaceur R., Patisson F. // Chemical Engineering & Technology. 2019. V. 42. I. 4. P. 797–804.
- Lin H., Freeman B.D. // J. Membrane Science. 2004. V. 239. I. 1. P. 105–117.
- Kim J.H., Lee Y.M. // J. Membrane Science. 2001. V. 193. I. 2. P. 209–225.
- Deng L., Hägg M.B. // International J. Greenhouse Gas Control. 2010. V. 4. I. 4. P. 638–646.
- Deng L., Kim T.J., Hägg M.B. // J. Membrane Science. 2009. V. 340. I. 1–2. P. 154–163.
- Houde A.Y., Krishnakumar B., Charati S.G., Stern S.A., Wiley J. // J. Applied Polymer Science. 1996. V. 62. I. 13. P. 2181–2192.
- Daham Wiheeb A., Mun A., Karim E.A., Mohammed T.E., Othman R. // Diyala J. Engineering Sciences. 2015. P. 846–854.
- Niknejad S.M.S., Savoji H., Pourafshari Chenar M., Soltanieh M. // International J. Environmental Science and Technology. 2017. V. 14. I. 2. P. 375–384.
- Orme C.J., Stewart F.F. // J. Membrane Science. 2005. V. 253. I. 1–2. P. 243–249.
- Makhloufi C., Roizard D., Favre E. // J. Membrane Science. 2013. V. 441. P. 63–72.
- Vorotyntsev I.V., Shablykin D.N., Drozdov P.N., Trubyanov M.M., Petukhov A.N., Battalov S.V. // Petroleum Chemistry. 2017. V. 57. I. 2. P. 172–181.
- Modigell M., Schumacher M., Teplyakov V.V., Zenkevich V.B. // Desalination. 2008. V. 224. I. 1–3. P. 186–190.
- Platé N.A., Bokarev A.K., Kaliuzhnyi N.E., Litvinova E.G., Khotimskii V.S., Volkov V.V., Yampol’skii Yu.P. // J. Membrane Science. 1991. V. 60. I. 1. P. 13–24.
- Vorotyntsev I.V., Drozdov P.N., Karyakin N.V. // Inorganic Materials. 2006. V. 42. I. 3. P. 231–235.
- Makhloufi C., Belaissaoui B., Roizard D., Favre E. // Procedia Engineering. 2012. V. 44. P. 143–146.
- Phillip W.A., Martono E., Chen L., Hillmyer M.A., Cussler E.L. // J. Membrane Science. 2009. V. 337. I. 1. P. 39–46.
- Barrer R.M., Barrie J.A., Slater J. // J. Polymer Science. 1958. V. 27. I. 115. P. 177–197.
- GitHub – CCSI-Toolset/membrane_model: Membrane Separation Model: Updated hollow fiber membrane model and system example for carbon capture., (n.d.). https://github.com/CCSI-Toolset/membrane_model.
Supplementary files










