Система для самоактивируемой адресной фотодинамической терапии на основе мультимодального белка DARP-NanoLuc-SOPP3
- Авторы: Шрамова Е.И.1, Фролова А.Ю.1, Филимонова В.П.1, Деев С.М.1,2,3, Прошкина Г.М.1
-
Учреждения:
- Институт биоорганической химии им. академиков М.М. Шемякина и Ю.А. Овчинникова РАН
- Научно-исследовательская лаборатория «Биомаркер», Институт фундаментальной медицины и биологии Казанского федерального университета
- Первый Московский государственный медицинский университет имени Сеченова (Сеченовский университет)
- Выпуск: Том 15, № 4 (2023)
- Страницы: 100-110
- Раздел: Экспериментальные статьи
- URL: https://ogarev-online.ru/2075-8251/article/view/253814
- DOI: https://doi.org/10.32607/actanaturae.27331
- ID: 253814
Цитировать
Аннотация
Несмотря на значительный потенциал фотодинамической терапии (ФДТ) как малоинвазивного способа лечения, применение данного метода в онкологии имеет свои ограничения, такие, как 1) ограниченная глубина проникновения возбуждающего света вглубь ткани, что лишает возможности воздействовать на опухоли, локализующиеся глубоко в организме; 2) использование в качестве фотосенсибилизаторов химических медленно биодеградируемых молекул, что приводит к светоактивируемым фотодерматозам и гипертермии у пациентов. Для решения обозначенных проблем в данной работе предложена полностью биосовместимая адресная система для ФДТ без внешнего источника света, работающая на основе биолюминесцентного резонансного переноса энергии (BRET) от окисленной формы люциферазного субстрата к белковой молекуле фотосенсибилизатора SOPP3. BRET-активируемая система представлена мультимодальным белком DARP-NanoLuc-SOPP3, который содержит помимо BRET-пары NanoLuc-SOPP3 адресный модуль DARPin, обеспечивающий тропность данного белка к опухолям, сверхэкспрессирующим рецептор второго типа эпидермального фактора роста человека (HER2). В опытах in vitro и на модели 3D-сфероидов доказана фотоиндуцируемая без внешнего источника света цитотоксичность данной системы в отношении HER2-положительных клеток аденокарциномы рака яичника человека. Кроме того, в опытах на животных с подкожными HER2-положительными опухолями показано селективное накопление DARP-NanoLuc-SOPP3 в опухолевом очаге. Предложенная полностью биосовместимая система для адресной BRET-индуцированной терапии позволяет преодолеть: 1) необходимость во внешнем источнике излучения; 2) побочный фототоксический эффект от аберрантного накопления химических ФС. Полученные результаты демонстрируют большой потенциал полностью белковой самовозбуждающейся BRET-системы для адресной ФДТ.
Полный текст
СПИСОК СОКРАЩЕНИЙ
BRET (bioluminescence resonance energy transfer) – биолюминесцентный резонансный перенос энергии; HER2 (human epidermal growth receptor II) – рецептор второго типа эпидермального фактора роста человека; ФДТ – фотодинамическая терапия; ФС – фотосенсибилизатор.
ВВЕДЕНИЕ
В настоящее время фотодинамическая терапия (ФДТ) широко применяется в онкологии при неоперабельных опухолях, раке кожи и сетчатки, а также для облучения поверхностного эпителия органов, доступных для катетеров и эндоскопов [1–3]. Ключевые компоненты ФДТ – фотосенсибилизатор (ФС), возбуждающий свет определенной длины волны и молекулярный кислород. При фотовозбуждении ФС в присутствии молекулярного кислорода генерирует синглетный кислород и/или свободные радикалы, вызывающие окислительный стресс, и, как следствие, апоптоз или некроз клетки [4]. К очевидным достоинствам ФДТ по сравнению с другими методами онкотерапии следует отнести низкую общую токсичность, минимальную инвазивность и высокую селективность. Малая инвазивность и высокая селективность достигаются за счет сочетания двух факторов: 1) фотосенсибилизатор активируется только под действием света определенной длины волны и 2) активные формы кислорода (АФК), время жизни которых невелико (и этим ограничивается их диффузия в клетке), генерируются в непосредственной близости от возбужденного ФС, что приводит к локализованной гибели клеток. Именно поэтому ФДТ считается одним из наиболее привлекательных фотонных методов терапии опухолей. ФДТ, эффективно воздействующая на опухоль, также является щадящим методом по отношению к организму в целом.
Однако метод ФДТ имеет два существенных ограничения: 1) небольшая глубина (всего 1–2 мм) проникновения возбуждающего света видимого/ближнекрасного диапазона (400–900 нм) вглубь ткани в силу его рассеяния клеточными структурами [5]; 2) индуцируемая дневным светом фототоксичность химических ФС вследствие их медленной биодеградации в организме человека и накоплению в коже. Например, известно, что одобренные к клиническому применению ФС на основе тетрапирроловых препаратов (порфирины, хлорины) и аминолевулиновой кислоты накапливаются в тканях пациента, вызывая индуцированные солнечным светом фотодерматозы и гипертермию [6, 7].
Чтобы преодолеть проблему проникновения возбуждающего света в организм, в экспериментальной онкологии активно развивается направление, основанное на создании самовозбуждающихся систем для ФДТ [8]. В основе работы таких систем лежит биолюминесцентный резонансный перенос энергии (BRET, bioluminescence resonance energy transfer) от окисленной формы люциферазного субстрата (донора) к ФС (акцептору). За последние 10 лет разработано несколько систем для BRET-активируемой ФДТ, основанных на конъюгатах химических ФС с люциферазой и показавших свою эффективность в исследованиях in vivo [9–14].
Новым направлением в BRET-активируемой ФДТ является разработка систем, основанных на полностью биосовместимых материалах, например, с использованием генетических гибридов люцифераз и белковых фототоксинов. В настоящее время существуют только три системы, показывающих возможность использования биоматериалов для BRET-активируемой ФДТ.
В 2020 году Kim E. и соавт. разработали BRET-индуцированные системы на основе гибридов люциферазы RLuc и фототоксических белков (KillerRed и miniSOG) [15]. Специфическое действие BRET-индуцированной системы в отношении раковых клеток обусловлено присутствием в составе молекулы белка «люцифераза–фототоксичный белок» лидерного пептида WLEAAYQRFL, специфичного к рецептору интегрина b1 (ITGb1). В отсутствие внешнего источника света было продемонстрировано специфическое BRET-индуцированное действие данной системы в отношении первичных опухолевых линий, полученных от пациентов с раком молочной железы, а также на мышиных моделях с ксенографтными опухолями.
В 2022 году нашей группой была предложена полностью генетически кодируемая BRET-индуцируемая система для ФДТ глубинных опухолей [16]. Генно-инженерная люцифераза NanoLuc [17], используемая в качестве внутреннего источника света, и фототоксический флавопротеин miniSOG [18], действующий как генератор АФК, были объединены в одну генетическую конструкцию. Используя псевдотипированные лентивирусы, специфичные к HER2-онкомаркеру, нами показана возможность адресной доставки созданной генетической конструкции непосредственно в опухолевые клетки в организме животного, причем удалось добиться ингибирования роста не только первичного узла, но и метастазов. Будучи генетически кодируемой, данная конструкция может быть доставлена к опухолям, находящимся на любой глубине в организме. Позднее, используя фототоксичный белок SOPP3 [19] (аналог miniSOG, характеризующийся высоким квантовым выходом генерации синглетного кислорода), мы разработали адресную систему доставки BRET-активируемой белковой пары NanoLuc-SOPP3 в составе HER2-специфичных липосом и доказали эффективность работы данной системы на модели подкожной ксенографтной опухоли, а также на модели глубинных внутрибрюшинных диссеминированных опухолей [20].
Очевидно, что создание BRET-индуцируемых систем, основанных на полностью биосовместимых и биодеградируемых материалах, позволяет преодолеть не только проблему доставки возбуждающего света к глубинным тканям, но и проблему токсичности химических ФС.
В данной работе мы предлагаем использовать мультимодальный адресный белок DARP-NanoLuc-SOPP3, который содержит не только BRET-пару NanoLuc-SOPP3, но и адресный модуль DARPin, обеспечивающий тропность данного белка к опухоль-ассоциированному антигену рака молочной железы и яичников человека. На модели 3D-сфероидов показано, что DARP-NanoLuc-SOPP3 может использоваться для адресной BRET-индуцированной ФДТ. Схема эксперимента представлена на рис. 1.
Рис. 1. Система на основе мультимодального белка DARP-NanoLuc-SOPP3 для адресной BRET-индуцированной ФДТ. Адресный модуль DARPin обеспечивает связывание BRET-пары NanoLuc-SOPP3 с HER2-рецепторами раковых клеток в составе сфероида. В присутствии люциферазного субстрата происходит безызлучательный перенос энергии (BRET) от окисленной формы субстрата на фотосенсибилизатор SOPP3. Часть энергии идет на выработку активных форм кислорода (АФК), что вызывает гибель раковой клетки. Рисунок сделан с помощью ресурса BioRender.com (https://www.biorender.com)
ЭКСПЕРИМЕНТАЛЬНАЯ ЧАСТЬ
Клонирование гена DARP-NanoLuc-SOPP3
Кодирующую последовательность DARPin_9-29 амплифицировали с плазмиды pET22-DARP-mCherry [21] c использованием набора специфических праймеров T7 forward (5’-TAA TAC GAC TCA CTA TAG GG-3’) и Dp-nano-rev (5’-GTG AAG AAG ACC ATC ATC GCG GCG CCA CCA CCA CTG CTC CCG GG-3’). Кодирующую последовательность гена люциферазы NanoLuc амплифицировали с плазмиды pNL1.1.CMV (Promega) с использованием специфических праймеров Dp-nano-dir (5’-GT GGT GGC GCG ATG GTC TTC ACA CTC GAA GAT-3’) и Nano-G4S-Bam-rev (5’-GTA CGG ATC CGC TCC CTC CGC CAC CCG CCA GAA TGC GTT CGC ACA G-3’). 5’-Области праймеров Dp-nano-dir и Dp-nano-rev взаимно комплементарны, что позволяет проводить лигирование кодирующих последовательностей DARPin_9-29 и NanoLuc во время амплификации. ПЦР-фрагмент, кодирующий DARP-NanoLuc, обрабатывали рестриктазами NdeI/BamHI и клонировали в вектор pET24, обработанный этими же рестриктазами. Кодирующую последовательность гена SOPP3 амплифицировали с плазмиды pET24-SOPP3 (любезно предоставлена А.А. Пахомовым, ИБХ РАН) с использованием специфических праймеров mS-Bam-dir (5’-CAT CAC GGA TCC GAA AAG AGC TTT GTG ATT ACC-3’) и mS-Hind-rev (5’- GTA CAA GCT TGC CAT CAA CCT GCA CAC CAA T-3’). Полученный ПЦР-фрагмент обрабатывали рестриктазами BamHI/HindIII и лигировали с вектором pET24-DARP-NanoLuc, обработанным этим же набором рестриктаз. Правильность финальной конструкции доказывали секвенированием. Кодирующая последовательность гена DARP-NanoLuc-SOPP3 соответствует белку с первичной структурой:
MDLGKKLLEAARAGQDDEVRILMANGADVNAHDFYGITPLHLAANFGHLEIVEVLLKHGADVNAFDYDNTPLHLAADAGHLEIVEVLLKYGADVNASDRDGHTPLHLAAREGHLEIVEVLLKNGADVNAQDKFGKTAFDISIDNGNEDLAEILQEFPKPSTPPGSSGGAMVFTLEDFVGDWRQTAGYNLDQVLEQGGVSSLFQNLGVSVTPIQRIVLSGENGLKIDIHVIIPYEGLSGDQMGQIEKIFKVVYPVDDHHFKVILHYGTLVIDGVTPNMIDYFGRPYEGIAVFDGKKITVTGTLWNGNKIIDERLINPDGSLLFRVTINGVTGWRLCERILAGGGGSGSEKSFVITDPRLPDNPIIFASDGFLELTEYSREEILGRNGRFLQGPETDQATVQKIRDAIRDQREITVQLINYTKSGKKFLNLLNLQPIRDQKGELQAFIGVQVDGKLAAALEHHHHHH.
Экспрессия гена DARP-NanoLuc-SOPP3
Ген целевого белка экспрессировали в штамме Escherichia coli Rosetta(DE3), трансформированном плазмидой pET24-DARP-NLuc-SOPP3. Трансформанты выращивали при 37°С в жидкой среде LB в присутствии канамицина и хлорамфеникола (30 и 34 мкг/мл соответственно) с аэрацией до достижения культурой оптической плотности OD600 0.6–0.8. Экспрессию гена индуцировали добавлением изопропил-β-D-1-тиогалактопиранозида (ИПТГ) до конечной концентрации 0.4 мМ. После добавления ИПТГ клетки растили при 37°С в течение 4 ч, а затем при 18°С в течение ночи. Клеточную суспензию осаждали центрифугированием при 4000 g в течение 10 мин при комнатной температуре. Полученные осадки хранили при -20°С. Для выделения белка клетки размораживали, ресуспендировали в промывочном буфере (50 мМ Трис-HCl, 500 мМ NaCl, 10 мМ имидазол, рН 8.0). Клетки разрушали с помощью ультразвукового дезинтегратора Sonopulse HD 3100 (Bandeline, Германия) в режиме: 10 с – ультразвуковая обработка; 10 с – охлаждение, 5 циклов. Осветленный клеточный лизат получали центрифугированием при 20000 g в течение 30 мин при 4°С. Супернатант наносили на агарозную колонку Ni-NTA (Qiagen), предварительно уравновешенную промывочным буфером. Колонку промывали 5-кратным объемом промывочного буфера и элюировали белок буфером, содержащим 50 мМ Трис-HCl, 500 мМ NaCl, 500 мМ имидазол, pH 8.0.
Оценка величины биолюминесцентного резонансного переноса
Для того чтобы рассчитать эффективность биолюминесцентного резонансного переноса от донора к акцептору в системе DARP-NanoLuc-SOPP3, проводили измерение спектров люминесценции DARP-NanoLuc-SOPP3 и белка NanoLuc в присутствии 10 мкМ фуримазина. Измерения проводили с использованием планшетного флуориметра Infinite 1000 Pro (Tecan, Австрия) в диапазоне длин волн 400–600 нм с шагом 2 нм и интегральным временем 10 мс. Значение BRET рассчитывали как соотношение энергии, излучаемой акцептором (DARP-NanoLuc-SOPP3) и донором (NanoLuc). Из-за перекрывания спектров испускания донора и акцептора для определения эффективности переноса энергии требуется вычитание сигналов, обусловленных излучением донора в отсутствие акцептора [22–25]. Таким образом, эффективность переноса энергии представляет собой отношение величины эмиссии системы «донор–акцептор» (белок DARP-NanoLuc-miniSOG) на длине волны максимума испускания акцептора к величине эмиссии этой системы на длине волны максимума испускания донора за вычетом этого же отношения, детектированного по спектру испускания свободного донора (белок NanoLuc).
Клеточные культуры
В работе использовали следующие клеточные линии: HEK293T (высокотрансфицируемые клетки, экспрессирующие Т-антиген SV40, полученные на основе клеток почки эмбриона человека), SKOV3 (карцинома яичников человека), SKOV3.ip1-Kat (клеточная линия, стабильно экспрессирующая дальний красный флуоресцентный белок TurboFP635; исходная родительская линия SKOV3.ip1 представляет собой клеточную линию, выделенную из внутрибрюшинного асцита иммунодефицитной мыши, которой интраперитонеально были введены клетки аденокарциномы яичника человека SKOV3), EA.hy926 (гибридная клеточная линия на основе первичных клеток пупочной вены человека и клеток аденокарциномы легкого человека A549), BJ-5TA (иммортализованные фибробласты hTERT, полученные на основе клеток крайней плоти человека), HeLa (карцинома шейки матки). Клетки культивировали в стандартных условиях (37°С во влажной атмосфере с 5% CO2) в среде RPMI 1640 или DMEM («ПанЭко», Россия), содержащей 2 мМ L-глутамина («ПанЭко»), 10% фетальной бычьей сыворотки (Gibco) и антибиотик (10 ЕД/мл пенициллина, 10 мкг/мл стрептомицина, «ПанЭко»).
Получение клеточных линий, стабильно экспрессирующих флуоресцентный белок GFP
За день до трансфекции клетки HEK293T рассевали в 6-луночный планшет в концентрации 0.6×106 клеток/мл в полной ростовой среде без антибиотика. В день трансфекции ростовую среду заменяли на среду без сыворотки и антибиотика. Лентивирусные плазмиды третьего поколения pMDLg/pRRE, pRSV-Rev, pCMV-VSV-G, а также репортерную плазмиду pWPT-GFP смешивали в соотношении 2:1:0.4:2 в среде, не содержащей сыворотку и антибиотик. Суммарно на лунку 6-луночного планшета добавляли 2 мкг pMDLg/pRRE, 1 мкг pRSV-Rev, 0.4 мкг pCMV-VSV-G и 2 мкг pWPT-GFP. Затем к раствору ДНК добавляли 20 мкл реагента для трансфекции (TransIntro© PL transfection reagent, TransGen Biotech, КНР), осторожно перемешивали и инкубировали в течение 15 мин при комнатной температуре. ДНК-липосомные комплексы добавляли к клеткам, инкубировали в течение 4–6 ч, после чего среду заменяли полной средой для культивирования. Вирусные частицы собирали через 24, 48 и 72 ч, объединяли и центрифугировали (10 мин при 500 g). Вирусы добавляли к клеткам EA.hy926 и BJ-5TA при достижении культурой ~70% конфлюэнтности монослоя и центрифугировали (в планшетах) в течение 90 мин при 1200 g в присутствии 8 мкг/мл полибрена. Через 7 ч среду с лентивирусными частицами заменяли свежей полной ростовой средой. Флуоресценцию GFP оценивали с помощью флуоресцентного микроскопа Axiovert 200 (Carl Zeiss, ФРГ) и методом проточной цитометрии через 72 ч.
Конъюгация DARP-NanoLuc-SOPP3 с флуоресцентными красителями
SOPP3 представляет собой слабый флуорофор. Чтобы быть видимым при проведении проточной цитометрии или конфокальной микроскопии, DARP-NanoLuc-SOPP3 конъюгировали с N-гидроксисукцинимидными эфирами красителей (AF488 и Cy5.5, «Люмипроб», Россия). Конъюгацию проводили в 20 мМ фосфатном буфере (pH 8.0) в присутствии 10-кратного молярного избытка красителя. Реакцию вели в течение 1 ч при комнатной температуре. Очистку конъюгата «белок-краситель» от непрореагировавшего красителя проводили с использованием гель-проникающей хроматографии на колонке с сефадексом G25 (Cytiva).
Проточная цитометрия
Экспрессию GFP в клетках EA.hy926 и BJ-5TA после лентивирусной трансдукции, а также анализ функциональной активности HER2-специфичного модуля в составе белка DARP-NanoLuc-SOPP3 определяли с использованием проточной цитометрии на приборе NovoCyte 3000 (AceaBio, США). Для этого клетки (EA.hy926, EA.hy926-GFP, BJ-5TA, BJ-5TA-GFP или SKOV3.ip1-Kat) снимали с подложки раствором Версена («ПанЭко»), промывали фосфатно-солевым буфером и проводили анализ.
Для оценки способности связывания DARP-NanoLuc-SOPP3 с рецептором HER2, клетки (HER2-положительные клетки SKOV3.ip1-Kat, клетки рака шейки матки HeLa с нормальным уровнем экспрессии рецептора HER2, а также эндотелиальные клетки EA.hy926 и клетки стромы BJ-5TA) инкубировали с 300 нМ конъюгата DARP-NanoLuc-SOPP3-AF488 в полной ростовой среде (10 мин при 37ºС). Клетки промывали 3 раза фосфатно-солевым буфером и анализировали на приборе NovoCyte 3000.
Флуоресценцию GFP или AF488 возбуждали лазером с длиной волны 488 нм и детектировали в канале 530 ± 30 нм (канал FITC).
Конфокальная микроскопия
Связывание адресного модуля в составе DARP-NanoLuc-SOPP3 с рецептором HER2 на поверхности клеток SKOV3.ip1, для которых характерна сверхэкспрессия данного рецептора, изучали с использованием конфокальной микроскопии. Около 3500 клеток линии SKOV3.ip1 высевали в лунки 96-луночного планшета со стеклянным дном (Eppendorf) и культивировали в течение ночи. На следующий день к клеткам добавляли 250 нМ конъюгата DARP-NanoLuc-SOPP3-Cy5.5 (концентрация указана по красителю). Инкубацию клеток с конъюгатом проводили в течение 20 и 180 мин. Ядра окрашивали 10 нМ Hoechst33342 в течение 10 мин при 37°C. Клетки трижды промывали фосфатно-солевым буфером, добавляли среду FluoroBright (Gibco) и анализировали с помощью конфокального микроскопа LSM 980 (Carl Zeiss), используя масляный иммерсионный объектив 63× Plan-Apochromat. Флуоресценцию Hoechst33342 возбуждали лазером с длиной волны 405 нм, детекцию проводили при 410–520 нм, Cy5.5 возбуждали лазером с длиной волны 639 нм, флуоресценцию детектировали при 642–755 нм.
Изображения сфероидов анализировали с помощью конфокального микроскопа LSM 980, используя сухой объектив × 10 и режим Z-стека. TurboFP635 возбуждали лазером с длиной волны 543 нм, детекцию флуоресценции проводили в диапазоне 642–755 нм, флуоресценцию GFP возбуждали лазером с длиной волны 488 нм и детектировали при 497–562 нм.
Получение 3D-сфероидов
Получение 3D-сфероидов на основе антиадгезивных агарозных матриц проводили по [26] с модификациями. Вкратце, 81-луночные агарозные формочки готовили из 1% агарозы, расплавленной в фосфатно-солевом буфере, и помещали в лунки 12-луночного планшета. Клетки SKOV3.ip1-Kat, EA.hy926 или BJ-5TA снимали с подложки, промывали культуральной средой и подсчитывали. Для получения сфероидов из клеток одного типа 150 мкл клеточной суспензии, содержащей 106 клеток SKOV3.ip1-Kat, наслаивали на каждую агарозную формочку. Для получения сфероидов, состоящих из разных типов клеток (эпителиальных, эндотелиальных и стромальных), на каждую агарозную лунку наслаивали по 150 мкл суспензии, содержащей 5×105 клеток SKOV3.ip1-Kat, 2.5×105 клеток EA.hy926 и 2.5×105 клеток BJ-5TA. После этого агарозные формы заливали полной культуральной средой. Для того чтобы осадить клетки на дно агарозной формы, планшеты центрифугировали в течение 1 мин при 100 g. Сфероиды формировались в течение 2 дней.
Анализ BRET-индуцируемой цитотоксичности DARP-NanoLuc-SOPP3 на монослойной (2D) культуре и сфероидах (3D-культура)
Для оценки BRET-индуцируемой цитотоксичности белка DARP-NanoLuc-SOPP3 в отношении монослойной культуры SKOV3.ip1-Kat, EA.hy926 или BJ-5TA высевали в 96-луночные планшеты с плотностью 35 000 клеток/мл для SKOV3.ip1-Kat и 25 000 клеток/мл для EA.hy926 и BJ-5TA. Клетки культивировали в течение ночи в стандартных условиях. Затем к клеткам добавляли DARP-NanoLuc-SOPP3 в разных концентрациях (от 1.8 мкМ до 0). Инкубировали с белком в течение 20 мин, затем в лунки вносили раствор люциферазного субстрата (30 мкМ). Клетки инкубировали в течение 72 ч в стандартных условиях. Цитотоксичность анализировали с помощью МТТ-теста, основанного на способности митохондриальных дегидрогеназ конвертировать водорастворимый тетразолиевый краситель 3-(4,5-диметилтиазол-2-ил)-2,5-дифенилтетразолий бромид в формазан, который кристаллизуется внутри клеток и имеет пурпурную окраску [27]. Культуральную среду удаляли из лунок 96-луночного планшета и в каждую лунку вносили по 100 мкл (0.5 г/л) раствора МТТ («ПанЭко»). Планшеты инкубировали в течение 1 ч при 37ºС, среду удаляли, образовавшиеся кристаллы формазана растворяли в ДМСО (100 мкл/лунка).
Для оценки BRET-индуцируемой цитотоксичности белка DARP-NanoLuc-SOPP3 в отношении 3D-культуры использовали сфероиды, выращенные в течение двух дней. В день эксперимента к клеткам добавляли DARP-NanoLuc-SOPP3 в разных концентрациях (от 20 мкМ до 0). После 2 ч инкубации в каждую лунку добавляли 30 мкМ фуримазина, после чего клетки дополнительно инкубировали еще 72 ч в стандартных условиях. Для анализа цитотоксичности каждый сфероид в объеме 10 мкл из агарозной формы переносили в лунку 96-луночного планшета. Затем в лунку вносили 90 мкл раствора МТТ до конечной концентрации 0.5 г/л, инкубировали при 37°C в течение 1 ч. После окончания инкубации раствор МТТ аккуратно удаляли пипеткой, кристаллы формазана растворяли в ДМСО (100 мкл/лунка).
Поглощение раствора формазана измеряли при длине волны 570 нм с использованием планшетного флуориметра Infinite M100 Pro (Tecan). Относительную жизнеспособность клеток рассчитывали по соотношению поглощения в опытной и контрольной лунке. В качестве контрольной лунки использовали клетки, обработанные 30 мкМ раствором люциферазного субстрата. Значение концентрации DARP-NanoLuc-SOPP3, вызывающее ингибирование роста 50% клеток в популяции (IC50), рассчитывали с использованием программного обеспечения GraphPad Prism (версия 9.4.0, GraphPad Software, Калифорния, США).
Анализ накопления DARP-NanoLuc-SOPP3 в HER2-положительной ксенографтной опухоли in vivo
Эксперимент на животных одобрен Комиссией по контролю за содержанием и использованием животных Института биоорганической химии им. академиков М.М. Шемякина и Ю.А. Овчинникова РАН (протокол 368/2022 от 19.12.2022). Самки мышей линии Balb/c Nude (в возрасте 8 недель) куплены в лицензированном питомнике Пущино, поставляющем свободных от патогенной флоры животных (SPF animals). Животных содержали в стерильных условиях с неограниченным доступом к стерильной пище и воде.
Для получения подкожной HER2-положительной ксенографтной модели суспензию клеток SKOV3 (2 × 106 клеток) в 30% ростовом субстрате Matrigel (Corning) инокулировали подкожно в правый бок мыши. Изучение биораспределения DARP-NanoLuc-SOPP3 в организме животного начинали при достижении опухолью объема 200 мм3. Примерно через 3 недели после прививки опухоли животным в ретроорбитальный синус вводили 100 мкл 40-мкМ конъюгата DARP-NanoLuc-SOPP3-Cy5.5 (концентрация указана по красителю). Распределение DARP-NanoLuc-SOPP3-Cy5.5 в организме животного оценивали с использованием системы прижизненного биоимиджинга IVIS Spectrum (PerkinElmer, США). Параметры возбуждения/эмиссии для визуализации были следующими: 640/680, 640/700, 640/720, 640/740, 640/760, 640/780, 675/720, 675/740, 675/760, 675/780, 710/760 и 710/780 нм. Спектральное разделение изображения осуществляли с помощью программного обеспечения IVIS Spectrum.
РЕЗУЛЬТАТЫ И ОБСУЖДЕНИЕ
Получение белка DARP-NanoLuc-SOPP3 для адресной BRET-индуцируемой ФДТ и его функциональная характеристика в 2D-культуре
Для создания адресной BRET-индуцируемой системы, имеющей полностью белковую природу, мы получили генетическую конструкцию, кодирующую в одной рамке считывания адресный модуль, специфичный к онкомаркеру HER2, ген люциферазы NanoLuc и ген фототоксичного белка SOPP3 (рис. 2). В качестве адресной молекулы в данной конструкции использовали HER2-специфичный белок неиммуноглобулинового скаффолда DARPin_9-29, который способен взаимодействовать с рецептором HER2 с высокой аффинностью (1 нМ) [28]. HER2 представляет собой опухоль-ассоциированный антиген, сверхэкспрессия которого характерна для многих опухолей человека: рака молочной железы, легких, желудка, яичников, простаты [29, 30].
Генетическую конструкцию, кодирующую DARPin-NanoLuc-SOPP3, получали как описано в «Экспериментальной части» (рис. 2А). Белок DARPin-NanoLuc-SOPP3 очищали с помощью аффинной металл-хелатной хроматографии. По результатам электрофореза в денатурирующем полиакриламидном геле (рис. 2А) видно, что выделенный белок соответствует расчетной молекулярной массе (51 кДа). О функциональной активности фототоксического модуля SOPP3 в составе гибридной конструкции DARPin-NanoLuc-SOPP3 судили по спектру флуоресценции, который идеально совпадает с опубликованными данными [19] (рис. 2Б). Эффективность биолюминесцентного резонансного переноса энергии (величина BRET) в системе DARP-NanoLuc-SOPP3 определяли, исходя из люминесцентных спектров белков DARP-NanoLuc-SOPP3 и NanoLuc, прописанных в присутствии люциферазного субстрата фуримазина (рис. 2Б). Величина BRET составила 1.14, что согласуется с нашими предыдущими данными для белка NanoLuc-SOPP3 [20].
Функциональную активность адресного модуля DARPin в составе гибридного белка оценивали по способности DARP-NanoLuc-SOPP3 взаимодействовать с рецептором HER2 на поверхности раковых клеток. С этой целью DARP-NanoLuc-SOPP3 конъюгировали с флуоресцентным красителем (как описано в «Экспериментальной части»), связывание флуоресцентного конъюгата с рецептором HER2 изучали методом проточной цитометрии и конфокальной микроскопии. Как видно из рис. 2В, связывание DARP-NanoLuc-SOPP3 является строго специфичным в отношении клеток SKOV3.ip-Kat, характеризующихся сверхэкспрессией рецептора HER2 (сдвиг медианы флуоресценции обработанных конъюгатом клеток относительно контроля возрастает ~ в 100 раз). Тогда как в эпителиальных клетках HeLa, характеризующихся нормальным уровнем экспрессии рецептора HER2, равно как и в HER2-отрицательных стромальных клетках (EА.hy926 и BJ5-TA), наблюдается незначительный сдвиг медианы флуоресценции (в 2.5–5 раз) (рис. 2В). Методом конфокальной микроскопии показано, что DARPin-NanoLuc-SOPP3-Cy5.5 эффективно связывается с поверхностью клеточной мембраны SKOV3.ip1 в течение 20 мин (рис. 2Г). Дальнейшая инкубация ведет к интернализации DARP-NanoLuc-SOPP3 и через 3 ч весь белок оказывается внутри клетки, о чем свидетельствует наличие красных пикселей в цитоплазме (рис. 2Г). Опыт по BRET-индуцированной цитотоксичности в отношении монослойной культуры (2D) HER2-положительных SKOV3.ip1-клеток показал, что DARP-NanoLuc-SOPP3 в присутствии фуримазина вызывает фототоксический эффект, при этом IC50, рассчитанная с помощью программы GraphPad Prism, составляет 588.6 нМ.
Рис. 2. Система на основе мультимодального белка DARP-NanoLuc-SOPP3 для адресной BRET-индуцированной ФДТ: характеристика in vitro. А – схема генетической конструкции DARP-NanoLuc-SOPP3 и соответствующего ей белка. Электрофореграмма очищенного препарата белка представлена справа от схемы. Дорожка 1 – универсальный маркер молекулярных масс, дорожка 2 – DARP-NanoLuc-SOPP3. Б – нормированные спектры люминесценции NanoLuc (голубая кривая) и DARP-NanoLuc-SOPP3 (зеленая кривая) в присутствии 10 мкМ фуримазина. Оранжевая кривая соответствует нормированному спектру флуоресценции DARP-NanoLuc-SOPP3, полученного при возбуждении лазером 460 нм. В – рецептор-специфическое взаимодействие DARP-NanoLuc-SOPP3-FITC с клетками, экспрессирующими разный уровень рецептора HER2. Представлены данные проточной цитометрии для канала флуоресценции флуоресцеин-5-изотиоцианата (FITC, λex = 488 нм, λem = 530±30 нм). Красные линии на пиктограммах соответствуют клеткам (контроль), не конъюгированным с флуоресцентным красителем, синие линии – клеткам, обработанным DARP-NanoLuc-SOPP3-FITC. Численные значения на пиктограммах соответствуют медианам интенсивности флуоресценции. Г – совмещенные конфокальные изображения клеток SKOV3.ip1 в синем и красном каналах флуоресценции после инкубации с DARP-NanoLuc-SOPP3-Cy5.5 в течение 20 мин и 3 ч. Ядра окрашены Hoechst33342. Д – BRET-индуцированная цитотоксичность in vitro DARP-NanoLuc-SOPP3 в присутствии 30 мкМ фуримазина. Представлены данные для клеток SKOV3.ip1, EA.hy926 и BJ-5TA. Масштабная линейка на конфокальных изображениях соответствует 10 мкм
Функциональная характеристика DARP-NanoLuc-SOPP3 в 3D-культуре
Известно, что 2D-модели не являются оптимальной системой для тестирования цитотоксичности лекарств, поскольку не отражают многих свойств опухоли в организме, обусловленных ее трехмерной организацией, таких, как градиент молекулярного кислорода, питательных веществ и метаболитов, наличие межклеточных контактов с клеточным матриксом и клетками стромы. В конечном счете, именно специфическое микроокружение опухоли обусловливает гетерогенность метаболизма, паттерна генной экспрессии и, как следствие, устойчивости раковых клеток к терапевтическим препаратам. 3D-модели рака человека, или сфероиды, предоставляют лучшую платформу для исследований эффективности лекарств, чем обычная 2D-культура, поскольку позволяют воспроизвести важные аспекты микроокружения опухоли, наиболее приближенные к in vivo моделям. Именно поэтому мы оценивали BRET-индуцированную цитотоксичность DARP-NanoLuc-SOPP3 на культуре сфероидов, сформированных из клеток аденокарциномы яичников (SKOV3.ip1) и клеток стромы, представленной модифицированными клетками пупочной вены человека EA.hy926 и клетками модифицированных фибробластов BJ-5TA.
Чтобы иметь возможность следить за структурой сфероидов с помощью конфокальной микроскопии, с использованием лентивирусной трансдукции были получены клеточные линии EA.hy926 и BJ-5TA, стабильно экспрессирующие ген GFP. Эффективность трансдукции оценивали с использованием проточной цитометрии. Как видно из рис. 3А, уровень трансдукции геном GFP клеток EA.hy926 и BJ-5TA составил 98.33 и 75.87% соответственно.
Жизнеспособность клеток в составе сфероида изучали с помощью проточной цитометрии по наличию мертвых клеток в культуре, детектируемых йодистым пропидием. В этом эксперименте использовали сфероиды, полученные на основе клеток SKOV3.ip1-Kat, EA.hy926-GFP и BJ-5TA-GFP. В качестве контроля использовали исходные клеточные линии. Сфероиды на 5-й день роста разрушали трипсином, окрашивали йодистым пропидием и измеряли флуоресценцию в канале йодистого пропидия. Как видно из рис. 3Б, количество мертвых клеток в сфероидах сопоставимо с количеством мертвых клеток в культуре исходных клеточных линий на соответствующий день культивирования при сопоставимом количестве анализируемых клеток.
Сфероиды формировали как описано в «Экспериментальной части». Как видно из рис. 3В, формируемые структуры имеют морфологию сфероидов с ярко выраженной стромальной сетью (зеленые тяжи на рис. 3В). При культивировании сфероиды заметно увеличиваются в объеме, и к пятому дню культивирования клетки стромы почти полностью покрываются клетками аденокарциномы яичника, что идеально согласуется с ранее опубликованными данными для сфероидов подобного состава [31].
Для того чтобы изучить взаимодействие DARP-NanoLuc-SOPP3 со сфероидами, нами были получены сфероиды на основе флуоресцентных клеток SKOV3.ip-Kat и клеток EA.hy926 и BJ-5TA, немодифицированных GFP. Для визуализации взаимодействия DARP-NanoLuc-SOPP3 с рецептором HER2 на поверхности сфероида использовали конъюгат DARP-NanoLuc-SOPP3 с FITC. Как видно из рис. 3Г, DARP-NanoLuc-SOPP3-FITC эффективно взаимодействует со сфероидами, о чем говорит зеленая корона вокруг сфероида. Со временем происходит уменьшение зеленого флуоресцентного сигнала на поверхности сфероида, что говорит о проникновении DARP-NanoLuc-SOPP3 внутрь сфероида.
Рис. 3. Функциональная характеристика DARP-NanoLuc-SOPP3 в 3D-культуре. А – оценка эффективности лентивирусной трансдукции геном GFP клеточных линий BJ-5TA и EA.hy926 методом проточной цитометрии. На пиктограммах зеленые кривые соответствуют нетрансдуцированным клеткам (контроль автофлуоресценции), красные – трансдуцированная культура. Численные значения соответствуют значениям интенсивности флуоресценции в канале FITC (λex = 488 нм, λem = 530 ± 30 нм) для трансдуцированных клеточных линий. Б – оценка жизнеспособности сфероидов на 5-й день культивирования. Представлены данные проточной цитометрии по окрашиванию монослойных культур (указаны на пиктограммах) и сфероидов (3D) йодистым пропидием (PI) (канал PI: λex = 488 нм, λem = 615 ± 20 нм). На левой пиктограмме приведены неокрашенные клетки (контроль автофлуоресценции), на правой – после инкубации с PI. Численные значения соответствуют количеству окрашенных PI клеток, выраженному в процентах от общего количества событий. В – конфокальные изображения сфероидов, полученных на основе клеток SKOV3.ip-Kat, EА.hy926-GFP и BJ-5TA-GFP. Представлены изображения сфероидов на 2-й и 5-й день культивирования в совмещенных красном и зеленом каналах флуоресценции (крайний левый столбец) и с разбивкой по каналам флуоресценции. Крайний правый столбец соответствует изображению сфероидов в проходящем свете. Г – оценка взаимодействия DARP-NanoLuc-SOPP3-FITC со сфероидами, полученными на основе клеток SKOV3.ip-Kat, EА.hy926 и BJ-5TA. Представлены конфокальные изображения сфероидов через различное время инкубации (3, 24 и 72 ч) с DARP-NanoLuc-SOPP3-FITC (0.5 мкМ, концентрация указана по красителю). Масштабная линейка на конфокальных изображениях соответствует 100 мкм
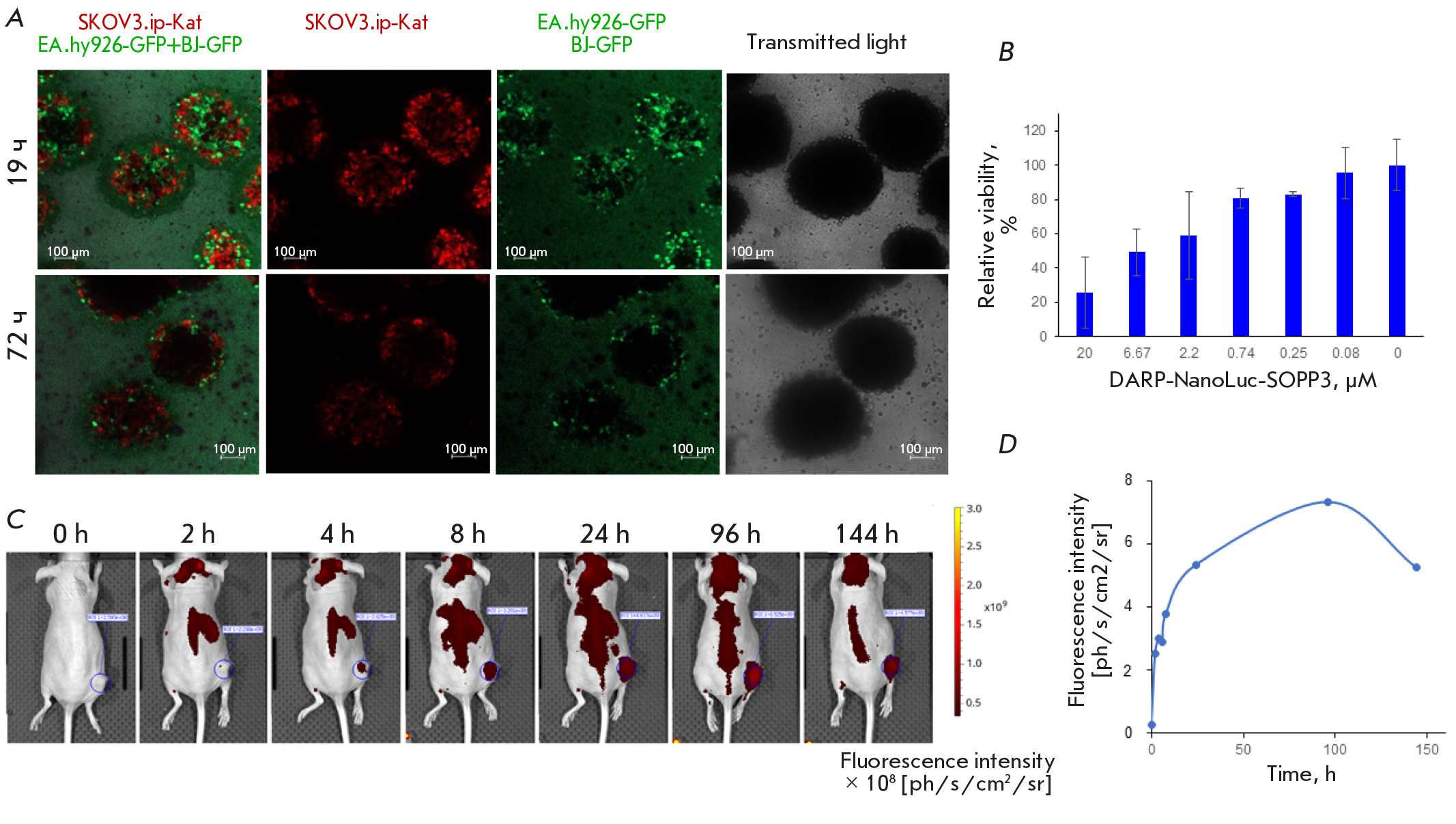
BRET-индуцированную фототоксичность, вызываемую DARP-NanoLuc-SOPP3, изучали на сфероидах, сформированных из клеток SKOV3.ip-Kat, EA.hy926-GFP и BJ-5TA-GFP. Как видно из рис. 4А, под действием DARP-NanoLuc-SOPP3 в присутствии фуримазина наблюдается изменение во времени морфологии структуры сфероидов. Отметим, что в промежутке 19–72 ч уменьшается флуоресцентный сигнал не только для HER2-положительных клеток аденокарциномы SKOV3.ip-Kat, но и для клеток стромы. BRET-индуцированная цитотоксичность DARP-NanoLuc-SOPP3 в присутствии фуримазина оказалась в ~10 раз ниже в отношении 3D-культуры по сравнению с 2D-культурой (IC50, рассчитанная с помощью GraphPad Prism 10.1.0, составила 6.58 мкМ, рис. 4Б).
Для изучения роли адресного модуля DARPin в селективном накоплении DARP-NanoLuc-SOPP3 в HER2-положительных опухолях животных с помощью системы прижизненного биоимиджинга IVIS на мышах с ксенографтными подкожными опухолями на основе клеток SKOV3 была исследована динамика накопления конъюгата DARP-NanoLuc-SOPP3 с красителем Cyanine 5.5 в опухоли. Через 2 ч после внутривенного введения животному 40-мкМ раствора DARP-NanoLuc-SOPP3-Cy5.5 (концентрация указана по красителю) в опухоли начинает детектироваться флуоресцентный сигнал, который постепенно усиливается, достигая максимума к 96 ч (рис. 4В,Г), после чего снижается. Полученные результаты позволяют заключить, что адресный модуль DARPin в составе BRET-пары NanoLuc-SOPP3 позволяет не только быстро (в течение первых 2–4 ч после инъекции) накопиться препарату в опухоли, но и избежать накопления в жизненно важных органах.
Рис. 4. BRET-индуцированная цитотоксичность DARP-NanoLuc-SOPP3 в 3D-культуре и биораспределение in vivo. А – конфокальные изображения сфероидов (SKOV3.ip-Kat, EА.hy926-GFP и BJ-5TA-GFP) после инкубации в течение 19 и 72 ч с DARP-NanoLuc-SOPP3 (300 мкМ). Б – BRET-индуцированная цитотоксичность DARP-NanoLuc-SOPP3 в отношении сфероидов, сформированных из клеток аденокарциномы яичника и клеток стромы. В – распределение DARP-NanoLuc-SOPP3-Cy5.5 в организме мыши с ксенографтной подкожной HER2-положительной опухолью (обведена синей пунктирной линией) на основе клеток SKOV3. Г – зависимость интенсивности флуоресценции (выражена в фотонах в секунду на см2 на стерадиан) от времени. График построен на основании данных, соответствующих средней яркости области опухоли на рис. В (синяя пунктирная линия) в определенный момент времени
ЗАКЛЮЧЕНИЕ
Традиционная ФДТ представляет собой очень перспективный подход к лечению злокачественных опухолей благодаря пространственной и временной избирательности и минимальной инвазивности по отношению к здоровым клеткам. Однако глубина проникновения света, необходимая для активации ФС, равно как и аберрантное накопление химических ФС в клетках кожи, приводящее к нежелательным светоактивируемым реакциям, сдерживают широкое применение ФДТ в клинике [5, 32]. Решить эти проблемы позволит создание BRET-активируемых систем, состоящих из полностью биосовместимых компонентов.
В данном исследовании нами создана система для адресной HER2-специфичной BRET-активируемой ФДТ на основе мультимодального белка DARP-NanoLuc-SOPP3, состоящего из адресного модуля, специфичного к онкомаркеру HER2, и белковой пары для BRET-индуцированной ФДТ NanoLuc-SOPP3. В опытах in vitro и на модели 3D-сфероидов доказана фотоиндуцируемая без внешнего источника света цитотоксичность данной системы в отношении HER2-положительных клеток аденокарциномы яичников человека, кроме того, в опытах на животных с подкожными HER2-положительными опухолями показано селективное накопление DARP-NanoLuc-SOPP3 в опухолевом очаге. Учитывая опубликованные данные, согласно которым время полузатухания люминесцентного сигнала в системе NanoLuc-фуримазин составляет более 2 ч [17], а также наши данные по BRET-индуцированной фототоксичности NanoLuc-SOPP3 [20], мы полагаем, что мультимодальный белок DARP-NanoLuc-SOPP3 может использоваться в терапии in vivo при схеме введения белка и люциферазного субстрата фуримазина, обеспечивающей длительное, одновременное и высокое поддержание в опухоли этих компонентов, ключевых для BRET-индуцированной ФДТ.
Наши результаты демонстрируют большой потенциал разработанной белковой самовозбуждающейся адресной BRET-системы для ФДТ.
На основании проведенных исследований можно заключить, что предложенная в данной работе полностью биосовместимая система для адресной BRET-индуцированной терапии на основе белка DARP-NanoLuc-SOPP3 позволяет преодолеть два основных ограничения традиционной ФДТ: 1) побочный фототоксический эффект от аберрантного накопления химических ФС и вызванные этим светоактивируемые реакции; 2) необходимость внешнего источника излучения, зачастую в виде дорогостоящих в силу высокотехнологичной конфигурации, устройств.
Работа выполнена при финансовой поддержке Российского научного фонда № 21-74-30016 «Органотипические модели опухолей с использованием микрофлюидных технологий».
Об авторах
Е. И. Шрамова
Институт биоорганической химии им. академиков М.М. Шемякина и Ю.А. Овчинникова РАН
Email: e.i.shramova@gmail.com
Россия, 117997, Москва
А. Ю. Фролова
Институт биоорганической химии им. академиков М.М. Шемякина и Ю.А. Овчинникова РАН
Email: anastasiya_frolova_box@mail.ru
Россия, 117997, Москва
В. П. Филимонова
Институт биоорганической химии им. академиков М.М. Шемякина и Ю.А. Овчинникова РАН
Email: vfhare@gmail.com
Россия, 117997, Москва
С. М. Деев
Институт биоорганической химии им. академиков М.М. Шемякина и Ю.А. Овчинникова РАН; Научно-исследовательская лаборатория «Биомаркер», Институт фундаментальной медицины и биологии Казанского федерального университета; Первый Московский государственный медицинский университет имени Сеченова (Сеченовский университет)
Email: biomem@ibch.ru
Россия, 117997, Москва; 420008, Казань; 119991, Москва
Г. М. Прошкина
Институт биоорганической химии им. академиков М.М. Шемякина и Ю.А. Овчинникова РАН
Автор, ответственный за переписку.
Email: galina.proshkina@gmail.com
https://www.ibch.ru/
Россия, 117997, Москва
Список литературы
- Li X., Lovell J.F., Yoon J., Chen X. // Nat. Rev. Clin. Oncol. 2020. V. 17. № 11. P. 657–674.
- Dolmans D.E., Fukumura D., Jain R.K. // Nat. Rev. Cancer. 2003. V. 3. № 5. P. 380–387.
- Shramova E.I., Kotlyar A.B., Lebedenko E.N., Deyev S.M., Proshkina G.M. // Acta Naturae. 2020. V. 12. № 3. P. 102–113.
- Li X., Kwon N., Guo T., Liu Z., Yoon J. // Angew. Chem. Int. Ed. Engl. 2018. V. 57. № 36. P. 11522–11531.
- Fan W., Huang P., Chen X. // Chem. Soc. Rev. 2016. V. 45. № 23. P. 6488–6519.
- Borgia F., Giuffrida R., Caradonna E., Vaccaro M., Guarneri F., Cannavo S.P. // Biomedicines. 2018. V. 6. № 1. P. 1–12.
- Pallet N., Karras A., Thervet E., Gouya L., Karim Z., Puy H. // Clin. Kidney J. 2018. V. 11. № 2. P. 191–197.
- An Y., Xu D., Wen X., Chen C., Liu G., Lu Z. // Adv. Hlth. Mater. 2023. P. e2301326.
- Hsu C.Y., Chen C.W., Yu H.P., Lin Y.F., Lai P.S. // Biomaterials. 2013. V. 34. № 4. P. 1204–1212.
- Kim S., Jo H., Jeon M., Choi M.G., Hahn S.K., Yun S.H. // Chem. Commun. (Camb.). 2017. V. 53. № 33. P. 4569–4572.
- Kim Y.R., Kim S., Choi J.W., Choi S.Y., Lee S.H., Kim H., Hahn S.K., Koh G.Y., Yunu S.H. // Theranostics. 2015. V. 5. № 8. P. 805–817.
- Yang Y., Hou W., Liu S., Sun K., Li M., Wu C. // Biomacromolecules. 2018. V. 19. № 1. P. 201–208.
- Al-Ani A.W., Zhang L., Ferreira L., Turyanska L., Bradshaw T.D., Thomas N.R. // Nanomedicine. 2019. V. 20. P. 102005.
- Yan H., Forward S., Kim K.H., Wu Y., Hui J., Kashiparekh A., Yun S.H. // Biomaterials. 2023. V. 296. P. 122079.
- Kim E.H., Park S., Kim Y.K., Moon M., Park J., Lee K.J., Lee S., Kim Y.P. // Sci. Adv. 2020. V. 6. № 37. P. eaba3009.
- Shramova E.I., Chumakov S.P., Shipunova V.O., Ryabova A.V., Telegin G.B., Kabashin A.V., Deyev S.M., Proshkina G.M. // Light Sci. Appl. 2022. V. 11. № 1. P. 38–50.
- Hall M.P., Unch J., Binkowski B.F., Valley M.P., Butler B.L., Wood M.G., Otto P., Zimmerman K., Vidugiris G., Machleidt T., et al. // ACS Chem. Biol. 2012. V. 7. № 11. P. 1848–1857.
- Shu X., Lev-Ram V., Deerinck T.J., Qi Y., Ramko E.B., Davidson M.W., Jin Y., Ellisman M.H., Tsien R.Y. // PLoS Biol. 2011. V. 9. № 4. P. e1001041.
- Westberg M., Bregnhoj M., Etzerodt M., Ogilby P.R. // J. Phys. Chem. B. 2017. V. 121. № 40. P. 9366–9371.
- Shramova E.I., Filimonova V.P., Frolova A.Yu., Pichkur E.N., Fedotov V.R., Konevega A.L., Deyev S.M., Proshkina G.M. // Eur. J. Pharm. Biopharm. 2023. V. 193. P. 208–217.
- Mironova K.E., Chernykh O.N., Ryabova A.V., Stremovskiy O.A., Proshkina G.M., Deyev S.M. // Biochemistry (Moscow). 2014. V. 79. № 12. P. 1391–1396.
- Pfleger K.D., Eidne K.A. // Nat. Methods. 2006. V. 3. № 3. P. 165–174.
- Proshkina G.M., Shramova E.I., Shilova O.N., Ryabova A.V., Deyev S.M. // J. Photochem. Photobiol. B. 2018. V. 188. P. 107–115.
- Shramova E.I., Proshkina G.M., Deyev S.M., Petrov R.V. // Dokl. Biochem. Biophys. 2018. V. 482. № 1. P. 288–291.
- Shramova E.I., Proshkina G.M., Deyev S.M., Petrov R.V. // Dokl. Biochem. Biophys. 2017. V. 474. № 1. P. 228–230.
- Sogomonyan A.S., Shipunova V.O., Soloviev V.D., Larionov V.I., Kotelnikova P.A., Deyev S.M. // Acta Naturae. 2022. V. 14. № 1. P. 92–100.
- Mosmann T. // J. Immunol. Methods. 1983. V. 65. № 1–2. P. 55–63.
- Pluckthun A. // Annu. Rev. Pharmacol. Toxicol. 2015. V. 55. P. 489–511.
- Yarden Y. // Oncology. 2001. V. 61 Suppl 2. P. 1–13.
- Yan M., Schwaederle M., Arguello D., Millis S.Z., Gatalica Z., Kurzrock R. // Cancer Metastasis Rev. 2015. V. 34. № 1. P. 157–164.
- Swaminathan S., Ngo O., Basehore S., Clyne A.M. // ACS Biomater. Sci. Eng. 2017. V. 3. № 11. P. 2999–3006.
- Mallidi S., Anbil S., Bulin A.L., Obaid G., Ichikawa M., Hasan T. // Theranostics. 2016. V. 6. № 13. P. 2458–2487.
Дополнительные файлы





