Prescription characteristics of the insulin glargine plus lixisenatide fixed-ratio combination in real-world clinical practice according to the Registry of Diabetes Mellitus in the Moscow Region
- Authors: Misnikova I.V.1, Kovaleva Y.A.1, Andropova M.A.2
-
Affiliations:
- Moscow Regional Research and Clinical Institute (MONIKI)
- “Profmed” LLC
- Issue: Vol 52, No 8 (2024)
- Pages: 426-436
- Section: ARTICLES
- URL: https://ogarev-online.ru/2072-0505/article/view/284271
- DOI: https://doi.org/10.18786/2072-0505-2024-52-044
- ID: 284271
Cite item
Full Text
Abstract
Background: An individualized approach to the treatment of type 2 diabetes mellitus (T2DM) in real-world clinical practice involves identification of patients groups with a maximal response to a certain type of therapeutic intervention. The assessment of clinical characteristics of T2DM patients selected for therapy with a fixed combination of insulin glargine and the glucagon-like peptide-1 receptor agonist (GLP-1 RAs) lixisenatide (iGlarLixi) in real world clinical practice allows for the determination of the appropriateness and rationale for the prescriptions, as well as their compliance with existing clinical guidelines.
Aim: To evaluate the type of glucose-lowering therapy before and after the prescription of iGlarLixi, to identify factors that affect glycemic control and changes in body weight over time during treatment with iGlarLixi in the real-world clinical practice.
Methods: We retrospectively analyzed the data extracted from the Diabetes Registry of the Moscow Region and evaluated the components of glucose-lowering therapy (GLT) in 495 T2DM patients before and after initiation of treatment with iGlarLixi in 01.25.2019 to 06.02.2021. In addition, glycated hemoglobin (HbA1c) level and body mass index (BMI) were assessed in 95 patients before iGlarLixi administration and on treatment with categorization depending on their insulin therapy at baseline.
Results: The median age of the patients who were administered iGlarLixi was 61 [54.3; 68] years; most of them were women (n = 349, 70.5%). Before iGlarLixi was prescribed, 13.3% (n = 66) of the patients had not been receiving any GLT, 47.7% (n = 236) had been taking non-insulin agents (NIAs), and 39.0% (n = 193) had been on insulin therapy. The median HbA1c level was 7.6% [6.9; 8.7], and in 29.7% of patients, the HbA1c was below 7%. In the total sample, there was a significant decrease in BMI after the administration of iGlarLixi from 35.1 kg/m2 [31.2; 40.3] to 34.7 kg/m2 [30.5; 38.1] (p = 0.011), mainly among the patients who had been on insulin treatment before, with their BMI decreasing from 35.7 [31.6; 40.4] to 34.9 [31.4; 38.0] kg/m2; p = 0.007). Regardless of the changes in body weight over time and the initial GLT, treatment with iGlarLixi was associated with a significant decrease in the HbA1c levels compared to baseline: in the patients who had been on insulin treatment from 7.5% [6.9; 9.0] to 7.1% [6.5; 7.8] (p = 0.001) and in the initially non-insulin treated patients from 7.9% [7.0; 8.9] to 7.0% [6.5; 7.8] (p < 0.001).
Conclusion: The study results confirm the possibility to use iGlarLixi for the initiation of insulin therapy and as an alternative to the intensification of insulin treatment. The addition of iGlarLixi to GLT regimens in the patients who had been treated with a basal insulin, promoted a decrease in HbA1c and BMI levels. In most cases, iGlarLixi was prescribed in the cases with insufficient glycemic control.
Full Text
Сахарный диабет (СД) 2-го типа – заболевание, характеризующееся прогрессирующим снижением функциональной способности бета-клеток поджелудочной железы вырабатывать инсулин, что ведет к необходимости интенсификации сахароснижающей терапии (ССТ). Если диета, физические упражнения и препараты неинсулинового ряда (ПНИР) не позволяют поддерживать гликемический контроль, рассматривается возможность назначения базального инсулина и в конечном итоге прандиального инсулина. При этом решение об инициации инсулинотерапии нередко откладывается по причине повышения риска набора массы тела [1]. Кроме того, такая стратегия интенсификации ССТ может увеличивать риск гипогликемических состояний, что связано с худшими долгосрочными результатами [2, 3]. Согласно современным рекомендациям по лечению СД 2-го типа, альтернативная стратегия интенсификации терапии до назначения инсулинотерапии или вместо прандиального инсулина в комбинации с базальным инсулином заключается в добавлении к получаемой ССТ агониста рецептора глюкагоноподобного пептида 1 (арГПП-1) [4, 5].
Еще один метод своевременной интенсификации ССТ у пациентов с СД 2-го типа – использование фиксированных комбинаций, в том числе арГПП-1 ликсисенатида и инсулина гларгин 100 Ед/мл (иГларЛикси) [4]. Препарат иГларЛикси может быть назначен в случае, если на фоне комбинированной терапии ПНИР и арГПП-1 либо комбинации ПНИР и базального инсулина не удается добиться целевых значений гликемии. При этом терапия иГларЛикси позволяет достигнуть лучшего гликемического контроля с меньшим риском набора массы тела по сравнению с монотерапией базальным инсулином [6]. Такая комбинация имеет целый ряд преимуществ с патофизиологической точки зрения, так как действует сразу на несколько звеньев патогенеза СД 2-го типа [7]. Действие базального инсулина в основном направлено на подавление продукции глюкозы печенью, то есть на снижение глюконеогенеза, при этом основной точкой приложения является гликемия натощак. Сахароснижающий эффект арГПП-1 короткого действия (ликсисенатида) заключается в первую очередь в коррекции постпрандиальной гипергликемии. Кроме того, арГПП-1 замедляет опорожнение желудка и повышает чувство насыщения. Таким образом, одновременное назначение препаратов, влияющих на разные точки приложения, благодаря взаимодополняющему действию имеет преимущество в виде повышения эффективности гликемического контроля. Фиксированная комбинация базального инсулина и арГПП-1 позволяет снизить риск набора массы тела, наблюдаемого в ряде случаев при использовании базального инсулина без арГПП-1, и большей доле пациентов добиться целевых показателей гликемического контроля без увеличения риска гипогликемических состояний [6–10]. При назначении фиксированной комбинации, учитывая постепенную титрацию дозы иГларЛикси, имеет место значительно более растянутое во времени нарастание дозы ликсисенатида, в отличие от ступенчатой повышающей титрации дозы арГПП-1, что способствует лучшей переносимости препарата в сравнении с монотерапией арГПП-1 [6, 8, 9, 11, 12].
Индивидуализированный подход к терапии СД 2-го типа предполагает выявление групп пациентов с максимальным ответом на тот или иной тип терапевтического вмешательства. Эффективность и безопасность препарата иГларЛикси доказаны в ряде рандомизированных клинических исследований [8, 9, 13]. Вместе с тем представляет интерес определение клинических особенностей пациента с СД 2-го типа, находящегося на лечении иГларЛикси, в рамках реальной клинической практики, а также анализ схем ССТ как до перевода на иГларЛикси, так и применяемых в качестве сопутствующей терапии. Это позволит сделать вывод о соответствии характера терапии существующим клиническим рекомендациям и выявить пациентов, которые получают максимальные преимущества при назначении данного лечения.
Цель – оценить характер ССТ до и после назначения иГларЛикси, выявить факторы, влияющие на контроль гликемии и динамику массы тела на фоне терапии иГларЛикси в условиях реальной клинической практики.
Материал и методы
Проведено ретроспективное когортное исследование с использованием данных регистра пациентов с СД Московской области (МО). Наряду с общими сведениями, касающимися возраста, пола больных, даты установления диагноза, осложнений СД, в регистре содержится информация о виде ССТ, времени назначения сахароснижающих препаратов, показателях контроля углеводного обмена на фоне получаемой терапии. Регистр больных СД МО является частью федерального регистра, разработанного ФГБУ «Национальный медицинский центр эндокринологии» Минздрава России при техническом сопровождении компании Aston Consulting.
Настоящий анализ проведен по состоянию на 02.06.2021. На эту дату в регистре СД МО содержались данные о 237 479 больных СД 2-го типа. Из их числа выделена группа пациентов, которым был назначен препарат иГларЛикси в период с 25.01.2019 по 02.06.2021. В данную выборку вошла информация о 495 больных СД 2-го типа.
Проанализирована структура получаемой ССТ, степень компенсации углеводного обмена по уровню гликированного гемоглобина (HbA1c) и индекс массы тела (ИМТ) пациентов до назначения препарата иГларЛикси, а также дана характеристика ССТ на фоне приема препарата иГларЛикси. По данным регистра СД МО информация об исходном показателе HbA1c была получена у 445 человек, об исходном показателе ИМТ – у 447 пациентов. Информация об уровне HbA1c и ИМТ в динамике получена у 95 пациентов. В этой группе оценен уровень HbA1c и ИМТ до назначения препарата иГларЛикси и на фоне терапии (через 6 месяцев и более) в зависимости от использования исходной инсулинотерапии.
Этическая экспертиза. Протокол исследования одобрен независимым комитетом по этике ГБУЗ МО «Московский областной научно-исследовательский клинический институт им. М. Ф. Владимирского» (протокол № 3 от 06.03.2018).
Статистический анализ. В исследование вошли все пациенты, получавшие иГларЛикси на момент включения в анализ. Статистическая обработка результатов проведена с помощью программного обеспечения IBM SPSS Statistics, версия 26 с использованием стандартных методов вариационной статистики. Для сравнения количественных переменных в зависимых выборках применяли критерий Уилкоксона. Все данные представлены как медиана [квартиль 1; квартиль 3] (Me [Q1; Q3]). Различия считали статистически значимыми при р < 0,05.
Результаты
Участники исследования
Исследование проведено на основании анализа данных 237 479 больных СД 2-го типа, зарегистрированных в регистре СД МО. На момент проведения исследования среди всех пациентов с СД 2-го типа, включенных в регистр, 2,2% не получали медикаментозную ССТ, 79,2% находились на терапии ПНИР (из них 44,6% получали монотерапию ПНИР, 29,3% – терапию двумя, 5,3% – тремя ПНИР). Инсулинотерапию получали 18,6% больных СД 2-го типа, из них только на базальном инсулине были 32,2%, на базис-болюсной терапии – 67,8%. Из всех пациентов с СД 2-го типа, получавших инсулин, на комбинированной терапии с ПНИР находились 60,9%, остальные – на монотерапии инсулином.
В рамках настоящего исследования проанализированы данные 495 пациентов с СД 2-го типа, которым был назначен препарат иГларЛикси в период с 25.01.2019 по 02.06.2021. Большинство были женщины – 70,5% (n = 349). Медиана возраста пациентов в выборке составила 61 [54, 3; 68] год. По возрастным группам пациенты распределились следующим образом: до 45 лет – 6,7% (n = 33), от 45 до 60 лет – 38,9% (n = 193), от 61 до 70 лет – 39,0% (n = 193), старше 70 лет – 15,4% (n = 76).
Основные результаты исследования
Медиана уровня HbA1c до назначения препарата иГларЛикси составила 7,6 [6, 9; 8, 7] %. У 36,8% больных уровень HbA1c превышал 8%. Почти у трети пациентов (n = 124) уровень HbA1c был менее 7,0% (рис. 1А); медиана ИМТ у них составила 34,8 [30, 0; 39, 1] кг/м2, массы тела – 97 [82, 0; 109, 3] кг. В группе пациентов с уровнем HbA1с менее 7,0%, не получавших исходно инсулинотерапию, только 3% имели нормальную массу тела, у 27,3% была избыточная масса тела, у 25,8% – ожирение 1-й степени, у 30,3% – ожирение 2-й степени и у 13,6% – ожирение 3-й степени. Все пациенты с уровнем HbA1c менее 7,0%, которые до назначения иГларЛикси получали инсулинотерапию, имели избыточную массу тела (16,7%) или ожирение (1-й степени – 25,0%, 2-й степени – 29,1%, 3-й степени – 29,2%).
Рис. 1. Распределение пациентов в зависимости от уровня гликированного гемоглобина (А) и индекса массы тела (Б) до назначения препарата иГларЛикси. Данные представлены как абсолютное число пациентов и их доля (%) в группе
В общей группе пациентов медиана массы тела до назначения препарата иГларЛикси составила 96 [84; 110] кг. Подавляющее большинство больных (78,6%) имели ожирение. Только у 3,4% ИМТ соответствовал нормальным (до 25 кг/м2) значениям (рис. 1Б).
До назначения иГларЛикси 13,3% (n = 66) пациентов не получали медикаментозную ССТ, 47,7% (n = 236) больных была назначена терапия ПНИР и 39,0% (n = 193) находились на инсулинотерапии.
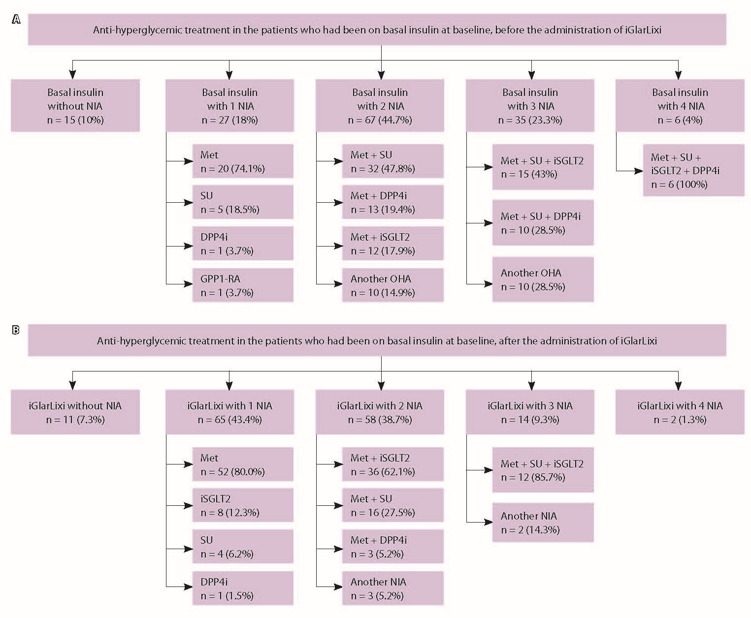
Большинство пациентов, которые до терапии иГларЛикси получали инсулинотерапию, исходно находились только на базальном инсулине (77,7%, n = 150). Базально-болюсный режим был у 18,7% (n = 36), инсулинотерапию готовыми смесями получали 3,6% (n = 7). Базальный инсулин назначался как в виде монотерапии, так и в комбинации с ПНИР. Средняя доза базального инсулина до назначения иГларЛикси составила 34,4 ± 18,1 ЕД.
Назначение иГларЛикси позволило упростить схему ССТ. Так, в группе пациентов, которые исходно получали базальный инсулин, на фоне терапии иГларЛикси в 2,6 раза уменьшилось количество больных, использовавших в комбинации с инсулином трех- и четырехкомпонентную терапию ПНИР, и в 2,4 раза возросло количество больных, получавших в комбинации только один таблетированный сахароснижающий препарат (рис. 2). Сопоставимая ситуация наблюдалась в группе пациентов, которые исходно не получали инсулинотерапию. На фоне терапии иГларЛикси в 6,6 раза уменьшилось количество больных на трех- и четырехкомпонентной терапии, при этом только один ПНИР в комбинации с иГларЛикси пациенты стали получать вдвое чаще (рис. 3). Восемь человек стали получать иГларЛикси в виде монотерапии. До назначения иГларЛикси наиболее частой комбинацией четырех ПНИР (использовалась у 7 пациентов) было сочетание метформина, препарата сульфонилмочевины (ПСМ), ингибитора дипептидилпептидазы 4-го типа (иДПП-4) и ингибитора натрий-глюкозного котранспортера 2-го типа (иНГЛТ-2). На фоне терапии иГларЛикси такую комбинацию не применяли.
Рис. 2. Структура сахароснижающей терапии в группе больных, исходно получавших базальный инсулин, до (А) и после (Б) назначения иГларЛикси. арГПП-1 – агонист рецепторов глюкагоноподобного пептида 1, иГларЛикси – фиксированная комбинация инсулина гларгин 100 Ед/мл и ликсисенатида, иДПП-4 – ингибиторы дипептидилпептидазы 4-го типа, иНГЛТ-2 – ингибиторы натрий-глюкозного котранспортера 2-го типа, Мет – метформин, ПНИР – препараты неинсулинового ряда, ПСМ – препараты сульфонилмочевины, ПССП – пероральные сахароснижающие препараты. Данные представлены как абсолютное число пациентов и их доля (%) в группе. По горизонтали за 100% принято общее число пациентов, исходно получавших базальный инсулин. По вертикали за 100% принято общее число пациентов, получавших определенное количество ПНИР в сочетании с базальным инсулином (А) или с инсулином гларгин (Б)
Рис. 3. Структура сахароснижающей терапии в группе больных, получавших ПНИР без инсулина, до (А) и после (Б) назначения иГларЛикси. иГларЛикси – фиксированная комбинация инсулина гларгин 100 Ед/мл и ликсисенатида, иДПП-4 – ингибиторы дипептидилпептидазы 4-го типа, иНГЛТ-2 – ингибиторы натрий-глюкозного котранспортера 2-го типа, Мет – метформин, ПНИР – препараты неинсулинового ряда, ПСМ – препараты сульфонилмочевины. Данные представлены как абсолютное число пациентов и их доля (%) в группе. По горизонтали за 100% принято общее число пациентов, исходно получавших ПНИР. По вертикали за 100% принято общее число пациентов, получавших определенное количество ПНИР до назначения препарата иГларЛикси (А) и после назначения иГларЛикси (Б)
В группе больных, которые исходно не получали медикаментозную ССТ, иГларЛикси был назначен не только в качестве монотерапии, но и в комбинации с ПНИР. В 6,1% случаев (n = 4) к препарату иГларЛикси была добавлена тройная комбинация ПНИР (рис. 4).
Рис. 4. Структура сахароснижающей терапии в группе больных, которые исходно не получали медикаментозную сахароснижающую терапию, после назначения иГларЛикси. иГларЛикси – фиксированная комбинация инсулина гларгин 100 Ед/мл и ликсисенатида, иНГЛТ-2 – ингибиторы натрий-глюкозного котранспортера 2-го типа, Мет – метформин, ПНИР – препараты неинсулинового ряда, ПСМ – препараты сульфонилмочевины. Данные представлены как абсолютное число пациентов и их доля (%) в группе. По горизонтали за 100% принято общее число пациентов, получавших иГларЛикси в сочетании с ПНИР. По вертикали за 100% принято общее число пациентов, получавших определенную комбинацию иГларЛикси и ПНИР
Дополнительные результаты исследования
У 95 пациентов с СД 2-го типа (69,5% (n = 66) женщин и 30,5% (n = 29) мужчин) проведен анализ показателей ИМТ и HbA1c исходно и в динамике на фоне препарата иГларЛикси. В этой группе исходно 9,5% (n = 9) пациентов не получали медикаментозную ССТ, 40,0% (n = 38) находились на ПНИР, 50,5% (n = 48) – на инсулинотерапии (как в сочетании с ПНИР, так и в виде монотерапии).
После назначения препарата иГларЛикси отмечено статистически значимое снижение ИМТ (p = 0,011). При делении на подгруппы в зависимости от применения инсулинотерапии до назначения препарата иГларЛикси отмечено, что снижение ИМТ произошло за счет пациентов, исходно получавших инсулинотерапию (р = 0,007) (табл. 1).
Таблица 1. Динамика индекса массы тела в зависимости от наличия инсулинотерапии до назначения препарата иГларЛикси
Параметр | Общая группа (n = 95) | Пациенты, получавшие исходную инсулинотерапию (n = 48) | Пациенты, не получавшие исходную инсулинотерапию (n = 47) |
Медиана ИМТ*: | |||
до назначения иГларЛикси | |||
после назначения иГларЛикси | p = 0,011 | p = 0,007 | p = 0,274 |
Количество пациентов, абс. (%)**: | |||
снижение ИМТ | 46 (48,4) | 24 (50,0) | 22 (46,0) |
отсутствие динамики | 23 (24,2) | 14 (29,0) | 9 (19,2) |
повышение ИМТ | 26 (27,4) | 10 (20,8) | 16 (34,0) |
иГларЛикси – фиксированная комбинация инсулина гларгин 100 Ед/мл и ликсисенатида, ИМТ – индекс массы тела
* Приведена статистическая значимость различий значений ИМТ внутри группы до и после назначения иГларЛикси (критерий Уилкоксона)
** Данные представлены как абсолютное число пациентов и их доля (٪) в группе
В целом в группе, вне зависимости от динамики массы тела на фоне приема препарата иГларЛикси и исходно получаемой ССТ, достигнуто статистически значимое снижение уровня HbA1c по сравнению с исходными значениями. Исходно уровень HbA1c составил 7,9 [7, 0; 8, 9] %, после назначения препарата иГларЛикси – 7,0 [6, 5; 7, 8] % (р < 0,001) у пациентов, не получавших исходную терапию. У пациентов, получавших исходную инсулинотерапию, уровень HbA1c снизился с 7,5 [6, 9; 9, 0] до 7,1 [6, 5; 7, 8] % (p = 0,001) (табл. 2).
Таблица 2. Динамика уровня гликированного гемоглобина в зависимости от изменения индекса массы тела после назначения иГларЛикси и в зависимости от наличия исходной инсулинотерапии
Медиана HbA1c, % | Пациенты, получавшие исходную инсулинотерапию (n = 48) | Пациенты, не получавшие исходную инсулинотерапию (n = 47) | ||
исходно | через 6 месяцев и более | исходно | через 6 месяцев и более | |
Пациенты со снижением ИМТ на фоне терапии иГларЛикси (n = 46) | ||||
n = 24, p = 0,059 | n = 22, p < 0,001 | |||
Пациенты с отсутствием динамики ИМТ на фоне терапии иГларЛикси (n = 23) | ||||
n = 14, p = 0,055 | n = 9, p = 0,007 | |||
Пациенты с увеличением ИМТ на фоне терапии иГларЛикси (n = 26) | ||||
n = 10, p = 0,047 | n = 16, p = 0,013 | |||
Все пациенты (n = 95) | ||||
p = 0,001 | p < 0,001 | |||
HbA1c – гликированный гемоглобин, иГларЛикси – фиксированная комбинация инсулина гларгин 100 Ед/мл и ликсисенатида, ИМТ – индекс массы тела
Приведена статистическая значимость различий значений при сравнении динамики показателей гликированного гемоглобина внутри группы до и после назначения иГларЛикси (критерий Уилкоксона)
Обсуждение
Результаты исследования показали, что в реальной клинической практике большинству пациентов (61%) иГларЛикси назначали как вариант старта инсулинотерапии. Это соответствует рекомендациям международных и отечественных руководств, согласно которым у пациентов с СД 2-го типа с недостаточным контролем гликемии на ПНИР при необходимости интенсификации ССТ в качестве стартовой инсулинотерапии наряду с назначением базального инсулина или схемы «базал плюс» могут быть назначены фиксированные комбинации арГПП-1 и базального инсулина [4, 5]. С одной стороны, компоненты иГларЛикси потенцируют действие друг друга, влияя как на гликемию натощак, так и на постпрандиальные показатели глюкозы плазмы, что позволяет достичь максимального сахароснижающего эффекта. С другой стороны, ликсисенатид обладает уникальным механизмом действия – минимально повышает глюкозозависимую секрецию инсулина, вместе с этим подавляет продукцию глюкагона и снижает скорость опорожнения желудка, благодаря чему значимо уменьшается постпрандиальный пик гипергликемии [14, 15]. Кроме того, замедление опорожнения желудка и уменьшение всасывания пищи, обусловленные наличием в комбинации ликсисенатида, способствуют снижению аппетита и, как следствие, потребления калорий, благотворно влияя на массу тела [14, 15]. Терапия иГларЛикси дает возможность минимизировать побочные явления инсулина и ликсисенатида, применяемых по отдельности [16, 17].
Среди наших пациентов, которым инсулин был назначен впервые, 75% находились на двух-, трех- и четырехкомпонентной ССТ, что говорит о применении активной тактики ведения этой группы больных до перевода на иГларЛикси. Вместе с тем 25% пациентов исходно получали монотерапию ПНИР, и решение о назначении иГларЛикси, скорее всего, было продиктовано необходимостью снижения высоких показателей гликемии. После перевода на иГларЛикси большинство пациентов в качестве сопутствующих ПНИР получали либо метформин, либо метформин в сочетании с иНГЛТ-2, при этом некоторые пациенты продолжали получать в комбинации ПСМ, тогда как, учитывая результаты проведенных исследований, назначение иГларЛикси оправдано только в сочетании с метформином [9, 17] и препаратами из класса иНГЛТ-2 [18]. В Алгоритмах специализированной медицинской помощи больным сахарным диабетом [4] комбинация арГПП-1, базального инсулина и ПСМ признана рациональной, что объясняет этот процент назначения. Однако согласно инструкции по медицинскому применению препарата, перед началом терапии иГларЛикси прием ПСМ необходимо отменить. Эта рекомендация обусловлена отсутствием научной доказательной базы в рамках клинических исследований безопасности совместного использования препарата иГларЛикси с ПСМ, поэтому, согласно инструкции, в практической работе следует избегать назначения данной комбинации. В нашем исследовании в ряде случаев отмечено совместное назначение иГларЛикси с препаратами из класса иДПП-4, что нерационально, учитывая инкретин-направленный механизм действия как иДПП-4, так и арГПП-1.
В настоящее время одним из ведущих показаний для интенсификации ССТ считается неудовлетворительный гликемический контроль, основным показателем которого признан уровень HbA1c. По данным клинических исследований, перевод пациентов на иГларЛикси дает возможность улучшить показатели гликемического контроля. Так, в 24-недельном рандомизированном клиническом исследовании LixiLan-O-AP по оценке эффективности и безопасности иГларЛикси по сравнению с инсулином гларгин 100 Ед/мл или ликсисенатидом у пациентов с СД 2-го типа из Азиатско-Тихоокеанского региона, которые не достигли целевых показателей гликемии при приеме ПНИР (исходный уровень HbA1c 8,3 ± 0,8%), на фоне препарата иГларЛикси получено более выраженное снижение уровня HbA1c – на 1,9% – по сравнению с результатами, достигнутыми в группе пациентов, получавших инсулин гларгин (снижение HbA1c на 1,4%; р < 0,0001), и в группе пациентов, получавших ликсисенатид (снижение HbA1c на 0,9%; р < 0,0001) [19]. Результаты проспективного когортного исследования по оценке эффективности иГларЛикси у пациентов с субоптимально контролируемым СД 2-го типа (средний HbA1с – 9,2%), проведенного в условиях реальной клинической практики в Румынии, также показали улучшение показателей HbA1c на фоне приема иГларЛикси. На 24-й неделе исследования отмечено снижение уровня HbA1c по сравнению с исходным на 1,3% (p < 0,0001) [13]. В ретроспективном когортном исследовании реальной амбулаторной практики SOLO, проведенном в г. Москве, зафиксировано статистически значимое снижение уровня HbA1c от исходного: на 1,38% через 6 месяцев и на 1,74% через 12 месяцев терапии [20]. По результатам нашего исследования получено снижение уровня HbA1c на 0,6% (р < 0,05). Более низкий процент снижения в сравнении с клиническими исследованиями, вероятно, связан с тем, что почти у трети больных, которым был назначен иГларЛикси, исходный уровень HbA1c был менее 7%. Учитывая возраст пациентов, показатель HbA1c < 7%, вероятно, был для них целевым. В этой группе больных исходно 39,5% получали инсулинотерапию, а в 60,5% случаев инсулин был назначен впервые в качестве комбинации гларгина и ликсисенатида. Перевод с препаратов инсулина на иГларЛикси возможен с целью улучшения гликемического профиля и снижения риска набора массы тела, так как абсолютное большинство пациентов в этой группе имели избыточную массу тела или ожирение. Соответственно, назначение данного препарата при целевых уровнях HbA1c может быть оправдано при наличии противопоказаний или непереносимости сахароснижающих препаратов других классов. Предположительно, основанием для назначения иГларЛикси было снижение вероятности дальнейшей прибавки веса, улучшение показателей постпрандиальной гликемии и снижение вариабельности гликемии.
По данным клинических исследований, на фоне терапии иГларЛикси динамика массы тела варьируется. В проспективном когортном исследовании, проведенном в Румынии, на 24-й неделе среднее изменение массы тела составило -1,6 кг (p < 0,001) [13]. В рандомизированном исследовании, проведенном в Азиатско-Тихоокеанском регионе, на фоне иГларЛикси средняя масса тела оставалась практически неизменной, но поскольку в группе сравнения – на фоне инсулина гларгин – отмечено увеличение массы тела на 1,12 кг, показатели между двумя группами статистически значимо различались [19]. В российском исследовании SOLO зарегистрировано статистически значимое снижение массы тела на 1,96 ± 4,03 кг за 6 месяцев и на 3,13 ± 4,71 кг за 12 месяцев наблюдения (p < 0,001) [20]. В нашем исследовании после назначения препарата иГларЛикси у 69 пациентов из 95 (в 72,6% случаев) не отмечалось прибавки массы тела, из них у 46 (48,4%) больных произошло снижение веса. В целом на фоне терапии иГларЛикси ИМТ снизился с 35,1 [31, 2; 40, 3] до 34,7 [30, 5; 38, 1] кг/м2. Динамика массы тела после назначения иГларЛикси зависела от исходной ССТ [17]. Более значимое уменьшение массы тела отмечено у пациентов, которые исходно получали инсулинотерапию. В этой группе на фоне приема иГларЛикси отмечено статистически значимое снижение ИМТ с 35,7 [31, 6; 40, 4] до 34,9 [31, 4; 38, 0] кг/м2, тогда как в группе больных, не получавших исходно инсулинотерапию, наблюдали только тенденцию к снижению ИМТ. В группе пациентов, исходно получавших инсулинотерапию, по сравнению с группой без исходной инсулинотерапии у большего количества пациентов зарегистрировано снижение ИМТ (50 и 46% соответственно) и у меньшего числа участников – повышение ИМТ (20,8 и 34% соответственно).
Назначение инъекций иГларЛикси привело к значимому улучшению гликемического контроля: в группе пациентов, исходно не получавших инсулинотерапию, уровень HbA1c снизился с 7,9 [7, 0; 8, 9] до 7,0 [6, 5; 7, 8] % (р < 0,001), при этом снижение HbA1c отмечалось вне зависимости от динамики массы тела. В группе пациентов, исходно получавших инсулинотерапию, уровень HbA1c уменьшился c 7,5 [6, 9; 9, 0] до 7,1 [6, 5; 7, 8] % (p = 0,001).
Результаты данного исследования подтверждают возможность использования фиксированной комбинации ликсисенатида и инсулина гларгин 100 Ед/мл как в качестве старта инсулинотерапии, так и альтернативы интенсификации инсулинотерапии готовыми смесями инсулина или базально-болюсным режимом в тех случаях, когда терапия базальным инсулином не позволяет достичь целевых параметров гликемии [21].
Использование фиксированных комбинаций сахароснижающих препаратов дает возможность упростить схему лечения, а в случае назначения иГларЛикси – сократить количество инъекций, что может способствовать повышению удовлетворенности пациентов и улучшению приверженности лечению. После назначения препарата иГларЛикси в структуре сопутствующей медикаментозной терапии уменьшилась доля ПСМ. До назначения иГларЛикси в группе больных, исходно получавших инсулинотерапию, в качестве одного ПНИР в комбинации с базальным инсулином ПСМ включался в 18,5% случаев, после назначения иГларЛикси – в 6,2%; при комбинации базального инсулина с двумя ПНИР, одним из которых был ПСМ, назначение ПСМ снизилось с 47,8 до 27,5%. В группе больных без исходной инсулинотерапии эти показатели уменьшились с 11,9 до 4,2%, когда ПСМ был назначен в качестве одного ПНИР, и с 58,1 до 31,6% при назначении комбинации двух ПНИР. Кроме того, более активно стали назначаться иНГЛТ-2. В группе с исходной инсулинотерапией назначение иНГЛТ-2 в двойной комбинации ПНИР увеличилось с 17,9 до 62,1%, а в тройной комбинации – с 43 до 85,7%, в группе без исходной инсулинотерапии – с 17,1 до 61,2% и с 41,7 до 80% соответственно. Обращает на себя внимание то, что в ряде случаев, несмотря на назначение иГларЛикси, пациенты продолжали получать несколько ПНИР, в том числе ПСМ и иДПП-4, что нецелесообразно и диктует необходимость пересмотра терапии.
Ограничения исследования. Анализ проведен на основании данных, внесенных районными эндокринологами в программу федерального регистра больных СД, сегмент МО. Для повышения полноты и достоверности данных, использованных для анализа, недостающая информация была дополнительно запрошена у эндокринологов, однако получена не в полном объеме. Соответственно, данные по уровню HbA1c и динамике ИМТ представлены не для всех пациентов, включенных в анализ. Кроме того, имелись отличия в сроках выполнения анализа крови на HbA1c. Отдельный анализ нежелательных явлений не проводился, так как не был предусмотрен дизайном данного исследования.
Заключение
Результаты исследования подтверждают возможность использования фиксированной комбинации ликсисенатида и инсулина гларгин 100 Ед/мл в качестве старта инсулинотерапии (при отсутствии достижения гликемического контроля на фоне ПНИР), а также в качестве альтернативы интенсификации инсулинотерапии готовыми смесями инсулина или базально-болюсным режимом (в тех случаях, когда терапия базальным инсулином не позволяет достичь целевых параметров гликемии). В нашем исследовании препарат иГларЛикси наиболее часто – в 61% случаев – назначался на старте инсулинотерапии. Добавление иГларЛикси к схеме ССТ пациентам, ранее получавшим базальный инсулин, в целом привело к снижению и уровня НbA1c, и показателя ИМТ.
Большинству пациентов препарат иГларЛикси был назначен при недостаточном гликемическом контроле, однако у трети больных исходный уровень HbA1c был менее 7%. В такой ситуации назначение иГларЛикси может способствовать улучшению показателей постпрандиальной гликемии, снижению вариабельности гликемии, а также усилению безопасности инсулинотерапии за счет уменьшения риска гипогликемических состояний и дальнейшей прибавки массы тела.
Назначение иГларЛикси позволило упростить схему лечения и увеличить долю препаратов новых классов (арГПП-1 и иНГЛТ-2) в структуре ССТ, что отвечает требованиям современных клинических рекомендаций.
Дополнительная информация
Финансирование
Работа проведена в рамках выполнения Государственного задания Министерства здравоохранения Московской области № 22 «Изучение эпидемиологии, основных факторов риска развития и прогрессирования сахарного диабета 2 типа (СД2) и возможностей коррекции метаболических нарушений».
Конфликт интересов
И.В. Мисникова участвовала в проведении клинических исследований компании Sanofi; читала лекции для компаний Boehringer Ingelheim, Novo Nordisk, Sanofi, AstraZeneca, «Герофарм», Abbott, Merсk, Stadа. Ю.A. Ковалева участвовала в проведении клинических исследований компании Sanofi; читала лекции для компаний Novo Nordisk, Sanofi, AstraZeneca, Abbott, Merck, Stada. М.А. Андропова заявила об отсутствии конфликта интересов.
Участие авторов
И.В. Мисникова – концепция и дизайн исследования, анализ полученных данных, написание текста, редактирование и утверждение итогового варианта рукописи; Ю.А. Ковалева – сбор данных, анализ и интерпретация результатов исследования, написание и редактирование текста, утверждение итогового варианта рукописи; М.А. Андропова – сбор и обработка данных, написание и редактирование текста, утверждение итогового варианта рукописи. М.А. Андропова принимала участие в исследовании во время обучения в ординатуре 2021–2022 гг. на кафедре эндокринологии факультета усовершенствования врачей ГБУЗ МО МОНИКИ им. М.Ф. Владимирского. Все авторы прочли и одобрили финальную версию статьи перед публикацией, согласны нести ответственность за все аспекты работы и гарантируют, что ими надлежащим образом были рассмотрены и решены вопросы, связанные с точностью и добросовестностью всех частей работы.
About the authors
Inna V. Misnikova
Moscow Regional Research and Clinical Institute (MONIKI)
Email: inna-misnikova@mail.ru
ORCID iD: 0000-0003-1668-8711
MD, PhD, Head of the Department of Therapeutic Endocrinology, Leading Research Fellow, Professor of the Department of Endocrinology, Faculty of Advanced Training for Physicians
Russian Federation, ul. Shchepkina 61/2, Moscow, 129110Yulia A. Kovaleva
Moscow Regional Research and Clinical Institute (MONIKI)
Author for correspondence.
Email: yulia.kovaleva@mail.ru
ORCID iD: 0000-0001-7327-2486
SPIN-code: 2645-1293
Scopus Author ID: 24438281400
MD, PhD, Senior Research Fellow, Department of Therapeutic Endocrinology
Russian Federation, ul. Shchepkina 61/2, Moscow, 129110Margarita A. Andropova
“Profmed” LLC
Email: eco22@mail.ru
MD, Endocrinologist
Russian Federation, pr. Vernadskogo 70a, Moscow, 119454References
- Galdón Sanz-Pastor A, Justel Enríquez A, Sánchez Bao A, Ampudia-Blasco FJ. Current barriers to initiating insulin therapy in individuals with type 2 diabetes. Front Endocrinol (Lausanne). 2024;15:1366368. doi: 10.3389/fendo.2024.1366368.
- Lipska KJ, Kosiborod M. Hypoglycemia and adverse outcomes: Marker or mediator? Rev Cardiovasc Med. 2011;12(3):132–135.
- Desouza CV, Bolli GB, Fonseca V. Hypoglycemia, diabetes, and cardiovascular events. Diabetes Care. 2010;33(6):1389–1394. doi: 10.2337/dc09-2082.
- Dedov I, Shestakova M, Mayorov A, Mokrysheva N, Andreeva E, Bezlepkina O, Peterkova V, Artemova E, Bardiugov P, Beshlieva D, Bondarenko O, Burumkulova F, Vikulova O, Volevodz N, Galstyan G, Gomova I, Grigoryan O, Dzhemilova Z, Ibragimova L, Kalashnikov V, Kononenko I, Kuraeva T, Laptev D, Lipatov D, Melnikova O, Mikhina M, Michurova M, Motovilin O, Nikonova T, Rozhivanov R, Smirnova O, Starostina E, Surkova E, Sukhareva O, Tiselko A, Tokmakova A, Shamkhalova M, Shestakova E, Jarek-Martynowa I, Yaroslavceva M. [Standards of specialized diabetes care]. Ed. by Dedov II, Shestakova MV, Mayorov AYu. 11th Edition. Diabetes mellitus. 2023;26(2S):1–157. Russian. doi: 10.14341/DM13042.
- American Diabetes Association Professional Practice Committee. 9. Pharmacologic approaches to glycemic treatment: Standards of care in diabetes-2024. Diabetes Care. 2024;47(Suppl 1):S158–S178. doi: 10.2337/dc24-S009.
- Hinnen D, Strong J. iGlarLixi: A new once-daily fixed-ratio combination of basal insulin glargine and lixisenatide for the management of type 2 diabetes. Diabetes Spectr. 2018;31(2):145–154. doi: 10.2337/ds17-0014.
- Blonde L, Anderson JE, Chava P, Dendy JA. Rationale for a titratable fixed-ratio co-formulation of a basal insulin analog and a glucagon-like peptide 1 receptor agonist in patients with type 2 diabetes. Curr Med Res Opin. 2019;35(5):793–804. doi: 10.1080/03007995.2018.1541790.
- Rosenstock J, Diamant M, Aroda VR, Silvestre L, Souhami E, Zhou T, Perfetti R, Fonseca V; LixiLan PoC Study Group. Efficacy and safety of LixiLan, a titratable fixed-ratio combination of lixisenatide and insulin glargine, versus insulin glargine in type 2 diabetes inadequately controlled on metformin monotherapy: The LixiLan proof-of-concept randomized trial. Diabetes Care. 2016;39(9):1579–1586. doi: 10.2337/dc16-0046.
- Rosenstock J, Aronson R, Grunberger G, Hanefeld M, Piatti P, Serusclat P, Cheng X, Zhou T, Niemoeller E, Souhami E, Davies M; Lixi-Lan-O Trial Investigators. Benefits of LixiLan, a titratable fixed-ratio combination of insulin glargine plus lixisenatide, versus insulin glargine and lixisenatide monocomponents in type 2 diabetes inadequately controlled on oral agents: The LixiLan-O randomized trial. Diabetes Care. 2016;39(11):2026–2035. doi: 10.2337/dc16-0917. Erratum in: Diabetes Care. 2017;40(6):809. doi: 10.2337/dc17-er06c.
- Terauchi Y, Nakama T, Spranger R, Amano A, Inoue T, Niemoeller E. Efficacy and safety of insulin glargine/lixisenatide fixed-ratio combination (iGlarLixi 1:1) in Japanese patients with type 2 diabetes mellitus inadequately controlled on oral antidiabetic drugs: A randomized, 26-week, open-label, multicentre study: The LixiLan JP-O2 randomized clinical trial. Diabetes Obes Metab. 2020;22 Suppl 4:14–23. doi: 10.1111/dom.14036.
- Frias JP, Dex T, Roberts M, Kaplan A. A review of the safety and adverse event profile of the fixed-ratio combination of insulin glargine and lixisenatide. Diabetes Ther. 2019;10(1):21–33. doi: 10.1007/s13300-018-0547-5.
- Watada H, Takami A, Spranger R, Amano A, Hashimoto Y, Niemoeller E. Efficacy and safety of 1:1 fixed-ratio combination of insulin glargine and lixisenatide versus lixisenatide in Japanese patients with type 2 diabetes inadequately controlled on oral antidiabetic drugs: The LixiLan JP-O1 randomized clinical trial. Diabetes Care. 2020;43(6):1249–1257. doi: 10.2337/dc19-2452.
- Bala C, Cerghizan A, Mihai BM, Moise M, Guja C. Real-world evidence on the use of a fixed-ratio combination of insulin glargine and lixisenatide (iGlarLixi) in people with suboptimally controlled type 2 diabetes in Romania: A prospective cohort study (STAR.Ro). BMJ Open. 2022;12(5):e060852. doi: 10.1136/bmjopen-2022-060852.
- Ferrannini E, Niemoeller E, Dex T, Servera S, Mari A. Fixed-ratio combination of insulin glargine plus lixisenatide (iGlarLixi) improves β-cell function in people with type 2 diabetes. Diabetes Obes Metab. 2022;24(6):1159–1165. doi: 10.1111/dom.14688.
- Nauck MA, Quast DR, Wefers J, Meier JJ. GLP-1 receptor agonists in the treatment of type 2 diabetes – state-of-the-art. Mol Metab. 2021;46:101102. doi: 10.1016/j.molmet.2020.101102.
- Anderson SL, Trujillo JM. Lixisenatide in type 2 diabetes: latest evidence and clinical usefulness. Ther Adv Chronic Dis. 2016;7(1):4–17. doi: 10.1177/2040622315609312.
- Aroda VR, Rosenstock J, Wysham C, Unger J, Bellido D, González-Gálvez G, Takami A, Guo H, Niemoeller E, Souhami E, Bergenstal RM; LixiLan-L Trial Investigators. Efficacy and safety of LixiLan, a titratable fixed-ratio combination of insulin glargine plus lixisenatide in type 2 diabetes inadequately controlled on basal insulin and metformin: The LixiLan-L randomized trial. Diabetes Care. 2016;39(11):1972–1980. doi: 10.2337/dc16-1495.
- Guja C, Giorgino F, Blonde L, Ali A, Prázný M, Meier JJ, Souhami E, Lubwama R, Ji C, Rosenstock J. Concomitant iGlarLixi and sodium-glucose co-transporter-2 inhibitor therapy in adults with type 2 diabetes: LixiLan-G trial and real-world evidence results. Diabetes Ther. 2022;13(1):205–215. doi: 10.1007/s13300-021-01180-1.
- Yang W, Dong X, Li Q, Cheng Z, Yuan G, Liu M, Xiao J, Gu S, Niemoeller E, Chen L, Ping L, Souhami E; LixiLan-O-AP trial investigators. Efficacy and safety benefits of iGlarLixi versus insulin glargine 100 U/mL or lixisenatide in Asian Pacific people with suboptimally controlled type 2 diabetes on oral agents: The LixiLan-O-AP randomized controlled trial. Diabetes Obes Metab. 2022;24(8):1522–1533. doi: 10.1111/dom.14722.
- Antsiferov MB, Demidov NA, Balberova MA, Safronova TI, Mishra OA, Magomedova SG. [Real world effectiveness of fixed combination of glargine 100 U/ml and lixisenatide therapy in outpatients with type 2 diabetes: A retrospective cohort study SOLO]. Diabetes mellitus. 2022;25(2):112–119. Russian. doi: 10.14341/DM12809.
- Rosenstock J, Emral R, Sauque-Reyna L, Mohan V, Trescolí C, Al Sifri S, Lalic N, Alvarez A, Picard P, Bonnemaire M, Demil N, McCrimmon RJ; SoliMix Trial Investigators. Advancing therapy in suboptimally controlled basal insulin-treated type 2 diabetes: clinical outcomes with iGlarLixi versus premix BIAsp 30 in the SoliMix randomized controlled trial. Diabetes Care. 2021;44(10):2361–2370. doi: 10.2337/dc21-0393.
Supplementary files









