Intelligent Recommender Systems for Medicine: Peculiarities and Limitations
- Autores: Kobrinsky B.A.1
-
Afiliações:
- Computer Science and Control Federal Research Center of the Russian Academy of Sciences
- Edição: Nº 3 (2022)
- Páginas: 51-62
- Seção: Decision Support Systems
- URL: https://ogarev-online.ru/2071-8594/article/view/270470
- DOI: https://doi.org/10.14357/20718594220304
- ID: 270470
Citar
Texto integral
Resumo
A particularity of intelligent recommender systems for the medical subject area is the need to take into account numerous diverse signs, and the limitation is due to the need to control recommendations issued by a physician. Direct transmission of recommendations to the user is not possible, since it is necessary to ensure the safety of the patient during their implementation. The absence of deviations in health unknown to the individual at the input of the system can threaten with irreversible consequences. This must be taken into account in the architecture of recommender systems for health protection.
Texto integral
Введение
В последний период понятие систем поддержки принятия решений (СППР) начало размываться. К ним относят, в частности, и рекомендательные системы (РС). Однако интеллектуальные СППР – это консультативные системы, предлагающие гипотезы для решения задач, в то время как РС являются более мягким понятием, в них формируются предложения для выбора предметов или действий путем уменьшения неопределенности или на основе ранжирования. Рекомендательные системы являются советующими системами, опирающимися на ранее принятые индивидуумом решения, мнения аналогичных пользователей, сообщества или экспертов, предлагающих наиболее целесообразное с их точки зрения поведение. Они представляют собой программное обеспечение, которое формирует определенные предложения для пользователей.
Основная цель РС состоит в том, чтобы помочь пользователям в получении качественных рекомендаций в различных контекстах. Обращаясь к медицинским рекомендательным системам нужно отметить, что информация о здоровье, хотя и цифровизуемая в настоящее время, часто разбросана по разным сайтам, что не способствует поиску полезных для пользователя сведений в целях улучшения состояния здоровья.
Системы рекомендаций по здоровью предлагают персональный подход, более детальное наблюдение и рекомендации, одновременно улучшают понимание пользователями своего состояния здоровья. Эти системы обеспечивают пациентам лучший опыт в оценке здоровья и его улучшении, мотивируя их вести более здоровый образ жизни. Кроме того, они помогают врачам в прогнозировании и лечении заболеваний [1-4].
Наряду с рекомендательными системами для населения, появляются и системы рекомендательного плана непосредственно для врачей, часть из которых несколько ближе по реализации к СППР. Так реализована универсальная структура системы рекомендаций по лекарствам, которая применяет технологии интеллектуального анализа данных [5], поводом для создания которой послужило то, что свыше 200 тысяч человек в Китае и 100 тысяч в США ежегодно умирают из-за ошибок в назначении медикаментов, более 42% которых происходят по вине врачей. В то время как извлечение потенциальных знаний из имеющихся медицинских данных о диагнозах помогает врачам правильно назначать лекарства.
В системах рекомендательного плана предлагаются различные методы, в том числе на основе искусственного интеллекта [6-8]. J. Aguilar и соавторы [9] считают интеллектуальными такие рекомендательные системы, которые характеризуются определенным набором возможностей: представление знаний, способность к обучению и механизмы рассуждения. В интеллектуальной рекомендательной системе (ИРС) могут использоваться различные подходы и методы (нечеткая логика, онтологии, нечеткие когнитивные карты и др.). Так в [10] предлагается рекомендательная система на основе нечеткой логики, которая добывает информацию об особенностях портативных компьютеров, и оказывает услуги потенциальным покупателям, рекомендуя оптимальные продукты, основанные на их личных потребностях. Она использует концепцию нечеткой компактности для измерения подобия между потребностями потребителей и свойствами продукта. В то время как в [11] онтологический подход используется для рекомендации поиска статей путем создания профиля пользователя, основанного на онтологии вопросов исследования. В [2] используется глубокое обучение с использованием совместной фильтрации.
Однако до последнего времени уделяется явно недостаточно внимания особенностям предметных областей, для которых создаются рекомендательные системы.
1. Классификация и реализация рекомендательных систем
Различные подходы и методы, использованные в рекомендательных системах [12-14] для выбора того, что условно названо в Табл. 1 искомыми элементами.
Табл. 1. Таксономия рекомендательных систем
Тип | Описание подхода |
Контент-основанные рекомендации (на основе контента) | РС рекомендует элементы, аналогичные тем, которые пользователь выбрал в прошлом, на основе вычисления сходства. |
Совместный (коллаборативный) рекомендательный подход | Используются мнения сообщества пользователей или информация о прошлом поведении, чтобы предсказать элементы, которые будут интересны пользователю |
Демографический рекомендательный подход | Элементы рассматриваются в соответствии с демографическим профилем пользователя, что основывается на том, что каждая демографическая ниша имеет разные потребности в рекомендациях |
Рекомендательный подход на основе полезности (целесообразности) или на основе знаний | Элементы рекомендуются на основе знаний о том, как характеристики элемента могут соответствовать потребностям и предпочтениям пользователей. Существует два варианта. Первый основан на прецеденте, когда система использует знания как о пользователе, так и об элементах, чтобы выполнять рекомендации на основе показателей сходства. Второй опирается на базы знаний с набором правил на основе ограничений, сопоставляя требования пользователя с характеристиками товара. |
Подход на рекомендациях сообщества | Учитывается популярность среди друзей в социальных сетях. |
Гибридный подход | Комбинация различных методов, что дает лучшие или более точные рекомендации и более эффективно использует текущую информацию. |
РС, реализованные в сфере выбора товаров (теория покупательского поведения), ресторанов, фильмов и т.д., – это автоматические системы для вывода предпочтения пользователя, не спрашивая мнения потенциальных пользователей, а лишь только используя хранящуюся в памяти РС информацию [12]. В каждом цикле сессии рекомендаций есть фаза в которой эти знания выводятся, чтобы быть принятыми или подвергнуться критике. Эти циклы продолжаются пока рекомендация не будет выполнена. В общем случае этот процесс продолжается до тех пор, пока пользователь не примет рекомендацию, либо система прекращает работу, исчерпав все возможности.
Рекомендательные системы по здоровью предлагают потенциал для мотивации и привлечения пользователей к изменению своего поведения путем представления лучших вариантов и знаний, основанных на наблюдаемом поведении пользователей [15]. Однако создание рекомендательных систем для медицинской предметной области представляет особые трудности. Это обусловлено, во-первых, сложностью получения разнообразных данных о состоянии здоровья человека, во-вторых, трудно контролируемым взаимовлиянием различных факторов, в-третьих, потенциально возможным отсутствием информации об отклонениях в здоровье конкретного человека, в-четвертых, воздействием на организм человека внешних факторов, не поддающихся анализу или характеризующихся значительным отставанием во времени. В отличие от вывода предпочтения пользователя в системах выбора товаров или услуг в медицинских РС осуществляется персональный подбор оптимального варианта здорового образа жизни. И эта экологическая ниша предлагается пользователю как наиболее целесообразная. Однако перед этим предлагаемый вариант должен быть подвергнут автоматическому контролю на безопасность для конкретного индивидуума, для чего в ИРС должны присутствовать знания о его персональных ограничениях по каждому пункту рекомендаций. Это относится к понятию критической модели [9], атрибуты которой сокращают пространство элементов-кандидатов (первичных рекомендаций). Так как предусмотреть все возможные ситуации для конкретной персоны крайне сложно, то желательно, чтобы сформированные рекомендации оценил лечащий врач и выразил свое согласие на их использование. В этом принципиальное отличие от рекомендательных систем для других предметных областей. Рекомендательные медицинские системы – это своего рода ранняя поддержка профилактики хронических болезней или их негативного развития.
Врачебный контроль рекомендаций необходим во многих случаях, исключая самые общие рекомендации по оптимизации образа жизни, ни в коей мере не угрожающие какими-либо побочными негативными эффектами вследствие наличия у человека неучтенных в ИРС отклонений в состоянии здоровья. И только после врачебного контроля рекомендации могут передаваться (становиться доступными) пользователю. Другим вариантом может быть процесс по типу совместного принятия решения о лечении врачом и пациентом путем выработки общего решения, использующего медицинские доказательства и учитывающего предпочтения и приоритеты пациента [16].
Рекомендательные медицинские системы отвечают вызову времени в плане новой модели здравоохранения, получившей название медицины 4Р [17]. 4П-медицина интегрирует в себе понятия персонализации (индивидуальный подход к каждому пациенту), предикции (выявление предрасположенности к развитию заболевания), превентивности (предотвращении появления заболеваний) и партисипативности (мотивированного участия пациента). Участие индивидуума становится ключом к претворению в жизнь других трех аспектов 4P. Активное участие пациентов необходимо для обеспечения эффективного самоконтроля качества жизни и для обеспечения, при необходимости, участия в лечебном процессе [18]. При этом необходимо отметить, что именно в РС человек является полноправным участником процесса управления своим здоровьем [19].
2. Особенности и специальные требования к медицинским рекомендательным системам
R. De Croon и соавторы [15] отмечают, что исследования рекомендательных систем должны прояснить, кто является целевым пользователем и к кому относятся рекомендации, что рекомендуется и как они представлены пользователю, где можно найти набор данных, какие алгоритмы использовались для расчета рекомендаций и какой протокол оценки был использован. Серьезной задачей медицинских РС является отправка необходимой пациентам информации в нужное время, обеспечивая при этом точность, достоверность и конфиденциальность [2].
Информация о пользователях должна собираться для получения релевантных, разнообразных и точных рекомендаций [20]. Среди них демографическая информация, текущее состояние здоровья, заболевания, аллергические реакции, сведения о лечении, операциях, перенесенных в прошлом, физической активности, пищевых привычках, чувствах и переживаниях. Критически важно требовать стандарта, касающегося форматов данных, подлинности источников данных и автоматически устанавливаемых интервалов обновления для обеспечения качества получаемой информации [3]. Кроме того, параметры профиля пользователя могут конфликтовать друг с другом (например, предпочтения пользователя и состояние здоровья). Чтобы гарантировать оптимальные предложения с точки зрения балансировки между удовлетворенностью пользователя и здоровьем необходимо учитывать параметры в профиле пользователя цельно и адекватно. В некоторых случаях параметры, касающиеся состояния здоровья, должны иметь приоритет над теми, которые касаются предпочтений пользователя [20].
Исследователи обратили внимание на разработку систем, в которых используются различные стратегии и принципы убеждения, чтобы побудить пользователей принять и поддерживать полезные для них варианты поведения. Например, подходы, в которых создаются мотивирующие аргументы, чтобы изменить привычки питания пользователей [21]. Эти исследования показывают, что необходимы убедительные аргументы, основанные на атрибутах пользователя, таких как возраст, пол или личность. Хотя эти исследования показывают положительное влияние на изменение поведения пользователей, это не гарантирует полного принятия изменений. Доказано, что подходы, основанные на аргументации, достаточно эффективны для больных на поздних стадиях заболевания, тогда как они демонстрируют меньшую эффективность у пациентов на ранних стадиях заболевания [22]. Это поднимает открытый вопрос разработки аргументов, которые являются сильными, актуальными и достаточно убедительными, чтобы принести реальные изменения для тех, кто находится на ранних стадиях риска для здоровья [20].
Как правило, при оценке рекомендательных систем особое внимание уделяется показателям точности [23]. Однако в сфере здравоохранения качество рекомендательных систем необходимо измерять на основе аспектов, выходящих за рамки целей точности [24]. Доверие – один из важнейших критериев, который следует учитывать при оценке рекомендательной системы [25]. Это особенно важно для медицинских РС, которые должны быть нацелены на то, чтобы убедить пациентов следовать рекомендациям, связанным со здоровьем. Этот аспект можно усилить путем предоставления пояснений к рекомендациям [26].
Этика была повышена в рекомендательных системах, чтобы помочь пользователям выбирать морально приемлемые элементы в процессе пост-рекомендации [27]. В медицинских рекомендательных системах этику следует рассматривать более строго, чтобы предотвратить рекомендации, которые могут нанести вред здоровью пациентов [24]. Автор обращает внимание, что неопределенность в медицинских РС связана с потенциальными рисками, такими как неточные прогнозы, поскольку пользовательские предпочтения не всегда хорошо фиксируются, или невозможно найти идеальную закономерность из-за неполноты данных. Риски могут привести к снижению качества жизни пациента. Что касается эффективности, то под ней понимается способность РС помочь пациентам достичь желаемого результата для изменения в состоянии здоровья. Необходима устойчивость к потенциально ложной и ошибочной информации, способность учитывать потенциальные риски для здоровья на основе различных параметров (например, возраст, культура, этническая принадлежность и т. д.). Кроме того, должны быть исследованы долгосрочные сложные поведенческие эффекты в отношении здоровья [3].
Особый подкласс рекомендательных систем, появившихся недавно, ориентирован на медицинских работников, обеспечивая их советами (напоминаниями или «подсказками») в разных ситуациях, но не предлагая вариантов для разрешения этих ситуаций как это делается в системах для поддержки принятия решений.
У врачей имеет место недостаток времени или знаний в определенной предметной области, чтобы точно и индивидуально оценить все альтернативные варианты лечения для каждого пациента. Вариантом решения могут быть рекомендательные системы, обеспечивающие контроль каждого принимаемого решения. Одновременно эти системы позволяют получить представление о том, как другие врачи принимают решения о лечении в разных ситуациях. Такая рекомендательная система осуществляет прогнозирование результатов на основе логики с непрерывными значениями и использованием операторов принятия решений с несколькими критериями. Преимущество этой методологии заключается в том, что она прозрачна, поскольку результаты модели имитируют логические процессы принятия решений, основанные на иерархии соответствующих физиологических параметров [28].
В системах для ухода за пациентами предлагается использовать корреляции между сестринскими диагнозами, исходами и вмешательствами для создания рекомендательной системы [29]. Такая система использует структуру дерева префиксов, распространенную в интеллектуальном анализе наборов элементов, для создания ранжированного списка предлагаемых элементов плана обслуживания на основе ранее введенных элементов. В отличие от обычных коммерческих систем, выдаются последовательные рекомендации на основе взаимодействия с пользователем, изменяя ранжированный список предлагаемых элементов на каждом этапе построения плана обслуживания. Элементы ранжируются на основе традиционных мер ассоциативного правила, таких как поддержка и доверие, а также новой меры, которая предугадывает, какой выбор может улучшить качество будущих рейтингов. Поскольку многоступенчатый характер рекомендаций создает проблемы для традиционных мер оценки, авторами предлагается новый метод оценки, основанный на средней позиции в рейтинге, который используется для проверки эффективности различных стратегий рекомендаций.
Связь между системой для рекомендаций по лекарствам, использующей многоуровневую модель искусственной нейронной сети для повышения точности и безопасности подбора лечения, и рекомендательной системой в области здоровьесбережения может способствовать уменьшению побочных эффектов подбираемых препаратов [30].
3. Отечественные интеллектуальные медицинские системы рекомендательного характера
В России направление на создание медицинских интеллектуальных рекомендательных систем, ориентированных на поддержку здоровьесбережения, пока только формируется.
Интеллектуальная (экспертная) система оценки рисков заболеваний и формирования персонализированного плана профилактических мероприятий «ИИ-ГИППОКРАТ» ориентирована на динамический анализ разнотипной информации, которая может рассматриваться как предикторы сердечно- и церебро-васкулярных заболеваний, а также депрессивных состояний [31].
Знания о факторах риска (образ жизни, анамнез, потенциально стрессовые события и др.) получены от экспертов. Общее число факторов риска для артериальной гипертонии, инфаркта миокарда, инсульта и депрессии составило 67, с их атрибутами оно равно 162, всего характеристик (значений) атрибутов 267. Для каждого индивидуума они могут извлекаться из электронных медицинских карт, поступать путем заполнения пользователями опросных листов, с помощью различных устройств съема физиологической информации (пульс, артериальное давление и др.). Кроме того, для уточнения психологического статуса людей используется ряд анкет, а для сбора физиологических показателей могут применяться различные медицинские гаджеты. В РС предусмотрена возможность подключения к персональному профилю Google Fit и автоматического сбора разнообразных данных: о физической активности (длительность активности, ее интенсивность), сне, пульсе, весе и т.п. Имеется также возможность подключения профиля социальной сети для автоматического сбора и анализа информации об общении пользователя в социальной сети для оценки его личностных черт, предикторов и факторов риска депрессии [32]. Вся информация индивидуума попадает в базу данных системы.
Значения атрибутов (или их сочетания) соотнесены с оцененным экспертами по лингвистической шкале уровнем риска (от очень низкого до очень высокого, всего 5 уровней).
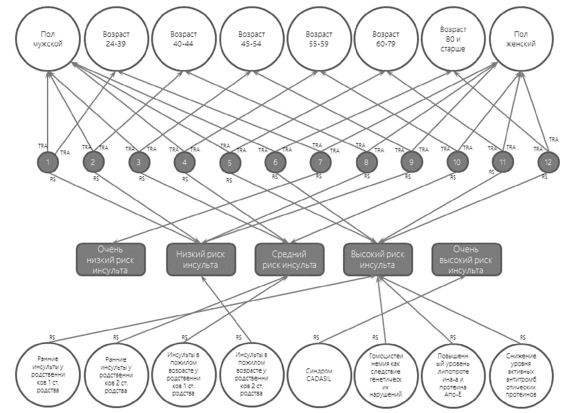
База знаний системы реализована на основе неоднородной семантической сети (НСС) [33]. Она включает классы и объекты с их свойствами, а также связи между классами, объектами, свойствами объектов. Классами в данной системе являются заболевания (артериальная гипертония, инфаркт миокарда, инсульт, депрессия). В то время как объекты – это факторы риска с их атрибутами и значениями. Кроме того, объектами являются протекторы или рекомендации, которые подразделяются на 3 уровня: название, описание и объяснение. Фрагмент сети, иллюстрирующий связи факторов риска с уровнем риска заболеваний и рекомендациями, можно видеть на Рис. 1.
Рис. 1. Фрагмент базы знаний (TRA – связь, обозначающая, что при узле-родителе всегда наблюдается узел-ребенок. RS – связь, обозначающая, что при узле с исходящей связью может наблюдаться узел со входящей связью)
Решатель интеллектуальной системы здоровьесбережения использует адаптированный алгоритм аргументационных рассуждений [34], который позволяет не только подтвердить или отвергнуть гипотезу, но и уменьшить множество генерируемых гипотез. Это ускоряет работу системы, позволяет быстрее сформировать окончательное множество гипотез и на этой основе активировать узел-рекомендацию. На вход подается подмножество из множества узлов НСС, которое строится на основе данных о состоянии здоровья пользователя системы. Решение о выборе окончательной гипотезы осуществляется на основе превосходящего числа факторов риска, являющихся аргументами для принятия решения о подтверждении или отвержении одной из сравниваемых гипотез. Далее, с учетом уровня риска, в качестве гипотезрешений формируется и выдается ряд рекомендаций (например, по двигательной активности, питанию и др.). Естественно, что рекомендации касаются воздействия на так называемые управляемые или модифицируемые факторы (например, масса тела, медикаментозно управляемый уровень артериального давления, корректируемый специальной диетой или медикаментозно корректируемый сахарный диабет). Рекомендации, сформированные в системе здоровьесбережения, вначале поступают к лечащему врачу (в его личный кабинет), который имеет право вносить изменения в соответствии с известными ему индивидуальными особенностями пациента. Согласованный врачом вариант рекомендаций направляется в базу данных системы. После этого их получает клиент системы через свой личный кабинет. Наряду с кратко изложенными рекомендациями пользователь получает также текст, поясняющий смысл выданных рекомендаций, который является аналогом блока объяснения интеллектуальной системы. Для оценки эффективности применения полученных рекомендаций предусмотрен специальный опросник, который заполняется пользователем в его личном кабинете и затем поступает в базу данных.
Архитектура РС «ИИ-ГИППОКРАТ» представлена на Рис. 2.
Рис. 2. Архитектура системы «ИИ-ГИППОКРАТ»
Прогнозирование риска ССЗ становится все более важным в принятии клинических решений в связи с их высокой популяционной частотой и социальной значимостью этого класса хронических неинфекционных болезней. Рекомендательная гендерно-ориентированная кардиологическая система, ориентированная на выявление пациентов из группы высокого риска в молодом возрасте позволит оптимизировать профиль факторов риска в среднем возрасте и предупредить или отсрочить развитие сердечно-сосудистых (ССЗ), повысить предотвратимость инфарктов в раннем возрасте. Современная стратегия профилактики ССЗ основана на определении суммарного, или общего, риска развития ССЗ и их осложнений. Пациент-ориентированные рекомендации по управлению риском сердечно-сосудистых осложнений у мужчин разрабатываются в рамках гранта РФФИ.
В отличие от выше описанной системы «ИИ-ГИППОКРАТ» в данном случае особое внимание обращено на людей определенной гендерной характеристики, риски у которых имеют свои особенности. Ориентированность на выявление аномальных проявлений в здоровье опирается на оценку отклонений в показателях от рекомендуемых и/или референсных значений (point-based аномалии) и обнаружение негативных тенденций в показателях (tendencybased аномалии). На первом этапе осуществляется анализ point-based и tendency-based аномалий для множества модифицируемых показателей риска сердечно-сосудистых заболеваний, для которых были разработаны нечеткие лингвистические ACL-шкалы [35]. Для каждого показателя в этом исследовании, в зависимости от диапазона его возможных значений, были определены числовые интервалы и соответствующие им лингвистические метки на основе экспертных знаний и практики медицинского обследования. По выбранным показателям на основе меток «выше нормы» или «ниже нормы» были определены point-based аномалии в показателях. Рассмотренные концептуальные положения поиска аномалий были реализованы в виде системы правил, сфокусированной на обнаружение аномалий в заданный момент времени. На втором этапе, на основе темпорально-пространственной модели состояния сердечно-сосудистой системы мужчин, с использованием разработанных нечетких ACLшкал и системы правил вывода реализован поиск и идентификация разнообразных аномалий для множества показателей [36].
Реализация дескриптивной аналитики в рекомендательной системе осуществляется путем объединения: а) элементов теории анализа формальных понятий [37, 38] для построения темпорально-пространственной модели состояния сердечно-сосудистой системы мужчин в виде многозначного контекста; б) адаптации нечетких множеств, кластеров и временных рядов [39, 40] для оценки состояния и тенденций ССЗ в лингвистических терминах и формирования нечетких шкал как обобщенных ограничений; в) теории информационных гранул [41], расширенной для выражения свойств ССЗ по темпорально-пространственной модели в виде текста пропозиций, для которых был разработан согласованный с уровнями грануляции многомерных медицинских данных набор протоформ. На этой основе возможно выстраивать временные последовательности изменений в состоянии здоровья, характеризующиеся нечеткими гранулами различной значимости. Такие гранулы будут формальными характеристиками для описания различных уровней детализации патологических отклонений в состоянии организма. И поскольку гранулярные вычисления в основном используются для интеллектуальной обработки недоопределенной, неполной и нечеткой информации, то понятно, что это отвечает особенностям размытых переходных процессов патологических изменений [42].
В еще одной системе, являющейся по своей направленности рекомендательной, и направленной на комплексное восстановление организма человека, знания представлены онтологиями [43]. В ней предлагаются наиболее подходящие виды физических нагрузок, диеты, восстановительные или профилактические процедуры. Кроме того, система может выдать справочную информацию о восстановительных комплексах, их показаниях и противопоказаниях.
Современные здоровьесберегающие технологии, используемые в системе дошкольного образования, отражают две линии оздоровительно-развивающей работы: приобщение детей к физической культуре и использование развивающих форм оздоровительной работы. Кроме того, важную роль играет формирование у воспитанников стойкой мотивации на здоровый образ жизни [44].
4. Рекомендательные системы в мониторинге состояния операторов критических объектов
Рекомендательные пациенто-ориентированные интеллектуальные системы медицинского назначения должны найти применение не только в проблеме здорового образа жизни, но и в контроле и мониторинге состояния работников опасных производств, операторов критических объектов, людей в условиях повышенного психоэмоционального напряжения, в особенности при сверхпродолжительном рабочем дне. Их применение целесообразно на предсменных осмотрах различных категорий работников и в процессе работы. Рекомендательные интеллектуальные системы, учитывающие физиологические особенности (например, постоянная артериальная гипотония у индивидуума) и уровень рефлексии конкретных индивидуумов, могут выдавать более обоснованные рекомендации для поддержания или снижения уровня психофизиологической напряженности, что будет способствовать уменьшению риска ошибочных решений в стрессовых, и, в особенности, в критических ситуациях.
В таких рекомендательных системах реальный мониторинг на основе дистанционной (бесконтактной) оценки физиологического и психоэмоционального состояния позволит при использовании интеллектуальных технологий детектировать аномалии в поведении и объективно оценивать признаки девиантного поведения операторов, осуществляющих свою деятельность в критических условиях. Полнофункциональный анализ ситуаций, учитывающий всю совокупность накопленных о конкретном индивидууме данных, будет обеспечивать объективность гипотез, формируемых и экстренно выдаваемых проблемно-ориентированной интеллектуальной рекомендательной системой.
Заключение
Интеллектуальные рекомендательные системы представляют собой отдельный класс, лишь примыкающий к системам поддержки принятия решений. Они достаточно разнообразны и их предметная ориентированность требует обязательного учета.
Главным ограничением для рекомендательных медицинских систем является, наряду с самоконтролем, предварительный анализ выдаваемых рекомендаций медицинским работником. В то же время, для оценки эффекта предлагаемых мероприятий необходима обратная связь с пользователем и получение от него информации о форме и объеме выполнения получаемых рекомендаций. Этим системы в области охраны здоровья принципиально отличаются от рекомендательных систем для других предметных областей.
Важным моментом является анализ динамики изменений в состоянии здоровья индивидуума и условий, при которых они происходили на фоне применения полученных рекомендаций. На такой основе значительно эффективнее могут решаться вопросы персонализированных прогнозов в состоянии человека. Такие прогнозы могут носить как отдаленный характер, так и ориентированы на ближайшее время, что важно при проведении предсменных осмотров работников, в особенности связанных с принятием решений в критических ситуациях.
Sobre autores
Boris Kobrinsky
Computer Science and Control Federal Research Center of the Russian Academy of Sciences
Autor responsável pela correspondência
Email: kba_05@mail.ru
Doctor of Medical Sciences, Professor, Head of Department
Rússia, MoscowBibliografia
- Pincay, J., L. Ter´an, and E. Portmann. 2019. Health recommender systems: a state-of-the-art review. Sixth International Conference on eDemocracy & eGovernment (ICEDEG). Quito, Ecuador. 47–55.
- Sahoo, A.K., C. Pradhan, R.K. Barik, and H. Dubey. 2019. Deepreco: Deep learning-based health recommender system using collaborative filtering. Computation 7(2):25. doi.org/10.3390/computation7020025. Available at: https://www.mdpi.com/2079-3197/7/2/25 (accessed July 21, 2022).
- Schafer, H., S. Hors-Fraile, R.P. Karumur, A.С. Valdez, Said, H. Torkamaan, T. Ulmer, and C. Trattner. 2017. Towards health (aware) recommender systems. Proceedings of the International Conference on Digital Health, DH ’17. New York. 157–161.
- Wiesner, M., and D. Pfeifer. 2014. Health recommender systems: Concepts, requirements, technical basics and challenges. International Journal of Environmental Research and Public Health 11(3):2580–2607.
- Bao, Y., and X. Jiang. 2016. An intelligent medicine recommender system framework. IEEE 11th Conference on Industrial Electronics and Applications (ICIEA). Hefei. China. 1383-1388.
- Marivate, V.N., G. Ssali, and T. Marwala. 2008. An Intelligent Multi-Agent Recommender System for Human Capacity Building. Proceedings of the 14th IEEE Mediterranean Electrotechnical Conference. Ajaccio, France. 909-915.
- Mlika, F., and W. Karoui. 2020. Proposed Model to Intelligent Recommendation System based on Markov Chains and Grouping of Genres. Procedia Computer Science. 176:868-877.
- Cui, Y. 2021. Intelligent Recommendation System Based on Mathematical Modeling in Personalized Data Mining. Mathematical Problems in Engineering. 2021:6672036. doi.org/10.1155/2021/6672036. Available at: https://www.hindawi.com/journals/mpe/2021/6672036/ (accessed July 21, 2022)
- Aguilar, J., P. Valdiviezo-Dı´az, and G. Riofrio. 2017. A general framework for intelligent recommender Systems. Applied Computing and Informatics. 13(2):147–160.
- Ojokoh, B., M. Omisore, O. Samuel, and T. Ogunniyi. 2012. A fuzzy logic based personalized recommender system. International Journal of Computer Science and Information Security. 2(5):1008–1015.
- Stuart, E., N. Shadbolt, and D. De Roure. 2004. Ontological user profiling in recommender systems. ACM Transactions on Information Systems. 22(1):54–88.
- Jannach, D., M. Zanker, A. Felfernig, and G. Friedrich, eds. 2011. Recommender Systems: An Introduction. New York: Cambridge University Press. 336 p.
- Gunawardana, A., G.,Shani, and S. Yogev. 2022. Evaluating Recommender Systems. Recommender Systems Handbook. New York: Springer. 547-601.
- Adomavicius, G., K. Bauman, A. Tuzhilin, and M. Unger. 2022. Context-Aware Recommender Systems: From Foundations to Recent Developments. Recommender Systems Handbook. New York: Springer. 211-250.
- De Croon, R., L. Van Houdt, N.N. Htun, G. Štiglic, V.V. Abeele, and K. Verbert. 2021. Health Recommender Systems: Systematic Review. Journal of Medical Internet Research. 23(6):e18035. Available at: https://www.jmir.org/2021/6/e18035/ (accessed May 28, 2022).
- Mardini, M.T., A. Hashky, and Z.W. Raś. 2021. Personalizing Patients to Enable Shared Decision Making. Recommender Systems for Medicine and Music. Studies in Computational Intelligence. 946:75–90.
- Paltsev, M.A., N.N. Belushkina, and E.A. Chaban. 2015. 4Pmedicina kak novaya model' zdravoohraneniya v Rossijskoj Federacii [4P-medicine as a new model of health care in the Russian Federation] Zhurnal dlya nepreryvnogo medicinskogo obrazovaniya vrachej [Journal for continuing medical education of physicians] 2:48-54. (In Russian).
- Baiardini, I., and E. Heffler 2019. The Patient-Centered Decision System as per the 4Ps of Precision Medicine. Implementing Precision Medicine in Best Practices of Chronic Airway Diseases. London: Academic Press. 147-151.
- Flores, M., G. Glusman, K. Brogaard, N.D. Price, and L. Hood. 2013. P4 medicine: how systems medicine will transform the healthcare sector and society. Personalized Medicine. 10(6):565-576.
- Tran, T.N.T., A. Felfernig, Ch. Trattner,·and A. Holzinger. 2021. Recommender systems in the healthcare domain: state-of-the-art and research issues. Journal of Intelligent Information Systems. 57:171–201.
- Thomas, R.J., M. Masthoff, N. Oren, P.W. de Vries, H. Oinas-Kukkonen, L. Siemons, N.B. Jong, and L. van Gemert-Pijnen. 2017. Adapting healthy eating messages to personality. 12th International Conference “Persuasive Technology: Development and Implementation of Personalized Technologies to Change Attitudes and Behaviors”, PERSUASIVE 2017, Proceedings. Lecture Notes in Computer Science. 10171:119–132.
- Nguyen, H., and J. Masthoff. 2008.Designing persuasive dialogue systems: Using argumentation with care. PERSUASIVE '08: Proceedings of the 3rd international conference on Persuasive Technology. Oulu, Finland, 201–212.
- Powers, D.M.W. 2011. Evaluation: from precision, recall and f-measure to roc, informedness, markedness & correlation. Journal of Machine Learning Technologies. 2(1):37–63.
- Valdez, A.C., M. Ziefle, K. Verbert, A. Felfernig, and A. Holzinger. 2016. Recommender Systems for Health Informatics: State-of-the-Art and Future Perspectives. Machine Learning for Health Informatics. Lecture Notes in Computer Science. 9605:391–414.
- O’Donovan, J., and B. Smyth. 2005. Trust in recommender systems // International Conference on Intelligent User Interfaces. Proceedings IUI. San Diego, 167–174.
- Tran, T.N.T., M. Atas, A. Felfernig, V.M. Le, R. Samer, and M. Stettinger. 2019. Towards social choicebased explanations in group recommender systems. Proceedings of the 27th ACM Conference on User Modeling, Adaptation and Personalization, UMAP ’19. New York. 13–21.
- Tang, T.Y., and P. Winoto. 2016. I should not recommend it to you even if you will like it: the ethics of recommender systems. New Review of Hypermedia and Multimedia. 22(1-2):111–138.
- Ochoa, J.G.D., O. Csiszár, and T. Schimper. 2021. Medical recommender systems based on continuous-valued logic and multi-criteria decision operators, using interpretable neural networks. BMC Medical Informatics and Decision Making. 21:186. doi.org/10.1186/s12911-021-01553-3. Available at:
- https://bmcmedinformdecismak.biomedcentral.com/article s/10.1186/s12911-021-01553-3 (accessed June 20, 2022).
- Duan, L., W.N. Street, and E. Xu. 2011. Healthcare information systems: data mining methods in the creation of a clinical recommender system. Enterprise Information Systems. 5(2):169-181.
- Bhimavarapu, U., N. Chintalapudi, and G. Battineni. 2022. A Fair and Safe Usage Drug Recommendation System in Medical Emergencies by a Stacked ANN. Algorithms. 15(6):186. doi.org/10.3390/a15060186. Available at: https://www.researchgate.net/publication/360891709_A_Fair_and_Safe_Usage_Drug_Recommendation_System_in_ Medical_Emergencies_by_a_Stacked_ANN (accessed June 30, 2022).
- Kobrinskii, B.A., O.G.,Grigoriev, A.I.,Molodchenkov, I.V. Smirnov, N.A. Blagosklonov. 2019. Artificial Intelligence Technologies Application for Personal Health Management. IFAC-PapersOnLine. 52(25):70-74.
- Stankevich, M. I., Smirnov, N., Ignatiev, O., Grigoriev, and N., Kiselnikova. 2018. Analysis of Big Five Personality Traits by Processing of Social Media Users Activity Features. Proceedings of the XX International Conference DAMDID/RCDL 2018. Moscow. 235-239.
- Osipov, G.S. 1990. Postroenie modelej predmetnyh oblastej. Neodnorodnye semanticheskie seti [Building models of subject areas. Heterogeneous Semantic Networks]. Izvestiya AN SSSR. Tekhnicheskaya kibernetika [Proceedings of the Academy of Sciences of the USSR. Technical Cybernetics] 5:32–45. (In Russian)
- Osipov, G.S. 2016. Metody iskusstvennogo intellekta [Methods of artificial intelligence]. Moscow: FIZMATLIT. 296 p. (In Russian)
- Afanasieva, T., N. Yarushkina, and G. Gyskov. 2016. ACL-Scale as a Tool for Preprocessing of Many-Valued Contexts. 2nd International Workshop on Soft Computing Applications and Knowledge Discovery (SCAKD 2016). CEUR Workshop Proceedings. 1687:2-11.
- Afanasieva, T., I. Perfilieva, and V. Kozhevnikov. 2022. Approach to Patient Assessment Based on a SpatialTemporal Model for Decision Support Systems in Cardiology. Proceedings of the Fifth International Scientific Conference “Intelligent Information Technologies for Industry” (IITI’21). Lecture Notes in Networks and Systems. 330:461-471.
- Ganter, B., and R. Wille. 1999. Determination and Representation. Formal Concept Analysis: Mathematical Foundations. Berlin, Heidelberg. 63-95.
- Ignatov, D. Analiz formal'nyh ponyatij: ot teorii k praktike [Analysis of formal concepts: from theory to practice]. Doklady vserossijskoj nauchnoj konferencii AIST'12: Modeli, algoritmy i instrumenty analiza dannyh; rezul'taty i vozmozhnosti dlya analiza izobrazhenij, setej i tekstov [Reports of the All-Russian scientific conference AIST'12: Models, algorithms and tools for data analysis; results and possibilities for the analysis of images, networks and texts]. Ekaterinburg. 3-15. (In Russian)
- Song, Q. 1993. Fuzzy time series and its models. Fuzzy Sets and Systems. 54(3):269–277.
- Zhang, Y., H. Qu, W. Wang, and J. Zhao. 2020. A Novel Fuzzy Time Series Forecasting Model Based on Multiple Linear Regression and Time Series Clustering. Mathematical Problems in Engineering. Vol.2020. Article ID 9546792. Available at: https://www.hindawi.com/journals/mpe/2020/9546792/ (accessed May 20, 2022).
- Zadeh, L. 1997. Toward a theory of fuzzy information granulation and its centrality in human reasoning and fuzzy logic. Fuzzy Sets and Systems. 90(2):111-127.
- Kobrinskii B.A. 2016. Kontinuum perekhodnyh sostoyanij organizma i monitoring dinamiki zdorov'ya detej [Continuum of transitional states of the body and monitoring the dynamics of children's health]. 2nd ed. Moscow – Berlin: Direct-Media. 220 p. doi: 10.23681/434737. (In Russian).
- Zagorulko, Yu.A., and G.B. Zagorulko. 2011. Ontologii i ih prakticheskoe primenenie v sistemah, osnovannyh na znaniyah [Ontologies and their practical application in knowledge-based systems]. Vserossijskaya konferenciya s mezhdunarodnym uchastiem "Znaniya – Ontologii – Teorii" (ZONT-2011) [All-Russian conference with international participation "Knowledge – Ontologies – Theories" (ZONT-2011)]. Novosibirsk. 1:132-143. (In Russian)
- Amanova, O.N., and V.F. Khramkova. 2016. Sistema zdorov'esberegayushchih tekhnologij v doshkol'nom uchrezhdenii [The system of health-saving technologies in a preschool institution]. Nauchno-metodicheskij elektronnyj zhurnal «Koncept» [Scientific and methodological electronic journal "Concept"]. 10:16–20. Available at: http://e-koncept.ru/2016/56811.htm (accessed April 10, 2022). (In Russian).
Arquivos suplementares



