Идентификация двигателя постоянного тока независимого возбуждения методом расширенных инструментальных переменных
- Авторы: Иванов Д.В.1,2, Сандлер И.Л.2,3, Дилигенская А.Н.3
-
Учреждения:
- Самарский национальный исследовательский университет имени академика С.П. Королёва
- Самарский государственный университет путей сообщения
- Самарский государственный технический университет
- Выпуск: Том 30, № 3 (2022)
- Страницы: 45-57
- Раздел: Информатика, вычислительная техника и управление
- URL: https://ogarev-online.ru/1991-8542/article/view/142699
- DOI: https://doi.org/10.14498/tech.2022.3.4
- ID: 142699
Цитировать
Полный текст
Аннотация
Рассмотрена задача идентификации параметров двигателя постоянного тока. Наличие погрешностей измерений токов и напряжений приводит к погрешностям как во входных, так и в выходных сигналах. Существующие методы идентификации параметров двигателя постоянного тока не учитывают наличие погрешностей как в выходных, так и во входных сигналах. В статье используется дискретная модель двигателя постоянного тока, ориентированная на использование в цифровых системах. Одним из достоинств этой модели является сведение задачи оценивания параметров к двум задачам пониженной размерности. Снижение размерности решаемых задач улучшает их обусловленность и снижает чувствительность к погрешностям измерений. Предложен новый способ идентификации параметров моделей двигателя постоянного тока. Оценки параметров находятся на основе расширенного метода инструментальных переменных. Для нахождения оценок предложено использование расширенных эквивалентных систем уравнений. Расширенные эквивалентные системы позволяют снизить числа обусловленности. Проведенные численные эксперименты показали преимущество предложенного алгоритма перед методом наименьших квадратов. Результаты работы могут быть применены при разработке систем предикативной диагностики. Применение предложенного метода идентификации параметров двигателя постоянного тока также позволяет снизить требования к измерительным устройствам за счет меньшей чувствительности к погрешностям измерения.
Полный текст
Введение
Несмотря на широкое применение электрической сети переменного тока, электропривод на базе двигателя постоянного тока независимого возбуждения применяется довольно часто. Промышленные и транспортные отрасли не обходятся без привода постоянного тока, который обеспечивает точное регулирование частоты вращения. В отличие от привода переменного тока он обладает практически линейной регулировочной и механической характеристикой, большой величиной пускового момента, возможностью использования генераторного и двигательного режимов, а также возможностью увеличения КПД при полной и неполной нагрузке. Применительно к транспортной отрасли он устанавливается в электровозах, кранах, вращающихся опрокидывателях и в других подвижных механизмах. Использование привода постоянного тока в производственных станках при регулировании частоты вращения в широком диапазоне остается актуальным.
Применение электропривода, основанное на показателях эксплуатационной надежности, в составе с электродвигателем постоянного тока независимого возбуждения на сегодняшний день не обходится без средств диагностики технического состояния оборудования. Для повышения эффективности работы электропривода необходимо совершенствование систем диагностики. Одним из распространенных способов мониторинга является использование методов идентификации электромагнитных параметров двигателя.
Существует много методов идентификации параметров двигателей постоянного тока. Метод наименьших квадратов представлен в [1, 2], алгебраический метод идентификации в [3], метод моментов и метод Пасека в [4], методы идентификации по переходной характеристике в [5]. Идентификация двигателей постоянного тока с помощью нейронных сетей рассмотрена в [6], применение генетических алгоритмов в [7]. В большинстве случаев модели двигателей представлены в непрерывном времени и не учитывают влияния измерительного шума.
Применение методов полных наименьших квадратов и инструментальных переменных позволяет учитывать измерительный шум. Применение метода полных наименьших квадратов для оценивания параметров двигателя постоянного тока с независимым возбуждением предложено в [8].
В статье предложен способ оценивания параметров двигателя постоянного тока методом расширенных инструментальных переменных. Полученные результаты могут быть использованы для апробирования разработанного метода на основе сравнения с известными результатами.
Постановка задачи
Для идентификации электродвигателей постоянного тока с независимым возбуждением математическая модель может быть представлена в следующем виде:
(1)
(2)
где , – напряжение и ток обмотки возбуждения; , – активное сопротивление и индуктивность обмотки возбуждения; , – напряжение и ток обмотки якоря; , – активное сопротивление и индуктивность цепи якоря; – конструктивный коэффициент машины; – результирующий магнитный поток; – частота вращения якоря.
Введем новые коэффициенты:
(3)
Запишем уравнения (1) и (2), используя коэффициенты (3):
(4)
(5)
Получив оценки вектора параметров , можно получить оценки физических параметров двигателя постоянного тока:
(6)
Поскольку параметры идентифицируются в цифровом виде, удобно перейти от дифференциальных уравнений к разностным уравнениям.
Запишем уравнения (4), (5) в дискретной форме:
(7)
(8)
В реальных задачах токи, напряжения и угловая скорость вращения наблюдаются с погрешностями измерений , , , , , , :
, , (9)
, , (10)
, . (11)
Будем предполагать, что помехи в уравнениях (9)–(11) имеют нулевое среднее.
Задача идентификации электромагнитных параметров двигателя постоянного тока может быть сформулирована следующим образом: необходимо определить оценки вектора коэффициентов из уравнений (7), (8) по зашумленным последовательностям (9), (10), (11).
Расширенные инструментальные переменные (РИП)
Рассмотрим алгоритм идентификации параметров двигателя постоянного тока по уравнениям (7)–(11). Запишем уравнения в форме линейной регрессии:
(12)
, (13)
где
, ,
,
Наличие погрешностей измерений токов и напряжений и угловой скорости приводит к тому, что погрешности присутствуют как в правой, так и в левой части уравнений (12) и (13). Невязки в (12) и (13) являются функциями от коэффициентов , . При наличии погрешностей в правой и левой части применение обычного метода наименьших квадратов приводит к смещенным оценкам, что отрицательно сказывается на их точности.
Если погрешности в уравнениях (9)–(11) являются «белым шумом», для оценки векторов коэффициентов может быть применен полный метод наименьших квадратов [9]. Для решения задачи полных наименьших квадратов разработаны эффективные численные алгоритмы [10–13].
Условие белошумности помех на практике выполняется далеко не всегда. В случае, если известны автокорреляционные функции помех, может быть применен обобщенный метод полных наименьших квадратов [13]. Стоит отметить, что априорное знание значений автокорреляционных функций помех на практике встречается достаточно редко.
Альтернативным методом оценивания параметров при наличии помех в правой и левой частях уравнений является метод инструментальных переменных. Метод инструментальных переменных строится на предположении, что необходимо подобрать такие векторы , , для которых выполнены условия:
A1. , где E – оператор математического ожидания.
A2. Матрицы не являются сингулярными.
Выбор векторов инструментальных переменных, удовлетворяющих предположениям A1, A2, в общем случае является сложной задачей.
A3. Автокорреляционные функции шумов имеют конечное число ненулевых значений. Без потери общности будем предполагать, что число ненулевых значений в автокорреляционных функциях одинаково:
При выполнении предположения A3 задержанные на отсчетов регрессионные векторы могут быть использованы в качестве векторов инструментальных переменных
(14)
Для улучшения точности оценок необходимо, чтобы размерности векторов инструментальных переменных были больше размерностей соответствующих регрессионных векторов , .
Данная модификация получила название метода расширенных инструментальных переменных. Нахождение оценок методом расширенных инструментальных переменных предполагает решение переопределенной системы линейных алгебраических уравнений. Оценки векторов , параметров могут быть найдены как решения систем нормальных уравнений
(15)
(16)
где
Для уменьшения чисел обусловленности (15) и (16) в [14] предложено использовать эквивалентную нормальной, расширенную систему [15]. Запишем уравнения (15) и (16) в виде эквивалентных нормальным, расширенных систем:
(17)
(18)
где , , , – минимальные собственные числа матриц , ; , – единичные матрицы.
Полученные системы могут быть решены стандартными способами решения систем линейных уравнений, например на основе LU-разложения [9].
Численный эксперимент
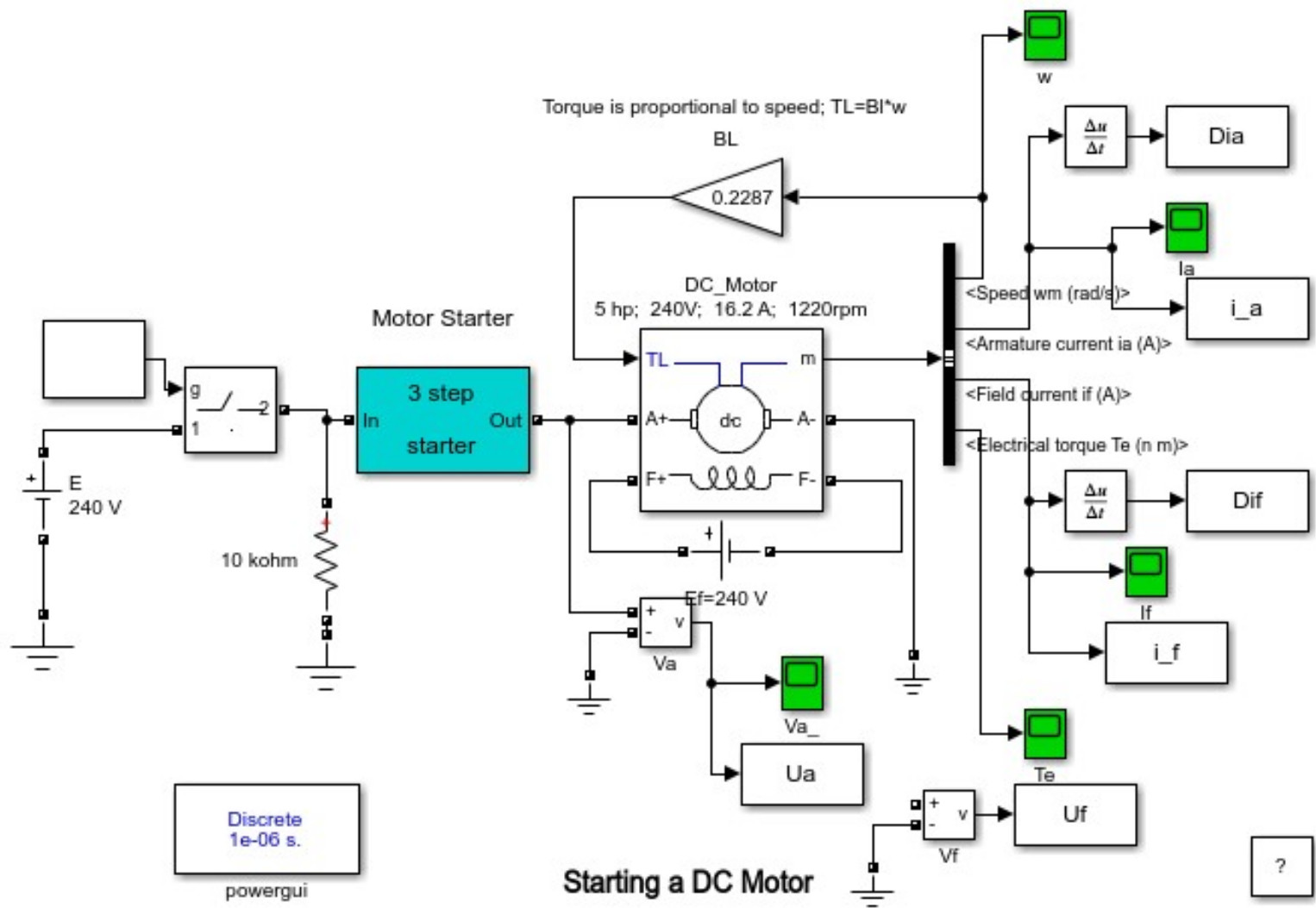
Идентификация параметров на основе уравнений (17) и (18) была реализована в MATLAB и сравнена с методом наименьших квадратов. Значения токов и напряжений получены с помощью модели двигателя постоянного тока в MATLAB Simulink (рис. 1, 2).
Электромагнитные параметры электродвигателя:
Данному набору параметров соответствует вектор истинных параметров
Рис. 1. Имитационная модель двигателя постоянного тока с независимой обмоткой возбуждения
Рис. 2. Имитационная модель стартера двигателя постоянного тока с независимой обмоткой возбуждения
Результаты моделирования двигателя постоянного тока без измерительного шума представлены на рис. 3–5.
Частота дискретизации .
Для оценки качества модели использовалось среднеквадратическое отклонение оценок коэффициентов от истинных значений:
Результаты численного эксперимента для различных отношений «шум – сигнал» приведены в табл. 1–3.
Рис. 3. Ток якоря
Рис. 4. Напряжение якоря
Рис. 5. Скорость вращения вала
Таблица 1
Среднеквадратическое отклонение оценок коэффициентов и электромагнитных параметров от истинных значений для
Параметр | Истинное значение | ,% | ,% | ,% |
Таблица 2
Среднеквадратическое отклонение оценок коэффициентов и электромагнитных параметров от истинных значений для
Параметр | Истинное значение | ,% | ,% | ,% |
Таблица3
Среднеквадратическое отклонение оценок коэффициентов и электромагнитных параметров от истинных значений для
Параметр | Истинное значение | ,% | ,% | ,% |
Результаты эксперимента показали, что параметр в режиме нормальной работы электродвигателя не получается определять с достаточной точностью. Так как этот параметр связан с индуктивностью обмотки возбуждения, он может быть определен другими средствами измерений. Оценки остальных параметров, полученные методами полных наименьших квадратов и расширенных инструментальных переменных, оказываются точнее, чем оценки, полученные с помощью обыкновенных наименьших квадратов. Метод расширенных инструментальных переменных показывает лучшие результаты, чем метод полных наименьших квадратов. Это говорит о том, что метод инструментальных переменных более устойчив к погрешности аппроксимации производной.
Выводы
В статье предложен способ оценивания параметров двигателя постоянного тока с независимым возбуждением на основе метода расширенных инструментальных переменных. Для нахождения решения задачи расширенных инструментальных переменных используется расширенная система уравнений, эквивалентная нормальной. Данный подход позволяет уменьшить число обусловленности по сравнению с нормальной системой уравнений, не прибегая к разложениям Холецкого или LDLT [9]. Численные эксперименты показали высокую точность предложенного подхода.
Об авторах
Дмитрий Владимирович Иванов
Самарский национальный исследовательский университет имени академика С.П. Королёва; Самарский государственный университет путей сообщения
Автор, ответственный за переписку.
Email: dvi85@list.ru
ORCID iD: 0000-0002-5021-5259
доцент кафедры «Безопасность информационных систем»; доцент кафедры «Мехатроника, автоматизация и управление на транспорте», кандидат физико-математических наук, доцент
Россия, 443086, г. Самара, ул. Московское шоссе, 34; 443066, г. Самара, ул. Свободы, 2 ВИлья Львович Сандлер
Самарский государственный университет путей сообщения; Самарский государственный технический университет
Email: i.sandler@samgups.ru
старший преподаватель кафедры «Мехатроника, автоматизация и управление на транспорте», старший преподаватель кафедры «Автоматика и управление в технических системах»
Россия, 443066, г. Самара, ул. Свободы, 2 В; 443100, г. Самара, ул. Молодогвардейская, 244Анна Николаевна Дилигенская
Самарский государственный технический университет
Email: adiligenskaya@mail.ru
профессор кафедры «Автоматика и управление в технических системах», доктор технических наук, доцент
Россия, 443100, г. Самара, ул. Молодогвардейская, 244Список литературы
- Ruderman M., Krettek J., Hoffman F. and Betran T. Optimal state space control of DC motor // IFAC Proceedings. Vol. 42(2), 5796–5801, (2008). doi: 10.3182/20080706-5-KR-1001.00977.
- Krneta R., Antic S., Stojanovic D. Recursive least square method in parameters identification of DC motors models // Facta Universitatis, 18(3), 467–478 (2005).
- Mamani G., Becedas J., Feliu-Batlle V. On-line fast algebraic parameter and state estimation for a DC motor applied to adaptive control // Proceedings of the World Congress on Engineering. Ed. by S.I. Ao et al. Newswood Limited, London, 2008. Pp. 1006–1012.
- Hadef M., Mekideche M.R. Moments and Pasek’s methods for parameter identification of a DC motor // J. Zhejiang Univ. Sci., 12, 124–131 (2011). doi: 10.1631/jzus.C0910795.
- Wu W. DC Motor Parameter Identification Using Speed Step Responses // Modelling and Simula-tion in Engineering, Article ID 189757, (2012) doi: 10.1155/2012/189757.
- Rubaai A., Kotaru R. Online identification and control of a dc motor using learning adaptation of neural networks // IEEE Transactions on Industry Applications. 36(3), 935–942 (2000). doi: 10.1109/28.845075.
- Jesenik M., Hamler A., Trbušić M., Trlep M. The Use of Evolutionary Methods for the Determi-nation of a DC Motor and Drive Parameters Based on the Current and Angular Speed Response // Mathematics. 8(8), 1269 (2020). doi: 10.3390/math8081269.
- Ivanov D.V., Sandler I.L., Chertykovtseva N.V. etc. Identification of Parameters of DC Motor of Independent Excitation by Noisy Data // Proceedings – 2021 3rd International Conference on Control Systems, Mathematical Modeling, Automation and Energy Efficiency, SUMMA 2021. 2021. Pp. 194–198.
- Golub G.H., Van Loan C.F. Matrix Computations. Johns Hopkins University Press, Baltimore, 1996.
- Zhdanov A.I., Shamarov P.A. Direct projection method in the problem of complete least squares // Autom. Remote Control. 61(4), 610–620 (2000).
- Ivanov D.V. Identification of linear dynamic systems of fractional order with errors in variables based on an augmented system of equations // Вестник Самарского государственного техни-ческого университета. Сер. Физ.-мат. науки, 25:3 (2021), 508–518.
- Ivanov D., Zhdanov A. Symmetrical Augmented System of Equations for the Parameter Identifi-cation of Discrete Fractional Systems by Generalized Total Least Squares // Mathematics 9, 2021, 24: 3250. https://doi.org/10.3390/math9243250
- Van Huffel S., Vandewalle J. Analysis and properties of the generalized total least squares prob-lem AX≈B, when some or all columns in A are subject to error // SIAM J. matrix anal. appl. 10(3), 294–315 (1989).
- Ivanov D.V., Zhdanov A.I. Numerically stable algorithm for identification of linear dynamical systems by extended instrumental variables // J. Phys.: Conf. Ser. 1745, 012077, (2021). doi: 10.1088/1742-6596/1745/1/012077
- Björck Å. Iterative refinement of linear least squares solutions I // BIT Numerical Mathematics, 7. 257–278 (1967). 10.1007/BF01939321' target='_blank'>https://doi.org/doi: 10.1007/BF01939321
Дополнительные файлы






