Вычислительная модель оценки эффективности систем многочастотной цифровой радиосвязи
- Авторы: Цветов В.П.1, Графкин А.В.1, Луканов А.С.1
-
Учреждения:
- Самарский национальный исследовательский университет имени академика С.П. Королева
- Выпуск: Том 28, № 2 (2025)
- Страницы: 65-77
- Раздел: Статьи
- URL: https://ogarev-online.ru/1810-3189/article/view/314400
- DOI: https://doi.org/10.18469/1810-3189.2025.28.2.65-77
- ID: 314400
Цитировать
Полный текст
Аннотация
Обоснование. Развитие современных беспроводных систем связи во многом обусловлено использованием многочастотных сигналов в качестве функций-носителей информации, которыми описывается физический колебательный процесс, выступающий носителем информации при ее передаче получателю. Именно такие системы радиосвязи позволили существенно увеличить скорость беспроводной передачи данных, в том числе в сложных условиях многолучевого распространения радиосигнала. Одной из задач, направленной на проектирование и разработку связной радиоаппаратуры, является предварительная оценка ее эффективности с точки зрения использования выделенных ей ресурсов. Цель. В статье описываются математическая модель систем многочастотной цифровой радиосвязи и архитектура программно-аппаратной платформы, специально разработанной для исследования таких важных характеристик беспроводных систем, как информационная и энергетическая эффективности. Методы. В основе математической модели лежат методы теории Гильбертовых пространств и теории информации, ее численная реализация позволяют учитывать энтропию источников сообщений, спектральные характеристики полезного сигнала и помех, отношение сигнал/шум и т. п. Результаты. В статье приводятся результаты численных экспериментов по сравнению эффективности систем радиосвязи, построенных на базе многочастотных сигналов и многопозиционной дискретной амплитудной модуляции, демонстрирующие возможности разработанной программно-аппаратной платформы. Заключение. Построенная модель оценки эффективности систем многочастотной цифровой радиосвязи и ее реализация позволяют автоматизировать процесс анализа характеристик беспроводных систем связи.
Полный текст
Введение
В основе архитектуры современных проводных и беспроводных систем связи лежат информационные технологии кодирования и обработки данных, что предполагает широкое использование математических методов и эффективных алгоритмов их реализации средствами вычислительной техники. Одновременно с этим разработке подобных систем предшествует этап математического моделирования и численных экспериментов, который позволяет исследовать их значимые характеристики в зависимости от изменения параметров среды распространения сигналов без проведения дорогостоящих натурных экспериментов.
В настоящее время широкое распространение получили системы радиосвязи, построенные на базе многочастотных сигналов (далее – МЧС) и многопозиционной дискретной амплитудной модуляции (далее – МДАМ) [1–3]. Именно такие системы позволили существенно увеличить скорость беспроводной передачи данных, в том числе, в сложных условиях многолучевого распространения сигнала.
Математические модели МЧС-МДАМ систем радиосвязи опираются на теорию Гильбертовых функциональных пространств, а также Евклидовых пространств при построении кодеров и декодеров канала [4–8].
1. Общая математическая модель МЧС-МДАМ систем радиосвязи
1.1. Определим источник дискретных сообщений с алфавитом Обозначим
– множество слов длины N над алфавитом Α. Под дискретным сообщением понимается произвольное слово
Общее количество слов длины N над алфавитом Α, т. е. мощность множества Обозначим – вероятность появления сообщения Заметим, что если все символы алфавита источника имеют равную вероятность появления в сообщениях то и все сообщения равновероятны с вероятностью
1.2. Определим параметрическое семейство сигналов где при любых Сигналы считаются линейно независимыми и их принято называть поднесущими.
В тех случаях, когда при любых поднесущие сигналы семейства попарно ортогональны в смысле скалярного произведения в семейство называется ортогональным. Последнее означает, что
Ортогональные сигналы не оказывают взаимного влияния при их приеме.
1.3. Определим кодер канала как отображение
Интервал называется интервалом длительности сигнала
Обозначим – множество канальных сигналов. Вероятность появления в канале сигнала в рассматриваемом случае, будет совпадать с вероятностью Множество
будем называть ансамблем сигналов.
Сигнал используют для модуляции высокочастотного, обычно гармонического, сигнала с частотой который передается в радиоканал на передающей стороне и демодулируется на приемной. При этом частота где – верхняя граница спектра сигнала
1.4. Определим канал с аддитивным шумом как отображение
1.5. Определим декодер канала с аддитивным шумом как отображение
С точки зрения надежности и простоты технической реализации наибольший интерес для разработчиков связной и радиотелеметрической аппаратуры представляет технология ортогональных МЧС (далее – ОМЧС) с применением квадратурной амплитудной модуляции (далее – КАМ) и дискретного преобразования Фурье (далее – ДПФ).
2. Математическая модель ОМЧС-КАМ-ДПФ систем радиосвязи
Модель ОМЧС-КАМ-ДПФ системы связи является частным случаем МЧС-МДАМ модели с алфавитом и параметрическим семейством ортогональных в поднесущих гармонических сигналов
Комплексные значения где называются КАМ-символами, а их вещественные и мнимые части и задают так называемые синфазную и квадратурную составляющие символов. Мощность алфавита называется позиционностью КАМ.
Рассмотрим эту модель более подробно.
Сообщение, состоящее из КАМ-символов, кодируется набором комплексных значений который преобразуется в представление комплексного сигнала
на интервале , где
Сигналы и используются для амплитудной модуляции двух высокочастотных несущих сигналов и сумма которых затем подается в радиоканал.
На приемной стороне происходит демодуляция несущих сигналов, результат которой с учетом помех может быть представлен в комплексной форме
Для восстановления на приемной стороне применяется дискретизация сигнала по временным отсчетам
при
Набор значений трактуется как обратное дискретное преобразование Фурье
исходного набора В свою очередь может трактоваться как обратное дискретное преобразование Фурье
некоторого набора который мы принимаем за приближение к исходному значению Для нахождения достаточно применить прямое масштабированное преобразование Фурье к воспользовавшись равенствами
при
Понятно, что из-за воздействия помех в общем случае поэтому результатом декодирования считается набор близкий в том или ином смысле к набору в котором все Для нахождения часто применяют метрический критерий «ближайшего соседа».
Тем самым в основе алгоритма декодирования переданных КАМ-символов лежат измерение принятого сигнала на конечном числе временных отсчетов
при
и нахождение решения системы линейных алгебраических уравнений (далее – СЛАУ)
(1)
которое имеет вид
(2)
где
– квадратная матрица порядка а
– эрмитово сопряженная матрица к матрице
Здесь и далее для простоты матричные записи СЛАУ вида (1) будут обозначать записи вида
где верхний индекс обозначает операцию транспонирования.
На практике, для вычисления обычно применяют алгоритм быстрого преобразования Фурье (далее – БПФ), который при заданном уровне помех и подходящем выборе шага квантования в синфазной и квадратурной составляющей кода позволяет восстанавливать исходное значение с приемлемым значением средней вероятности ошибочного приема одного КАМ-символа.
Замечание. Обозначение
связано с тем, что
– первообразный комплексный корень N-й степени из 1, то есть Поэтому при вычислениях удобно пользоваться степенными представлениями и всеми известными правилами действий со степенями.
Теперь рассмотрим, в некотором смысле альтернативную, только что рассмотренной, технологию построения МЧС-МДАМ системы радиосвязи, формируемой гармоническими сигналами и занимающей практически ту же полосу частот, что и ОМЧС-КАМ-ДПФ-сигналы на интервале длительности но позволяющей определить передаваемое сообщение по измерениям сигнала на половинном интервале при помощи устойчивых алгоритмов. При этом модель кодера и декодера канала будет базироваться не на ДПФ, а на дискретном косинус-преобразовании (далее – ДКП) и синус-преобразовании (далее – ДСП).
3. Математическая модель ОМЧС-КАМ-ДКП-ДСП систем радиосвязи
Сначала представим КАМ-сообщение в виде самостоятельных наборов синфазных и квадратурных составляющих в которых, как и ранее, Определим параметрические семейства ортогональных в поднесущих сигналов
и
Преобразуем наборы сообщений в сигналы
и
на интервале Заметим, что ортогональность сигналов внутри каждого из семейств и сохранится в но сигналы из различных семейств уже не будут ортогональными.
Сигналы и как и прежде будем использовать для модуляции двух высокочастотных несущих сигналов и сумма которых затем подается в радиоканал.
На приемной стороне происходит демодуляция несущих сигналов, результат которой с учетом помех может быть представлен в форме
Для восстановления X и Y на приемной стороне применим дискретизацию сигнала по временным отсчетам
при
Набор значений можно трактовать как ДКП исходного набора X, а как ДСП исходного набора Y. То же относится и к их приближенным значениям .
Приближения и являются решениями СЛАУ
(3)
(4)
где
– квадратные симметрические матрицы порядка N.
Заметим, что матрицы
– квадратные симметрические унитарные матрицы порядка N, то есть
где – квадратная единичная матрица порядка N, причем
Таким образом, приближенные к искомым значениям X и Y решения и СЛАУ (3), (4) с высокой степенью точности могут быть получены путем применения известных устойчивых алгоритмов.
Рассмотренная модель требует измерения сигналов на временных отсчетах
где T – длительность аналогичного по информационным и спектральным характеристикам ОМЧС-КАМ-ДПФ-сигнала, то есть практически вдвое (со значения до значения сокращает интервал приема/передачи.
Напомним, что сигналы каждого из семейств и обладают свойством ортогональности, что устраняет межканальную интерференцию в передаваемых сообщениях.
4. Математическая модель оценки эффективности МЧС-МДАМ систем радиосвязи
Для качественного сравнения систем радиосвязи служат такие их характеристики, как информационная и энергетическая эффективности [9–12]. Информационная эффективность показывает какую долю пропускной способности канала передачи данных использует система радиосвязи. Энергетическая эффективность показывает, насколько успешно с точки зрения обеспечения скорости передачи данных используются ее энергетические ресурсы.
Напомним основные определения, которые потребуются нам в дальнейшем.
Информационная эффективность МЧС системы радиосвязи определяется как
где R – скорость передачи сообщений в канале связи; C – пропускная способность канала.
Энергетическая эффективность МЧС системы радиосвязи определяется как
где – средняя мощность по ансамблю сигналов; – спектральная плотность мощности шума.
С точки зрения пропускной способности канала с аддитивным шумом наихудший вариант представляет белый гауссовский шум (далее – АБГШ), т. е. равномерный по всем частотам спектра семейства сигналов случайный процесс Плотность распределения амплитуды АБГШ подчиняется закону нормального гауссовского распределения с нулевым средним
Именно этой моделью помеховой обстановки будем пользоваться в дальнейших построениях. Также для простоты записи будем применять обозначения для стационарного АБГШ с Напомним, что для АБГШ спектральная плотность мощности
Пропускная способность канала связи с шумом определяется как
где F – ширина спектра сигнала; – средняя мощность по ансамблю сигналов
– средняя мощность шума.
Энергия сигнала определяется как
где
Средняя мощность сигнала рассчитывается как
Отношение сигнал/шум (далее – ОСШ) обозначается
Средняя мощность по ансамблю сигналов вычисляется как
Границы спектра сигнала определяются как (нижняя граница) и (верхняя граница), для которых
Определение и в некотором смысле произвольно и зависит от постановки задачи.
Ширина спектра сигнала определяется как
Ширина спектра семейства сигналов –
где и
Скорость передачи сообщений в канале –
где – энтропия источника сообщений; – ненадежность принятых символов; τ – время, затрачиваемое на передачу одного символа.
Энтропия источника дискретных сообщений над алфавитом с вероятностями появления символов определяется как
В случае источника с максимальной энтропией
Ненадежность принятых символов находится как
где – вероятность события «отправлен символ принят символ »,
вероятность события «принят символ ».
5. Вычислительная модель оценки эффективности МЧС-МДАМ систем радиосвязи
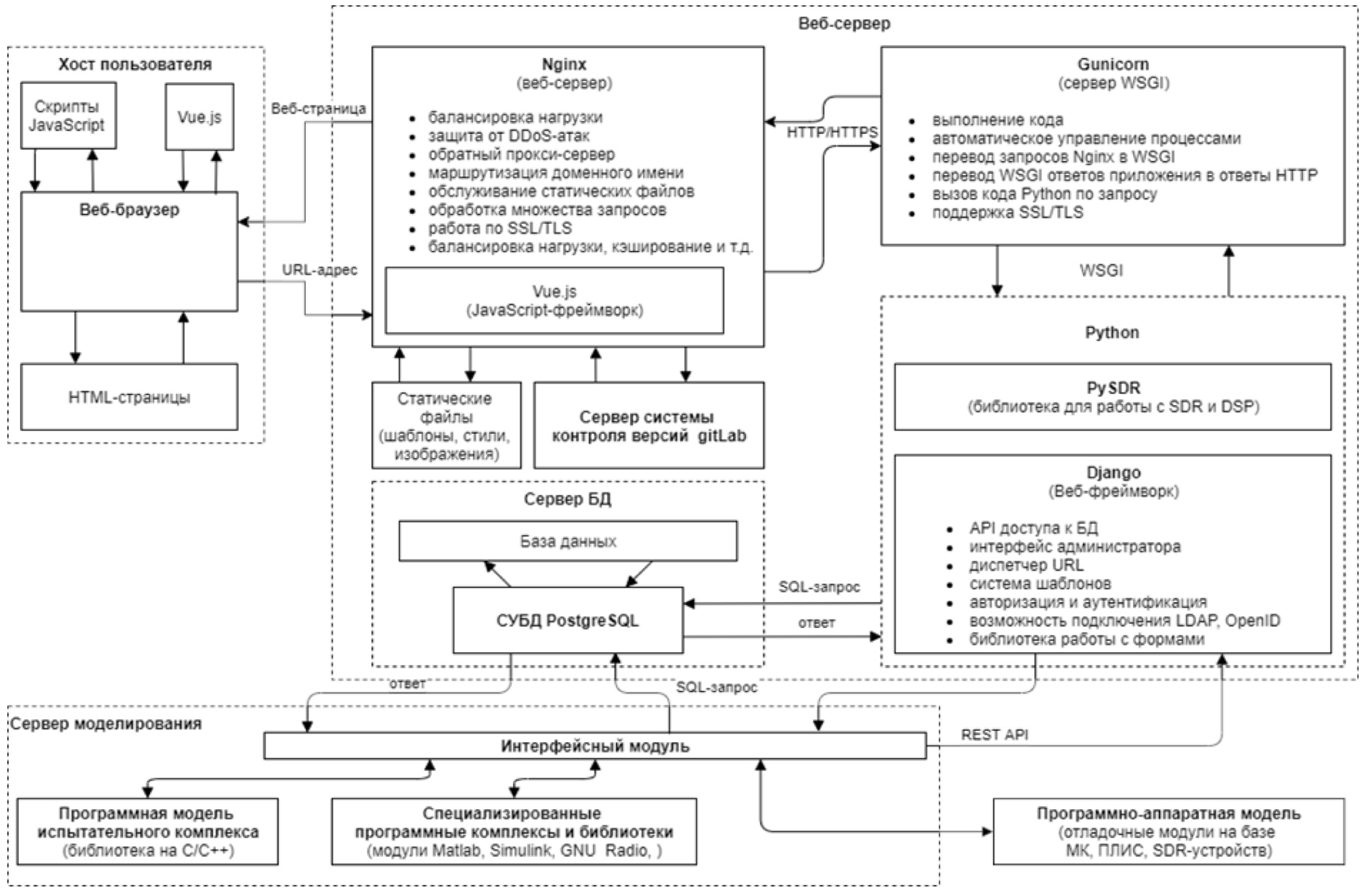
Рассмотренная выше модель оценки эффективности МЧС-МДАМ систем радиосвязи была реализована в виде распределенной программно-аппаратной платформы на базе стека технологий: Nginx 1.1 - 4.2, Gunicorn, СУБД PostgreSQL 11.0, Python 3.9, Django 4.0.5, Vue JS, Celery, PySDR, REST API [13]. Архитектура системы представлена на рис. 1.
Рис. 1. Распределенная клиент-серверная архитектура платформы
Fig. 1. Distributed client/server platform architecture
Архитектура программно-аппаратной платформы позволяет выполнять серии экспериментов и проводить статистические оценки информационной и энергетической эффективностей в автоматическом режиме с различными значениями параметров моделей помеховой обстановки и систем радиосвязи.
Отдельный вычислительный эксперимент состоит в моделировании процесса передачи/приема последовательности символов, генерируемых источником сообщений для исследуемой МЧС-МДАМ системы связи, и реализует представленную ниже последовательность действий:
- Моделирование источника сообщений: формирование элементарного сообщения ZИ в соответствии с программной моделью источника сообщений и моделью исследуемой системы радиосвязи. Состав символов в сообщении определяется числом возможных значений амплитуд КАМ исследуемой системы, а их количество – числом поднесущих МЧС;
- Моделирование передающего устройства: преобразование каждого элементарного сообщения ZИ в программную модель непрерывного сигнала исследуемой системы радиосвязи;
- Моделирование передающего устройства: вычисление значений программной модели непрерывного сигнала на наборе временных отсчетов – сигнальной последовательности SИ;
- Моделирование канала связи: формирование шумовых наборов на временных отсчетах сигнальной последовательности в соответствии с программной моделью канального шума;
- Моделирование канала связи: формирование зашумленной сигнальной последовательности в соответствии с программной моделью канального шума;
- Моделирование приемного устройства: восстановление принятого сообщения ZП в соответствии с программной моделью исследуемой СКК по набору полученных на предыдущем этапе значений;
- Для вычисления показателей информационной и энергетической эффективности систем радиосвязи вычислительные эксперименты объединяются в серии по K экспериментов. Обработка результатов серии экспериментов реализует следующую последовательность действий:
7.1. Вычисление значений параметров, необходимых для оценки информационной и энергетической эффективности СКК по последовательностям ZИ, ZП;
7.2. Вычисление показателей информационной и энергетической эффективности СКК по результатам обработки последовательностей ZИ, ZП;
7.3. Протоколирование результатов.
6 Результаты оценки эффективности ОМЧС-КАМ-ДПФ и ОМЧС-КАМ-ДКП-ДСП систем радиосвязи
По результатам проведенных экспериментов анализу подвергались показатели информационной эффективности и энергетической эффективности
Как уже отмечалось ранее, информационная эффективность выражает степень использования доступной пропускной способности канала связи. Энергетическая эффективность характеризует мощность, необходимую для передачи информации с заданным качеством.
Согласно теореме Шеннона, теоретически возможная скорость передачи информации равна пропускной способности канала связи, поэтому предельная информационная эффективность ограничена сверху единицей.
При достижении теоретически возможной скорости передачи информации в канале связи, то есть при выполнении равенства
энергетическая эффективность будет определяться только ОСШ
Для МЧС-КАМ систем связи, которые используют N поднесущих с длительностью передачи сигнала T, максимальное значение R составляет
где m – количество бит, с помощью которых представляются символы сообщения, то есть – определяет позиционность КАМ – для КАМ-4, – для КАМ-16).
Откуда следует, что при максимальном значении должны выполняться равенства
или
где а F – используемая полоса частот МЧС-сигнала.
Таким образом, при заданном значении m и для МЧС-КАМ систем связи с N поднесущими и длительностью передачи сигнала T можно легко определить значение SNR, при котором данная система может обладать наибольшей информационной эффективностью с а именно
Тем самым справедлив следующий критерий. Максимальное значение информационной эффективности МЧС-КАМ системы связи с N поднесущими и длительностью передачи сигнала T может достигаться только при
Используем это равенство для грубой оценки SNR, при котором может достигаться наибольшая информационная эффективность исследуемых систем радиосвязи:
- для ОМЧС-КАМ-ДПФ
где
- для ОМЧС-КАМ-ДКП-ДСП
где
Обозначим – скорости передачи информации для определенных выше Понятно, что отношения определяющие информационную эффективность, могут существенно отличаться от 1, если система радиосвязи не в полной мере использует пропускную способность канала связи.
Как показали численные эксперименты на исследуемых моделях ОМЧС-КАМ-ДПФ систем связи, для источников сообщений с максимальной энтропией можно считать, что
Откуда следует, что при грубой оценке максимального значения должно выполняться приближенное равенство
Таким образом, независимо от числа поднесущих N максимальная скорость передачи информации исследуемой СКК, по грубой оценке, должна достигаться:
- для КАМ-4 при дБ),
- для КАМ-16 при дБ),
при этом энергетическая эффективность в таких случаях должна составлять:
- для КАМ-4 при
- для КАМ-16 при
Как показали численные эксперименты на исследуемых моделях ОМЧС-КАМ-ДКП-ДСП систем связи, для источников сообщений с максимальной энтропией с погрешностью % можно считать, что
Откуда следует, что при грубой оценке максимального значения должно выполняться приближенное равенство
Таким образом, независимо от числа поднесущих N максимальная скорость передачи информации исследуемой СКК, по грубой оценке, должна достигаться:
- для КАМ-4 при дБ),
- для КАМ-16 при дБ),
при этом энергетическая эффективность в таких случаях должна составлять:
- для КАМ-4 при
- для КАМ-16 при
Исследования по оценке информационной и энергетической эффективностей ОМЧС-КАМ-ДПФ и ОМЧС-КАМ-ДКП-ДСП систем радиосвязи проводились для моделей, обладающих следующими характеристиками:
- позиционность КАМ: 4, 16;
- количество поднесущих N: 8, 16, 32.
ОСШ для модели канала с АБГШ изменялось в диапазоне от 3 дБ до 30 дБ с шагом 3 дБ.
Применялась модель источника сообщений с максимальной энтропией, в которой все символы имеют равные вероятности появления.
Выборочные результаты экспериментов представлены на рис. 2–5.
Рис. 2. График зависимости информационной эффективности систем радиосвязи от ОСШ (КАМ-4, N = 16)
Fig. 2. Graph of dependence of information efficiency of radio communication systems on SNR (QAM-4, N = 16)
Рис. 3. График зависимости энергетической эффективности систем радиосвязи от ОСШ (КАМ-4, N = 16)
Fig. 3. Graph of dependence of energy efficiency of radio communication systems on SNR (QAM-4, N = 16)
Рис. 4. График зависимости информационной эффективности систем радиосвязи от ОСШ (КАМ-16, N = 32)
Fig. 4. Graph of dependence of information efficiency of radio communication systems on SNR (QAM-16, N = 32)
Рис. 5. График зависимости энергетической эффективности систем радиосвязи от ОСШ (КАМ-16, N = 32)
Fig. 5. Graph of dependence of energy efficiency of radio communication systems on SNR (QAM-16, N = 32)
В результате проведенных исследований моделей систем радиосвязи было установлено, что в исследованном диапазоне ОСШ 3–30 дБ лучшую информационную и энергетическую эффективности показали модели ОМЧС-КАМ-ДКП-ДСП, а именно:
- системы радиосвязи ОМЧС-КАМ-ДКП-ДСП достигают высокого уровня информационной эффективности до 0,96, в то время как системы радиосвязи с ОМЧС-КАМ-ДПФ достигают уровня информационной эффективности 0,74996;
- системы связи с ОМЧС-КАМ-ДКП-ДСП достигают высокого уровня энергетической эффективности до 0,75, в то время как системы радиосвязи с ОМЧС-КАМ-ДПФ достигают уровня энергетической эффективности 0,59488;
- информационная и энергетическая эффективности систем радиосвязи ОМЧС-КАМ-ДКП-ДСП и ОМЧС-КАМ-ДПФ убывают при увеличении ОСШ, при этом скорость убывания увеличивается в зависимости от увеличения числа поднесущих.
Заключение
В статье рассмотрены общая математическая модель систем многочастотной цифровой радиосвязи и ее частные случаи моделей ОМЧС-КАМ-ДПФ и ОМЧС-КАМ-ДКП-ДСП систем. Описана архитектура программно-аппаратной платформы, специально разработанной для исследования поведения беспроводных систем и их характеристик в зависимости от изменения параметров среды распространения сигналов. Приведены результаты численных экспериментов по сравнению информационной и энергетической эффективностей ОМЧС-КАМ-ДПФ и ОМЧС-КАМ-ДКП-ДСП систем радиосвязи, демонстрирующие возможности разработанной программно-аппаратной платформы. Заметим, что модульный принцип построения платформы позволяет расширять ее функционал в зависимости от круга рассматриваемых задач, также в ее составе предусмотрены интерфейсные модули, позволяющие подключать к ней связную аппаратуру или отдельные ее модули.
Об авторах
Виктор Петрович Цветов
Самарский национальный исследовательский университет имени академика С.П. Королева
Email: tsf-su@mail.ru
ORCID iD: 0000-0001-6744-224X
кандидат физико-математических наук, доцент кафедры безопасности информационных систем
Россия, 443086, г. Самара, Московское шоссе, 34Алексей Викторович Графкин
Самарский национальный исследовательский университет имени академика С.П. Королева
Email: lvg_alex@mail.ru
кандидат технических наук, доцент кафедры безопасности информационных систем
Россия, 443086, г. Самара, Московское шоссе, 34Александр Сергеевич Луканов
Самарский национальный исследовательский университет имени академика С.П. Королева
Автор, ответственный за переписку.
Email: las15@mail.ru
кандидат физико-математических наук, доцент кафедры информатики и вычислительной математики
Россия, 443086, г. Самара, Московское шоссе, 34Список литературы
- Bahai A., Saltzberg B., Ergen M. Multi-Carrier Digital Communications: Theory and Applications of OFDM. New York: Springer, 2004. 411 p. DOI: https://doi.org/10.1007/b99321
- Goldsmith A. Wireless Communications. Cambridge: Cambridge University Press, 2005. 644 p. DOI: https://doi.org/10.1017/CBO9780511841224
- Hanzo L., Webb W., Keller T. Single- and Multi-Carrier Quadrature Amplitude Modulation. New York: Wiley, 2000. 739 p.
- Цветов В.П. Об одной задаче декодирования символов по неполным данным в радиоканале // III Международная конференция и молодежная школа ИТНТ-2017: сб. науч. тр. Самара: Новая техника, 2017. С. 954–957.
- Цветов В.П. Некорректные задачи и защита данных // Вестник Балтийского федерального университета им. И. Канта. Серия: Физико-математические и технические науки. 2019. № 4. С. 86–93.
- Цветов В.П. Использование помех для защиты данных в радиоканале // VI Международная конференция ИТНТ-2020: сб. тр. Самара: Самарский университет, 2020. С. 255–260.
- Аверина Л.И., Лафицкий А.Ю. Повышение помехоустойчивости OFDM-систем в каналах с замираниями // Физика волновых процессов и радиотехнические системы. 2022. Т. 25, № 4. С. 39–45. DOI: https://doi.org/10.18469/1810-3189.2022.25.4.39-45
- Tsvetov V.P. Wireless Channel Noises and Data Protection // ITNT-DS 2020, CEUR Workshop Proceedings. 2020. Vol. 2667. P. 234–237.
- Помехоустойчивость и эффективность систем передачи информации / А.Г. Зюко [и др.]. М.: Радио и связь, 1985. 272 с.
- Варгаузин В.А., Цикин И.А. Методы повышения энергетической и спектральной эффективности цифровой радиосвязи. СПб.: БХВ-Петербург, 2013. 352 с.
- Султанов А.Х., Мешков И.К., Ишмияров А.А. Метод повышения энергетической эффективности систем OFDM, основанный на уменьшении пик-фактора // Физика волновых процессов и радиотехнические системы. 2018. Т. 21, № 3. С. 25–31. URL: https://journals.ssau.ru/pwp/article/view/7014
- Зуев М.Ю. Комплексное повышение эффективности радиоэлектронных устройств и систем передачи информации с OFDM на основе нелинейных систем с динамическим хаосом // Физика волновых процессов и радиотехнические системы. 2022. Т. 25, № 1. С. 55–64. DOI: https://doi.org/10.18469/1810-3189.2022.25.1.55-64
- Графкин А.В., Цветов В.П., Луканов А.С. Реализация распределенной вычислительной системы для моделирования процессов радиосвязи // Инфокоммуникационные технологии. 2023. Т. 21, № 2. С. 71–84.
Дополнительные файлы






