Parametrical synthesis of various radio devices with the set quantity of cascades of type «the complex two-port network – the nonlinear part»
- Autores: Golovkov A.A.1
-
Afiliações:
- Military Educational and Scientific Center of the Air Force «Air Force Academy»
- Edição: Volume 26, Nº 3 (2023)
- Páginas: 20-31
- Seção: Articles
- URL: https://ogarev-online.ru/1810-3189/article/view/254027
- DOI: https://doi.org/10.18469/1810-3189.2023.26.3.20-31
- ID: 254027
Citar
Texto integral
Resumo
Background. Presence of possibility of analytical definition of a part of parameters of various radio devices, optimum by criterion of maintenance of preset values of modules and phases of transfer functions on necessary quantity of frequencies, considerably reduces time of numerical optimization of other part of parameters by criterion of formation demanded PFC and FFC in a strip of frequencies. Till now such problems dared concerning radio devices only with one cascade of type «a nonlinear part - the coordination the device» or «the coordination the device - a nonlinear part». In quality согласующего devices were used the jet, resistive, complex or mixed two-port networks. The problem of multicascade radio devices with jet two-port networks is solved also. Change of basis for the coordination two-port networks and a place of inclusion of a nonlinear part leads to change of area of a physical realizability.
Aim. Working out of algorithms of parametrical synthesis of radio devices with any quantity of identical and unequal cascades of type «the coordination the complex two-port network - a nonlinear part» by criterion of maintenance of the set frequency characteristics. Nonlinear parts are presented in the form of a nonlinear element and parallel either consecutive on a current or pressure of a feedback.
Methods. The theory of two-port networks, matrix algebra, a decomposition method, a method of synthesis of actuation devices microwave, numerical methods of optimisation.
Results. In interests of achievement of the specified purpose systems of the algebraic equations are generated and solved. Models of optimum two-port networks in the form of mathematical expressions for definition of interrelations between elements of their classical matrix of transfer and for search of dependences of resistance of two-poles from frequency are received. It is shown, that at certain parities between quantity of identical cascades and values of resistance of a source of a signal and loading of the one-cascade radio device frequency characteristics of one-cascade and multicascade radio devices appear identical or similar. Such schemes are named by equivalent. Use of unequal cascades leads to substantial growth of a working strip of frequencies.
Conclusion. The comparative analysis of theoretical results (PFC and FFC radio devices, value of parameters), received by mathematical modelling in system MathCad, and the experimental results received by схемотехнического of modelling in systems OrCad and MicroCap, shows their satisfactory coincidence.
Texto integral
Введение
В работе [1] предложены алгоритмы параметрического синтеза плоско-слоистых сред (ПСС), содержащих заданное количество управляемых и неуправляемых слоев, по критерию обеспечения заданной амплитудно-фазовой модуляции рассеянного сигнала. Управляемые слои-это двумерно-периодические решетки проводящих стержней или полосок, в разрывы которых включены нелинейные элементы, управляемые низкочастотным сигналом. Неуправляемые слои (НС) – это однородные диэлектрические слои без потерь или двумерно-периодические решетки стержней или полосок. В общем случае ПСС функционирует в смешанном режиме-присутствует как отраженная, так и проходная волна. Если один из НС, расположенный последним по направлению падающей волны, выполнен в виде проводящего экрана, то ПСС является отражающей. В этом случае ПСС может быть использована в качестве основы для построения перспективной курсо-глиссадной системы [2]. Суть алгоритмов состоит в формировании систем алгебраических уравнений, отвечающих требованиям к системным операторам (коэффициентам отражения и передаточным функциям) в заданном количестве состояний, удовлетворяющих заданным уровням низкочастотного сигнала. Результатом решения этих уравнений является система взаимосвязей между элементами классической матрицы передачи некоторых НС, отнесенных к неуправляемой части. Оставшаяся часть НС отнесена к управляемой части ПСС. Система взаимосвязей – это исходная система уравнений для отыскания параметров НС.
Разработанные алгоритмы могут быть использованы практически в любом диапазоне радиочастот. Отличие состоит лишь в реализации элементов классической матрицы передачи НС. В соответствующих диапазонах частот это могут быть элементы либо с распределенными параметра [1; 2], либо с сосредоточенными параметрами [3–7]. Для реализации геометрических размеров неуправляемых и управляемых решеток ПСС [1; 2] необходимо привлечение результатов решения задач дифракции электромагнитных волн на различных проводящих телах [8].
Наиболее полно метод решения задач параметрического синтеза различных радиоустройств (за исключением многокаскадных) с обоими типами элементов изложен в работе [9].
В данной работе предлагается рассмотреть особенности этих алгоритмов с учетом наличия каскадов типа «комплексный четырехполюсник (КЧ) – нелинейная часть (НЧ)». Эти каскады включены между источником сигнала с сопротивлением и нагрузкой (рис. 1, 2).
Рис. 1. Структурные схемы многокаскадных радиоустройств с параллельной по напряжению (а) и последовательной по току (б) цепями обратной связи, включенными между комплексными четырехполюсниками и нагрузкой
Fig. 1. Structural diagrams of multi-stage radio devices with parallel voltage (a) and series current (b) feedback circuits connected between complex quadripoles and the load
Комплексный четырехполюсник характеризуется искомыми комплексными элементами классической матрицы передачи a, b, c, d.
Рис. 2. Структурные схемы многокаскадных радиоустройств с последовательной по напряжению (а) и параллельной по току (б) цепями обратной связи, включенными между КЧ и нагрузкой
Fig. 2. Structural diagrams of multi-stage radio devices with serial voltage (a) and parallel current (b) feedback circuits connected between the HF and the load
При этом учитывалось, что НЧ состоит из трехполюсного нелинейного элемента (НЭ) и охватывающей его цепи обратной связи (ЦОС ‑ параллельной или последовательной по току или напряжению). Оптимизация параметров двухполюсников, не входящих в КЧ, осуществляется с помощью известных численных методов [10] по критерию обеспечения заданной рабочей полосы частот. Все обозначения неописанных величин в данной статье соответствуют принятым в [9].
1. Алгоритм параметрического синтеза
Используя метод декомпозиции, матричное представление отдельных четырехполюсников и их соединений найдем передаточные функции для казанных схем [9].
Передаточная функция для схемы, представленной на рис. 1, а, имеет следующий вид (здесь и далее аргументы опущены):
(1)
где
ay, by, cy, dy – комплексные элементы классической матрицы передачи НЧ; N – количество каскадов типа «КЧ‑НЧ».
Передаточная функция для схемы, показанной на рис. 1, б:
(2)
где
Передаточная функция для схемы, изображенной на рис. 2, а:
, (3)
где
Передаточная функция для схемы, предъявленной на рис. 2, б:
(4)
где
Предъявим требования к зависимостям модулей и фаз передаточных функций от частоты:
(5)
Подставим (1) в (5). Получим комплексную взаимосвязь между элементами элементы классической матрицы передачи КЧ, оптимальную по критерию обеспечения заданных частотных характеристик радиоустройства (рис. 1, а):
(6)
где:
– заданные зависимости модуля и фазы передаточной функции H от частоты.
Для остальных схем (рис. 1, б, 2, а, б) это решение можно также представить в виде (6). Отличие состоит лишь в коэффициентах. Коэффициенты для (6), соответствующие рис. 1, б:
(7)
Коэффициенты для (6), оптимальные для рис. 2, а:
(8)
Коэффициенты для (6), удовлетворяющие исходному уравнению при использовании рис. 2, б:
(9)
Алгоритм синтеза для радиоустройств с неодинаковыми каскадами типа «КЧ-НЧ» содержит следующие основные положения. Передаточная функция радиоустройства, схема которого показана на рис. 1, а:
(10)
где
– известные зависимости суммарных элементов матрицы проводимостей всех каскадов (кроме n-го) от частоты.
Передаточная функция радиоустройства, схема которого представлена на рис. 1, б:
(11)
где
– известные зависимости суммарных элементов матрицы сопротивлений всех каскадов (кроме n-го) от частоты.
Передаточная функция радиоустройства, схема которого изображена на рис. 2, а:
(12)
где
– известные зависимости суммарных элементов смешанной матрицы всех каскадов (кроме n-го) от частоты.
Передаточная функция радиоустройства, схема которого предъявлена на рис. 2, б:
(13)
где
– известные зависимости суммарных элементов смешанной матрицы всех каскадов (кроме n-го) от частоты.
Решение указанного выше исходного уравнения для всех вариантов схем имеет вид следующей взаимосвязи между элементами классической матрицы передачи одного из КЧ, оптимальной по критерию обеспечения заданных частотных характеристик:
(14)
При использовании (10) в (5) коэффициенты для (14) имеют вид (схема на рис. 1, а):
(15)
При учете (11) в исходном уравнении (5) коэффициенты для (14) имеют вид (схема на рис. 1, б):
(16)
Для варианта применения (12) в исходном уравнении (5) коэффициенты для (14) имеют вид (схема на рис. 2, а):
(17)
Если для (5) выбрать вариант (13), то коэффициенты для (14) принимают следующий вид (схема на рис. 2, б):
(18)
Для отыскания выражений для определения параметров типовых схем КЧ необходимо взять известные формулы для элементов a, b, c, d [9], выраженные через сопротивления или проводимости двухполюсников, а также коэффициенты для (6) или (14) с выбранным типом обратной связи. Затем надо решить сформированное таким образом уравнение относительно сопротивления или проводимости одного двухполюсника выбранной схемы КЧ из M двухполюсников. В результате получаются ограничения в виде зависимостей сопротивлений двухполюсников от частоты. Задача реализации этих частотных характеристик в ограниченной полосе частот решена в работе [9]. При синтезе резистивных и смешанных четырехполюсников уравнение (6) или (14) разделяется на действительную и мнимую части. Полученная система двух уравнений решается относительно сопротивлений или проводимостей двух выбранных двухполюсников одного из четырехполюсников. Параметры остальных двухполюсников и четырехполюсников, свободных от указанных ограничений, выбираются из условия обеспечения других критериев, например, из условия обеспечения заданной полосы рабочих частот [9].
2. Результаты параметрического синтеза
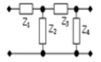
Для примера здесь приводятся некоторые из решений, полученных для типовых схем КЧ и схемы радиоустройства (рис. 1, а). Количество решений равно числу двухполюсников в выбранном КЧ. Пусть используются взаимосвязи (6). Если в качестве КЧ выбираются два Г-образных звена (рис. 3), то зависимости его сопротивлений от частоты определяется следующим образом :
(19)
; (20)
(21)
(22)
Рис. 3. Пример синтезированного КЧ
Fig. 3. An example of a synthesized CQ
Два обратных Г-образных звена из двухполюсников (рис. 4):
(23)
(24)
(25)
(26)
Рис. 4. Пример синтезированного КЧ
Fig. 4. An example of a synthesized CQ
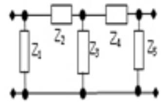
Г-образное и П-образное звенья из двухполюсников (рис. 5):
(27)
где
(28)
где:
(29)
где
(30)
где
(31)
где
Рис. 5. Пример синтезированного КЧ
Fig. 5. An example of a synthesized CQ
Пусть используются взаимосвязи (14). Если в качестве КЧ выбраны два Г-образных звена (рис. 3), то зависимости его сопротивлений от частоты определяется следующим образом:
(32)
(33)
(34)
(35)
где
Два обратных Г-образных звена (рис. 4):
(36)
где
(37)
(38)
(39)
Г-образное и П-образное звенья из двухполюсников (рис. 5):
(40)
где
(41)
где
(42)
где
(43)
где
(44)
где
В каждом КЧ и отдельно взятом решении оптимизация параметров двухполюсников, свободных от ограничений типа (19)–(44), производится с помощью известных численных методов [10].
3. Математическое и схемотехническое моделирование
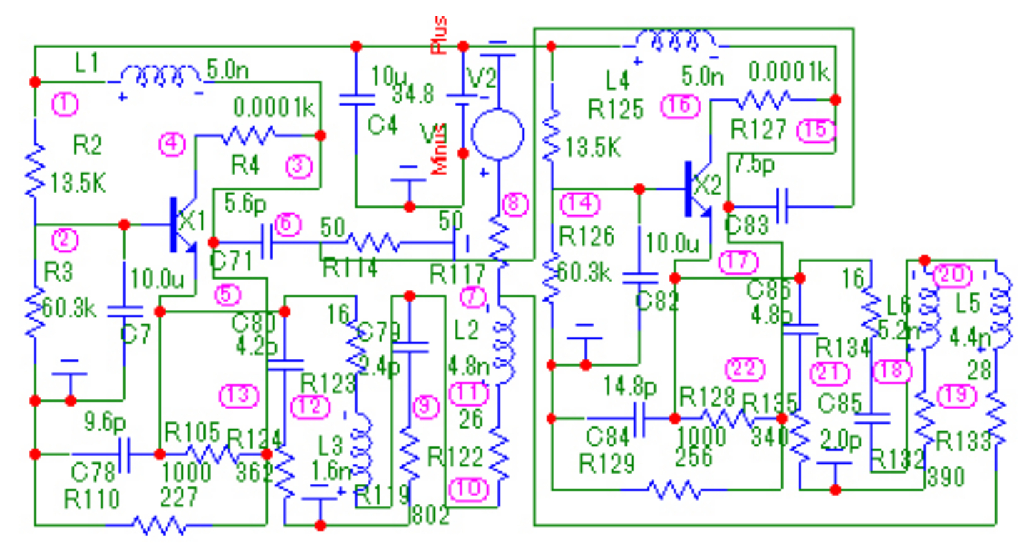
На рис. 6–12 для примера показаны принципиальные и эквивалентные схемы однокаскадного и двухкаскадного усилителя, соответствующие исследуемой структурной схеме с параллельной по напряжению связью, представленной на рис. 1, а, а также их теоретические и экспериментальные характеристики. Использован транзистор типа BFQ17PH (рис. 6, а, 7). Схема НЧ выполнена в виде параллельно-соединенных транзистора и ЦОС (П-образного соединения трех элементов на однокаскадной схеме (рис. 6, а) и на двухкаскадной схеме (рис. 7). Нагрузка и сопротивление источника сигнала выполнены на элементах и соответственно. Схемы КЧ собраны в виде двух обратных Г-образных четырехполюсников на элементах (рис. 6, а), (рис. 7), параметры которых определялись по формулам (23)–(26).
Эквивалентная схема нелинейного элемента выполнена в виде перекрытого Т-образного четырехполюсника на элементах рис. 8). Параметры эквивалентной схемы НЭ выбраны из условия совпадения выходного сопротивления НЧ с выходным сопротивлением НЧ с использованием реального транзистора [9]. Схема НЧ реализована в виде параллельно-соединенных эквивалентной схемы нелинейного элемента и цепи обратной связи из П-образного соединения трех элементов
Параметры ЦОС заданы произвольно. Схема КЧ собрана на основе двух обратных Г-образных соединений из четырех элементов Частотные характеристики принципиальных схем, показанные на рис. 6, б (сопротивления источника сигнала и нагрузки равны 100 Ом) и 7 (сопротивления источника сигнала и нагрузки равны 50 Ом), идентичны.
Рис. 6. Принципиальная схема однокаскадного усилителя (а), соответствующая структурной схеме (рис. 1, а), при напряжении U = 34.8 В, АЧХ и ФЧХ (б), исследуемые в системе MicroCap
Fig. 6. Schematic diagram of a single-stage amplifier (a), corresponding to the block diagram (Fig. 1, a), at a voltage of U = 34.8 V, frequency response and phase response (b), studied in the MicroCap system
Это соответствует выводам, сделанным на основе анализа полученных ранее (1-4) выражений для передаточных функций исследуемых многокаскадных структурных схем (рис. 1, а).
Таким образом, при использовании КЧ, включенного между источником сигнала и НЧ, также наблюдается новое явление, состоящее в том что частотные характеристики исследуемых радиоустройств из N одинаковых каскадов с параллельной по напряжению (последовательной по току) обратной связью идентичны АЧХ и ФЧХ радиоустройств из одного каскада, но с сопротивлениями источника сигнала и нагрузки, умноженными (разделенными) на N. Такие схемы названы эквивалентными. Частотные характеристики исследуемых радиоустройств из N одинаковых каскадов с последовательной по напряжению-1 (параллельной по току-2) обратной связью подобны АЧХ и ФЧХ радиоустройств из одного каскада, но с сопротивлением источника сигнала, разделенным (умноженным) на N, и сопротивлением нагрузки, умноженным (разделенным) на N. Для радиоустройств-1 модуль передаточной функции увеличивается в N раз. Для радиоустройств-2 модуль передаточной функции уменьшается в N раз. Фазочастотные характеристики остаются неизменными.
Сопротивления РЧ, ЦОС, нагрузки и источника сигнала принципиальных и эквивалентных схем АФМ полностью совпадают. Анализ также показывает, что экспериментальные (рис. 6, б) частотные характеристики принципиальной схемы усилителя (рис. 6, а, 7) удовлетворительно совпадают с характеристиками эквивалентной схемы (рис. 8) усилителя , полученными расчетным путем (рис. 9, а) и экспериментально (рис. 9, б).
Средняя частота эквивалентной схемы ƒ ≈ 915 МГц (рис. 9, а и б) совпадает со средней частотой принципиальной схемы (рис. 6, б).
Рис. 7. Принципиальная схема двухкаскадного усилителя с одинаковыми каскадами, соответствующая структурной схеме (рис. 1, а), частотные характеристики (рис. 6, б) которого идентичны соответствующим характеристикам (рис. 6, б) однокаскадного усилителя (рис. 5, а)
Fig. 7. Schematic diagram of a two-stage amplifier with identical stages, corresponding to the block diagram (Fig. 1, a), the frequency characteristics (Fig. 6, b) of which are identical to the corresponding characteristics (Fig. 6, b) of a single-stage amplifier (Fig. 5, a)
Рис. 8. Эквивалентная схема однокаскадного усилителя (рис. 6, а), соответствующая структурной схеме (рис. 1, а), исследуемая в системе OrCad
Fig. 8. Equivalent circuit of a single-stage amplifier (Fig. 6, a), corresponding to the block diagram (Fig. 1, a), studied in the OrCad system
Рис. 9. Частотные характеристики (АЧХ и ФЧХ) эквивалентной схемы (рис. 8), полученные в системе MathCad (а) и OrCad (б)
Fig. 9. Frequency characteristics (frequency response and phase response) of the equivalent circuit (Fig. 8), obtained in the MathCad (a) and OrCad (b) systems
При использовании неодинаковых каскадов возникает возможность значительно увеличить рабочую полосу частот. Например, для двухкаскадной схемы (рис. 10) произведение коэффициента усиления на полосу частот составляет примерно 600 (рис. 12). Это почти в 2 раз больше, чем произведение коэффициента усиления на полосу частот однокаскадного усилителя или двухкаскадного усилителя с одинаковыми каскадами.
Рис. 10. Принципиальная схема двухкаскадного усилителя с неодинаковыми каскадами, соответствующая структурной схеме (рис. 1, а), частотные характеристики которого показаны на рис. 12
Fig. 10. Schematic diagram of a two-stage amplifier with unequal stages, corresponding to the block diagram (Fig. 1, a), the frequency characteristics of which are shown in Fig. 12
Рис. 11. Эквивалентная схема двухкаскадного усилителя (рис. 10) с неодинаковыми каскадами, соответствующая структурной схеме (рис. 1, а), исследуемая в системе OrCad
Fig. 11. Equivalent circuit of a two-stage amplifier (Fig. 10) with unequal stages, corresponding to the block diagram (Fig. 1, a), studied in the OrCad system
Средняя частота эквивалентной схемы (рис. 11) МГц (рис. 12, б и в) совпадает со средней частоты принципиальной схемы (рис. 12, а). Значения модулей передаточной функции принципиальной (рис. 10) и эквивалентной (рис. 11) схем усилителя равны Формы АЧХ и ФЧХ совпадают удовлетворительно. Сопротивления РЧ, ЦОС, нагрузки и источника сигнала принципиальных и эквивалентных схем усилителей полностью совпадают.
Рис. 12. Частотные характеристики (АЧХ и ФЧХ) эквивалентной схемы (рис. 8), полученные в системе MicroCap (а), MathCad (б), и OrCad (в)
Fig. 12. Frequency characteristics (frequency response and phase response) of the equivalent circuit (Fig. 8), obtained in the MicroCap (a), MathCad (b), and OrCad (c) systems
В работе [11] показано, что результаты схемотехнического моделирования удовлетворительно совпадают с результатами экспериментальных исследований физических макетов радиоустройств.
Заключение
Таким образом, полученные математические модели КЧ типа (19)–(31) могут быть использованы для технического проектирования различных радиоустройств с одинаковыми каскадами. Возможность изменения величины эквивалентного сопротивления источника сигнала и нагрузки путем включения произвольного количества каскадов типа КЧ‑НЧ значительно упрощает решение многих задач радиоэлектроники, например, задач обеспечения однонаправленности распространения сигнала и независимости процессов, происходящих в предыдущем и последующем динамических звеньях систем автоматического регулирования [12]. Использование полученных математических моделей одного из КЧ (32)–(44) совместно с известными численными методами позволяет уменьшить время оптимизации по критерию обеспечения максимально-возможной рабочей полосы частот радиоустройств с неодинаковыми каскадами в десятки и сотни раз по сравнению с применением только численных методов.
Sobre autores
Alexander Golovkov
Military Educational and Scientific Center of the Air Force «Air Force Academy»
Autor responsável pela correspondência
Email: valgol2595@gmail.com
ORCID ID: 0000-0001-8468-0055
Doctor of Technical Sciences, professor, honored inventor of the Russian Federation, professor of the Department of Aviation Systems and Complexes of Radio Navigation and Radio Communication
Rússia, 54a, Staryh Bolshevikov Street, Voronezh, 394064Bibliografia
- A. Golovkov and A. G. Volobuev, “Algorithms for the synthesis and analysis of active flat-layered media of reflective and mixed types,” Physics of Wave Processes and Radio Systems, vol. 6, no. 2, pp. 39–43, 2003. (In Russ.)
- A. Golovkov and V. A. Golovkov, “Principles of construction and basic characteristics of perspective noiseproof course-glide system,” Physics of Wave Processes and Radio Systems, vol. 25, no. 1, pp. 27–35, 2022, doi: https://doi.org/10.18469/1810-3189.2022.25.1.27-35. (In Russ.)
- A. Golovkov and A. V. Fomin, “Parametrical synthesis of radio devices with the set quantity of identical cascades for variants of inclusion of jet two-port networks between a source of a signal and a nonlinear part,” Physics of Wave Processes and Radio Systems, vol. 24, no. 3, pp. 46–55, 2021, doi: https://doi.org/10.18469/1810-3189.2021.24.3.46-55. (In Russ.)
- A. Golovkov, V. A. Golovkov, and A. V. Fomin, “Parametrical synthesis of radio devices with the set quantity of unequal cascades for variants of inclusion of jet two-port networks between a nonlinear part and loading,” Physics of Wave Processes and Radio Systems, vol. 24, no. 3, pp. 63–70, 2021, doi: https://doi.org/10.18469/1810-3189.2021.24.3.63-70. (In Russ.)
- A. Golovkov and V. A. Golovkov, “Algorithm for parametric synthesis of cascade-connected matching mixed quadripoles according to the criterion of ensuring stationary generation mode,” Physics of Wave Processes and Radio Systems, vol. 25, no. 1, pp. 45–54, 2022, doi: https://doi.org/10.18469/1810-3189.2022.25.1.45-54. (In Russ.)
- A. Golovkov and V. A. Golovkov, “Parametrical synthesis of dynamic links for variants of their inclusion between a nonlinear part and loading of automatic systems of radio management with the general feedback,” Physics of Wave Processes and Radio Systems, vol. 25, no. 2, pp. 40–50, 2022, doi: https://doi.org/10.18469/1810-3189.2022.25.2.40-50. (In Russ.)
- A. Golovkov and V. A. Golovkov, “Parametrical synthesis of the complex two-port networks for variants of their inclusion between a source of a signal and a nonlinear part by criterion of maintenance of the set characteristics amplifiers with the general feedback,” Physics of Wave Processes and Radio Systems, vol. 25, no. 2, pp. 51–59, 2022, doi: https://doi.org/10.18469/1810-3189.2022.25.2.51-59. (In Russ.)
- D. P. Tabakov, S. V. Morozov, and D. S. Klyuev, “Application of the thin-wire integral representation of the electromagnetic field to solving the problem of diffraction of electromagnetic waves on conducting bodies,” Physics of Wave Processes and Radio Systems, vol. 25, no. 2, pp. 7–14, 2022, doi: https://doi.org/10.18469/1810-3189.2022.25.2.7-14. (In Russ.)
- A. Golovkov and V. A. Golovkov, Parametric Synthesis of Radio Engineering Devices and Systems. Voronezh: VUNTs VVS «VVA», 2018. (In Russ.)
- E. Polak, Numerical Optimization Methods. Moscow: Mir, 1974. (In Russ.)
- V. D. Razevig, Circuit Simulation with MicroCap-7. Moscow: Goryachaya liniya – Telekom, 2003. (In Russ.)
- A. Kulikovskogo, Ed. Handbook of Radio Electronics, vol. 3. Moscow: Energiya, 1970. (In Russ.)
Arquivos suplementares













