Search for the optimal shape of the envelope of a microwave pulse of a powerful generator in the maximum permissible radiation mode
- Autores: Volkov A.A.1
-
Afiliações:
- Military Educational and Scientific Centre of the Air Force N.E. Zhukovsky and Y.A. Gagarin Air Force Academy (Voronezh) the Ministry of Defence of the Russian Federation
- Edição: Volume 26, Nº 1 (2023)
- Páginas: 106-115
- Seção: Articles
- URL: https://ogarev-online.ru/1810-3189/article/view/143718
- DOI: https://doi.org/10.18469/1810-3189.2023.26.1.106-115
- ID: 143718
Citar
Texto integral
Resumo
In the article, the problem of choosing the shape of the envelope of the microwave pulse of a powerful generator, which provides the maximum radiated surface antenna energy in the pre-breakdown mode, is formulated in the form of an isoperimetric problem of the calculus of variations, and its solution is obtained. Optimization was carried out at a fixed effective duration of the envelope. It has been established that the optimal shape depends on the effective pulse duration and is a truncated oval. As the pulse duration increases, the optimal shape tends to be rectangular. Analytical expressions are obtained that relate the effective duration and maximum allowable energy to the breakdown field for pulses with optimal, rectangular, Gaussian, and triangular envelopes. The dependences of the breakdown field and the maximum allowable energy of pulses with the indicated envelope shapes on the effective pulse duration are calculated in the range of realizable durations of powerful relativistic microwave generators. A comparative analysis of the obtained results is given.
Texto integral
Введение
В ряде важнейших практических приложений радиоэлектроники, таких как радиолокация, радиосвязь, радиоэлектронное противодействие и др., могут найти применение импульсные релятивистские сверхвысокочастотные (СВЧ) генераторы [1]. Класс данных приборов характеризуется наивысшими в диапазоне СВЧ показателями излучаемой мощности, верхний предел которой у некоторых образцов превосходит уровень 10 ГВт [2; 3].
Эффективность решения задач с использованием радиоизлучающих средств в значительной степени определяется энергией и мощностью излучения, формируемого системой «генератор – антенна». Однако возможности по увеличению энергетических параметров излучения всегда ограничены, с одной стороны, предельно допустимыми режимами работы генератора, а с другой – электрической прочностью антенно-фидерного тракта. При формировании электромагнитных полей (ЭМП) сверхбольшой мощности электрический пробой в антенне может оказаться решающим фактором, ограничивающим энергию и мощность излучения.
Вывод электромагнитной энергии релятивистского СВЧ-генератора в атмосферу осуществляется через диэлектрическую перегородку, разделяющую вакуумные тракты прибора и окружающее воздушное пространство. Эта перегородка, как правило, размещается в раскрыве поверхностной антенны (рупора или открытого конца волновода), соединенной с рабочей камерой генератора, или же в торце самой рабочей камеры. При излучении ЭМП большой мощности вблизи поверхности перегородки со стороны атмосферы может возникнуть СВЧ-пробой воздуха, что, в свою очередь, приведет к снижению эффективности излучения.
Обеспечение электрической прочности антенно-фидерных трактов является одной из основных проблем при проектировании радиоизлучающих средств большой мощности. Особенно остро эта проблема стоит при разработке автономных формирователей ЭМП, размещаемых на носителях с жесткими массогабаритными ограничениями. Из теории пробоя газов [4] известно, что повышению электрической прочности воздуха в нормальных атмосферных условиях способствует укорочение импульса ЭМП. Однако при этом в диапазоне реализуемых мощными релятивистскими СВЧ-генераторами длительностей импульсов (десятки – сотни наносекунд) предельно допустимая энергия импульса ЭМП уменьшается [5], что в большинстве практических задач приводит к снижению предельной эффективности радиоизлучающего средства. Поэтому поиск возможностей повышения предельно допустимых энергетических параметров СВЧ-импульса в излучающей антенне остается актуальным.
Одним из основных параметров СВЧ-импульса, помимо длительности, частоты и пиковой амплитуды, является форма его огибающей. Она определяет энергию импульса, а также плотность образующихся под воздействием импульса электронов и, следовательно, условия пробоя воздуха в излучающей антенне. Поэтому предельно допустимые пробойные параметры СВЧ-импульса будут зависеть не только от его длительности и частоты, но и от формы огибающей. Однако в известной литературе закономерности, связывающие форму огибающей с пробойными параметрами СВЧ-импульса, как правило, не рассматриваются.
Цель статьи – поиск формы огибающей импульса электрического поля мощного СВЧ-генератора, обеспечивающей максимум его энергии в предельно допустимом режиме излучения. Под предельно допустимым режимом излучения в настоящей работе понимается такой режим, при котором за время действия импульса ЭМП плотность электронов в воздухе вблизи излучающей поверхности антенны достигает критической величины.
1. Исходные соотношения и постановка задачи
Энергия импульса ЭМП, выводимого в атмосферу, в общем случае определяется соотношением
(1)
где – мгновенная мощность импульса на излучающей поверхности антенны.
Ниже будет рассмотрен случай, когда антенна СВЧ-генератора возбуждается синхронно, а вектора напряженностей электрического и магнитного полей ортогональны вектору нормали к излучающей поверхности. В этом случае пространственно-временное распределение напряженности электрического поля в антенне можно представить выражением
(2)
где – временная зависимость напряженности электрического поля; – безразмерная нормированная функция, описывающая распределение поля по поверхности антенны; – радиус-вектор, указывающий положение излучающей элементарной площадки на поверхности антенны.
Мощность импульса ЭМП в антенне будет равна
(3)
где Ом – волновое сопротивление свободного пространства.
Импульсы излучения мощных релятивистских СВЧ-генераторов, как правило, имеют амплитудную модуляцию и узкий спектр. Временная зависимость напряженности электрического поля таких импульсов имеет вид
(4)
где – огибающая импульса (функция амплитудной модуляции); – круговая частота; – начальная фаза. Огибающая меняется медленно на периоде СВЧ-колебания, т. е. выполняется условие
(5)
Подстановка (3) в (1) с учетом выражений (2), (4) и условия (5) приводит к формуле
(6)
где – площадь излучающей поверхности; – коэффициент формы пространственного распределения возбуждающего поля по излучающей поверхности
(7)
Выражение (6) представляет собой интегральный функционал огибающей. При наличии ограничений на функцию этот функционал может достигать экстремальных значений.
В предельно допустимом режиме излучения ограничение на функцию вытекает из условия достижения плотностью электронов в воздушной среде вблизи излучающей поверхности антенны критического значения за время действия импульса ЭМП. Этому условию соответствует равенство [6]:
(8)
где – начальная плотность электронов; – скорость появления свободных электронов.
Стандартная для задач вариационного исчисления форма записи равенства, выражающего ограничение на искомую функцию, и соответствующая (8), имеет вид:
(9)
где
Практический интерес представляет сравнение энергетических параметров импульсов разной формы и примерно одинаковой длительности. Длительность импульса СВЧ-генераторов определяет их импульсную мощность и может принимать значения из ограниченного временного диапазона.
Для оценки длительности импульсов используются разные подходы, зависящие от вида импульсов. Наиболее общим подходом, позволяющим оценивать длительности импульсов разных видов, является метод моментов [7], в соответствие с которым эффективная длительность импульса и, соответственно, его огибающей определяется выражением
(10)
где – временная координата середины импульса
(11)
Начало координат оси времени можно выбрать так, чтобы оно совпало с серединой импульса. В этом случае а условия, накладываемые на функцию согласно (10) и (11), примут вид
(12)
(13)
Таким образом, задача сводится к отысканию функции доставляющей экстремум функционалу (6) при выполнении условий (9), (12) и (13).
2. Решение задачи выбора формы огибающей
Решаемая задача представляет собой изопериметрическую задачу вариационного исчисления [8]. В соответствии с методикой решения таких задач составляется и исследуется на экстремум вспомогательный интегральный функционал:
(14)
где – вспомогательная подынтегральная функция
(15)
где – неизвестные коэффициенты, определяемые из условий (9), (12) и (13). Искомая функция должна обеспечивать требование конечности энергии СВЧ-импульса.
Для составления уравнения Эйлера [8] необходимо задать явный вид зависимости В моноимпульсном режиме релятивистских СВЧ-генераторов основными процессами, определяющими скорость нарастания электронной концентрации в раскрыве антенны, являются процессы ионизации молекул газов, составляющих воздух, и прилипания к ним свободных электронов. Процессы рекомбинации, диффузии и отлипания электронов для рассматриваемых диапазонов частот и длительностей СВЧ-импульсов малосущественны [6; 9] и далее учитываться не будут.
Увеличение электронной концентрации происходит в тот интервал времени, когда амплитуда импульса СВЧ-поля превосходит статический пробойный уровень [6]. Поэтому в принятых допущениях скорость появления свободных электронов можно представить как
(16)
где – частота прилипания электронов к молекулам газов, из которых состоит воздух; – зависимость частоты ионизации молекул газов, из которых состоит воздух, от амплитуды электрического поля; – статический пробойный уровень.
При относительно невысокой надкритичности возбуждающего антенну поля что характерно для мощных релятивистских СВЧ-генераторов, зависимость частоты ионизации от амплитуды напряженности электрического поля можно аппроксимировать степенной функцией [10]:
(17)
где – параметр аппроксимации.
При скорость появления свободных электронов отлична от нуля. Поскольку не зависит от производных искомой функции, уравнение Эйлера будет иметь вид Подстановка (15) в данное уравнение приводит к соотношению
(18)
С учетом (16) и (17) из (18) следует, что
(19)
где – предельно допустимая пиковая амплитуда, однозначно связанная с коэффициентом :
(20)
При предельно допустимый режим излучения не достигается. Скорость появления свободных электронов в данном случае равна нулю. Условие (9), которому должна удовлетворять функция не может быть выполнено. Поэтому в рамках сформулированной задачи импульсы, для которых не являются решением и далее не рассматриваются.
Таким образом, учитывая условие (13), для выполнения которого нужно положить оптимальную форму огибающей можно представить выражением
(21)
где – корни уравнения определяющие границы интервала времени, в котором происходит рост электронной концентрации. Величина представляет собой длительность СВЧ-импульса с оптимальной огибающей:
(22)
На рис. 1 показаны графики временных зависимостей нормированных оптимальных огибающих СВЧ-импульса при различных значениях отношения При пиковом поле, незначительно превышающем статический пробойный уровень (при длинных импульсах), оптимальная форма близка к прямоугольной. При увеличении надкритичности огибающая все сильнее отличается от прямоугольного импульса и приобретает овальную форму (при коротких импульсах).
Рис. 1. Оптимальные огибающие СВЧ-импульса: 1 - 2 – / Fig. 1. Optimal microwave pulse envelopes: 1 – 2 –
Длительность оптимальной огибающей, как и коэффициент может быть определена из условия (12). В этом случае нет необходимости в отдельном определении коэффициента
Подстановка (21) в (12) приводит к уравнению
(23)
Для разрешения уравнения (23) относительно удобно перейти к безразмерной переменной
(24)
Такая подстановка и ряд математических преобразований позволяют представить длительность импульса с оптимальной амплитудой в виде
(25)
где – гипергеометрическая функция аргумента с параметрами a, b и c [11].
Предельно допустимая пиковая амплитуда, как и коэффициент может быть определена из условия (9). В этом случае нет необходимости в отдельном определении коэффициента Подстановка (21) в (9) с учетом (16) и (17) приводит к уравнению
(26)
Уравнение (26) определяет зависимость пробойного поля от длительности импульса. Данную зависимость в явном виде выразить не удается. Однако использование замены переменной интегрирования (24) и переход к эффективной длительности дают возможность записать выражение обратной зависимости в виде
(27)
Энергия СВЧ-импульса с оптимальной огибающей в предельно допустимом режиме излучения, согласно (6), определяется формулой:
(28)
Использование замены переменной интегрирования (24) в (28) и выполнение математических преобразований с учетом (27) приводят к формуле
(29)
где – нормировочная величина, не зависящая от параметров огибающей:
(30)
Таким образом, определена оптимальная форма огибающей, обеспечивающая наибольшую энергию СВЧ-импульса в предельно допустимом режиме излучения при заданной эффективной длительности. Определены соотношения, связывающие эффективную длительность оптимальной огибающей и ее предельно допустимую энергию с пробойным полем.
3. Сравнение предельно допустимых параметров импульсов с различными формами огибающих
Огибающие реальных СВЧ-импульсов мощных релятивистских генераторов [12; 13] имеют в основном неправильную форму, но при этом могут быть с достаточной точностью аппроксимированы некоторыми элементарными функциями. Наиболее распространенной аппроксимацией является прямоугольный импульс, подходящий для моделирования огибающих, фронт и срез которых существенно короче плоской части [14], а также времени развития пробоя. В выбранной системе отсчета времени прямоугольная огибающая длительностью описывается выражением
(31)
Эффективная длительность данной огибающей, согласно (10), равна
(32)
Подстановка (31) в (9) с учетом (17), (18) и (32) позволяет представить соотношение между эффективной длительностью и пробойным полем в виде
(33)
Предельно допустимая энергия СВЧ-импульса с прямоугольной огибающей, согласно (6), равна
(34)
На практике также часто встречаются огибающие колоколообразной формы. Для их описания удобно использовать гауссову кривую
(35)
Огибающая (35) не имеет конечной длительности по основанию импульса. Подстановка (35) в (9) с учетом (17) и (18) приводит к соотношению
(36)
В (36) величина равна
(37)
Используя замену переменной интегрирования в (36), с учетом (37) нетрудно получить соотношение
(38)
где – интеграл вероятностей [11].
Предельно допустимая энергия СВЧ-импульса с гауссовой огибающей, согласно (6), равна
(39)
В некоторых случаях огибающие СВЧ-импульсов имеют треугольную форму, т. е. не имеют плоской части, а их фронт и срез можно приближенно описать линейными функциями времени. В выбранной системе отсчета времени симметричную треугольную огибающую длительностью по основанию импульса можно представить в виде
(40)
Эффективная длительность данной огибающей, согласно (10), равна
(41)
Подстановка (40) в (9) с учетом (17) и (18) приводит к соотношению
(42)
В (42) величина равна
(43)
Вычисление интеграла в (42) и выполнение математических преобразований приводят к формуле
(44)
Предельно допустимая энергия СВЧ-импульса с треугольной огибающей, согласно (6), равна
(45)
Сравнение предельно допустимых параметров СВЧ-импульсов проводилось для исходных данных, соответствующих нормальным атмосферным условиям [15]: с–1, см–3, см–3. Расчет проводился в характерном для класса мощных релятивистских СВЧ-генераторов диапазоне эффективных длительностей импульсов 10...1000 нс.
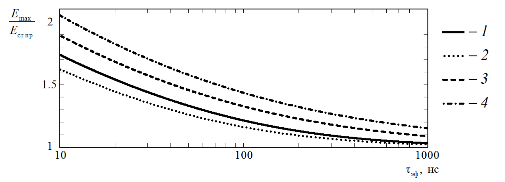
На рис. 2 показаны графики зависимостей нормированных пробойных полей от эффективной длительности СВЧ-импульсов с рассматриваемыми видами огибающих. Графики построены в программе Mathcad с использованием выражений (27), (33), (38), (44). Из графиков видно, что при одинаковых эффективных длительностях наибольшее пробойное поле имеет импульс с треугольной огибающей, а наименьшее – импульс с прямоугольной огибающей. На нижней границе рассматриваемого диапазона длительностей указанные поля отличаются в 1,27 раза, а на верхней границе – в 1,05 раза. При увеличении эффективной длительности различия между пробойными полями уменьшаются, а их значения стремятся к статическому пробойному уровню.
Рис. 2. Зависимости пробойного поля от эффективной длительности огибающей СВЧ-импульса: 1 – оптимальная огибающая; 2 – прямоугольная огибающая; 3 – гауссова огибающая; 4 – треугольная огибающая / Fig. 2. Dependences of the breakdown field on the effective duration of the microwave pulse envelope: 1 – optimal envelope; 2 – rectangular envelope; 3 – Gaussian envelope; 4 – triangular envelope
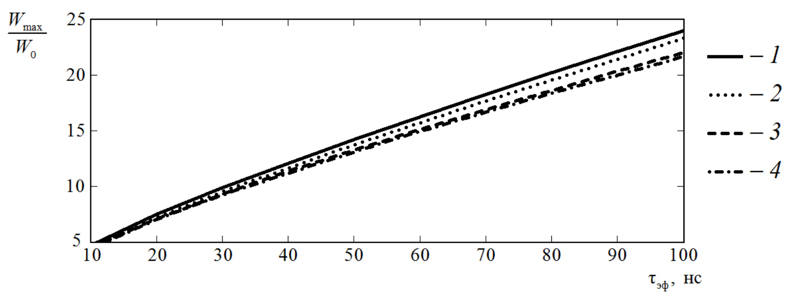
На рис. 3 и 4 показаны графики зависимостей нормированных, предельно допустимых энергий от эффективной длительности СВЧ-импульсов с рассматриваемыми видами огибающих, соответственно, в поддипапазонах коротких (10...100 нс) и длинных (100...1000 нс) импульсов. Графики построены в программе Mathcad с использованием выражений (29), (34), (39), (45) и результатов предыдущего расчета.
Рис. 3. Зависимости предельно допустимой энергии коротких СВЧ-импульсов от эффективной длительности огибающей: 1 – оптимальная огибающая; 2 – прямоугольная огибающая; 3 – гауссова огибающая; 4 – треугольная огибающая / Fig. 3. Dependences of the maximum allowable energy of short microwave pulses on the effective duration of the envelope: 1 – optimal envelope; 2 – rectangular envelope; 3 – Gaussian envelope; 4 – triangular envelope
Рис. 4. Зависимости предельно допустимой энергии длинных СВЧ-импульсов от эффективной длительности огибающей: 1 – оптимальная огибающая; 2 – прямоугольная огибающая; 3 – гауссова огибающая; 4 – треугольная огибающая / Fig. 4. Dependences of the maximum allowable energy of long microwave pulses on the effective duration of the envelope: 1 – optimal envelope; 2 – rectangular envelope; 3 – Gaussian envelope; 4 – triangular envelope
Из графиков видно, что при одинаковых эффективных длительностях наибольшей предельно допустимой энергией обладает импульс с оптимальной огибающей, а наименьшей – импульс с треугольной огибающей. Вблизи нижней границы рассматриваемого диапазона длительностей нс) предельно допустимые энергии указанных импульсов отличаются в 1,07 раза, а вблизи верхней границы нс) – в 1,29 раза. При уменьшении эффективной длительности предельно допустимые энергии уменьшаются, как и различия между ними. В поддиапазоне длинных импульсов оптимальная огибающая близка по форме к прямоугольной, поэтому предельно допустимые энергии импульсов с данными огибающими почти не отличаются.
При выборе формы огибающей СВЧ-импульса интерес также могут представлять зависимости предельно допустимой энергии от пробойного поля. Для рассматриваемых СВЧ-импульсов данные зависимости показаны на рис. 5. Графики построены в программе Mathcad с использованием выражений (29), (34), (39), (45). Из графиков видно, что при одинаковых пробойных полях наибольшей энергией обладает импульс с треугольной огибающей, а наименьшей – импульс с прямоугольной огибающей. На данной диаграмме СВЧ-импульс с оптимальной огибающей, однако не обеспечивает максимальную энергию при фиксированном поле пробоя.
Рис. 5. Зависимости предельно допустимой энергии от пробойного поля СВЧ-импульса: 1 – оптимальная огибающая; 2 – прямоугольная огибающая; 3 – гауссова огибающая; 4 – треугольная огибающая / Fig. 5. Dependences of the maximum allowable energy on the breakdown field of the microwave pulse: 1 – optimal envelope; 2 – rectangular envelope; 3 – Gaussian envelope; 4 – triangular envelope
Заключение
Таким образом, аналитически решена задача поиска оптимальной формы огибающей СВЧ-импульса, обеспечивающей при фиксированной эффективной длительности максимум излучаемой поверхностной антенной энергии в предельно допустимом предпробойном режиме. Оптимальная форма зависит от эффективной длительности импульса и представляет собой в общем случае усеченный овал. При длинных импульсах (сотни нс) оптимальная форма близка к прямоугольной. Получены соотношения, связывающие эффективную длительность и предельно допустимую энергию с пробойным полем для СВЧ-импульсов с оптимальной, прямоугольной, гауссовой и треугольной огибающими. При одинаковой эффективной длительности наибольшее пробойное поле имеет импульс с треугольной огибающей, а наименьшее – импульс с прямоугольной огибающей. Определены закономерности, связывающие предельно допустимую энергию и пробойное поле для рассматриваемых СВЧ-импульсов. При одинаковом пробойном поле наибольшую энергию имеет импульс с треугольной огибающей, а наименьшую – импульс с прямоугольной огибающей. Полученные результаты могут быть использованы при обосновании требований к параметрам излучения мощных СВЧ-генераторов.
Sobre autores
Aleksey Volkov
Military Educational and Scientific Centre of the Air Force N.E. Zhukovsky and Y.A. Gagarin Air Force Academy (Voronezh) the Ministry of Defence of the Russian Federation
Autor responsável pela correspondência
Email: volkov_aa@autorambler.ru
Candidate of Technical Sciences, Lecturer
Rússia, 54a, Staryh Bolshevikov Street, Voronezh, 394064Bibliografia
- Didenko A.N. Microwave Energy: Theory and Practice. Moscow: Nauka, 2003, 446 p. (In Russ.)
- Bromborsky A. et al. Preliminary results from a reflex diode experiment aurora intense pulsed relativistic electron beam generator. 1987 IEEE International Conference on Plasma Science, 1987, p. 39.
- Bugaev S.P. et al. Interaction of an electron beam and an electromagnetic field in a multiwave Cherenkov generator with a power of 1010 watts. Radiotekhnika i elektronika, 1987, vol. 32, no. 7, pp. 1488–1498. (In Russ.)
- Mak-Donald A. Microwave Breakdown in Gases. Moscow: Mir, 1969, 212 p. (In Russ.)
- Volkov A.A. Air breakdown energy in a surface antenna. Elektromagnitnye volny i elektronnye sistemy, 2020, no. 1, pp. 96–101. DOI: https://doi.org/10.18127/j15604128-202001-2-11 (In Russ.)
- Gould L., Roberts L.W. Breakdown of air at microwave frequencies. Journal of Applied Physics, 1956, vol. 27, no. 10, pp. 1162–1170. DOI: https://doi.org/10.1063/1.1722222
- Gonorovskiy I.S. Radio Circuits and Signals. Moscow: Radio i svyaz’, 1986, 512 p. (In Russ.)
- El’sgol’ts L.E. Differential Equations and the Calculus of Variations. Moscow: Nauka, 1969, 424 p. (In Russ.)
- Aleksandrov A.F. et al. Air ionization in a near-critical electric field. Zhurnal tekhnicheskoy fiziki, 2006, vol. 76, no. 3, pp. 38–43. URL: http://journals.ioffe.ru/articles/8793 (In Russ.)
- Gurevich A.V. Ionization of the lower ionosphere under the action of powerful radio pulses. Geomagnetizm i aeronomiya, 1979, vol. 19, no. 4, pp. 633–640. (In Russ.)
- Special Functions Reference. With Formulas, Graphs and Mathematical Tables. Ed. by M. Abramovits, I. Stigan. Moscow: Nauka, 1979, 832 p. (In Russ.)
- Zherlitsin A.G., Mel’nikov G.V. Investigation of the efficiency of microwave radiation generation in a triode-type vircator with a virtual cathode. Izvestiya tomskogo politekhnicheskogo universiteta. Tekhnicheskie nauki, 2003, vol. 306, no. 1, pp. 105–110. (In Russ.)
- Rostov V.V. et al. Superradiant Ka-band Cherenkov oscillator with 2-GW peak power. Physics of Plasmas, 2016, vol. 23, no. 9, p. 093103. DOI: https://doi.org/10.1063/1.4962189
- Didenko A.N. et al. Generation of high-power microwave radiation in a triode system by a high-current microsecond beam. Pis’ma v zhurnal tekhnicheskoy fiziki, 1983, vol. 9, no. 24, pp. 1510–1513. (In Russ.)
- Zarin A.S., Kuzovnikov A.A., Shibkov V.M. Freely Localized Microwave Discharge in Air. Moscow: Neft’ i gaz, 1996, 204 p. (In Russ.)
Arquivos suplementares






