Эволюция морских окуней рода Sebastes (Perciformes: Sebastidae) Атлантического и Северного Ледовитого океанов: “видообразование путем почкования” в “букете видов” (budding speciation in the species flock)
- Авторы: Рольский А.Ю.1, Артамонова В.С.2, Махров А.А.2,3
-
Учреждения:
- Полярный филиал “Всероссийского научно-исследовательского института рыбного хозяйства и океанографии” (ФГБНУ “ПИНРО” им. Н.М. Книповича)
- Институт проблем экологии и эволюции им. А.Н. Северцова РАН
- Санкт-Петербургский государственный университет, Лаборатория макроэкологии и биогеографии беспозвоночных
- Выпуск: № 6 (2023)
- Страницы: 597-608
- Раздел: ТЕОРЕТИЧЕСКАЯ И ЭВОЛЮЦИОННАЯ БИОЛОГИЯ
- URL: https://ogarev-online.ru/1026-3470/article/view/231689
- DOI: https://doi.org/10.31857/S1026347022601023
- EDN: https://elibrary.ru/NYJAOI
- ID: 231689
Цитировать
Полный текст
Аннотация
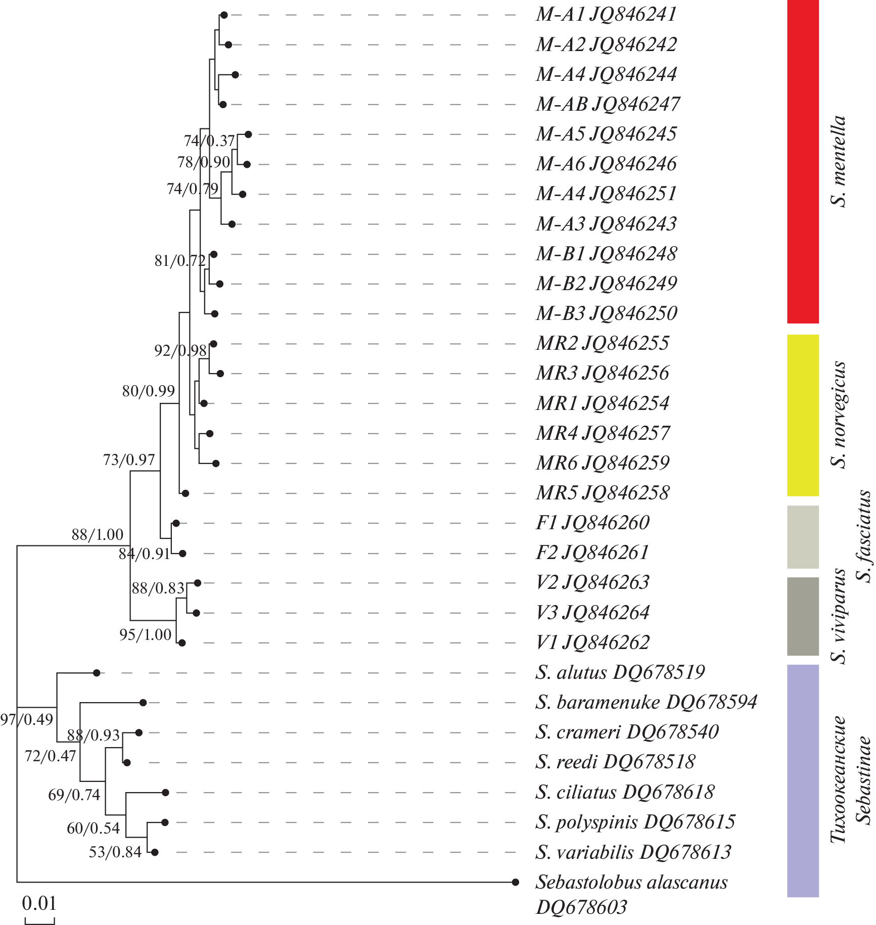
По результатам изучения нуклеотидной последовательности Д-петли (D-loop) митохондриальной ДНК морских окуней рода Sebastes, обитающих в Северной Атлантике и морях Северного Ледовитого океана, выполнена реконструкция эволюционной истории североатлантических Sebastes. Показано, что становление современных видов в этой группе проходило в несколько этапов. На первом этапе от общего предка аллопатрически отделился предок малого морского окуня (S. viviparus), далее, в процессе эволюции общего предка от него отделился предок американского окуня (S. fasciatus), а потом от вида, эволюционировавшего в золотистого окуня (S. norvegicus) в результате “видообразования путем почкования” (“budding speciation”) отделился окунь-клювач (S. mentella). Ключевыми при дифференциации видов были, судя по всему, палеоклиматические события, разрывавшие ареал предковой формы на время, достаточное для накопления генетических различий между группами рыб. Анализ процессов видообразования североатлантических Sebastes заставляет усомниться в универсальности широко распространенных представлений о симпатрическом видообразовании у рыб и является еще одним аргументом против концепции “молекулярных часов”.
Об авторах
А. Ю. Рольский
Полярный филиал “Всероссийского научно-исследовательского института рыбного хозяйства и океанографии” (ФГБНУ “ПИНРО” им. Н.М. Книповича)
Автор, ответственный за переписку.
Email: rol-lex@mail.ru
Россия, 183038, Мурманск, ул. Академика Книповича 6
В. С. Артамонова
Институт проблем экологии и эволюции им. А.Н. Северцова РАН
Email: rol-lex@mail.ru
Россия, 119071, Москва, Ленинский просп., 33
А. А. Махров
Институт проблем экологии и эволюции им. А.Н. Северцова РАН; Санкт-Петербургский государственный университет, Лаборатория макроэкологии и биогеографии беспозвоночных
Email: rol-lex@mail.ru
Россия, 119071, Москва, Ленинский просп., 33; Россия, 199034, Санкт-Петербург, Университетская наб. 7/9
Список литературы
- Бакай Ю.И. К вопросу о происхождении североатлантических Sebastes (Scorpaenidae) на основе анализа их паразитофауны // Биология моря. 2013. Т. 39. № 3. С. 227–229.
- Бакай Ю.И. Структура сообществ паразитов и особенности популяционной биологии морских окуней рода Sebastes Атлантического и Северного Ледовитого // Мурманск: ПИНРО им. Н.М. Книповича, 2022. 258 с.
- Барсуков В.В. Морские окуни (Sebastinae) Мирового океана – их морфология, экология, распространение, расселение и эволюция: Автореф. дис. … канд. биол. наук. Л.: 1981. 50 с.
- Барсуков В.В., Литвиненко Н.И., Серебряков В.П. Методические указания по определению видов морских окуней северной части Атлантического океана и прилегающих морей // АтлантНИРО. Калининград, 1984. 28 с.
- Барсуков В.В. Аннотированный и иллюстрированный каталог морских окуней Мирового океана. СПб: ЗИН РАН. 2003. Т. 95. 320 с.
- Боровикова Е.А., Кодухова Ю.В., Семенова А.В. Фенотипическая пластичность и аллометрия краниологических признаков проходной и озерной форм обыкновенного сига Coregonus lavaretus (Linnaeus, 1758) как указание на неправомерность выделения вида Coregonus pidschian // Сибирский экологический журнал. 2020. № 6. С. 741–752. https://doi.org/10.15372/SEJ20200606
- Голубцов А.С. “Пучки видов” рыб в реках и озерах: симпатрическая дивергенция в фаунистически обедненных рыбных сообществах как особый модус эволюции // Актуальные проблемы современной ихтиологии (к 100-летию Г.В. Никольского). М.: Т-во научных изданий КМК. 2010. С. 96–123.
- Дгебуадзе Ю.Ю. Экологические закономерности изменчивости роста рыб. М.: Наука, 2001. 276 с.
- Есин Е.В., Маркевич Г.Н. Гольцы рода Salvelinus азиатской части Северной Пацифики: происхождение, эволюция и современное разнообразие. Петропавловск-Камчатский: Камчатпресс, 2017. 188 с.
- Литвиненко Н.И. Морские окуни (род Sebastes) Северной Атлантики – их морфология, экология, распространение, расселение и эволюция: Автореф. дис. … канд. биол. наук. Л.: 1985. 22 с.
- Махров А.А., Артамонова В.С., Сумароков В.С., Пашков А.Н., Решетников С.И., Ганченко М.В., Кулян С.А. Изменчивость сроков нереста у черноморской кумжи Salmo trutta labrax Pallas в искусственных и естественных условиях // Изв. РАН. 2011. Серия биол. № 2. С. 178–186.
- Махров А.А., Лайус Д.Л. Послеледниковое вселение рыб и миноги из Тихого океана в моря севера Европы // Сибирский экологический журн. 2018. № 3. С. 265–279. https://doi.org/10.15372/SEJ20180301
- Медников Б.М. Экологические формы рыб и проблема симпатрического видообразования // Зоол. журн. 1963. Т. 42. Вып. 1. С. 70–77.
- Мина М.В. Микроэволюция pыб. Эволюционные аспекты фенетического разнообразия. М.: Наука, 1986. 207 с.
- Паюсова А.Н., Нефедов Г.Н. Анализ теплоустойчивости изолированной мышечной ткани морских окуней рода Sebastes из Баренцева моря // Цитология. 1968. Т. 10. № 1. С. 133–137.
- Рольский А.Ю. Окунь-клювач Sebastes mentella моря Ирмингера – современные представления о структуре, состоянии запаса и мерах регулирования промысла // Вопросы рыболовства. 2022. № 3. С. 56–69. https://doi.org/10.36038/0234-2774-2022-23-3-56-69
- Савваитова К.А. К проблеме симпатрического формо- и видообразования у рыб // Биологические науки. 1985. № 11. С. 18–31.
- Снытко В.А. Морские окуни северной части Тихого океана // Владивосток: ТИНРО-центр. 2001. 468 с.
- Травин В.И. Новый вид морского окуня в Баренцевом море (Sebastes mentella Travin sp. nov.) // Доклады АН СССР. 1951. Т. 77. № 4. С. 741–744.
- Adams C.E., Woltering C., Alexander G. Epigenetic regulation of trophic morphology through feeding behavior in Arctic charr, Salvelinus alpinus // Biol. J. Linn. Soc. 2003. V. 78. P. 43–49. https://doi.org/10.1046/j.1095-8312.2003.00126.x
- Altukhov Ju.P., Nefyodov G.N., Payusova A.N. Thermostability of isolated muscle in determining the taxonomic relationship of the marinus- and mentella- types of the redfish (Sebastes) // Research Bulletin ICNAF. 1968. № 5. P. 130–136.
- Artamonova V.S., Makhrov A.A., Karabanov D.P., Rolskiy A.Yu., Bakay Yu.I., Popov V.I. Hybridization of beaked redfish (Sebastes mentella) with small redfish (S. viviparus) and diversification of redfish (Actinopterygii: Scorpaeniformes) in the Irminger Sea // Journal of Natural History. 2013. V. 47. № 25. P. 1791–1801. https://doi.org/10.1080/00222933.2012.752539
- Artamonova V.S., Bardukov N.V., Aksenova O.V., Ivanova T.S., Ivanov M.V., Kirillova E.A., Koulish A.V., Lajus D.L., Malyutina A.M., Pashkov A.N., Reshetnikov S.I., Makhrov A.A. Round-the-World Voyage of the Threespine Stickleback (Gasterosteus aculeatus): Phylogeographic Data Covering the Entire Species Range // Water. 2022. V. 14. 2484. https://doi.org/10.3390/w14162484
- Bandelt H.J., Forster P., Röhl A. Median-joining networks for inferring intraspecific phylogenies // Mol. Biol. Evol. 1999. V. 16. № 1. P. 37–48. https://doi.org/10.1093/oxfordjournals.molbev.a026036
- Benestan L.M., Rougemont Q., Senay C., Normandeau E., Parent E., Rideout R., Bernatchez L., Lambert Y., Audet C., Parent G.J. Population genomics and history of speciation reveal fishery management gaps in two related redfish species (Sebastes mentella and Sebastes fasciatus) // Evolutionary Applications. 2021. V. 14. P. 588–606. https://doi.org/10.1111/eva.13143
- Bennike O. Quaternary vertebrates from Greenland: a review // Quaternary Science Reviews. 1997. V. 16. P. 899–909. https://doi.org/10.1016/S0277-3791(97)00002-4
- Bernardi G. Speciation in fishes // Molecular Ecology. 2013. V. 22. P. 5487–5502. https://doi.org/10.1111/mec.12494
- Bolnick D.I., Fitzpatrick B.M. Sympatric speciation: Models and empirical evidence // Annual Review of Ecology, Evolution, and Systematics. 2007. V. 38. P. 459–487. https://doi.org/10.1146/annurev.ecolsys.38.091206.095804
- Bolotov I.N., Kondakov A.V., Vikhrev I.V., Aksenova O.V., Bespalaya Yu.V., Gofarov M.Yu., Kolosova Yu.S., Konopleva E.S., Spitsyn V.M., Tanmuangpak K., Tumpeesuwan S. Ancient River Inference Explains Exceptional Oriental Freshwater Mussel Radiations // Scientific Reports. 2017. V. 7: 2135. https://doi.org/10.1038/s41598-017-02312-z
- Briggs J.C. Marine centres of origin as evolutionary engines // Journal of Biogeography. 2003. V. 30. P. 1–18. https://doi.org/10.1046/j.1365-2699.2003.00810.x
- Bunke C., Hanel R., Trautner J.H. Phylogenetic relationships among North Atlantic redfish (genus Sebastes) as revealed by mitochondrial DNA sequence analyses // J. of Applied Ichthyology. 2013. V. 29. № 1. P. 82–92. https://doi.org/10.1111/j.1439-0426.2012.02048.x
- Cadrin S.X., Bernreuther M., Daníelsdóttir A.K., Hjörleifsson E., Johansen T., Kerr L., Kristinsson K., Mariani S., Nedreaas K., Pampoulie C., Planque B., Reinert J., Saborido-Rey F., Sigurðsson T., Stransky C. Population structure of beaked redfish, Sebastes mentella: evidence of divergence associated with different habitats // ICES Journal of Marine Sciences. 2010. V. 67. № 8. P. 1617–1630. https://doi.org/10.1093/icesjms/fsq046
- Campbell J.R., Searle P.C., Kokkonen A.L., Shiozawa D.K., Belk M.C., Evans R.P. Complete mitochondrial genomes of two rockfish: Sebastes maliger and Sebastes norvegicus (Scorpaenidae, Scorpaeniformes) // Mitochondrial DNA Part B. 2022. V. 7. № 9. P. 1614–1616. https://doi.org/10.1080/23802359.2022.2116951eCollection 2022
- Cristescu M.E., Adamowicz S.J., Vaillant J.J., Haffner D.G. Ancient lakes revisited: from the ecology to the genetics of speciation // Molecular Ecology. 2010. V. 19. P. 4837–4851. https://doi.org/10.1111/j.1365-294X.2010.04832.x
- Fernández-Zapico O., Arronte J.C., Ruiz-Pico S. Occurrence of Sebastes mentella (Scorpaeniformes: Sebastidae) off the Galician coast (NW Spain) (North-eastern Atlantic) // Cybium. 2012. V. 3. № 4. P. 591–592. https://doi.org/10.26028/cybium/2012-364-016
- Foote M. On the probability of ancestors in the fossil record // Paleobiology 1996. 22. № 2. P. 141–151.
- Fryer G. Endemism, speciation and adaptive radiation in great lakes // Environmental Biology of Fishes. 1996. V. 45. P. 109–131. https://doi.org/10.1007/BF00005225
- Funk D.J., Omland K.E. Species-level paraphyly and polyphyly: Frequency, causes, and consequences, with insights from animal mitochondrial DNA // Annual Review of Ecology, Evolution, and Systematics. 2003. P. 397–423. https://doi.org/10.1146/annurev.ecolsys.34.011802.132421
- Gaemers P.A.M. Otoliths from the type locality of the Sands of Berg (Middle Oligocene) at Berg, Belgium // Meded. Werkgr. Tert. Kwart. Geol. 1972. V. 9. P. 73–85.
- Hall V.A. BioEdit: a user-friendly biological sequence alignment editor and analysis program for Windows 95/98/NT// Nucl. Acids. Symp. Ser. 41. 1999. P. 95–98. https://doi.org/10.14601/Phytopathol_Mediterr-14998u1.29
- Hasegawa M., Kishino H., Yano T. Dating of the human-ape splitting by a molecular clock of mitochondrial DNA // J. Mol. Evol. 1985. V. 22. № 2. P. 160–74. https://doi.org/10.1007/BF02101694
- Hyde J.R., Vetter R.D. The origin, evolution, and diversification of rockfishes of the genus Sebastes (Cuvier) // Molecular Phylogenetics and Evolution. 2007. V. 44. P. 780–811. https://doi.org/10.1016/j.ympev.2006.12.026Epub 2007 Jan 12
- Johansen T. Genetic study of genus Sebastes (redfish) in the North Atlantic with emphasis on the stock complex in the Irminger Sea. Thesis for the partial fulfilment of the Dr. Scient. Degree //Bergen: University of Bergen. 2003. 44 p.
- Johns G.C., Avise J.C. Tests for ancient species flocks based on molecular phylogenetic appraisals of Sebastes rockfishes and other marine fishes // Evolution. V. 52. № 4. 1998. P. 1135–1146. https://doi.org/10.1111/j.1558-5646.1998.tb01840.x
- Kendall A.W. Jr. An historical review of Sebastes taxonomy and systematics // Marine Fisheries Review. V. 62. 2000. P. 1–23.
- Kettle A.J., Morales-Muciz A., Roselly-Izquierdo E., Heinrich D., Vøllestad L.A. Refugia of marine fish in the northeast Atlantic during the last glacial maximum: concordant assessment from archaeozology and palaeotemperature reconstructions // Clim. Past. 2011. V. 7. P. 181–201. https://doi.org/10.5194/cp-7-181-2011
- Laakkonen H.M., Hardman M., Strelkov P., Vainola R. Cycles of trans-Arctic dispersal and vicariance, and diversification of the amphi-boreal marine fauna // J. Evol. Biol. 2021. V. 34. P. 73–96. https://doi.org/10.5061/dryad.zw3r22868
- Loeza-Quintana T., Carr C.M., Khan T., Bhatt Y.A., Lyon S.P., Hebert P.D.N., Adamowicz S.J. Recalibrating the molecular clock for Arctic marine invertebrates based on DNA barcodes // Genome. 2019. V. 62. P. 200–216. https://doi.org/10.1139/gen-2018-0107
- Love M.S., Yoklavich M.M., Thorsteinson L.K. The Rockfishes of the Northeast Pacific // University of California Press. 2002. 405 p.
- Makhrov A.A., Artamonova V.S., Popov V.I., Rolskiy A.Yu., Bakay Yu.I. Comment on: Cadrin et al. (2010) “Population structure of beaked redfish, Sebastes mentella: evidence of divergence associated with different habitats. ICES Journal of Marine Science, 67: 1617–1630” // ICES Journal of Marine Science. 2011. V. 68. 10. P. 2013–2015. https://doi.org/10.1093/icesjms/fsr132
- Malmstrøm M., Matschiner M., Tørresen O.K., Star B., Snipen L.G., Hansen T.F., Baalsrud H.T., Nederbragt A.J., Hanel R., Salzburger W., Stenseth N.C., Jakobsen K.S., Jentoft S. Evolution of the immune system influences speciation rates in teleost fishes // Nature Genetics. 2016. V. 48. № 10. P. 1204–1210. https://doi.org/10.1038/ng.3645Epub 2016 Aug 22
- McCusker M.R., Denti D., van Guelpen L., Kenchington E., Bentsen P. Barcoding Atlantic Canada’s commonly encountered marine fishes // Molecular Ecology Resources. 2013. V. 13. P. 177–188. https://doi.org/10.1111/1755-0998.12043Epub 2012 Dec 17
- Micklich N. New information on the fishfauna of the Frauenweiler fossil site // Italian Journal of Zoology. 1998. V. 65. S1. P. 169–184. https://doi.org/10.1080/11250009809386809
- Núñez-Riboni I., Kristinsson K., Bernreuther M., van Aken H.M., Stransky C., Cisewski B., Rolskiy A. Impact of interannual changes of large scale circulation and hydrography on the spatial distribution of beaked redfish (Sebastes mentella) in the Irminger Sea // Deep Sea Research Part I: Oceanographic Research Papers. 2013. V. 82. P. 80–94. https://doi.org/10.1016/j.dsr.2013.08.003
- Oleinik A.G., Skurikhina L.A., Kukhlevsky A.D., Bondar E.I. On the origin of endemic stone charr in the Kamchatka River basin // Hydrobiologia. 2019. V. 840. P. 21–33. https://doi.org/10.1007/s10750-018-3867-6
- Osinov A.G., Senchukova A.L., Mugue N.S., Pavlov S.D., Chereshnev I.A. Speciation and genetic divergence of three species of charr from ancient Lake El’gygytgyn (Chukotka) and their phylogenetic relationships with other representatives of the genus Salvelinus // Biological Journal of the Linnean Society. 2015. V. 116. P. 63–85. https://doi.org/10.1111/bij.12559
- Osinov A.G., Volkov A.A., Pavlov D.A. Secondary contact, hybridization, and diversification in Arctic charr (Salvelinus alpinus (L.) species complex) from lakes of the Norilo‑Pyasinskaya water system, Taimyr: how many forms exist there? // Hydrobiologia. 2022. V. 849. P. 2521–2547. https://doi.org/10.1007/s10750-022-04869-x
- Pampoulie P., Daníelsdóttir A.K. Resolving species identification problems in the genus Sebastes using nuclear genetic markers // Fish. Res. 2008. V. 93. № 1–2. P. 54–63. https://doi.org/10.1016/j.fishres.2008.02.007
- Parker S., Berkeley S.A., Golden J., Gunderson D., Heifetz J., Hixon M., Larson R., Leaman B., Love M., Musick J., O’Connell V., Ralston S. Management of Pacific Rockfish // Fisheries. 2000. V. 25. P. 22–30. https://doi.org/10.1577/1548-8446(2000)025<0022:MOPR>2.0.CO;2
- Pickard C., Bonsall C. Deep-Sea Fishing in the European Mesolithic: Fact or Fantasy? // European Journal of Archaeology. 2004. V. 7. P. 273–290. https://doi.org/10.1177/1461957104056504
- Planque B., Kristinsson K., Astakhov A., Bernreuther M., Bethke E., Drevetnyak K., Nedreaas K., Reinert J., Rolskiy A., Sigurðsson T., Stransky C. Monitoring beaked redfish (Sebastes mentella) in the North Atlantic, current challenges and future prospects // Aquat. Living Resour. 2013. V. 26. № 4. P. 293–306. https://doi.org/10.1051/alr/2013062
- Rehbein H. Differentiation of fish species by PCR-based DNA analysis of nuclear genes // European Food Res. and Technology. 2013. V. 236. № 6. P. 979–990. https://doi.org/10.1007/s00217-013-1961-6
- Rocha-Olivares A., Kimbrell C.A., Eitner B.J., Vetter R.D. Evolution of the mitochondrial cytochrome b gene sequence in the species-rich genus Sebastes (Teleostei: Scorpaenidae) and its utility in testing the monophyly of the subgenus Sebastomus // Mol. Phylogenet. Evol. 1999. V. 11. P. 426–440. https://doi.org/10.1006/mpev.1998.0584
- Roques S., Sévigny J.-M., Bernatchez L. Evidence for broadscale introgressive hybridization between two redfish (genus Sebastes) in the North-west Atlantic: a rare marine example // Mol. Ecol. 2001. V. 10. P. 149–165. https://doi.org/10.1046/j.1365-294X.2001.01195.x
- Rolskii A.Y., Artamonova V.S., Makhrov A.A. Molecular identification of golden redfish (Sebastes norvegicus) in the White Sea // Polar Biology. 2020a. V. 43. P. 385–389. https://doi.org/10.1007/s00300-020-02629-y
- Rolskii A.Y., Artamonova V.S., Makhrov A.A. Hybridization of the redfish species Sebastes norvegicus and Sebastes mentella occurs in the Irminger Sea but not in the White Sea // Polar Biology. 2020b. V. 43. P. 1667–1668. https://doi.org/10.1007/s00300-020-02719-x
- Saha A., Johansen T., Hedeholm R., Jon-Ivar W., Hauser L., Benjamin P., Cadrin S., Boje J., Nielsen E. Geographic extent of introgression in Sebastes mentella and its effect on genetic population structure // Evolutionary Applications. 2016. V. 10. P. 1–14. https://doi.org/10.1111/eva.12429
- Saha A., Hauser L., Hedeholm R., Planque B., Fevolden S.-E., Boje J., Johansen T. Cryptic Sebastes norvegicus species in Greenland waters revealed by microsatellites // ICES Journal of Marine Science. 2017. V. 74. P. 2148–2158. https://doi.org/10.1093/icesjms/fsx039
- Schluter D. Ecological speciation in postglacial fishes // Philosophical Transactions of the Royal Society of London. B. Biological science. 1996. V. 351. P. 807–814. https://doi.org/10.1098/rstb.1996.0075
- Schön I., Martens K. Adaptive, pre-adaptive and non-adaptive components of radiations in ancient lakes: a review // Organisms Diversity and Evolution. 2004. V. 4. P. 137–156. https://doi.org/10.1016/j.ode.2004.03.001
- Schwarz G. Estimating the dimension of a model // The Annals of Statistics 1978. V. 6. № 2. P. 461–464.
- Schwarzhans W. The Otoliths from the Miocene of the North Sea Basin // Leiden: Backhuys Publishers. 2010. https://doi.org/10.13140/2.1.1877.0563
- Seehausen O., Wagner C.E. Speciation in freshwater fishes // Annual Review of Ecology, Evolution and Systematics. 2014. V. 45. P. 621–651. https://doi.org/10.1146/annurev-ecolsys-120213-091818
- Shum P., Pampoulie C., Kristinsson K., Mariani S. Three-dimensional postglacial expansion and diversification of an exploited oceanic fish // Molecular Ecology. 2015. V. 24. P. 3652–3667. https://doi.org/10.1111/mec.13262Epub 2015 Jun 14
- Shum P., Moore L., Pampoulie C., Di Muri C., Vandamme S., Mariani S. Harnessing mtDNA variation to resolve ambiguity in `Redfish' sold in Europe // PeerJ. 2017. 5:e3746. https://doi.org/10.7717/peerj.3746
- Shum P., Pampoulie C. Molecular identification of redfish (genus Sebastes) in the White Sea indicates patterns of introgressive hybridization // Polar Biol. 2020. V. 43. P. 1663–1665. https://doi.org/10.1007/s00300-020-02718-y
- Stransky C., MacLellan S.E. Species separation and zoogeography of redfish and rockfish (genus Sebastes) by otolith shape analysis // Can. J. Fish. Aquat. Sci. 2005. V. 62. P. 2265–2276. https://doi.org/10.1139/f05-143
- Sundt R.P., Johansen T. Low levels of interspecific DNA sequence variation of the mitochondrial 16S rRNA in North Atlantic redfish Sebastes (Pisces, Scorpaenidae) // Sarsia. 1998. V. 83. P. 449–452. https://doi.org/10.1080/00364827.1998.10413704
- Tamura K., Stecher G., Kumar S. MEGA11: Molecular Evolutionary Genetics Analysis version 11 // Molecular Biology and Evolution. 2021. V. 38. P. 3022–3027. https://doi.org/10.1093/molbev/msab120
- Templeman W. Redfish distribution in the North Atlantic // Bull. Fish. Res. Board of Canada. 1959. V. 120. P. 120–173.
- Valentin A.E. Structure des populations de Sébaste de L’atlantique du nord-ouest dans un contexte de Gestion des stocks et d'évolution // Thèse De Doctorat. L’université Du Québec À Rimouski. 2006. 212 p.
- Vermeij G.J. Anatomy of an invasion: the Trans-Arctic interchange // Paleobiology. 1991. V. 17. № 3. P. 281–307.
- Zhang D., Gao F., Jakovlić I., Zou H., Zhang J., Li W.X., Wang G.T. PhyloSuite: An integrated and scalable desktop platform for streamlined molecular sequence data management and evolutionary phylogenetics studies // Molecular Ecology Resources. 2020. V. 20. № 1. P. 348–355. https://doi.org/10.1111/1755-0998.13096
Дополнительные файлы




