Трофо-энергетические основы функционирования и устойчивости природных популяций растительноядных млекопитающих
- Авторы: Магомедов М.Д.1
-
Учреждения:
- Прикаспийский институт биологических ресурсов – обособленное подразделение Дагестанского федерального исследовательского центра Российской академии наук (ПИБР ДФИЦ РАН)
- Выпуск: № 7 (2023)
- Страницы: 54-69
- Раздел: УСТОЙЧИВОСТЬ БИОЛОГИЧЕСКИХ СИСТЕМ: ПОПУЛЯЦИЯ
- URL: https://ogarev-online.ru/1026-3470/article/view/135546
- DOI: https://doi.org/10.31857/S1026347023600188
- EDN: https://elibrary.ru/VGNTTQ
- ID: 135546
Цитировать
Полный текст
Аннотация
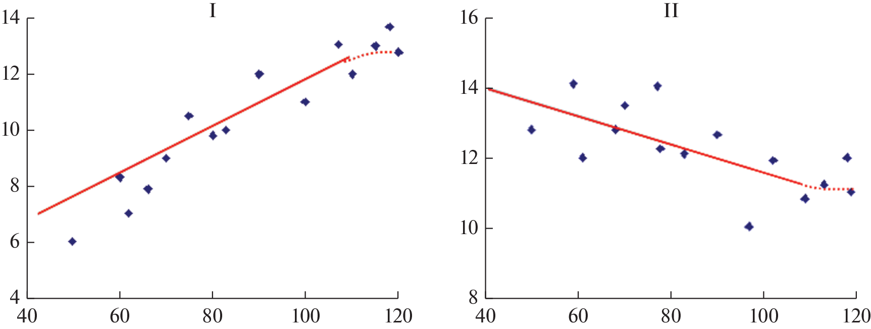
На примере различных групп растительноядных млекопитающих показано, что пространственная, сезонная и многолетняя динамика энергетических ресурсов прямо отражается на уровне их потребления животными, определяет изменения интенсивности процессов размножения, смертности и миграций, и, в конечном итоге, состояние и устойчивость популяций. Поступление питательных веществ и энергии изначально ограничено, что определяет те или иные формы экологических процессов согласно иерархии компонентов энергетического бюджета. Энергетический баланс организма выступает в качестве универсального интегрального показателя эффективности адаптационных возможностей организма к средовым факторам в каждый момент его жизненного цикла.
Об авторах
М.-Р. Д. Магомедов
Прикаспийский институт биологических ресурсов – обособленное подразделение Дагестанского федерального исследовательского центра Российской академии наук (ПИБР ДФИЦ РАН)
Автор, ответственный за переписку.
Email: mmrd@mail.ru
Россия, 367000, Республика Дагестан, Махачкала, ул. М. Гаджиева, 45
Список литературы
- Абатуров Б.Д. Млекопитающие как компонент экосистем. М.: Наука, 1984. 285 с.
- Абатуров Б.Д. Критические параметры качества растительных кормов для сайгаков (Saiga tatarica) на естественном пастбище в полупустыне // Зоол. журн. 1999. Т. 78. Вып. 8. С. 999–1010.
- Абатуров Б.Д. Кормовые ресурсы, обеспеченность пищей и жизнеспособность популяций растительноядных млекопитающих // Зоол. журн. 2005. Т. 84. Вып. 10. С. 1251–1271.
- Абатуров Б.Д. Питание и кормовые ресурсы диких растительноядных млекопитающих в степных экосистемах. М.: Товарищество научных изданий КМК, 2021. 208 с.
- Абатуров Б.Д., Кузнецов Г.В., Магомедов М.-Р.Д., Петелин Д.А., Фекаду Кассае. Оценка кормовой обеспеченности диких копытных в сухой сезон на луговых пастбищах Эфиопии // Зоол. журн. 1996. Т. 75. Вып. 3. С. 439–450.
- Абатуров Б.Д., Магомедов М.-Р.Д. Зависимость смертности малых сусликов от плотности популяции и обеспеченности кормом // Зоол. журн. 1982. Т. 61. Вып. 6. С. 890–900.
- Абатуров Б.Д., Магомедов М.-Р.Д. Питательная ценность и динамика кормовых ресурсов как фактор состояния популяций растительноядных млекопитающих // Зоол. журн. 1988. Т. 67. Вып. 2. С. 223–233.
- Абатуров Б.Д., Скопин А.Е. Злаки и разнотравье на степных пастбищах, их токсические свойства и сравнительная роль в питании растительноядных млекопитающих // Журн. общей биол. 2019. Т. 80. № 3. С. 226–237.
- Абатуров Б.Д., Холодова М.В., Субботин А.Е. Интенсивность питания и переваримость кормов у сайгаков // Зоол. журн. Т. 61. Вып. 12. 1982. С. 1870–1881.
- Базилевич Н.И., Титлянова А.А. Особенности функционирования травяных экосистем (некоторые итоги работ МБП в СССР и других странах) // Журн. общ. биол. 1978. Т. 39. № 1. С. 34–52.
- Бигон М., Харпер Дж., Таунсенд К. Экология особи, популяции и сообщества. М.: Мир, 1989. 470 с.
- Горышина Т.К. Экология растений. М.: Высш.шк. 1979. 368 с.
- Дольник В.Р. Поток энергии в организме и энергетическая модель гомойотермных животных // Экология. 1980. № 6. С. 5–14.
- Дольник В.Р. Методы изучения бюджетов времени и энергии у птиц. В кн.: Бюджеты времени и энергии у птиц в природе. Л.: Тр. Зоол. ин-та АН СССР. 1982. Вып. 113. С. 3–37.
- Зайкова В.А. Динамика луговых сообществ. Л.: Наука, 1980. 216 с.
- Ивлев В.С. Время охоты и проходимый хищником путь в связи с плотностью популяции жертвы // Зоол. журн. 1944. Т. 23. Вып. 4. С. 139–145.
- Ивлев В.С. Экспериментальная экология питания рыб. М.: Пищепромиздат. 1955. 252 с.
- Ипатьева Н.В. Факторы, влияющие на выживаемость сусликов в период спячки и на их размножение. Автореф. дис. канд. биол. наук. Л., 1968. 21 с.
- Калабухов Н.И. Летняя спячка сусликов (Citellus pygmaeus Pall и C. fulvus Licht) // Тр. лабор. экспер. биол. Моск. зоопарка. 1929. Т.5. С.163–177.
- Калабухов Н.И. Сохранение энергетического баланса организма как основа процесса адаптации // Журн. общ. биол. 1946. Т. 7. Вып. 6. С. 417–434.
- Коршунов В.М. Структура стада горных копытных Центрального Копетдага и ее динамика. М.: Наука, 1988. С. 79–95.
- Кряжимский Ф.Б. Факторы среды и оптимальная регуляция бюджетов времени и энергии у гомойотермных животных // Экологическая энергетика животных. Свердловск, 1988. С. 5–32.
- Лархер В. Экология растений. М.: Мир, 1978. 185 с.
- Лопатин В.Н., Магомедов М-Р.Д. Математического моделирование динамики популяции малого суслика в полупустыне // Журн. общ. биол. 1986. Т. 47. № 5. С. 702–711.
- Лопатин В.Н., Росоловский С.В. Демографический анализ и его использование для оценки состояния популяции // Популяционные исследования животных в заповедниках. М.: Наука, 1988. С. 24–39.
- Лэк Д. Численность животных и ее регуляция в природе. М.: Иностранная литература, 1957. 404 с.
- Магомедов М.-Р.Д. Изучение интенсивности питания малого суслика // Зоол. журн. 1981. Т. 60. Вып. 12. С. 1813–1817.
- Магомедов М.-Р.Д. Половая структура популяций некоторых зимоспящих видов грызунов // Экология. 1987. № 2. С. 13–20.
- Магомедов М.-Р.Д. Интенсивность питания и переваримость кормов у серебристой полевки // Сб. “VII Всесоюзн.совещ. по грызунам”. Нальчик, 1988. С. 76–77.
- Магомедов М.-Р.Д. Зависимость питания и состояния популяций тушканчиков от динамики кормовых ресурсов // Журн. общ. биол. 1989. Т. 50. № 6. С. 824–835.
- Магомедов М.-Р.Д. Зависимость смертности от обеспеченности кормом и естественные механизмы регуляции численности в популяциях тарбаганчиков // Зоол. журн. 1993. Т. 72. Вып. 3. С. 124–132
- Магомедов М.-Р.Д. Роль кормовых ресурсов и особенностей питания в динамике и устойчивости популяций растительноядных млекопитающих. Дис. докт. биол. наук. М.: ИПЭЭ им. А.Н. Северцова РАН, 1995. 427 с.
- Магомедов М.-Р.Д., Ахмедов Э.Г. Закономерности формирования демографической структуры популяции дагестанского тура (Capra cylindricornis Blyth) // Зоол. журн. 2000. Т. 79. Вып. 4. С. 461–470.
- Магомедов М.-Р.Д., Ахмедов Е.Г., Яровенко Ю.А. Дагестанский тур (популяционные и трофические аспекты. М.: Наука, 2001а. 138 с.
- Магомедов М.-Р.Д., Ахтаев М.-Х.Р. Интенсивность питания и потребности в кормах и энергии у гребенщиковой песчанки // Зоол. журн. 1990. Т. 69. Вып. 3. С. 96–104.
- Магомедов М.-Р.Д., Ахтаев М.-Х.Р. Зависимость питания и состояния популяции гребенщиковой песчанки от динамики кормовых ресурсов // Зоол. журн. 1993. Т. 72. Вып. 2. С. 101–111.
- Магомедов М.-Р.Д., Гасанова С.М., Хашаева М.Г. Зависимость качественного состава содержимого желудков и фекалий растительноядных млекопитающих от качества их кормовых // Экология. 1996. № 5. С. 355–360.
- Магомедов М.-Р.Д., Гимбатов Г.Б. Зависимость интенсивности размножения тарбаганчиков (Allactagulus pygmaeus) от условия питания // Зоол. журн. 1991. Т. 70. Вып. 3. С. 119–127.
- Магомедов М.-Р.Д., Магомедов М.Ш. Сравнительная оценка интенсивности питания лесной сони (Dryomys nitedula) и желтобрюхой мыши (Apodemus fulvipectus) в связи с особенностями их сезонной активности // Зоол. журн. 2008. Т. 87. Вып. 6. С. 748–753.
- Магомедов М.-Р.Д., Муртазалиев Р.А. Влияние выпаса на продуктивность и структуру растительности пастбищных экосистем Терско-Кумской низменности // Аридные экосистемы. 2001. Т. 7. № 14–15. С. 39–47.
- Магомедов М.-Р.Д., Муртазалиев Р.А., Яровенко Ю.А., Ахмедов Э.Г., Омаров К.З., Насрулаев Н.И. Структура и динамика важнейших компонентов ресурсных сообществ высокогорных экосистем Восточного Кавказа // Сборник статей “Фундаментальные основы управления биологическими ресурсами”, М.: Товарищество научных изданий КМК, 2005. С. 69–86.
- Магомедов М.-Р.Д., Омаров К.З. Интенсивность питания и энергетические потребности хомяка Радде в различные периоды жизнедеятельности // Экология. 1994. № 4. С. 39–45.
- Магомедов М.-Р.Д., Омаров К.З. Особенности питания и состояния природной популяции хомяка Радде (Mesocricetus Raddei avaricus) в агроландшафтах горного Дагестана // Зоол. журн. 1995. Т. 74. Вып. 3. С. 123–133.
- Магомедов М.-Р.Д., Омаров К.З. Трофические и территориально зависимые механизмы регуляции плотности населения хомяка Радде Mesocricetus Raddei (Rodentia, Cricetidae). Сообщение 1. Использование пространства в летний период // Зоол. журн. 2000. Т. 79. № 12. С. 1457–1464.
- Магомедов М.-Р.Д., Омаров К.З., Гасанова С.М. Трофические и территориально зависимые механизмы регуляции плотности населения хомяка Радде Mesocricetus Raddei (Rodentia, Cricetidae). Сообщение 2. Регуляция зимней смертности // Зоол. журн. 2001б. Т. 80. № 1. С. 90–96.
- Магомедов М.-Р.Д., Субботин А.Е. Изучение интенсивности питания тушканчиков // Зоол. журн. 1985. Т. 64. Вып. 5. С. 731–737.
- Магомедов М.-Р.Д., Таракановский А.А. Интенсивность потребления пищи и поедание фекалий полевкой Брандта // Сб. “VII Всесоюзн. совещ. по грызунам”. Нальчик, 1988. С. 75.
- Магомедов М.-Р.Д., Яровенко Ю.А. Интенсивность питания и переваримость кормов у дагестанского тура (Capra cylindricornis Blyth) в неволе // Зоол. журн. 1997. Т. 76. № 2. С. 243–250.
- Магомедов М.-Р.Д., Яровенко Ю.А. Трофо-энергетические связи дагестанского тура Capra cylindricornis (Artiodactyla, Bovidae) с пастбищными экосистемами высокогорий Восточного Кавказа // Зоол. журн. 1998. Т. 77. Вып. 4. С. 465–474.
- Магомедов М.-Р.Д., Яровенко Ю.А., Насрулаев Н.И. Качественная и количественная характеристика питания безоарового козла (Capra aegagrus) на Восточном Кавказе // Зоол. журн. 2015. Том 94. Вып. 3. С. 345–351.
- Межжерин В.А. Концепция энергетического баланса в современной экологии // Экология. № 5. 1987. С. 15–22.
- Россоловский С.В., Попова Т.В., Приклонский С.Г., Зыков К.Д., Пузаченко Ю.Г. Статистический анализ структуры и динамики популяции лося в Окском заповеднике // Популяционные исследования животных в заповедниках. М.: Наука, 1988. С. 40–62.
- Свирежев Ю.М., Логофет Д.О. Устойчивость биологических сообществ. М.: Наука, 1978. 352 с.
- Сущеня Л.М. Количественные закономерности питания ракообразных. Минск: Наука и техника, 1975. 206 с.
- Шварц С.С. Популяционная структура биоценоза // Изв. АН СССР. Сер. биол. 1971. № 4. С. 485–495.
- Шварц С.С. Эволюционная экология животных. Экологические механизмы эволюционного процесса // Труды Ин-та экологии растений и животных Урал. филиала АН СССР. 1969. Т. 65. С. 5–198.
- Шмидт–Ниельсен К. Как работает организм животного. М.: Мир, 1976. 141 с.
- Шмидт–Ниельсен К. Физиология животных. Приспособление и среда. М.: Мир, 1982. Т. I, II. 785 с.
- Щипанов Н.А. Некоторые аспекты устойчивости мелких млекопитающих // Успехи современной биологии. 2000. № 1. С.73–87.
- Ханин М.А., Дорфман Н.Л., Бухаров И.Б., Левадный В.Г. Экстремальные принципы в биологии и физиологии. М.: Наука, 1978. 256 с.
- Batzli G.O., Jung H.G., Guntenspergen G. Nutritional ecology of microtine rodents: linear forage-rate curves for brown lemmings // Oikos. 1981. 37. P. 112–116.
- Brody S. Bioenergetics and growth. N.Y.: Reinold, 1945. 1023 p.
- Caughley G. Mortality patterns in mammals // Ecology. 1966. Vol. 47. P. 206–218.
- Crawley M.J. Herbivory. The dynamics of animal-plant interactions // Studies in ecology. Blackwell scientific publications, L., 1983. V. 10. 437 p.
- Deevey E.S. Life tables for natural populations of animals // Quart. Rev. Biol. 1947. V. 22. P. 283–314.
- Kalela O. On the fluctuations in the numbers of arctic and bore al small rodents as a problem of production biology // Ann. Acad. Sci. Fenn. Ser. A. 1962. V. 4. № 66. P. 1–38.
- Keith L.B. Role of food in hare population cycles // Oikos.1983.40. № 3. P. 385–395.
- Festa–Bianchet M. Birthdate and survival in bighorn lambs // J. Zool. 1988. № 4. P. 653–661.
- Gorecki A. Metabolic rate and energy budgets in the bank vole // Acta Theriol. 1968. V. 13. № 25. P. 341–365.
- Grodziński W., Wunder B.A. Ecological energetics of small mammals. In: Small mammals: their productivity and population dynamics / Ed. Golley F.B., Petrusewicz K., Ryszkowski L. Cambridge; L.; N.Y.; Melbourne, 1975. P. 173–204.
- Gurnell J. Notes on the activity of wild wood mice, Apodemus sylvaticus, in artificial enclosures // J. Zool. 1975. V. 175. № 2. P. 23–33.
- Holling C.S. Same characteristics of simple types of predation and parasitism // Canadian Entom. 1959. V. 91. P. 385–398.
- Holling C.S. The functional response of predators to prey density and its role in mimicry and population regulation // Mem. Entomol. Soc. Canada, 1965. № 45. P. 1–60.
- Laine K. Long-term Variations in Plant Quality and Quantity in Relation to Cyclic Microtine Rodents at Kilpisjarvi, Finnish Lapland // Acta Univ. Ouluen. 1988. A. № 198. P. 1–33.
- Perrigo G., Bronson F.H. Foraging effort, food intake, fat deposition and puberty in female mice// Biol. Reprod. 1983. V. 29(2). P. 455–463.
- Perrin M.R., Swanepoel P. Breeding biology of the bushveld gerbil Tatera leucogaster in relation to diet, rainfall and life history theory // S. Afr. J. Zool. 1987. V. 22. № 3. P. 218–227.
Дополнительные файлы













