Kinematics of the First Wave Faraday Mode on the Side Wall of a Rectangular Vessel
- Authors: Kalinichenko V.A.1
-
Affiliations:
- Ishlinsky Institute for Problems in Mechanics of the Russian Academy of Sciences
- Issue: No 5 (2024)
- Pages: 15-24
- Section: Articles
- URL: https://ogarev-online.ru/1024-7084/article/view/283790
- DOI: https://doi.org/10.31857/S1024708424050025
- EDN: https://elibrary.ru/NRCMTG
- ID: 283790
Cite item
Full Text
Abstract
New results of experiments on studying the first Faraday wave mode on the surface of a shallow liquid in a rectangular vessel are given. For regular waves, resonance dependences were measured and the wave profiles were analyzed. It is shown that the presence of a moving local surface elevation in the form of a hump is associated with the nonlinearity of wave oscillations of liquid. A comparison is made with a theoretical model of nonlinear gravity waves. The mechanism of breaking the first Faraday wave mode consisting in the formation of a plane jet ejection on the side wall of the vessel as a result of focusing fluid flows in the growing crest and surface hump has been studied.
Full Text
В экспериментах по изучению механизма разрушения стоячих поверхностных гравитационных волн исследовались или низшая осесимметричная волновая мода в круговом цилиндрическом сосуде [1, 2], или вторая волновая мода в достаточно узком прямоугольном сосуде [3, 4]. В обоих случаях волновое движение жидкости характеризуется наличием пучностей в центре сосуда и на боковых стенках. Основное внимание уделялось формированию струйного выброса при схлопывании каверны на стадии формирования гребня волны, когда центральная часть жидкости перемещается вверх, и наблюдаемая в центре сосуда при разрушении волны высокоскоростная струя может рассматриваться как свободная. Указанная постановка эксперимента исключала эффекты боковых стенок сосуда. С другой стороны, для практических приложений особое значение имеют низшие волновые моды как наиболее энергонесущие — основная асимметричная и первая волновые моды колебаний жидкости в круговом цилиндрическом и прямоугольном сосудах соответственно.
В настоящей работе обсуждаются результаты экспериментов по возбуждению первой моды двумерной стоячей гравитационной волны на поверхности воды в прямоугольном сосуде, совершающем колебания в вертикальном направлении. Волновая картина характеризуется одним узлом в центре сосуда и двумя пучностями на боковых стенках. Если для регулярной волны предельной высоты характерна высокая степень нелинейности, то при разрушении первой моды на боковой стенке формируется тонкая плоская высокоскоростная струя большой высоты подъема.
В реальных условиях при набегании волн на вертикальную стенку в случае глубокой воды часто образуются волновые структуры, близкие к стоячим или прогрессивно-стоячим волнам [5, 6], и при расчете динамических нагрузок на морские гидротехнические сооружения вертикального профиля используется нелинейная теория стоячих волн [7]. При относительно малой глубине жидкости ударные давления со стороны набегающих волн могут достигать очень больших значений, причем при подходе неразрушающейся волны к вертикальной стенке наблюдается образование высокоскоростной вертикальной струи — см. обзор [8]. Аналитическое описание этого явления отсутствует, а среди имеющихся полуэмпирических и приближенных математических моделей отметим пионерскую работу [9]. Имеется большое количество экспериментальных работ (напр., [10, 11]), в которых в больших гидролотках длиной до 50 м оценивались ударные давления и определялись условия формирования струйного выброса при набегании волн на вертикальную стенку. Следует отметить работу [12], в которой на основе экспериментальных данных проведен детальный анализ устойчивости сформировавшихся плоских струй. Автору известны лишь две экспериментальные работы [13, 14], в которых исследовалась первая мода разрушающейся стоячей гравитационной волны в плоском прямоугольном сосуде, совершающем колебания в горизонтальном направлении. Наряду с измерением давления на боковой вертикальной стенке в [13] по материалам высокоскоростной видеосъемки проведен анализ условий формирования плоской струи, а в [14] исследован эффект гидрофобности стенки. Отметим, что при интерпретации данных эксперимента [13] по струеобразованию в стоячих волнах не совсем корректно использована модель [9] для прогрессивных волн, взаимодействующих с вертикальной стенкой.
Основная цель настоящей работы — экспериментальное исследование кинематики первой моды гравитационных волн Фарадея на свободной поверхности жидкости малой глубины в прямоугольном сосуде. В случае регулярных волн проводится сравнение результатов теоретической модели и лабораторного эксперимента. Обсуждается переход от регулярных волн к волнам разрушающимся. Основное внимание уделяется формированию плоской струи на боковой стенке на стадии формирования гребня волны. Тематика статьи связана с исследованием малоизученного явления разрушения основной волновой моды в прямоугольном сосуде, а полученные результаты могут способствовать решению прикладных проблем, для которых характерны интенсивные колебания жидкости со свободной поверхностью в виде стоячих волн.
ПОСТАНОВКА ЭКСПЕРИМЕНТА
Эксперименты проводились на электромеханическом вибростенде «Исследования динамики и структуры осциллирующих течений», входящем в состав УНУ «ГФК ИПМех РАН». Аналогично [15, 16] исследовались двумерные волновые движения в режиме основного резонанса Фарадея, когда частота вертикальных колебаний сосуда Ω в два раза превышала частоту возбуждаемых волн. Параметрическое возбуждение первой моды (n = 1) стоячих гравитационных волн на свободной поверхности воды в прямоугольном сосуде длиной L = 50 см и шириной W = 4 см. волн осуществлялось при изменении частоты Ω при фиксированной амплитуде вертикальных колебаний сосуда s, а высота волны H определялась как расстояние между подошвой волны и вершиной гребня.
Проведены серии экспериментов, в которых глубина воды составляла h = 5, 7.5, 10, 12.5 и 20 см; при длине первой моды гравитационной волны λ = 2L = 100 см отношение вертикального масштаба задачи к горизонтальному h / λ составляло величину от 0.05 до 0.2. Для сравнения с первой модой несколько опытов проведены со второй волновой модой — n = 2; h = 5 см; s = 1.9 см, λ = L = 50 см.
Регистрация волновых движений производилась посредством фотокамер Canon PowerShot SX50HS и DSC-RX100M7 с частотой 120 и 1000 кадров/с и разрешением 1920 × 1080. Визуализация волнового течения осуществлялась с помощью пластиковых частиц, изготовленных из полиэтилентерефталата и алюминия и имеющих средний размер порядка 0.02 см. Для получения треков этих частиц-трассеров использовался плагин Flowtrace программы ImageJ.
В качестве рабочей жидкости использовалась дегазированная водопроводная вода. Эксперименты проводились при температуре 20–22°С.
РЕЗУЛЬТАТЫ И ОБСУЖДЕНИЕ
2.1. Регулярные волны
Наблюдаемые в эксперименте волны Фарадея можно разделить на два класса — регулярные и разрушающиеся. К регулярным отнесем волны, профиль которых повторяется через период волны Т. На рис. 1 представлены профили первой (а–в) и второй (г) мод регулярной гравитационной волны при различной глубине h жидкости. Высота H всех волн не велика, и если ввести крутизну волны как отношение высоты к длине волны, то эта величина не превосходит H / λ < 0.1. Волны на рис. 1 нелинейные, что проявляется в асимметричности профиля (ордината гребня больше ординаты ложбины) и значительных колебаниях узлов. Особо отметим, что при прохождении поверхности жидкости через невозмущенный уровень (t = T / 4) на всех видеокадрах четко прослеживается вторая по отношению к основной гармоника.
Рис. 1. Профили регулярных волн с шагом по времени четверть периода: а–в — n = 1, (h = 5, 7.5, 10 см, Т = 1.356, 1.224, 1.110 с, Н = 4.0, 5.8, 7.9 см); г — n = 2, Т = 0.814 с, Н = 4.4 см. Временной интервал для трех профилей на а–г соответствует четверти периода волны.
Резонансная зависимость Н (Ω) высоты волн Фарадея от частоты колебаний сосуда является показательной характеристикой параметрического резонанса как способа возбуждения стационарных колебаний жидкости.
На рис. 2а приведены резонансные зависимости для первой и второй мод регулярных волн при варьировании глубины жидкости. В экспериментах для возбуждения волн использовался основной параметрический резонанс — при определенных частотах Ω вертикальных колебаний сосуда свободной поверхности жидкости возбуждаются стоячие волны частоты Ω / 2. Таким образом, кривые 1–5 позволяют для каждой моды оценить как частоту, так и значения стационарной высоты волны. Кроме того, для зависимостей (1–3, 5) при h = 5, 7.5, 10 см (h / λ = 0.05, 0.075, 0.1) высота волны Н растет с увеличением частоты Ω — эффект жесткой восстанавливающей силы. При глубине h = 20 см (h / λ = 0.2) наклон резонансной зависимости (4) меняется, величина растет с уменьшением Ω — эффект мягкой восстанавливающей силы. Отметим, что согласно [18] критическое значение безразмерной глубины жидкости, при которой происходит переход от мягкой к жесткой резонансной зависимости, оценивается как , причем для всех представленных на рис. 2а режимов возбуждения волн Фарадея теоретическая модель [15, 17] достаточно точно описывает данные опыта.
Рис. 2. а) Резонансные зависимости Н (Ω) для первой 1–4 и второй 5 моды регулярных волн на поверхности воды различной глубины h: 1–4 — n = 1, h = 5, 7.5, 10, 20 см; 5 — n = 2, h = 5 см; сплошные кривые — рассчитанная зависимость Н (Ω) для гравитационных волн Фарадея [15, 17]; б) зависимость крутизны волны предельной высоты от безразмерной глубины жидкости (n = 1).
Увеличение глубины жидкости приводит к росту предельной крутизны Γ = Н / λ регулярной гравитационной волны, как это показано на рис. 2б. Данные эксперимента для первой моды аппроксимируются квадратичной зависимостью Γ = 3.906h*2 + 0.449h* + 0.002, h* = h / λ.
Проведем анализ наблюдаемых в эксперименте профилей первой волновой моды при глубине воды h = 10 см, причем особое внимание уделим проявлению высшей гармоники. На рис. 3а представлена последовательность профилей в течение полупериода регулярной волны, причем отсчет времени (t = 0) производился c момента прохождения свободной поверхностью воды невозмущенного уровня на правой стенке сосуда. Это соответствует переходу от ложбины к гребню волны, и именно такой отсчет времени используется ниже при анализе разрушающихся волн и формирования струи на стенке. Каждый снимок на рис. 3а получен в результате наложения 20 видеокадров, что при частоте кадров 1000 к/с соответствует временному интервалу 20 мс. Данный способ представления видеоматериала позволяет получить треки частиц–трассеров.
Рис. 3. Регулярная волна на свободной поверхности воды (h = 10 см; T = 1.058 с; Ω = 11.87 с–1; Н = 10.8 см; ω = 5.938 с–1; s = 0.7 см): а) последовательность снимков свободной поверхности в течение полупериода волны (видеосъемка с частотой кадров 1000 к/с); б) профили и скорости частиц свободной поверхности, рассчитанные по (2.1).
При t = –290, 240 мс имеем профили максимального развития: на одной стенке — вершина гребня, на другой — подошва волны. Поскольку колебания жидкости происходят в замкнутом сосуде, то указанные профили определяют стоячую волну. На снимках, соответствующих t = –125 — 0 мс, прослеживается поверхностный горб, перемещающийся слева направо. Хотя само локальное возвышение перемещается, треки трассеров под вершиной горба не является замкнутыми — рис. 4. Таким образом, наблюдаемый поверхностный горб — результат проявления нелинейных эффектов, характерных для рассматриваемой волны. Данный вывод можно интерпретировать, воспользовавшись результатами нелинейных моделей [17, 19].
Рис. 4. Профили регулярной волны и траектории частиц-трассеров (h = 10 см; T = 1.058 с; Н = 10.8 см; ω = 5.938 с–1; s = 0.7 см): 1–6 — t = 0, 40, 80, 120, 160, 240 мс; правая половина сосуда. На кадрах 1 и 4 показано поле скоростей частиц-трассеров.
Для описания профиля стоячих гравитационных волн и расчета скорости частиц жидкости на свободной поверхности используем переменные Лагранжа (a, b, t); во втором приближении [17, 19]
(2.1)
где , n = 1; L = 50 см; k = nπ / L = 0.062 см–1.
Для расчета поля скоростей продифференцируем (2.1) по времени t (производная вдоль траектории частицы) и получим горизонтальную и вертикальную составляющие скорости.
Результаты расчетов волнового профиля и скорости частиц жидкости приведены на рис. 3б при использовании параметров эксперимента а. Из сравнения а и б следует скорее качественное, чем количественное соответствие между экспериментом и моделью. Наблюдаемый в опытах и полученный в расчетах поверхностный горб связан с нелинейностью стоячей волны. Рассчитанное поле скоростей свидетельствует о фокусировке частиц жидкости в растущий гребень или поджатии профиля к правой стенке.
Приведенные на рис. 4 видеокадры описывают растущий гребень на интервале t = 0 — 240 мс от момента прохождения поверхностью воды невозмущенного уровня на правой стенке сосуда до вершины волны и полностью соответствуют рис. 3а. Треки частиц-трассеров на кадрах (2–5) показывают, что происходит своеобразная фокусировка жидкости в растущий гребень. Отметим практически нулевую длину треков на кадре 6, соответствующем максимальному развитию волны.
На кадрах 1 и 4 рис. 4 приведены векторы скорости частиц-трассеров, определенные по длине трека отдельной частицы за время экспозиции с последующей компьютерной обработкой с помощью пакетов ImageJ и Mathematica. По результатам обработки треков построено поле скоростей — рис. 4, кадры 1 и 4. Значения модуля скорости частиц на кадре 4 оценивается диапазоном 50–70 см/с. Отметим, что максимальная скорость частиц свободной поверхности на рис. 3б порядка 80 см/с.
2.2. Разрушающиеся волны
Процесс разрушения второй волновой моды на поверхности воды показан на рис. 5. Если механизм разрушения поверхностных волн Фарадея, состоящий в образовании свободного струйного всплеска в центре сосуда а, рассмотрен в [4], то формирование струйных выбросов на боковых стенках б не исследовалось. Для второй моды такой анализ затруднен из-за падения фрагментов жидкости от распавшейся струи на стадии а — см. первые два кадра б. Ниже приведены результаты экспериментов по разрушению первой моды стоячих волн Фарадея.
Рис. 5. Последовательность кадров (слева направо), отображающих процесс разрушения второй волновой моды: а) — схлопывание каверны в центре сосуда и формирование струйного всплеска на стадии формирования гребня; б) — две каверны и формирование двух плоских струй (стрелки) на боковых стенках сосуда на стадии формирования впадины волны; n = 2; h = 5 см; s = 1.9 см; Ω = 15.70 с–1; шаг по времени 0.04 с; видеосъемка, 120 к/с; H1 — высота всплеска.
Регулярная первая мода на поверхности воды глубиной h = 10 см наблюдалась при частоте колебаний сосуда Ω = 11.87 с–1 — рис. 3а. Если, двигаясь вдоль резонансной кривой 3 на рис. 2а, увеличить частоту колебаний сосуда до значения Ω = 12.24 с–1, то наблюдается разрушающаяся на боковых стенках волна.
На рис. 6 представлена последовательность снимков свободной поверхности в течение полупериода волны (частота кадров 1000 к/с). Каждый снимок получен путем наложения 50 видеокадров, но на снимке показан только каждый десятый волновой профиль. Таким образом, например, при t = (–200, –150) мс на снимке видны шесть волновых профилей, а треки формируются 6 точками.
Рис. 6. Разрушающаяся первая волновая мода на свободной поверхности воды (h = 10 см; T = 1.026 с; Ω = 12.24 с–1; ω = 6.12 с–1; s = 0.7 см).
Из анализа представленного на рис. 6 материала следует, что перемещающийся к правой стенке поверхностный горб имеет более крутой передний фронт. На снимке t = (–70, –20) мс при подходе горба к стенке между его передним фронтом и ложбиной волны просматривается каверна по форме близкая к сектору круга с прямым центральным углом радиусом около 10 см. В отличие от второй моды на рис. 5а эта каверна не схлопывается, а сливается с уменьшающейся ложбиной и растущим горбом: t = 0–50 и 50–100 мс. На этих же снимках траектории частиц-трассеров подтверждают фокусировку течения на боковую стенку сосуда с последующим образованием струи при t = 100–150 мс.
В более крупном масштабе процесс формирования струйного течения на стенке показан на рис. 7. Каждый снимок на рисунке получен при наложении 20 последовательных видеокадров, что соответствует 20 мс при частоте кадров 1000 к/с. По представленным фотографиям можно проследить фокусировку течения 1, 2, зарождение струи 3 и струйное течение вдоль вертикальной стенки 4, 5. На снимке 6 имеем струю максимального подъема при неподвижных трассерных частицах.
Рис. 7. Детализация процесса формирования плоской струи на боковой стенке: 1–6 — t = 0, 40, 80, 120, 160, 200 мс; наложение 20 видеокадров (20 мс). Экспериментальные параметры такие же, как в подписи к рис. 6.
На рис. 8 показан процесс формирования плоской струи на боковой стенке при видеосъемке под углом. Приведенные снимки свидетельствуют о двумерном волновом движении жидкости при ширине сосуда W = 4 см. Если на кадре 3 прослеживаются признаки зарождения струи, то на (4–6) это сформировавшаяся движущаяся вертикально вверх плоская струя. Отметим устойчивость края или ребра струи на всех снимках; кадр 6 соответствует максимальному подъему струйного всплеска.
Рис. 8. Разрушение первой моды на боковой стенке при видеосъемке под углом: 1–6 — t = 0, 40, 80, 120, 160, 200 мс. Экспериментальные параметры такие же, как в подписи к рис. 6.
Проведем сравнительный анализ временных зависимостей высоты H1(t) подъема плоской струи в случае разрушающейся волны и высоты растущего гребня регулярной волны; величина отсчитывается от горизонтального невозмущенного уровня воды.
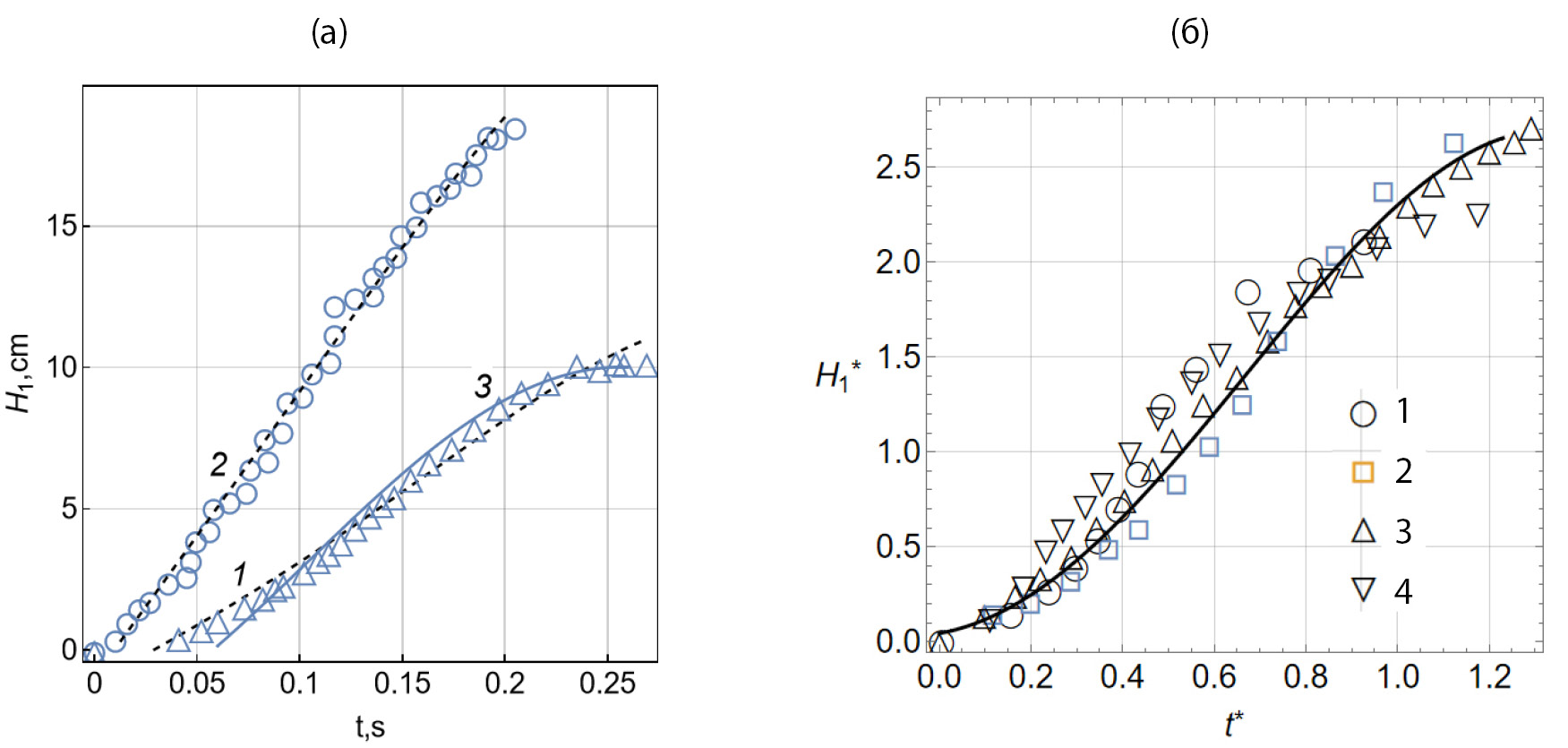
На рис. 9а представлены зависимости H1(t) для регулярной 1 и разрушающейся 2 первой волновой моды на свободной поверхности воды глубины h = 10 см, см. рис. 3 и 6. Если в случае регулярной волны максимальное значение H1 ~ 10 см, то для струйного всплеска H1 ~ 18 см. Для данных 1 и 2 аппроксимирующие функции имеют вид H1 = 7.4 cos(5.9t) – 8.5 cos(10.1t) + 1.1 и H1 = 26.7 cos(5.9t) – 19.7 cos(11.7t) – 5.8, соответственно. На рис. 9а они показаны пунктирными кривыми. При известных оценки максимальной вертикальной скорости составляют: для регулярных волн 1 порядка 40 см/с, а для разрушающихся 2 — 80 см/с. Кинематику растущего гребня можно также описать на основании формулы (2.1) — кривая (3), которая неплохо соответствует данным опыта.
Рис. 9. а) Временная зависимость высоты струйного всплеска на боковой стенке для первой волновой моды: 1, 2 — T = 1.058, 1.026 с (период волны); 3 — расчет по (2.1); h = 10 см; s = 0.7 см; ω = 5.938 с–1 (по результатам видеосъемки со скоростью 1000 к/с); б) Временная зависимость высоты струйного всплеска в безразмерной форме H1* (t*): 1–4 — (h, s, Ω / 2, Hlim) = (5, 1.9, 4.88, 4), (7.5, 1.9, 5.51, 5.5), (10, 1.9, 5.72, 7), (10, 0.7, 6.12, 7).
Если ввести безразмерное время t* = Ωt / 2 и безразмерную высоту подъема плоской струи H1* = H1 / Hlim (Hlim — предельная высота регулярной волны, см. рис. 2 (а)), то данные по подъему плоской струи в случае разрушающейся волны на свободной поверхности воды различной глубины h и различных частот Ω колебаний сосуда можно сгруппировать и описать безразмерной аппроксимирующей функцией. Отметим, что высота подъема плоской струи в 2.5 раза превышает предельную высоту регулярной волны. На рис. 9б приведены данные эксперимента в форме H1* (t*) и аппроксимирующая их функция H1* = 0.43 sin(t*) + 1.92 cos(t*) – 1.96 cos(2 t*) + 0.08.
ЗАКЛЮЧЕНИЕ
Представлены новые экспериментальные результаты исследования первой волновой моды Фарадея на поверхности жидкости малой глубины в прямоугольном сосуде.
Для регулярных волн сняты резонансные зависимости и проведен анализ волновых профилей. Показано, что предельная высота регулярной волны возрастает с увеличением глубины жидкости. Анализ волновых профилей первой моды гравитационных волн показал, что наличие поверхностного горба связано с нелинейностью волновых колебаний жидкости. Проведено сравнение с теоретической моделью нелинейных гравитационных волн. Фарадея.
Экспериментально исследован механизм разрушения первой волновой моды, состоящий в формировании плоского струйного выброса на боковой стенке сосуда в результате фокусировки течений жидкости в растущем гребне и поверхностном горбе. Показано, что высота подъема плоской пристеночной струи в 2.5 раз превосходит предельную высоту регулярной волны.
Работа выполнена при поддержке гранта РНФ № 23-19-00451. Эксперименты проводились на стенде ДСО (уникальная научная установка Института проблем механики им. А.Ю. Ишлинского РАН).
About the authors
V. A. Kalinichenko
Ishlinsky Institute for Problems in Mechanics of the Russian Academy of Sciences
Author for correspondence.
Email: kalin@ipmnet.ru
Russian Federation, Moscow
References
- Hogrefe J.E., Peffley N.L., Goodridge C.L., Shi W.T., Hentschel H.G.E., Lathrop D.P. Power law sinngularities in gravity capillary waves // Physica D. 1998. V. 123. № 1. P.183–205. doi: 10.1016/S0167-2789(98)00120-1
- Zeff B.W., Kleber В, Fineberg J., Lathrop D.P. Singularity dynamics in curvature collapse and jet eruption on a fluid surface // Nature. 2000. V. 403. № 6768. P. 401–404. doi: 10.1038/35000151
- Jiang L., Perlin M., Schultz W.W. Period tripling and energy dissipation of breaking standing waves // J. Fluid Mech. 1998. V. 369. P. 273–299. doi: 10.1017/S0022112098001785
- Калиниченко В.А. О разрушении волн Фарадея и формировании струйного всплеска // Изв. РАН. МЖГ. 2009. № 4. С. 112–122.
- Шулейкин В.В. Физика моря. М.: Изд-во АН СССР, 1953. 990 с.
- Chan E.S., Melville W.K. Deep water plunging wave pressures on a vertical plane wall // Proc. R. Soc. London. Ser. A. 1988. V. 417. № 1852. P. 95–131. doi: 10.1098/rspa.1988.0053
- Лаппо Д.Д., Стрекалов С.С., Завьялов В.К. Нагрузки и воздействия ветровых волн на гидротехнические сооружения. Теория. Инженерные методы. Расчеты. Л. : ВНИИГ им. Б.Е. Веденеева, 1990. 433 c.
- Ibrahim R.A. Assessment of breaking waves and liquid sloshing impact // Nonlinear Dyn. 2020.V. 100. P. 1837–1925. doi: 10.1007/s11071-020-05605-7
- Cooker M.J., Peregrine D.H. Violent motion as near breaking waves meet a vertical wall // Breaking Waves. IUTAM. Berlin: Springer, 1992. P. 291–297. doi: 10.1007/978-3-642-84847-6_32
- Hull P., Müller G. An investigation of breaker heights shapes and pressures // Ocean Eng. 2002. V. 29(1). P. 59–79. doi: 10.1016/s0029-8018(00)00075-5
- Bredmose H., Hunt-Raby A., Jayaratne R., Bullock G.N. The ideal flip-through impact: experimental and numerical investigation // J Eng Math. 2010. V. 67. P. 115–136. doi: 10.1007/s10665-009-9354-3
- Watanabe Y., Ingram D.M. Transverse instabilities of ascending planar jets formed by wave impacts on vertical walls // Proc. R. Soc. 2015. V. A471: 20150397. doi: 10.1098/rspa.2015.039
- Lugni C., Brocchini M., Faltinsen O.M. Wave impact loads: the role of the flip-through // Phys. Fluids. 2006. V. 18. Р. 122101. doi: 10.1063/1.2399077
- Korkmaz F.C., Güzel B. Insights from sloshing experiments in a rectangular hydrophobic tank // Exp. Therm. Fluid Sci. 2023. Vol. 146. Р. 110920. doi: 10.1016/j.expthermflusci.2023.110920
- Калиниченко В.А., Нестеров С.В., Секерж-Зенькович С.Я., Чайковский А.А. Экспериментальное исследование поверхностных волн при резонансе Фарадея // Изв. РАН. МЖГ. 1995. № 1. С. 122–129.
- Калиниченко В.А. Частоты и профили стоячих изгибно-гравитационных волн // Изв. РАН. МЖГ. 2023. № 5. С. 103–109. doi: 10.31857/S1024708423600306
- Нестеров С.В. Параметрическое возбуждение волн на поверхности тяжелой жидкости // Морские гидрофиз. исследования. 1969. № 3(45). С. 87–97.
- Sekerj-Zenkovitch S.Ya., Bordakov G.A., Kalinitchenko V.A., Shingareva I.K. Faraday Resonance in water waves at nearly critical depths // Exp. Therm. Fluid Scie. 1998. V.18. No. 2. P. 123–133. doi: 10.1016/S0894-1777(98)10020-1
- Секерж-Зенькович Я.И. К теории стоячих волн конечной амплитуды на поверхности тяжелой жидкости // Докл. АН СССР. 1947. Т. 8. № 4. С. 551–553.
Supplementary files











