STEADY-STATE AMPLITUDE OF NONLINEAR OSCILLATIONS OF A GAS BUBBLE IN A LIQUID UNDER THE ACTION OF PERIODIC EXTERNAL PRESSURE AT RESONANCE
- Authors: Petrov A.G.1
-
Affiliations:
- Ishlinsky Institute for Problems in Mechanics of the Russian Academy of Sciences
- Issue: No 5 (2023)
- Pages: 3-9
- Section: Articles
- URL: https://ogarev-online.ru/1024-7084/article/view/135075
- DOI: https://doi.org/10.31857/S1024708423600161
- EDN: https://elibrary.ru/WOOMFM
- ID: 135075
Cite item
Full Text
Abstract
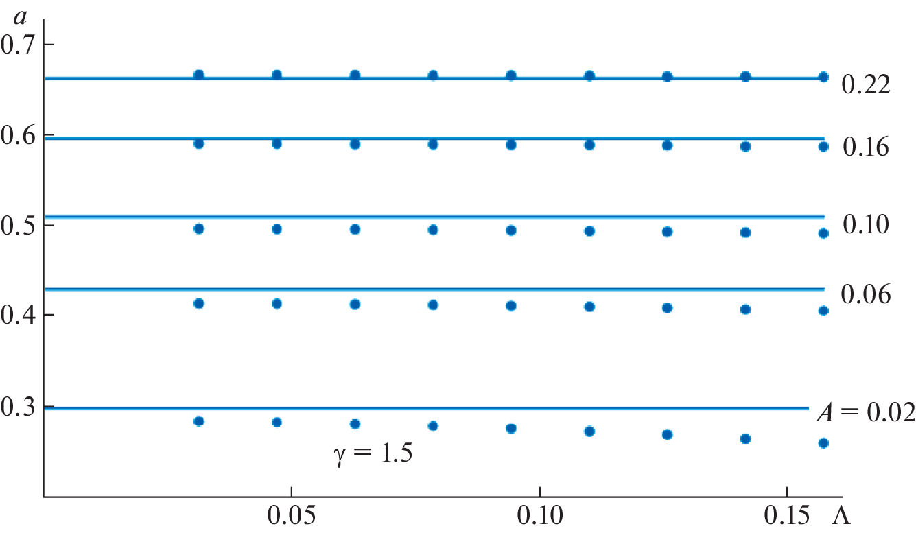
The forced nonlinear oscillations of a gas bubble in a liquid are studied when the frequency of oscillations of the external pressure of the liquid is equal to the natural frequency of the bubble oscillations (resonance). Using the averaging method, a simple formula is derived for the dependence of the amplitude of oscillations of a gas bubble on the amplitude of the external pressure and the thermophysical characteristics of the gas and liquid viscosity. Its good agreement with numerical calculations is shown up to the value of the amplitude of oscillations of the bubble radius comparable with its equilibrium value.
Keywords
About the authors
A. G. Petrov
Ishlinsky Institute for Problems in Mechanics of the Russian Academy of Sciences
Author for correspondence.
Email: petrovipmech@gmail.com
Moscov, Russia
References
- Plesset M., Prosperetty A. Bubble Dynamics and Cavitation // Ann. Rev. Fluid Mech. 1977. V. 9. P. 145.
- Leighton T. The Acoustic Bubble. London: Academic Press, 1994. 633 p.
- Нигматулин Р.И. Динамика многофазных сред. М.: Н̈аука, 1987. Т. 1. 464 с.
- Brennen C. Cavitation and Bubble Dynamics. New York: Oxford University Press, 1995. 254 p.
- Minnaert M. Musical Air Bubbles and the Sounds of Running Water // Philosophical Magazine. 1933. V. 16. P. 235.
- Pfriem H. Zur thermischen Dämpfung in kugelsymme trisch schwingenden Gasblasen // Akust. Z. 1940. Bd. 5. S. 202.
- Devin C. Survey of Thermal, Radiation, and Viscous Damping of Pulsating Air Bubbles in Water // J. Acoust. Soc. Am. 1959. V. 31. P. 1654.
- Prosperetti Andrea. The thermal behaviour of oscillating gas bubbles // Journal of Fluid Mechanics. 1991. V. 222. P. 587–616.
- Avdeev A.A. Gas bubble pulsations in an acoustic field (resonance and boundaries of the polytropic approximation) // High temperature. 2014. V. 52. P. 851–860.
- Khabeev N.S., Shagapov V.S. Towards the problem of homobaricity in bubble dynamics // Int. J. of Math. Trends and Techn. (IJMTT).V. 66. P. 156–159.
- Голубятников А.Н., Украинский Д.В. О динамике сферического пузырька в неньютоновских жидкостях // ИЗВ. РАН. МЖГ. 2021. № 4. С. 52–62.
- Седов Л.И. Механика сплошной среды. Т. 2. М.: Наука, 1994. 560 с.
- Журавлев В.Ф., Климов Д.М. Прикладные методы в теории колебаний. М.: Наука, 1988. 326 с.
- Вановский В.В., Петров А.Г. Колебания газового пузырька в жидкости при резонансе частот радиальной и произвольной осесимметричной моды колебаний 2: 1 // Доклады Академии наук. 2011. Т. 437. № 3. С. 331–335.
- Вановский B.B., Петров А.Г. Резонансный механизм дробления газового пузырька в жидкости // Доклады Академии наук. 2012. Т. 444. № 4. С. 385–389.
- Crum L.A., Prosperetti A. Nonlinear oscillations of gas bubbles in liquids: An interpretation of some experimental results // J. Acoust. Soc. Am. 1983. 73 (1).
- Хабеев Н.С. Резонансные свойства паровых пузырьков // ПММ. 1981. Т. 45.
- Хабеев Н.С. К вопросу о резонансах пузырька, радиально пульсирующего в жидкости// ИФЖ. 2009. Т. 82. № 6.
- Khabeev N. Resonance properties of soluble gas bubbles // Int. J. Heat Mass. Trans. 2006. V. 49. № 5–6.
Supplementary files








