Взаимосвязь состава корневых экссудатов и эффективности взаимодействия растений пшеницы с микроорганизмами
- Авторы: Шапошников А.И.1, Белимов А.А.1, Азарова Т.С.1, Струнникова О.К.1, Вишневская Н.А.1, Воробьев Н.И.1, Юзихин О.С.1, Беспалова Л.А.2, Тихонович И.А.1
-
Учреждения:
- Всероссийский научно-исследовательский институт сельскохозяйственной микробиологии
- Национальный центр зерна им. П.П. Лукьяненко, Центральная Усадьба КНИИСХ
- Выпуск: Том 59, № 3 (2023)
- Страницы: 260-274
- Раздел: Статьи
- URL: https://ogarev-online.ru/0555-1099/article/view/138772
- DOI: https://doi.org/10.31857/S0555109923030170
- EDN: https://elibrary.ru/BIFUXA
- ID: 138772
Цитировать
Полный текст
Аннотация
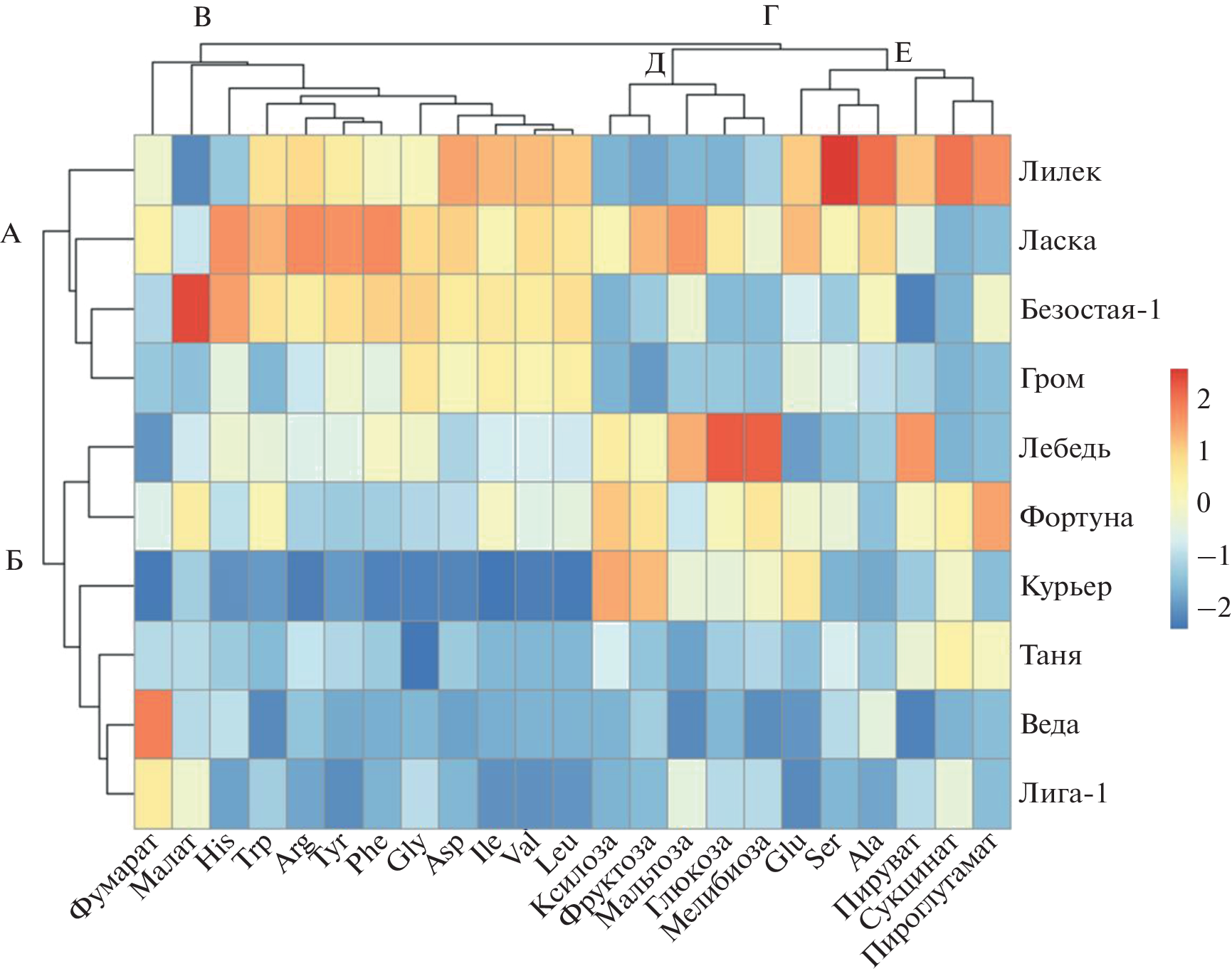
Корни растений выделяют в ризосферу различные органические вещества, которые являются источником питания для микроорганизмов и во многом определяют характер растительно-микробных взаимодействий. У десяти современных сортов пшеницы был определен состав основных фракций корневых экссудатов: аминокислоты, органические кислоты и сахара. Выявлены достоверные качественные и количественные различия между сортами по отдельным компонентам экссудатов, которые обуславливали особенности кластеризации сортов по данному признаку. Обнаружены взаимосвязи между экссудацией и эффективностью взаимодействия растений с ростостимулирующей ризобактерией Pseudomonas fluorescens SPB2137 и фитопатогенным грибом Fusarium culmorum 30 в лабораторных системах, а также с устойчивостью сортов к заболеваниям в полевых условиях. Численность P. fluorescens SPB2137 в корневой зоне положительно коррелировала с количеством многих, выделяемых корнями аминокислот, а также мальтозы. Стимулирующий эффект ризобактерий на рост корней положительно коррелировал с количеством выделяемой глюкозы и мелибиозы. Взаимосвязи между характером корневой экссудации и колонизацией корней или поражаемостью сортов F. culmorum 30 не обнаружено. Проведён анализ корреляций между заболеваемостью сортов пшеницы в полевых условиях и интенсивностью экссудации определённых веществ, а также с индексом биокомпозиции экссудации аминокислот. Обсуждается роль компонентов корневых экссудатов в формировании эффективных растительно-микробных систем.
Ключевые слова
Об авторах
А. И. Шапошников
Всероссийский научно-исследовательский институтсельскохозяйственной микробиологии
Email: belimov@rambler.ru
Россия, 196608, Санкт-Петербург
А. А. Белимов
Всероссийский научно-исследовательский институтсельскохозяйственной микробиологии
Автор, ответственный за переписку.
Email: belimov@rambler.ru
Россия, 196608, Санкт-Петербург
Т. С. Азарова
Всероссийский научно-исследовательский институтсельскохозяйственной микробиологии
Email: belimov@rambler.ru
Россия, 196608, Санкт-Петербург
О. К. Струнникова
Всероссийский научно-исследовательский институтсельскохозяйственной микробиологии
Email: belimov@rambler.ru
Россия, 196608, Санкт-Петербург
Н. А. Вишневская
Всероссийский научно-исследовательский институтсельскохозяйственной микробиологии
Email: belimov@rambler.ru
Россия, 196608, Санкт-Петербург
Н. И. Воробьев
Всероссийский научно-исследовательский институтсельскохозяйственной микробиологии
Email: belimov@rambler.ru
Россия, 196608, Санкт-Петербург
О. С. Юзихин
Всероссийский научно-исследовательский институтсельскохозяйственной микробиологии
Email: belimov@rambler.ru
Россия, 196608, Санкт-Петербург
Л. А. Беспалова
Национальный центр зерна им. П.П. Лукьяненко, Центральная Усадьба КНИИСХ
Email: belimov@rambler.ru
Россия, 350012, Краснодарский край, Краснодар
И. А. Тихонович
Всероссийский научно-исследовательский институтсельскохозяйственной микробиологии
Email: belimov@rambler.ru
Россия, 196608, Санкт-Петербург
Список литературы
- Byerlee D., Moya P. Impacts of International Wheat Breeding Research in the Developing World, 1966–1990. / Eds. P.W. Heisey, M.A. Lantican, and H.J. Dubin. International Maize and Wheat Improvement Center (CIMMYT), D.F., Mexico, 1993. 87 p.
- Pingali P. // PNAS. 2012. V. 109. № 31. P. 12302–12308.
- Raeboline A. Nelson L.E., Ravichandran K., Antony U. // J. Ethnic Foods. 2019. V. 6. Article 8. https://doi.org/10.1186/s42779-019-0011-9
- Pearce S. // J. Exp. Bot. 2021. V. 72. № 2. P. 157–160.
- Sharma R.C., Morgounov A., Akin B., Bespalova L., Lang L., Litvinenko M., et al. // Crop Sci. 2014. V. 54. № 6. P. 2469–2480.
- Li S., Zhang C., Li J., Yan L., Wang N., Xia L. // Plant Commun. 2021. V. 2. № 4. P. 100211.
- Elkoca E., Turan M., Donmez M.F. // J. Plant Nutr. 2010. V. 33. P. 2104–2119.
- Vessey J.K. // Plant Soil. 2003. V. 255. P. 571–586.
- Ryan P.R., Dessaux Y., Thomashow L.S., Weller D.M. // Plant Soil. 2009. V. 321. P. 363–383.
- Кожемяков А.П., Белоброва С.Н., Орлова А.Г. // Сельскохозяйственная биология. 2011. № 3. С. 112–115.
- Chandran H., Meena M., Swapnil P. // Sustainability. 2021. V. 13. Article 10986. https://doi.org/10.3390/su131910986
- Beneduzi A., Ambrosini A., Passaglia L.M.P. // Genet. Mol. Biol. 2012. V. 35. P. 1044–1051.
- Chaluvadi S., Bennetzen J.L. // Front. Plant Sci. 2018. V. 9. Aricle 1183. https://doi.org/10.3389/fpls.2018.01183
- Kudoyarova G., Arkhipova T., Korshunova T., Bakaeva M., Loginov O., Dodd I.C. // Front. Plant Sci. 2019. V. 10. Article 1368. https://doi.org/10.3389/fpls.2019.01368
- Mohanram S., Kumar P. // Ann. Microbiol. 2019. V. 69. P. 307–320.
- Weller D.M., Thomashow L.S. // Molecular Ecology of Rhizosphere Microorganisms. /Eds. O’Gara F., Dowling D.N., Boesten B. Weinheim, New York: VCH Publisher Inc., 1994. P. 1–18.
- Whipps J.M. // J. Exp. Bot. 2001. V. 52. P. 487–511.
- Belimov A., Kojemiakov, A., Chuvarliyeva C. // Plant Soil. 1995. V. 173. P. 29–37.
- Lugtenberg B., Kamilova F. // Annu. Rev. Microbiol. 2009. V. 63. P. 541–556.
- Bürgmann H., Meier S., Bunge M., Widmer F., Zeyer J. // Environ. Microbiol. 2005. V. 7. P. 1711–1724.
- Lugtenberg B.J.J., Dekkers L., Bloemberg G.V. // Annu. Rev. Phytopathol. 2001. V.39. P. 461–490.
- Кравченко Л.В., Азарова Т.С., Леонова–Ерко Е.И., Шапошников А.И., Макарова Н.М., Тихонович И.А. // Микробиология. 2003. Т. 72. № 1. С. 48–53.
- de Werra P., Huser A., Tabacchi R., Keel C., Maurhofer M. // Appl. Environ. Microbiol. 2011. V. 77 № 8. P. 2807–2812.
- Lynch J.M., Whipps J.M. // Plant Soil. 1990. V. 129. P. 1–10.
- Bais H.P., Weir T.L., Perry L.G., Gilroy S, Vivanco J.M. // Ann. Rev. Plant Biol. 2006. V. 57. P. 233–266.
- de Weert S., Vermeiren H., Mulders I.H.M., Kuiper I., Hendrickx N., Bloemberg G.V., Vanderleyden J., De Mot R., Lugtenberg B.J.J. // Mol. Plant-Microbe Interact. 2002. V. 15. P. 1173–1180.
- Rudrappa T., Czymmek K.J., Pare P.W., Bais H.P. // Plant Physiol. 2008. V. 148. P. 1547–1556.
- Ling N., Raza W., Ma J., Huang Q., Shen Q. // Eur. J. Soil Biol. 2011. V. 47. P. 374–379.
- Tan S., Yang C., Mei X., Shen S., Raza W., Shen Q., Xu Y. // Appl. Soil Ecol. 2013. V. 64. P. 15–22.
- Ren L., Huo H., Zhang F., Hao W., Xiao L., Dong C., Xu G. // Plant Signal. Behav. 2016. V. 11. № 6. Article e1187357. https://doi.org/10.1080/15592324.2016.1187357
- Perry L.G, Alford E.R., Horiuchi J., Paschke M., Vivanco J.M. // The Rhizosphere (Second Edition). / Eds. Pinton, R., Varanini, Z., Nannipieri P. Boca Raton, FL: CRC Press, 2007. P. 297–330.
- Broeckling C.D., Broz A.K., Bergelson J., Manter D.K., Vivanco J.M. // Appl. Environ. Microbiol. 2008. V. 74. № 3. P. 738–744.
- Кравченко Л.В., Шапошников А.И., Макарова Н.М., Азарова Т.С., Львова К.А., Костюк И.И., Ляпунова О.А., Тихонович И.А. // Физиология растений. 2011. Т. 58. № 5. С 1–6.
- Stringlis I.A., Yu K., Feussner K., de Jonge R., Van Bentum S., Van Verk M.C., Berendsen R.L., Bakker P.A.H.M., Feussner I., Pieterse C.M.J. // PNAS. 2018. V. 115. № 22. P. E5213–E5222.
- Cotton T.E.A., Pe’triacq P., Cameron D.D., Meselmani M.A., Schwarzenbacher R., Rolfe S.A., Ton J. // ISME J. 2019. V. 13. P. 1647–1658.
- Huang A.C, Jiang T., Liu Y.X., Bai Y.C., Reed J., Qu B., Goossens A., Nützmann H.W., Bai Y., Osbourn A. // Science. 2019. V. 364. № 6440. eaau6389. https://doi.org/10.1126/science.aau6389
- Prudence S.M., Newitt J.T., Worsley S.F., Macey M.C., Murrell J.C., Lehtovirta–Morley L.E., Hutchings M.I. // Environ. Microbiome. 2021. V. 16. Article 12.https://doi.org/10.1186/s40793-021-00381-2
- Shi J.B., Gong X.Y., Khashi u Rahman M., Tian Q., Zhou X.G., Wu F.Z. // Plant Soil Environ. 2021. V. 67. P. 721–728.
- Owens A.G., Jones D.L. // Soil Biol. Biochem. 2001. V. 33. P. 651–657.
- Chen S., Waghmode T.R., Sun R., Kuramae E.E., Hu C., Liu B. // Microbiome. 2019. V. 7. Article 136. https://doi.org/10.1186/s40168-019-0750-2
- Hu L., Robert C.A.M., Cadot S., Zhang X., Ye M., Li B., Manzo D., Chervet N., Steinger T., van der Heijden M.G.A., Schlaeppi K., Erb M. // Nat. Commun. 2018. V. 9. Article 2738. https://doi.org/10.1038/s41467-018-05122-7
- Belimov A.A., Dodd I.C., Safronova V.I., Shaposhnikov A.I., Azarova T.S., Makarova N.M., Davies W.J., Tikhonovich I.A. // Ann. Appl. Biol. 2015. V. 167. P. 11–25.
- Phillips D.A., Fox T.C., King M.D., Bhuvaneswari T.V., Teuber L.R. // Plant Physiol. 2004. V. 136. P. 2887–2894.
- Kawasaki A., Dennis P.G., Forstner C., Raghavendra A.K.H., Mathesius U., Richardson A., Delhaize E., Gilliham M., Watt M., Ryan P.R. // Plant Physiol. 2021. V. 187. P. 2279–2295.
- Yahya M., Islam E.U., Rasul M., Farooq I., Mahreen N., Tawab A., Irfan M., Rajput L., Amin I., Yasmin S. // Front. Microbiol. 2021. V. 12. Article 744094. https://doi.org/10.3389/fmicb.2021.744094
- Sasse J., Martinoia E., Northen T. // Trends Plant Sci. 2018. V. 25. № 1. P. 25–41.
- Tsunoda T., van Dam N.M. // Pedobiologia. 2017. V. 65. P. 58–67.
- Pang Z., Chen J., Wang T., Gao C., Li Z., Guo L., Xu J., Cheng Y. // Front. Plant Sci. 2021. V. 12. Article 621276. https://doi.org/10.3389/fpls.2021.621276
- Кравченко Л.В., Макарова Н.М., Азарова Т.С., Проворов Н.А., Тихонович И.А. // Микробиология. 2002. Т. 71. № 4. С. 521–525.
- Струнникова О.К., Шахназарова В.Ю., Вишневская Н.А, Ручий А.С, Чижевская Е.П. // Микология и фитопатология. 2013. Т. 47. № 3. С. 196–203.
- Мэгарран Э. Экологическое разнообразие и его измерение. М.: Мир, 1992. 184 с.
- Городничев Р.М., Пестрякова Л.А., Ушницкая Л.А., Левина С.Н., Давыдова П.В. Методы экологических исследований. Основы статистической обработки данных: учебно-методическое пособие. Якутск: Издательский дом СВФУ, 2019. 94 с.
- Мандельброт Б. Фрактальная геометрия природы. М.: Институт компьютерных исследований, 2002. 656 с.
- Сергеев А.П., Тарасов Д.А. Введение в нейросетевое моделирование: учебное плобие Екатеринбург: Изд-во Уральского университета, 2017. 128 с.
- Гудфеллоу Я., Бенджио И., Курвилль А. Глубокое обучение. М.: ДМК Пресс, 2018. 652 с.
- Naher U.A., Radziah O., Halimi M.S., Shamsuddin Z.H., Mohd Razi I. // Res. J. Microbiol. 2008. V. 3. P. 580–587.
- Кузмичева Ю.В., Шапошников А.И., Азарова Т.С., Петрова С.Н., Наумкина Т.С., Борисов А.Ю., Белимов А.А. и др. // Физиология растений. 2014. Т. 61. № 1. С. 121–128.
- Inceoglu Ö., Salles J.F., van Elsas J.D. // Microb. Ecol. 2012. V. 63. P. 460–470.
- Kuzmicheva Y.V., Shaposhnikov A.I., Petrova S.N., Makarova N.M., Tychinskaya I.L., Puhalsky J.V. et al. // Plant Soil. 2017. V. 419. P. 83–96.
- Шапошников А.И., Моргунов А., Акин Б., Макарова Н.М., Белимов А.А., Тихонович И.А. // Сельскохозяйственная биология. 2016. Т. 51. № 1. С. 58–78.
- Beleggia R., Rau D., Laidò G., Platani C., Nigro F., Fragasso M., De Vita P., Scossa F., Fernie A.R., Nikoloski Z., Papa R. // Mol. Biol. Evol. 2016. V 33. P. 1740–1753.
- Iannucci A., Fragasso M., Beleggia R., Nigro F., Papa R. // Front. Plant Sci. 2017. V. 8. Article 2124.https://doi.org/10.3389/fpls.2017.02124
- Qu Q., Li Y., Zhang Z., Cui H., Zhao Q., Liu W., Lu T., Qian H. // J. Hazard Mater. 2021. V. 411. Article 125137. https://doi.org/10.1016/j.jhazmat.2021.125137
- O’Neal L., Vo L., Alexandre G. // Appl. Environ. Microbiol. 2020. V. 86. № 15. Article e01026-20. https://doi.org/10.1128/AEM.01026-20
- Цавкелова Е.А., Климова С.Ю., Чердынцева Т.А., Нетрусов Л.И. // Прикл. биохимия и микробиология. 2006. Т. 42. № 2. С. 133–143.
- Patten C.L., Blakney A.J., Coulson T.J. // Crit. Rev. Microbiol. 2013. V. 39. № 4. P. 395–415.
- Сырова Д.С., Шапошников А.И., Юзихин О.С., Белимов А.А. // Прикл. биохимия и микробиология. 2022. Т. 58. № 1. С. 3–22.
- Glick B.R., Biljana T., Czarny J., Cheng Z., Duan J., McConkey B. // Crit. Rev. Plant Sci. 2007. V. 26. P. 227–242.
- Богатых Б.А. Фрактальная природа живого: системное исследование биологической эволюции и природы сознания. М.: Книжный дом “ЛИБЕКОМ”, 2012. 256 с.
- Мандельброт Б. Фрактальная геометрия природы. М.: Институт компьютерных исследований, 2002. 656 с.
- Гафаров Ф.М., Галимянов А.Ф. Искусственные нейронные сети и приложения: учебное пособие. Казань: Изд-во Казанского университета, 2018. 121 с.
- Воробьев Н.И., Селина М.В. // Пермский аграрный вестник. 2021. № 4(36). С. 92–99.
- Keller B., Wicker T., Krattinger S.G. // Annu. Rev. Phytopathol. 2018. V. 56. P. 67–87.
- Wulff B.B., Krattinger S.G. // Curr. Opin. Biotechnol. 2022. V. 73. P. 270–275.
- Dracatos P.M., Haghdoust R., Singh D., Park R.F. // New Phytol. 2018 V. 218. № 2. P. 453–462.
- Проворов Н.А., Тихонович И.А., Ворорбьев Н.И. // Генетика. 2016. Т. 52. № 2. С. 137–145.
- Rengel Z. // Plant Soil. 2002. V. 245. P. 59–70.
- Wang J., Li R., Zhang H., Wei G., Li Z. // BMC Microbiol. 2020. V. 20. Article 38. https://doi.org/10.1186/s12866-020-1708-z
Дополнительные файлы







