Nanophotonic beam-splitter based on quantum dots with förster coupling
- Authors: Tsukanov А.V.1, Kateev I.Y.1
-
Affiliations:
- Valiev Institute Of Physics And Technology Of Russian Academy Of Sciences
- Issue: Vol 53, No 5 (2024)
- Pages: 362-374
- Section: QUANTUM TECHNOLOGIES
- URL: https://ogarev-online.ru/0544-1269/article/view/281153
- DOI: https://doi.org/10.31857/S0544126924050023
- ID: 281153
Cite item
Full Text
Abstract
The paper describes a scheme of a quantum beam-splitter that transforms a state of a spatial photonic qubit based on two modes due to an energy exchange between the modes and quantum dots (QDs). By controlling the interaction time, it is possible to obtain the required superposition of the basis single-photon states of the qubit at the output of the device. In addition, the beam-splitter allows the generation entangled two-photon NOON states. Using the Förster effect to control the energy exchange between the QDs makes it possible to increase the intermode distance and suppress the undesirable direct mode interaction. As an example, a beam-splitter based on a two-dimensional photonic crystal with a temperature and structural frequency tuning is considered.
Keywords
Full Text
1. Введение
Успешное развитие квантовых оптических технологий, появившихся на рубеже XX – XXI вв., охватывает такие сферы человеческой деятельности, как физика, медицина, метрология, информатика и др. Они находят широкое применение в самых разных областях науки и техники [1]. Миниатюризация и рост качества изготовления позволяют интегрировать их отдельные компоненты в уже существующие полупроводниковые устройства и платформы, созданные на базе микроэлектроники [2–4]. Таким образом, разработка и дальнейшее совершенствование структурных элементов твердотельных нанофотонных сетей представляет собой важную практическую задачу. Отдельный аспект, требующий всестороннего исследования, связан с тем, что с уменьшением геометрических размеров возрастает влияние квантовых эффектов на работу сети. В первую очередь оно обусловлено взаимодействием одиночных фотонов или фотонных пар с квантовыми системами (атомами, молекулами, квантовыми точками, центрами окраски) [5, 6]. В частности, обмен квантом между оптической модой и двухуровневым атомом обуславливает нелинейные свойства данной системы [7]. Дополнительный фазовый сдвиг, приобретаемый фотонной парой при прохождении через нее, оказывается значительно больше, чем для классической среды Керра [8]. Кроме того, квантовые объекты могут выступать в роли фазовращателей, повторителей и частотных модуляторов, преобразовывать фотоны в локальные атомные возбуждения или электрические сигналы, а также функционировать в качестве ячеек квантовой памяти.
В нашей работе мы рассмотрим светоделитель на основе структуры из квантовых точек (КТ), взаимодействующих с квантовыми полями мод микрорезонаторов (МР) или волноводов. Эти компоненты являются неотъемлемыми частями многих оптических схем, в том числе и тех, которые используются для выполнения квантовых операций на фотонных кубитах [9–11]. В классическом светоделителе совершается преобразование (преломление и отражение) падающей электромагнитной волны при прохождении ее через границу двух сред с разными значениями диэлектрической постоянной. Наша схема базируется на управляемом пространственном перемещении фотонов с помощью квантовой системы, взаимодействующей с волноводами. Данный принцип позволяет трансформировать одно- и двухфотонные состояния на входе в их заданные суперпозиции на выходе. В разделе 2 описывается процесс взаимодействия фотона с одной или двумя КТ, который обеспечивает произвольное вращение вектора состояния кубита для больших отстроек частот КТ и мод. Раздел 3 посвящен алгоритму генерации запутанного двухфотонного NOON-состояния как для больших, так и для малых отстроек. Помимо схемы с одной КТ, также рассмотрены варианты с двумя КТ, в которых вторая КТ функционирует как дополнительный элемент частотного контроля. Кроме того, ферстеровская связь электронов КТ дает возможность опосредовать взаимодействие мод и увеличить расстояние между ними. В качестве волноводов мы предлагаем использовать оптическую структуру на основе двумерного фотонного кристалла (ФК), где волноводы формируются из отсутствующих рядов отверстий в брэгговской решетке. В разделе 4 с помощью численного решения уравнений Максвелла методом конечных разностей во временной области проведено моделирование спектральных характеристик таких волноводов и исследован температурный и структурный способы настройки их оптического спектра.
2. Принцип инженерии однофотонных состояний с помощью квантовых точек в волноводной структуре
Генерация однофотонных состояний кубитов в пространственной (двухрельсовой) кодировке, а также их преобразование с помощью светоделителей и фазовращателей, являются хорошо известными и отлаженными экспериментальными процедурами [12–16]. Роль логических состояний кубита здесь играют однофотонные состояния и пространственно-разделенных мод 1 и 2 МР или волноводов. В зависимости от того, насколько близки частоты электронных переходов КТ к частотам мод, можно выделить два способа, позволяющих осуществить преобразование однофотонных полей.
Рассмотрим схему квантового светоделителя с одной КТ и двумя модами волноводов (рис. 1а). КТ содержит один электрон и имеет два состояния, и . В работе [17] мы описали алгоритм резонансного (быстрого) инвертирования кубита при прохождении фотона через такую систему. Ее вектор состояния представляется суперпозицие
(1)
Гамильтониан светоделителя имеет вид
(2)
Здесь – частота электронного дипольного перехода между основным и возбужденным состояниями КТ, – частота моды 1(2), a1(2) – оператор уничтожения фотона в моде 1(2), – частота Раби или скорость когерентного обмена квантом энергии между КТ и модой 1(2), – скорость электронной релаксации КТ, – скорость фотонного распада моды 1(2). Эволюция вектора состояния электрон-фотонной системы описывается уравнением Шредингера
(3)
с начальным состоянием
.
Рис. 1. Схемы квантового светоделителя, представляющего собой два оптических волновода, находящихся на расстоянии L друг от друга. Моды 1 и 2 волноводов взаимодействуют с одной КТ с частотами Раби и (а) или двумя КТ А и КТ В с частотами Раби и (б). Обмен энергией между КТ А и КТ В происходит за счет взаимодействия Ферстера со скоростью VF. Диссипативные эффекты в системе определяются скоростями электронной релаксации КТ γ, γ1 и γ2, а также скоростями фотонного распада мод 1 и 2 x1 и x2.
Если отстройка (разность) частот моды 1(2) и КТ заметно меньше, чем частота Раби, то есть , то тогда имеет место резонансный перенос фотона между модами в соответствии с атомной трехуровневой Λ-схемой. Точность воспроизведения операции зависит от отстройки частот мод , разности частот Раби , а также от скоростей диссипативных процессов. Для выполнения операции резонансного переноса с вероятностью, близкой к единице, необходимо соблюдение следующих условий: . В этом случае заселенность возбужденного (промежуточного) состояния КТ достигает 0.5, а минимальное время переноса составляет . Однако резонансная схема позволяет выполнить лишь полную инверсию состояний кубита, когда КТ возвращается в исходное основное состояние. Чтобы осуществить произвольное вращение вектора состояния кубита, необходимо увеличить отстройки частот подсистем (см. ниже).
Отдельного рассмотрения требуют вопросы, связанные с прямым переносом энергии между модами посредством фотонного туннелирования, которое описывается гамильтонианом HJ = Ja+ a2 + + H.c., где J – энергия туннелирования. Поскольку данный процесс не использует КТ в качестве посредника, то он и не поддается контролю извне. Чтобы исключить его влияние на контролируемый фотонный перенос путем минимизации J, необходимо увеличивать расстояние L между модами, что, однако, будет сопровождаться и уменьшением частот Раби КТ, которая расположена в середине пространственного интервала. Тем не менее, если условие выполняется, то сохраняется и трехуровневый тип осцилляций Раби. Если же J достаточно велико, то следует искать другие способы компенсировать данный эффект. Все они требуют привлечения дополнительных ресурсов. Например, анализируя графики зависимостей заселенностей от времени, полученные в ходе численного интегрирования уравнения Шредингера, можно определить моменты времени, для которых достигается желаемое конечное распределение фотонной плотности между модами с возвращением КТ в начальное (основное) состояние. Нарушая в один из этих моментов времени условие резонанса мод за время τs, мы блокируем процесс переноса, замораживая конечное состояние. После того, как фотон покинет узел, резонанс восстанавливается. Данная операция требует использования физического механизма, позволяющего быстро ( ) изменять частоту одной из мод для перехода в режим блокировки ( ) и выхода из него. Еще один способ подразумевает замену состояний однофотонного базиса (1) на их равновзвешенные суперпозиции , являющиеся собственными состояниями системы при конечном J. Это достигается за счет размещения на пути фотонов 50/50-светоделителя до и после узла.
Другой тип квантовой эволюции ассоциируется с выполнением условия , которое соответствует нерезонансному переносу кванта энергии между модами посредством переходов Рамана. Заселенность возбужденного состояния КТ здесь не превышает 0.01. В этом случае скорость переноса падает, но также снижается и вероятность электронной релаксации. В дальнейшем будем считать, что частоты мод вырождены, то есть и , а скорости диссипативных процессов равны нулю, . Эффективная частота Раби для симметричной нерезонансной схемы составляет . Вектор состояния в любой момент времени представляется суперпозицией однофотонных базисных состояний, амплитуды вероятности которых плавно меняются. Это дает возможность осуществить произвольное преобразование (не только инвертирование) с высокой точностью.
Вернемся к вопросу, касающемуся подавлению прямой туннельной связи между модами путем их пространственного разделения. Чтобы сохранить высокие значения частот Раби для опосредованного взаимодействия мод через КТ, предлагается включить в схему светоделителя ферстеровский блок (рис. 1б). Он может представлять собой структуру (цепочку) из N одноэлектронных КТ с близкими частотами перехода. Ее гамильтониан имеет вид
(4)
Расстояние между соседними КТ выбрано так, чтобы энергия Ферстера существенно превосходила разброс частот переходов, , где k – номер КТ в цепочке. «Портовые» КТ А (k = 1) и В (k = N), расположенные на краях цепочки, взаимодействуют с модами 1 и 2, соответственно. Поглощаемый в КТ А фотон из моды 1 производит коллективное электронное возбуждение [17–20], которое через КТ В трансформируется в фотон моды 2. Остальные КТ не взаимодействуют с полями мод. Их количество задается расстоянием L между модами и размерами КТ. Эффективность такого канала зависит от симметрии структуры и близости энергий Ферстера. Таким образом, полный гамильтониан в уравнении (2) представляет собой сумму гамильтонианов HBS (без первого слагаемого), HJ и HF.
Подобные структуры с одной и двумя КТ, осуществляющие инверсию контролируемого кубита в ходе выполнения операции CNOT, анализировались в работе [17]. В данной схеме фотоны контролирующего и контролируемого кубитов имели ортогональные поляризации и взаимодействовали с соответствующими электронными переходами в КТ. Состояние «единица» контролирующего кубита (нахождение фотона в ближайшем к КТ волноводе) трансформировалось в возбужденное электронное состояние КТ, после чего она уже не могла поглотить второй фотон контролируемого кубита, который проходил через узел без изменений. Если же контролирующий кубит находился в состоянии «ноль», то остающаяся в основном состоянии КТ способна реализовать перенос фотона между волноводами контролируемого кубита, а ее возбужденное состояние используется в качестве промежуточного. Как было установлено, резонансная схема обеспечивает быстрое инвертирование кубита за время, обратное частоте Раби. Однако произвольное вращение вектора состояния кубита оказывается невозможным, поскольку квант энергии полностью покидает КТ только в моменты времени, соответствующие инверсии. Решение состоит в применении нерезонансной схемы, для которой амплитуды вероятностей состояний кубита удовлетворяют выражению
, (5)
где эффективная частота Раби определена выше, а J = 0. Точность выполнения данного уравнения увеличивается с ростом отстройки частот подсистем. При этом увеличивается и длительность операции. Таким образом, выбирая время взаимодействия мод кубита и КТ, можно получить заданное распределение энергии однофотонного поля между модами. Следовательно, квантовый светоделитель, в отличие от своего классического аналога, распределяющего входные световые потоки в строго фиксированной пропорции, способен генерировать произвольное однофотонное состояние мод на выходе. С точки зрения квантовой логики, устройство представляет собой вентиль Rx(θ), реализующий вращение вектора состояния кубита на угол θ = в плоскости Y-Z. На рис. 2 показаны графики заселенностей мод от времени для двух вариантов схемы – с одной активной КТ (VF = 0) и с двумя КТ, обменивающимися энергией (VF ¹ 0). Как можно видеть, увеличение отстройки частот подсистем d, как и энергии Ферстера VF, сопровождается ростом периода двухуровневых осцилляций, а также сглаживанием быстрых осцилляций малой амплитуды, связанных с возбуждением КТ. При больших отстройках численное решение уравнения (3) полностью соответствует приближенному аналитическому решению (5).
Рис. 2. Графики зависимостей заселенностей от времени для базисных состояний фотонного кубита в схемах с одной КТ (а) и с двумя КТ (б). Показаны результаты для двух близких значений отстроек и энергий Ферстера. Параметры даны в единицах частоты перехода в КТ.
3. Формирование запутанных двухфотонных NOON-состояний с помощью квантового светоделителя
Используя светоделитель, на вход которого подается состояние , где в каждом из волноводов присутствует один фотон, можно получить их пространственно-запутанные состояния . Эти двухфотонные состояния относятся к так называемым NOON – состояниям, представляющим собой равновзвешенные суперпозиции двух компонент с N фотонами в одной из мод [21–23]. Здесь также рассматриваются два варианта, когда активным элементом светоделителя являются или одна КТ, или две КТ с ферстеровской связью. Вектор состояния электрон-фотонной системы, которая теперь содержит два кванта, представлен суперпозицией
(6)
с начальным состоянием .
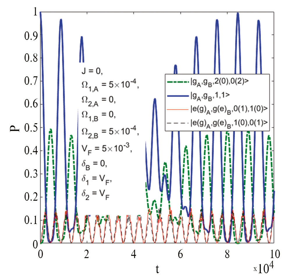
Приведем результаты моделирования для случая с одной КТ, взаимодействующей с каждой из мод, тогда как вторая КТ с модами не взаимодействует, но может обмениваться энергией с первой КТ. Этот ферстеровский обмен приводит к расщеплению возбужденных состояний двух КТ в дублет , а их резонансные частоты смещаются на величину . Если много меньше, чем частоты Раби (рис. 3а), то присутствие «темной» КТ практически не сказывается на резонансной эволюции электрон-фотонной системы для выбора отстройки . Однако при сильном взаимодействии двух КТ, когда , это смещение частот необходимо учитывать. В данной схеме «темная» КТ, которая может быть расположена на определенном расстоянии от области взаимодействия мод и КТ А, функционирует как элемент внешнего управления светоделителем. Выбирая , мы настраиваем моды в резонанс с одним из переходов в КТ с участием дублетов и получаем квазирезонансную динамику системы, модулированную секулярным процессом (рис. 3б). Отметим, что здесь наблюдается синхронное заселение четырех промежуточных состояний с одноэлектронным возбуждением одной из КТ. В обоих случаях вероятность получения запутанного двухфотонного состояния (первый максимум для кривой на рис. 3а и рис. 3б) близка к единице. При сохранении первоначального выбора отстроек с система переходит в нерезонансный режим, когда в качестве промежуточного теперь фигурирует состояние с двумя возбужденными электронами в двух КТ, см. рис. 3в. Заселенность ферстеровских дублетов крайне мала, а графики для остальных состояний демонстрируют «бахрому» из быстрых осцилляций малой амплитуды. Они вызваны слабым заселением дублетов и затухают с увеличением энергии Ферстера (то есть отстройки). Как и следовало ожидать, времена выполнения операции запутывания в нерезонансном (Τ 2.5×104) и резонансном (Τ 0.25×104) случаях различаются на порядок.
Рис. 3. Графики зависимостей заселенностей от времени электрон-фотонных состояний светоделителя с оптически активной КТ А и вспомогательной КТ В. Показаны результаты для резонансного режима при слабом (а) и сильном (б) взаимодействии Ферстера, а также для нерезонансного режима (в). Параметры даны в единицах частоты перехода в КТ.
Следующий вариант предполагает разделение самих мод, взаимодействие между которыми теперь определяется, наряду с локальной динамикой Раби, и ферстеровским процессом. Каждая КТ обменивается энергией только с одной модой (КТ А с модой 1, а КТ В – с модой 2). Как несложно понять, вероятность фотонного переноса между модами будет зависеть от эффективности ферстеровской связи в КТ-структуре. Последнее подразумевает близость (в идеале – равенство) частот КТ, а также корректный выбор энергии и отстроек частот мод и КТ. Если взаимодействие между КТ гораздо слабее, чем взаимодействие КТ и моды, то есть , то динамика сводится в основном к рабиевскому локальному обмену энергией. Конечное состояние отвечает полному поглощению фотонов и возбуждению обеих КТ. Следовательно, такой выбор параметров отвечает независимой эволюции каждой пары «КТ + мода» и не может обеспечить их корреляцию. Напротив, ферстеровский обмен, быстрый по сравнению с рабиевским обменом для случая , способствует генерации NOON-состояния в резонансной схеме для . На рис. 4 показан пример получения запутанного состояния при настройке частот мод в строгий резонанс с электронными переходами взаимодействующих КТ для . Время операции составляет Τ 0.5104. Сравнение с графиками заселенностей системы, представленными на рис. 3б и рис. 4, указывает на их практически полное совпадение, что говорит об эквивалентности оптических схем с одной или двумя КТ. Рост энергии взаимодействия Ферстера (расщепления дублета) увеличивает период и уменьшает амплитуду секулярных осцилляций, связанных с нерезонансным возбуждением второго уровня ферстеровского дублета. Поскольку задача состоит в быстром получении двухфотонного состояния определенного вида (равновзвешенной NOON-суперпозиции), то, в отличие от однофотонной схемы, здесь достаточно ограничиться резонансным случаем. Генерация произвольного поворота в базисе состояний и требует минимизации заселенностей всех промежуточных уровней системы и выбора другого начального состояния (например, одного из указанных базисных векторов).
Рис. 4. Графики зависимостей заселенностей от времени электрон-фотонных состояний светоделителя для резонансного режима при сильном взаимодействии Ферстера КТ А и КТ В. Мода 1(2) обменивается энергией с КТ А(В). Параметры даны в единицах частоты перехода в КТ.
4. Температурная и электрическая настройка частоты светоделителя
В работе [17] была предложена схема квантового узла, выполняющего квантовую операцию CNOT на гибридном электрон-фотонном полупроводниковом (GaAs) чипе. Его составными элементами являются КТ, взаимодействующие с модами микродисковых резонаторов и оптических волноводов. С помощью компьютерного моделирования было исследовано оптическое взаимодействие мод двух волноводов и микродиска с волноводом и показано, что оптическое взаимодействие более тонких волноводов между собой сильнее, а присутствие волновода рядом с микродиском приводит к перераспределению электромагнитного поля между ними и к уменьшению излучательной добротности МР. В настоящее время технология изготовления подобного рода чипов, использующая электронную литографию с последующим травлением, достаточно хорошо развита (см, например, [24]). Поскольку волновод в этом случае представляет собой пластину с прямоугольным или круглым поперечным сечением, то величину поля снаружи волновода можно регулировать только путем изменения его поперечных размеров, что приводит к выходу КТ из резонанса с модой волновода. Поэтому в данной работе для светоделителя мы предлагаем использовать двумерный ФК, решетка которого образована вытравленными в GaAs-пластине (показатель преломления nc = 3.4) отверстиями радиусом R и периодом a. В волноводе, который формируется отсутствующим рядом отверстий, пространственная зависимость амплитуды поля определяется в том числе количеством и геометрией отверстий. Волноводы на основе ФК являются перспективными для использования в различных устройствах нанофотоники, например, для создания оптической оперативной памяти c низким потреблением энергии [25, 26]. Кроме того, они могут применяться для исследования уникального явления – замедления фотонов, возникающего из-за малой групповой скорости света вблизи центра разрешенной зоны [27, 28].
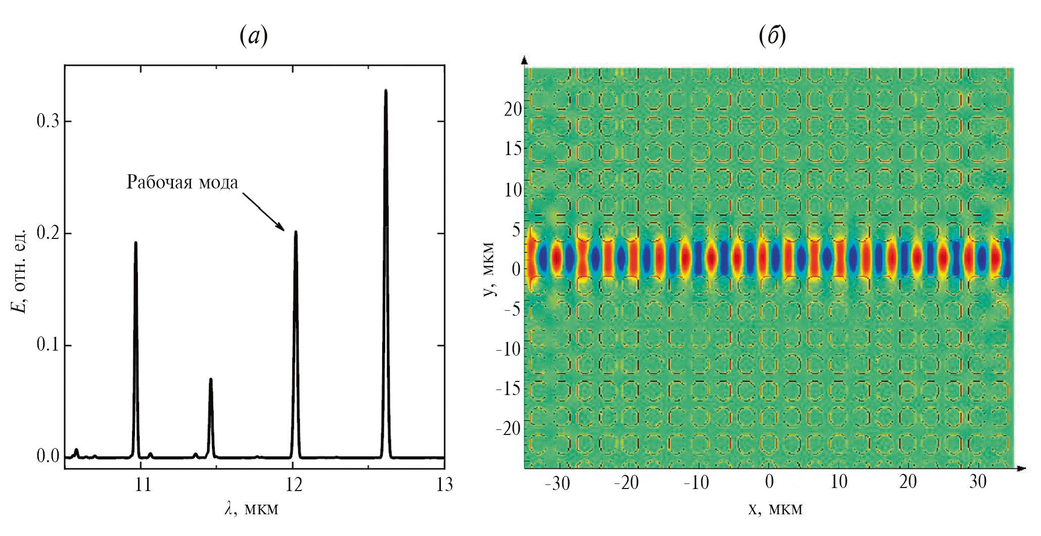
Прежде всего, необходимо подобрать параметры решетки ФК R и a так, чтобы частота одной из мод волновода была близка к частоте электронного перехода между основным и возбужденным состояниями в зоне проводимости КТ. Для InAs/GaAs КТ с характерным размером 10 нм длина волны, соответствующая данной частоте, составляет λс = 12 мкм. С помощью численного решения уравнений Максвелла методом конечных разностей во временной области мы провели моделирование оптических характеристик двумерного ФК при различных значениях периода a решетки и радиуса R отверстий ФК (GaAs), где волновод формируется отсутствием одного ряда отверстий. На рис. 5а изображена зависимость усредненной по времени амплитуды электрического поля, рассчитанной в центре волновода, от длины волны λ фотона (спектр волновода) при a = 3.3 мкм, R = 1.2 мкм. Спектр имеет несколько пиков, соответствующих собственным модам волновода, где компонента магнитного поля, ортогональная поверхности кристалла, равна нулю (так называемые ТМ-моды). Число пучностей амплитуды поля вдоль оси распространения света для каждой моды различно. Видно, что длина волны одной из мод находится вблизи значения λс, поэтому КТ, расположенная в пучности электрического поля, будет обмениваться энергией именно с данной модой (далее – рабочая мода). Распределение электрического поля рабочей моды изображено на рис. 5б. Для увеличения взаимодействия между оптической модой и КТ вместо волновода можно использовать интегральную оптическую структуру, состоящую из МР и волновода, которые расположены на единой ФК-пластине. Формирование МР происходит за счет введения дефекта (изменение геометрических параметров R и/или a) в область решетки ФК-волновода, где находится КТ [29].
Рис. 5. Оптический спектр ТМ-мод волновода на основе линейного дефекта ФК при a = 3.3 мкм, R = 1.2 мкм (а) и двумерное распределение амплитуды электрического поля рабочей моды (б).
Как показано в п. 3, для формирования запутанных двухфотонных NOON-состояний с помощью квантового светоделителя необходимо, чтобы КТ была настроена в строгий резонанс с модой волновода. Существуют различные способы контроля оптического спектра ФК, которые можно условно разделить на необратимые и обратимые (см. обзор [9]). К первым относятся изменение структуры решетки отверстий ФК [30], травление его поверхности иглой атомно-силового микроскопа [31] и нанесение на поверхность материалов с иным показателем преломления [32]. Наиболее популярными являются обратимые способы настройки спектра, например, за счет теплового воздействия на ФК нагревательных микроэлементов [33] или лазера [34]. В работе [23] продемонстрирована возможность температурной настройки оптического спектра треугольной и квадратной фотонных молекул, состоящих из четырех GaAs-микродисков, и вычислена зависимость частот собственных мод от температуры. Нагрев вызывает два явления: тепловое расширение микродиска и термооптический эффект, причем, как показали расчеты, выполненные в [23], вклад последнего в изменение спектральных характеристик системы является преобладающим. В данной работе мы рассмотрели два метода контроля спектра волновода, а именно: изменение радиуса R отверстий решетки при фиксированном значении ее периода a и нагрев ФК, учитывая только термооптический эффект. Рост температуры на величину ΔТ приводит к увеличению показателя преломления nc материала ФК:
, (7)
где , а – термооптическая постоянная GaAs, которая в свою очередь также зависит от температуры Т [35, 36]:
(8)
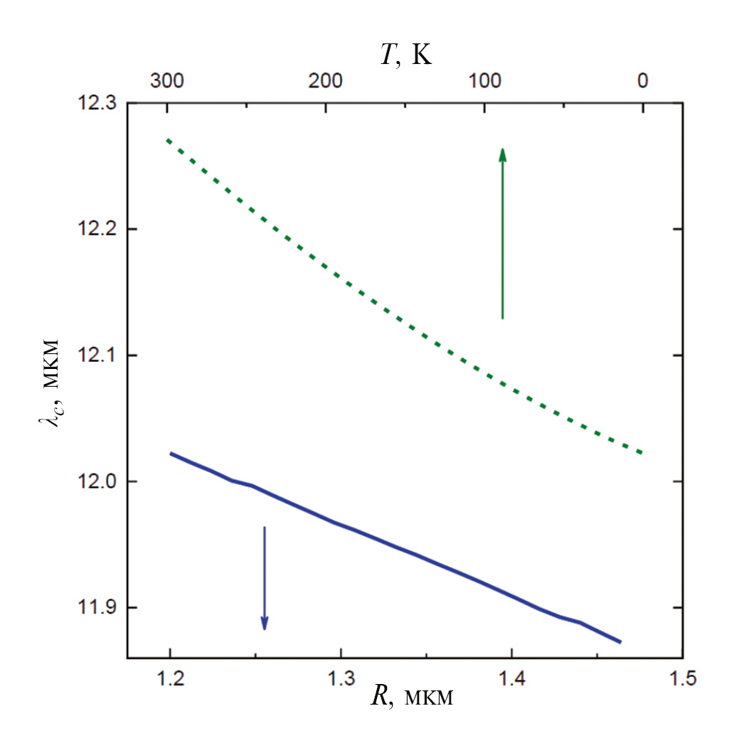
При уменьшении радиуса R отверстий ФК наблюдается монотонное увеличение длины волны λс рабочей моды, вызванное сдвигом зонной картины оптического спектра (рис. 6). К аналогичному результату приводит и увеличение температуры кристалла из-за роста показателя преломления. Это позволяет контролировать отстройку δ частот КТ и волновода и регулировать время преобразования однофотонных полей в светоделителе (см. п. 2).
Рис. 6. График зависимости длины волны λс рабочей моды волновода на основе линейного дефекта ФК для a = 3.3 мкм от радиуса отверстий R при Т = 0 (nc = 3.4), сплошная линия, и от температуры Т при R = 1.2 мкм, штриховая линия.
Рассмотрим теперь два одинаковых волновода, образованных двумя рядами отсутствующих отверстий в решетке ФК, и исследуем их оптическое взаимодействие. Перескок фотонов между ними приводит к расщеплению спектральных пиков и образованию четной и нечетной мод с частотами ω- и ω+, соответственно, с симметричным и антисимметричным распределением электрического поля относительно линии, проходящей на одинаковом расстоянии между волноводами. В рамках подхода, аналогичного приближению сильной связи в физике твердого тела, коэффициент оптического взаимодействия J имеет вид [37]
(9)
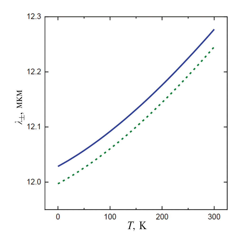
В случае, когда оптический барьер между волноводами с геометрическими параметрами решетки ФК a = 3.3 мкм, R = 1.2 мкм образует один ряд отверстий, пик рабочей моды расщепляется на два с длинами волн λ- = 11.998 мкм (нечетная мода) и λ+ = 12.028 мкм (четная мода), что соответствует значению J = 0.131 мэВ. Распределение амплитуды электрического поля для четной и нечетной мод представлено на рис. 7. Данная величина коэффициента оптического взаимодействия сопоставима как с частотой Раби обмена квантом энергии между КТ и модой волновода, так и с энергиецй VF ферстеровского обмена между КТ (см. п. 2 и 3), что уменьшает эффективность работы светоделителя и генерации NOON-состояний из-за нежелательного прямого обмена фотонами между волноводами. Наиболее естественным способом подавления такого перескока фотонов служит усиление оптического барьера, например, путем увеличения расстояния L между волноводами за счет добавления дополнительных рядов отверстий, однако, как было отмечено выше, это приведет к уменьшению частоты Раби . Мы предлагаем контролировать фотонный перескок с помощью модификации геометрии отверстий оптического барьера сохраняя число их рядов (величину L) и зафиксировав остальные параметры решетки ФК. Сначала мы изучили влияние радиуса R1 отверстий, образующих оптический барьер, на оптический спектр и величину J. Оказалось, что сначала рост радиуса отверстий барьера R1 ведет к падению коэффициента оптического взаимодействия из-за усиления барьера, однако, при R1 ≥ 1.3 мкм величина J меняется незначительно (рис. 8). Отметим, что при этом уменьшаются длины волн λ+ и λ- четной и нечетной мод. Далее, мы заменили круглые отверстия оптического барьера на эллиптические, горизонтальная полуось которых имеет радиус R = 1.2 мкм, а вертикальная R1, и рассчитали спектр структуры и коэффициент оптического взаимодействия при различных значениях R1. Зависимость J(R1) в целом аналогично случаю, когда все отверстия оптического барьера круглые, однако здесь величина J меняется более плавно (рис. 8). Наконец, мы исследовали влияние температуры Т на спектральные характеристики двух взаимодействующих волноводов. Расчеты показали, что нагрев ФК в диапазоне 0 ≤ Т ≤ 300 К одинаковым образом увеличивает длины волн λ+ и λ- четной и нечетной мод (рис. 9), практически не оказывая влияние на фотонный перескок между волноводами, поэтому подобный способ контроля величины J является неэффективным.
Рис. 7. Двумерное распределение амплитуды электрического поля нечетной (а) и четной (б) моды двух взаимодействующих волноводов на основе ФК при a = 3.3 мкм, R = 1.2 мкм.
Рис. 8. Коэффициент оптического взаимодействия J двух волноводов на основе ФК для a = 3.3 мкм, R = = 1.2 мкм для двух случаев: 1) отверстия оптического барьера имеют радиус R1 (сплошная линия) и 2) отверстия оптического барьера эллиптические, вертикальная полуось которых имеет радиус R1 (штриховая линия).
Рис. 9. График зависимости длин волн λ+ и λ- четной (сплошная линия) и нечетной (штриховая линия) мод двух взаимодействующих волноводов на основе ФК для a = 3.3 мкм, R = 1.2 мкм от температуры Т.
Заключение
В рамках концепции квантового нанофотонного чипа предложена схема светоделителя на основе одной или нескольких КТ, взаимодействующих с модами оптических волноводов. Одно- и двухфотонные состояния волноводов, проходя через данный элемент, преобразуются когерентным образом в заданное конечное состояние (произвольную однофотонную или запутанную двухфотонную суперпозиции их мод). Такой подход к дизайну светоделителя, в отличие от классического аналога, делает его более гибким и многофункциональным инструментом для работы с фотонами, задействованными в выполнении квантовых алгоритмов. Варьируя частоты одноэлектронных КТ при помощи электрических затворов, подбирая материал, размеры и геометрию волноводов, можно эффективно управлять процессами фотонного обмена между модами волноводов и ферстеровской динамикой КТ. Как было установлено, для выполнения однофотонных преобразований следует работать в нерезонансном режиме, когда отстройки частот КТ и мод велики. Напротив, для получения двухфотонного NOON-состояния лучше всего подходит резонансный режим управления.
С помощью численного решения уравнений Максвелла методом конечных разностей во временной области проведено моделирование оптических характеристик двух взаимодействующих волноводов на основе двумерного GaAs-ФК, которые представляли собой два ряда отсутствующих отверстий в периодической решетке. Фотонный перескок между волноводами приводит к образованию четной и нечетной мод оптического спектра системы, частота которых, благодаря подобранным нами параметрам структуры, была близка к частоте электронного перехода между основным и возбужденным состояниями в зоне проводимости КТ. Было показано, что изменение температуры ФК позволяет осуществлять контроль частот мод и их настройку в резонанс с КТ, однако подобный способ контроля скорости фотонного перескока между волноводами является неэффективным. Продемонстрирована альтернативная возможность подавления фотонного перескока с помощью модификации геометрии отверстий оптического барьера, располагающихся между волноводами.
Финансирование
Работа выполнена в рамках Государственного задания ФТИАН им. К. А. Валиева РАН Минобрнауки РФ по теме № FFNN-2022-0016 «Фундаментальные и прикладные исследования в области разработки методов высокоточного моделирования и контроля элементной базы квантовых компьютеров».
Конфликт интересов
Авторы заявляют об отсутствии конфликта интересов.
About the authors
А. V. Tsukanov
Valiev Institute Of Physics And Technology Of Russian Academy Of Sciences
Author for correspondence.
Email: tsukanov@ftian.ru
Russian Federation, Moscow
I. Yu. Kateev
Valiev Institute Of Physics And Technology Of Russian Academy Of Sciences
Email: ikateyev@mail.ru
Russian Federation, Moscow
References
- Moody G., Sorger V.J., Blumenthal D.J., Juodawlkis P.W., Loh W., Sorace-Agaskar C., Jones A.E., Balram K.C., Matthews J.C.F., Laing A., Davanco M., Chang L., Bowers J.E., Quack N., Galland C., Aharonovich I., Wolff M.A., Schuck C., Sinclair N., Lončar M., Komljenovic T., Weld D., Mookherjea S., Buckley S., Radulaski M., Reitzenstein S., Pingault B., Machielse B., Mukhopadhyay D., Akimov A., Zheltikov A., Agarwal G.S., Srinivasan K., Lu J., Tang H.X., Jiang W., McKenna T.P., Safavi-Naeini A.H., Steinhauer S., Elshaari A.W., Zwiller V., Davids P.S., Martinez N., Gehl M., Chiaverini J., Mehta K.K., Romero J., Lingaraju N.B., Weiner A.M., Peace D., Cernansky R., Lobino M., Diamanti E., Vidarte L.T., Camacho R.M. 2022 Roadmap on integrated quantum photonics // J. Phys. Photon. 2022. V. 4. P. 012501.
- Adcock J.C., Bao J., Chi Y., Chen X., Bacco D., Gong Q., Oxenløwe L.K., Wang J., Ding Y. Advances in silicon quantum photonics // IEEE Journal Of Selected Topics of Quantum Electronics. 2020. V. 27. P. 1.
- Dietrich C.P., Fiore A., Thompson M.G., Kamp M., Höfling S. GaAs integrated quantum photonics: Towards compact and multi-functional quantum photonic integrated circuits // Las. Photon. Rev. 2016. V. 10. P. 870.
- Elshaari A.W., Pernice W., Srinivasan K., Benson O., Zwiller V. Hybrid integrated quantum photonic circuits // Nat. Photon. 2020. V. 14. P. 285.
- Bogdanov S., Shalaginov M.Y., Boltasseva A., Shalaev V.M. Material platforms for integrated quantum photonics // Opt. Nat. Expr. 2017. V. 7. P. 111.
- Kim J.H., Aghaeimeibodi S., Carolan J., Englund D., Waks E. Hybrid integration methods for on-chip quantum photonics // Optica. 2020. V. 7. P. 291.
- Raimond J.M., Brune M., Haroche S. Colloquium: Manipulating quantum entanglement with atoms and photons in a cavity // Rev. Mod. Phys. 2001. V. 73. P. 565.
- Shu J., Zou X.B., Xiao Y.F., Guo G.C. Quantum phase gate of photonic qubits in a cavity QED system // Phys. Rev. A. 2007. V. 75. P. 044302.
- Цуканов А.В., Катеев И.Ю. Квантовые вычисления на квантовых точках в полупроводниковых микрорезонаторах. Часть I. // Микроэлектроника. 2014. Т. 43. С. 323.
- Цуканов А.В., Катеев И.Ю. Квантовые вычисления на квантовых точках в полупроводниковых микрорезонаторах. Часть II. // Микроэлектроника. 2014. Т. 43. С. 403.
- Цуканов А.В., Катеев И.Ю. Квантовые вычисления на квантовых точках в полупроводниковых микрорезонаторах. Часть III. // Микроэлектроника. 2015. Т. 44. С. 79.
- Chuang I.L., Yamamoto Y. A simple quantum computer // Phys. Rev. A. 1995. V. 52. P. 3489.
- Cerf N.J., Adami C., Kwiat P.G. Optical simulation of quantum logic // Phys. Rev. A. 1998. V. 57. P. R1477.
- Johne R., Fiore A. Proposal for a two-qubit quantum phase gate for quantum photonic integrated circuits // Phys. Rev. A. 2012. V. 86. P. 063815.
- Gazzano O., Almeida M.P., Nowak A.K., Portalupi S.L., Lemaȋtre A., Sagnes I., White A.G., Senellart P. Entangling quantum-logic gate operated with an ultrabright semiconductor single-photon source // Phys. Rev. Lett. 2013. V. 110. P. 250501.
- Lee J.M., Lee W.J., Kim M.S., Cho S.W., Ju J.J., Navickaite G., Fernandez J. Controlled-NOT operation of SiN-photonic circuit using photon pairs from silicon-photonic circuit // Opt. Commun. 2022. V. 509. P. 127863.
- Цуканов А.В., Катеев И.Ю. Квантовый вентиль CNOT на пространственных фотонных кубитах с резонансным электрооптическим контролем // Микроэлектроника. 2024. Т. 53. С. 296.
- Цуканов А.В. Принцип измерения электронной населенности квантовой точки с помощью однофотонного транзистора на основе массива квантовых точек // Квант. электроника. 2021. Т. 51. С. 718.
- Цуканов А.В., Катеев И.Ю. Взаимодействие массива одноэлектронных квантовых точек с полем микрорезонатора с учетом кулоновских корреляций // Квантовая электроника. 2022. Т. 52. С. 474.
- Tsukanov A.V., Kateev I.Yu. Optical measurement of a quantum dot state in a microdisk by a Stark transducer // Laser Phys. Lett. 2022. V. 19. P. 086201.
- Bromberg Y., Lahini Y., Silberberg Y. Bloch oscillations of path-entangled photons // Phys. Rev. Lett. 2010. V. 105. P. 263604.
- Chen X., Fu Z., Gong Q., Wanga J. Quantum entanglement on photonic chips: a review // Adv. Photon. 2021. V. 3. P. 064002.
- Tsukanov A.V., Kateev I.Yu. Generation of spatially entangled states in a photonic molecule containing a quantum dot // Las. Phys. Lett. 2023. V. 20. 116201.
- Baker C., Belacel C., Andronico A., Senellart P., Lemaitre A., Galopin E., Ducci S., Leo G., Favero I. Critical optical coupling between a GaAs disk and a nanowaveguide suspended on the chip // Appl. Phys. Lett. 2011. V. 99. P. 151117.
- Nozaki K., Shinya A., Matsuo S., Suzaki Y., Segawa T., Sato T., Kawaguchi Y., Takahashi R., Notomi M. Ultralow-power all-optical RAM based on nanocavities // Nat. Photon. 2012. V. 6. P. 248.
- Notomi M., Shinya A., Nozaki K., Tanabe T., Matsuo S., Kuramochi E., Sato T., Taniyama H., Sumikura H. Low-power nanophotonic devices based on photonic crystals towards dense photonic network on chip // IET Circ. Device Syst. 2011. V. 5. P. 84.
- Baba T., Kawasaki T., Sasaki H., Adachi J., Mori D. Large delay-bandwidth product and tuning of slow light pulse in photonic crystal coupled waveguide // Opt. Expr. 2008. V. 16. P. 9245.
- Kondo K., Shinkawa M., Hamachi Y., Saito Y., Arita Y., Baba T. Ultrafast slow-light tuning beyond the carrier lifetime using photonic crystal waveguides // Phys. Rev. Lett. 2013. V. 110. P. 053902.
- Tanabe T., Notomi M., Kuramochi E., Shinya A., Taniyama H. Trapping and delaying photons for one nanosecond in an ultrasmall high-Q photonic-crystal nanocavity // Nat. Photon. 2007. V. 1. P. 49.
- Lu T.W., Lin P.T., Sio K.U., Lee P.T. Optical sensing of square lattice photonic crystal point-shifted nanocavity for protein adsorption detection // Appl. Phys. Lett. 2010. V. 96. P. 213702.
- Hennessy K., Högerle C., Hu E., Badolato A., Imamolu A. Tuning photonic nanocavities by atomic force microscope nanooxidation // Appl. Phys. Lett. 2006. V. 89. P. 041118.
- Strauf S., Rakher M.T., Carmeli I., Hennessy K., Meier C., Badolato A., DeDood M.J.A., Petroff P.M., Hu E.L., Gwinn E.G., Bouwmeester D. Frequency control of photonic crystal membrane resonators by monolayer deposition // Appl. Phys. Lett. 2006. V. 88. P. 043116.
- Faraon A., Vučković J. Local temperature control of photonic crystal devices via micron scale electrical heaters // Appl. Phys. Lett. 2009. V. 95. P. 043102.
- Faraon A., Englund D., Fushman I., Vučković J. Local quantum dot tuning on photonic crystal chips // Appl. Phys. Lett. 2007. V. 90. P. 213110.
- Properties of Gallium Arsenide, 2nd ed., EMIS Datareview Series (INSPEC, London, U.K., 1990), p. 18.
- Della Corte F.G., Cocorullo G., Iodice M., Rendina I. Temperature dependence of the thermo-optic coefficient of InP, GaAs, and SiC from room temperature to 600 K at the wavelength of 1.5 μm // Appl. Phys. Lett. – 2000. – V. 77. – P. 1614.
- Bayindir M., Temelkuran B., Ozbay E. Tight-binding description of the coupled defect modes in three-dimensional photonic crystals // Phys. Rev. Lett. 2000. V. 84. P. 2140.
Supplementary files











