Моделирование физико-химических и электронных свойств литийсодержащего 4Н-SiC и бинарных фаз системы Si–C–Li
- Авторы: Асадов М.М.1,2, Гусейнова С.С.3, Мустафаева С.Н.3, Маммадова С.О.3, Лукичев В.Ф.4
-
Учреждения:
- Институт катализа и неорганической химии им. М.Ф. Hагиева
- Азербайджанский государственный университет нефти и промышленности
- Институт физики Министерства науки и образования Азербайджана
- Физико-технологический институт им. К.А. Валиева Российской академии наук
- Выпуск: Том 53, № 1 (2024)
- Страницы: 16-38
- Раздел: МОДЕЛИРОВАНИЕ
- URL: https://ogarev-online.ru/0544-1269/article/view/259577
- DOI: https://doi.org/10.31857/S0544126924010031
- ID: 259577
Цитировать
Полный текст
Аннотация
В равновесной модели системы твердая поверхность — адатом, включающей трехмерную межфазную поверхность, рассмотрены изменения поверхностных свойств с учетом химического потенциала за счет действия поверхностного натяжения. Проанализирована связь между химическим потенциалом и электрохимическим потенциалом i-го компонента в электрохимической ячейке.
Используя теорию функционала плотности (DFT), исследованы адсорбционные, электронные и термодинамические свойства 2 × 2 × 1 и 3 × 3 × 1 суперъячеек кристаллических соединений AmBn (AmBn = 4H−SiC, α−Li2C2, LimSin, где n и m — стехиометрические коэффициенты) граничных бинарных систем тройной фазовой диаграммы Si–C–Li. Стабильность фаз AmBn и расчеты свойств проводили с обменно-корреляционным функционалом в рамках обобщенного градиентного приближения (GGA PBE). Рассчитаны параметры кристаллических структур соединений AmBn, энергия адсорбции адатома лития () на подложке 4H–SiC, электронная структура и термодинамические свойства суперъячеек AmBn. Определены термодинамически стабильные конфигурации суперъячеек 4H–SiC–Liads, имеющие разные расположения Liads. Проведены DFT GGA PBE расчеты энтальпии образования соединений AmBn в тройной системе Si–C–Li. Учитывая изменения свободной энергии Гиббса в твердофазных реакциях обмена между бинарными соединениями, установлены равновесные разрезы (конноды) в концентрационном треугольнике фазовой диаграммы Si–C–Li. Построено изотермическое сечение фазовой диаграммы Si–C–Li при 298 К. Анализированы закономерности диффузионных процессов, которые связаны с перемещением частиц на поверхностном слое образца 6H–SiC. В двух температурных интервалах (769–973 и 1873–2673 К) вычислена энергия активации диффузии лития в 6H–SiC из соотношения вида Аррениуса.
Полный текст
ВВЕДЕНИЕ
Материалы на основе бинарных соединений AmBn тройной системы Si–C–Li в последние годы интенсивно исследуются как материалы электрода (анода) для перезаряжаемых Li-ионных батарей (LIB). В указанном плане политипы полупроводникового соединения SiC [1], полуметаллические фазы Li2C2 [2] и LimSin [3] являются важными ионными проводниками и ионообменниками для LIB [4].
Фазовые равновесия, термодинамические свойства и структура бинарных и некоторых тройных сплавов системы Si–C–Li изучены ранее [5–8]. Структура, состав и свойства материалов электрода сильно влияют на характеристики LIB.
Система Si–С. SiС является единственным соединением в системе Si–С. SiС имеет несколько политипов: кубическая (3C–SiC цинковая обманка), гексагональные политипы (2H–SiC вюрцит, 4H–SiC, 6H–SiC) и ромбоэдрическая (15R) [9–11]. Политипия, которая является частным случаем полиморфизма, усложняет синтез соединения SiС с заданной структурой и свойствами. В данной работе исследованы суперъячейки на основе фазы 4H–SiC, которая имеет электронный тип проводимости и обладает адсорбционными свойствами [1].
Система Li–C. В этой с истеме образуются 10 бинарных соединений LimSin (Li4C, Li6C2, Li2C2, Li8C3, Li6C3, Li4C3, Li4C5, LiC6, LiC12 и LiC16) [12]. За исключением Li2C2, указанные составы LimSin термодинамически метастабильны.
Соединение α-Li2C2 имеет высокую теоретическую удельную емкость (1400 мА × ч/г). Длина связи С–С в фазе Li2C2, равная 1.226 Å, по рентгеновским данным соответствует межатомным расстояниям для тройной связи С≡С. Соединение Li2C2 имеет фазовый переход (α ↔ β) при Т ≈ 693 К. Параметры решетки низкотемпературной орторомбической модификации α-Li2C2 (пространственная группа Immm, № 71, Z = 2) следующие [12, 13]: a = 3.6520(1) Å, b = 4.8312(2) Å, c = 5.4344(1) Å, V = 95.8781 Å3. Параметр элементарной ячейки кубической гранецентрированной модификации β-Li2C2 составляет a = 5.965 Å.
Структурные изменения α-Li2C2 при высоком давлении исследованы методом рамановской спектроскопии до давлений 30 ГПа при комнатной температуре [14]. Кристаллическая структура, плотность состояний, а также зонная структура α-Li2C2 изучены методом DFT [15]. Низкая электропроводность α-Li2C2 затрудняет его применение в LIB. Условие синтеза нанолистов на основе Li2C2 описано в работе [16].
Система Li–Si. Кремниевый анод, как и графит обладает высокой удельной емкостью хранения Li в LIB. Однако поглощение Li кремниевым анодом в LIB приводит к образованию интерметаллических соединений LimSin [5]. В этом случае могут увеличиваться объемные свойства анода LimSin, что усиливает деградацию анода LIB при циклировании [6]. В системе Li–Si образуются несколько соединений (LiSi, Li12Si7, Li7Si3, Li13Si4, Li15Si4, Li22Si5) [17–22]. Промежуточные фазы LimSin системы Li–Si могут быть альтернативными материалами графиту для анода LIB [17, 18]. Это связано с высокой теоретической емкостью LimSin (например, для Li15Si4 – 3579 мА × ч/г) при комнатной температуре [19], высокой концентрацией Si в земной коре и низким плато напряжения (~0.4 В против Li/Li+) в LIB [20]. Фазовая диаграмма и термодинамические свойств твердых сплавов и бинарных соединений LimSin системы Li–Si изучены в [20, 21]. Зонная структура, электронные и механические свойства кристаллических и аморфных сплавов Li–Si в [23–25] изучены методом DFT.
Термодинамические свойства LimSin, в частности энтальпия образования и теплоемкость сплавов и соединений Li–Si, также изучены: Li12Si7, Li7Si3, Li13Si4 [26], Li12Si7, Li7Si3, Li13Si3, Li13Si4, Li15Si4, Li22Si5 [27], Li22Si5 [26, 28], Li17Si4, Li16.42Si4 [29], LiSi [30], Li1–xSix:Li12Si7, Li7Si3 [31], Li17Si4, Li16.42Si4, Li13Si4 [32].
Система Si–C–Li. Фазовая диаграмма и термодинамические свойства сплавов тройной системы Si–C–Li изучены в работе [6]. Приведены результаты экспериментов по отжигу сплавов Si–C–Li и дифференциальной сканирующей калориметрии. Установлены области трехфазных равновесий при 903–923 К. Проведено термодинамическое описание тройной системы Si–C–Li с учетом данных по двойным граничным системам Si–Li, C–Li и Si–C. Растворимость Li в соединениях систем Li–C, Li–Si, а также в SiC в твердом состоянии незначительна [5–7]. Термодинамическим методом рассчитаны отдельные участки фазовой диаграммы Si–C–Li [5, 6].
Цель настоящей работы связана с моделированием термодинамических, адсорбционных и диффузионных свойств политипа 4H-SiC, содержащего литий. Проведен DFT расчет энергии адсорбции адатома лития в гексагональном политипе 4H-SiC, электронной структуры, энтальпии образования (∆fH0) соединений AmBn (AmBn = 4H–SiC, α-Li2C2, LimSin). С учетом опытных данных рассчитаны фазовые равновесия в системе Si–C–Li в твердом состоянии и диффузионные характеристики лития в политипе 6H-SiC в широком температурном интервале.
МОДЕЛИ И МЕТОДИКА РАСЧЕТОВ
Структурные, адсорбционные, электронные и термодинамические свойства бинарных соединений AmBn системы Si–C–Li рассчитаны методом теории функционала плотности (DFT) с использованием программы ATK [33, 34]. Обменно-корреляционные эффекты рассчитаны в рамках обобщенного градиентного приближения (GGA PBE) [35]. DFT GGA PBE расчеты полных энергий 2 × 2 × 1 и 3 × 3 × 1 суперъячеек соединений проводили на предварительно релаксированных ячейках. Расчеты проводили разложением волновых функций в базисном наборе в виде плоских волн с использованием соответствующих “суперъячеек”. Количество плоских волн определяли обрезанием кинетической энергии с учетом валентных электронов атомов (Si–[Ne]3s²3p², C–[He]2s22p2, Li–[He]2s1) в основном состоянии. Кинетическая энергия отсечки в разложении псевдоволновых функций выбиралась от 450 до 500 эВ. Допуски сходимости при DFT GGA PBE оптимизации постоянных кристаллических решеток соединений системы Si–C–Li для энергии обрезания составляли 10–5 эВ/атом. А для изменения электрической силы, действующей на ядра молекул в веществе, допуски сходимости были 0.03 эВ/Å.
Параметры элементарных ячеек соединений AmBn рассчитывали в обратном пространстве в первой зоне Бриллюэна (рис. 1, а, б). В зоне Бриллюэна интегрирование проводили схемой Монхорста–Пака [36] с плоской сеткой размерностью 5 × 5 × 1 k-точек. Сходимость релаксированной энергии по отношению к выборке k-точки составляла ≥ 5 мэВ на формульную единицу соединения.
Рис. 1. Схема зоны Бриллюэна (ZB) гексагонального политипа 4H–SiC (а) и ZB элементарной ячейки 4H–SiC (б).
Расчет энергии адсорбции. Энергию адсорбции лития на поверхности политипа 4H-SiC рассчитывали по методике DFT GGA PBE, аналогично работе [37]. Нами были рассмотрены три различные конфигурации (укладки) расположения адатома на подложке, т. е. расчет проводили для трех разных центров адсорбции (B-, H- и T-сайты) адатома Liads на поверхности 4H–SiC. Здесь B-сайт – мостиковое расположение адатома на подложке 4H–SiC, H-сайт – расположение адатома Liads в углублении в гексагональной структуре 4H–SiC и T-сайт – расположение адатома Liads сверху атомов Si и/или C подложки.
А точнее, в B-сайте адатома Liads расположен в мостиковом участке между Si–C связи, в H-сайте Liads расположен в центре шестичленного кольца Si–C связи и T-сайте адатом расположен сверху атомов Si и/или C в структуре карбида кремния, включающего адатом лития 4H-SiC–Liads. Энергию адсорбции адатома Liads на подложке 4H–SiC вычисляли по формуле
, (1)
где и ESiC – полные энергии поверхностей 4H–SiC–Liads и 4H–SiC соответственно; nLi – количество адатома лития; ELi – энергия изолированного атома лития.
Сначала DFT GGA PBE вычисляли энергии ESiC, ELi и , а затем по формуле (1) рассчитывали энергию адсорбции . Расположение Liads на подложке 4H-SiC и равновесное расстояние (deq) между Liads и атомами подложки, т. е. длина адсорбционной связи, влияют на величину . В различных адсорбционных центрах (сайтах) подложки 4H–SiC до и после релаксации системы 4H–SiC–Liads вычисленные значения отличаются друг от друга.
Энергия образования. Энергию образования устойчивой конфигурации соединений AmBn в Si–C–Li рассчитали при нулевой температуре по уравнению
, (2)
где – полная энергия соединения на формульную единицу AmBn; m, n – количество атомов Si, C и/или Li в элементарной ячейке соответственно; EA и EB – энергии элементов А и В соответственно (в расчете на один атом).
РЕЗУЛЬТАТЫ И ОБСУЖДЕНИЕ
3.1. Поверхностная энергия
Функциональные свойства материалов, как известно, кроме их дисперсности, зависят также от природы поверхности и межфазных взаимодействий. Рассмотрим дисперсную (гетерогенную) систему, состоящую из двух фаз, одна из которых дисперсионная среда (4H-SiC), в которой распределена дисперсная фаза (Liads), например система 4H–SiC–Liads. В системе поверхность–адатом (s–Aads) поверхностные явления могут протекать как на границе раздела фаз, так и на других протяженных межфазных границах. В 4H–SiC–Liads поверхностные явления обусловлены тем, что адатомы Liads, находящиеся в поверхностных слоях 4H–SiC, обладают избытком энергии по сравнению с молекулами, расположенными в объеме фазы 4H–SiC. В этом случае система стремится уменьшить свою энергию, что является движущей силой поверхностных явлений.
В гетерогенных системах свободная энергия Гиббса (G) является суммой двух составляющих – энергии Гиббса объема фазы (GV) и поверхностной энергии Гиббса (GS), т. е. G = GV + GS. Если допустить, что система находится при p, T = const (p – давление; T – абсолютная температура) и в ней не происходят химические превращения, то энергия объема фазы не изменяется (GV = const), т. е. энергию Гиббса-системы можно уменьшить за счет снижения поверхностной энергии границы раздела фаз: GS = σs, где σ – поверхностное натяжение на границе раздела фаз; s – площадь поверхности раздела фаз (межфазной поверхности). Тогда полный дифференциал GS для бесконечно малых изменений поверхностных свойств запишется в виде
. (3)
Отсюда следует, что при конечном изменении свойств (∆σ и ∆s) системы поверхностная энергия может уменьшаться за счет двух вкладов. Первое – ∆GS уменьшается за счет снижения поверхностного натяжения (при постоянной площади межфазной поверхности). Второе – ∆GS уменьшается за счет уменьшения площади поверхности раздела фаз (при постоянном значении поверхностного натяжения): ∆GS < 0, ∆σ < 0 (s = const) и ∆GS < 0, ∆s < 0 (σ = const). За счет снижения ∆σ < 0 протекают, например, такие поверхностные явления, как адсорбция и адгезия. Уменьшение ∆s < 0 происходит, например, в результате коагуляции и образования сферических частиц из частиц неправильной формы.
Рассмотрим сферическую модель наночастицы на твердой поверхности. Атомы в поверхностном слое находятся в другом локальном окружении, чем атомы в объеме [38]. Поэтому физико-механические свойства поверхностей отличаются от свойств их объемных аналогов.
Свойства поверхностей обычно рассматриваются в рамках трех общих подходов: подход с очень тонкой поверхностью, подход с диффузной поверхностью и межфазный подход. В тонко поверхностном и межфазном подходах поверхность принимается как трехмерная (3D) структура. Кроме того, в межфазном подходе интерфейс принимается как термодинамическая фаза и выбираются места в системе, где свойства значительно не изменяются в зависимости от положения фаз. Межфазная поверхность имеет конечный объем (толщину) и обладает соответствующими термодинамическими свойствами. В этом случае к твердым наночастицам с радиусом в диапазоне 2–100 нм на поверхности можно применять сферическую модель с ядром, связанным с поверхностной оболочкой (рис. 2).
Рис. 2. Сферическая модель ядро–оболочка твердых наночастиц
В первом приближении такое трехмерное ядро и поверхностная оболочка наночастицы физико-механически изотропны и однородны, т. е. в модели ядро–оболочка наночастицу можно принимать как недеформируемую “чистую” частицу, в которой ядро имеет первоначальный радиус , а поверхностная оболочка имеет первоначальную толщину Ω0.
А теперь рассмотрим наноразмерные поверхности, где адатомы (наночастицы) и размерные эффекты вносят вклад в изменение общего энергетического баланса поверхности. Размерные эффекты проявляются за счет избыточной свободной энергии поверхностных атомов. Очевидно, что чем меньше размер наночастиц, тем выше их доля в поверхностном слое. В результате повышается физико-химическая активность наночастиц на поверхности.
Другими словами, избыточная поверхностная энергия поверхностных атомов влияет на активность наночастиц. За счет перераспределения вещества и энергии между адсорбированными наночастицами и поверхностью (средой) происходит эволюция наночастиц [39]. В пористых поверхностях наночастицы адатомов распределяются по размерам. Наночастицы обретают сферическую форму из-за нескомпенсированной поверхностной энергии. В этом случае система поверхность–адатом s–Aads, содержащая наночастицы, может принимать фрактальную структуру.
В поверхности s–Aads при варьировании размера частиц меняется доля вещества в поверхностном слое и внутрифазных областях. Внутренняя энергия, энтропия (S) или объем (V) бесконечно протяженных фаз при p, T = const прямо пропорциональны массе. Площадь поверхности s дисперсных частиц является нелинейной функцией массы кристалла: s ≈ n2/3, где n – число молей.
В указанном случае термодинамические функции также являются нелинейной функцией массы частиц различного размера. Тогда физико-химические параметры частиц будут отличаться от их удельных значений. Если кристаллическая структура имеет объем V, площадь поверхности s состоит из различных граней с площадями si и ребрами длиной lk, тогда свободная энергия Гиббса-структуры
, (4)
где gV – удельная энергия на единицу объема V; σi – удельная энергия на 1 см2 для i-граней кристалла; τk – удельная энергия для единицы lk длины k-х ребер.
3.2. Химический потенциал
В термодинамике для гомогенной открытой системы по определению химический потенциал (μ, Дж/моль или Дж/частица) определяется одной из следующих производных:
.
Здесь E, S, H, A, G – соответственно энергия, энтропия, энтальпия, энергия Гельмгольца, энергия Гиббса. Отсюда, в частности, величина μi характеризует изменение полной энергии Гиббса-системы G = H − TS при добавлении к ней малого количества компонента i без изменения числа молей других компонентов j при T, P = const. Поэтому есть парциальная молярная энергия Гиббса G, которую в дальнейшем мы будем рассматривать.
Рассмотрим систему твердая поверхность–адатом s–Aads, где на поверхности происходит физико-химическая адсорбция наночастицы. При физической адсорбции (ФА) адатома на поверхности может повышаться реакционная способность поверхности вещества, остающегося химически неизменным. Если адсорбция вызывает изменение состава или структуры поверхности, то происходит химическая адсорбция (ХА). Структурная устойчивость конфигурации поверхность–адатом s–Aads ажна при активации адсорбатом поверхности. Например, для Li-адсорбированных поверхностей графена GP–Liads минимальная энергия абсорбции соответствует наиболее выгодному положению (укладке) Liads в ямочной позиции (Н-сайт) на поверхности [38].
Рассмотрим систему s–Aads, где твердые вещества-компоненты обладают силой связи между атомами компонентов. Существует линейная зависимость между свободной энергией Гиббса и давлением p твердых тел. Из-за низкой сжимаемости твердый объем V можно разложить в экспоненциальный ряд по давлению и описать в основном членом нулевого порядка.
Энергия взаимодействия одного моля частиц с их окружением определяется химическим потенциалом (μ), т. е. величина μ характеризует переход вещества из одной фазы в другую, в частности, в системе s–Aads. Интенсивная величина μi не зависит от размера и массы системы. Химический потенциал μi компонента вида i (атомный, молекулярный или ядерный), как и все интенсивные величины, определяется фундаментальным уравнением термодинамики:
,
где dU – бесконечно малое изменение внутренней энергии U; dS – бесконечно малое изменение энтропии S; dV – бесконечно малое изменение объема V термодинамической системы, находящейся в тепловом равновесии; dni – бесконечно малое изменение количества частиц ni вида i по мере добавления или вычитания частиц в системе; k – число компонентов в системе.
Это уравнение выполняется как для обратимых, так и для необратимых процессов. Для систем конденсированного состояния удобно использовать аналогичный внутренней энергии другой термодинамический потенциал, а именно свободную энергию Гиббса:
.
Из этого уравнения химический потенциал определяется, как указано выше:
.
При адсорбции концентрация адатома в объеме увеличивается на границе раздела фаз. Это приводит на начальном моменте к уменьшению разницы химических потенциалов , где – химический потенциал вещества в объеме; – химический потенциал вещества в адсорбированном состоянии. Со временем в состоянии равновесия .
Рассмотрим модель системы с фазами α и β и межфазной замкнутой физической поверхности Θ, где гравитационные, электрические и магнитные силы не рассматриваются [40]. Представим, что поверхность Θ включает геометрическую поверхность раздела Гиббса (∑), лежащую в гетерогенной области, разделяющей фазы α и β.
Такая ограниченная поверхность Θ в проекции разрезает границу раздела ∑ и включает часть гомогенной массы фаз α и β с каждой стороны ∑, т. е. близко лежащие поверхности на основе фаз α и β, параллельные ∑, прилегают к этой границе раздела ∑ с двух противоположных сторон. Поэтому фазы α и β с разных сторон делят систему внутри Θ на три части.
Если не учитывать влияние поверхностей раздела, то равновесие в такой системе будет определяться равенством температур и химических потенциалов каждого компонента в сосуществующих фазах:
Части 1 и 2 рассматриваемой системы содержат гомогенные объемы фаз α и β, т. е. они являются гомогенными вплоть до поверхности раздела ∑, ограниченной Θ. Часть 3 системы включает поверхность раздела ∑ и межфазную гетерогенную область. Если границы части 3 сохранить неподвижными, то условное равновесие системы можно записать в виде . Аналогично для части 3 при обратимом и необратимом равновесии получим:
.
Тогда в подсистемах фаз α и β концентрация i-го компонента (в молях на единицу объема) будет однородной, т. е. для фазы α можем записать , а для фазы β аналогично запишем .
Эквивалентная указанному реальная система на поверхности раздела будет содержать определенное количество молей . Поэтому общее число молей i-го компонента в реальной системе . Отсюда следует, что избыточное количество молей, адсорбированных на поверхности, определяется следующим уравнением: . Величина , деленная на площадь si поверхности раздела ∑, является поверхностной плотностью или адсорбцией i-го компонента: .
В вышеуказанной модельной системе энергия является однородной функцией переменных S, V', V'', ni, si в первой степени. Поэтому, используя дифференциальные уравнения химической термодинамики, можно получить уравнение адсорбции Гиббса, которое связывает поверхностное натяжение σ с адсорбциями компонентов Γ1, …, Γi:
.
Зависимость между химическим потенциалом и гидростатическим напряжением, как известно из механохимии, можно оценить уравнением
,
где Vm – парциальный молярный объем соответствующего компонента; χ – коэффициент сжимаемости твердого тела (χ ≈ 10–6); ∆P – изменение абсолютного значения гидростатического напряжения.
Свободная энергия Гиббса возрастает с увеличением абсолютной величины гидростатических напряжений независимо от направления действия механической силы (растяжение или сжатие твердого тела).
3.2.1. Электрохимический потенциал
Из-за большого объема статьи электрохимические свойства и термодинамика в литий-ионных ячейках здесь подробно не рассмотрены. Литий-ионные аккумуляторные системы имеют самые высокие удельные энергии (135 Вт × ч/кг) и плотности энергии (320 Вт × ч/л) [18]. Энергия, содержащаяся в электрохимической системе, является интегралом от напряжения, умноженного на емкость доступного заряда, т. е. максимальная теоретическая удельная энергия (MTSE)
,
где E – выходное напряжение, которое меняется в зависимости от состояния заряда, а также кинетических параметров; q – количество электронного заряда, которое передается во внешнюю цепь.
Рассмотрим равновесную гетерогенную электрохимическую ячейку, например анод│раствор электролита (liq)│катод, в которой возможны химические и электрические процессы. Химический потенциал частиц (например, i) отдельных компонентов в многокомпонентной гетерогенной фазе j связан с мольной свободной энергией Гиббса фазы j. Если какие-то компоненты присутствуют в обеих фазах, то между ними фазовое равновесие определяется равенством химических потенциалов. В электрохимической ячейке имеются также равновесия, включающие ионные компоненты. Например, в ячейках без переноса, кроме электродных равновесий металл/металл (фазы α/α') существует также равновесие между раствором электролита (фаза δ) и твердой солью (фаза ε). Тогда если компонент А присутствует в этих двух фазах, то они находятся в равновесии, т. е. .
В электрохимической ячейке (или гальваническом элементе) изменение химического потенциала при распределении заряда включает перенос электрона. Поэтому такие процессы относятся к окислительно-восстановительным реакциям. Если участвующий элемент c электродом сравнения типа металл – оксид металла теряет электроны (например, Li → Li+, 2O2− → O2), то происходит окисление. Наоборот, если в процессе элемент ячейки приобретает электроны (например, Li → Li+, O2 → 2O2−), то происходит восстановление.
В электрохимическом равновесии принимается, что окисление происходит на правом электроде (правая половинка ячейки) и электрическая движущая сила (ЭДС – E) положительна. Восстановление происходит на левом электроде, и ЭДС отрицательна. Здесь анодное направление считается прямым, а катодное – обратным. Стехиометрия таких реакций с переносом электрона связана с электрическими величинами, определяемыми законом Фарадея.
В электрохимической системе смесь всех реагентов и продуктов находится в одной и той же ячейке. Допустим в ячейке материалы электродов реагируют друг с другом по реакции bA + aBb+ → bAa+ + aB. Здесь , где – изменение стандартной свободной энергии Гиббса на моль реакции. В этом случае общая движущая сила системы определяется по величине и химической реакции, которая происходит в электродах. Здесь zi – число электронов, участвующих в реакции; F = 96 487 К на эквивалент при 298 K – постоянная Фарадея. Еще раз отметим, что G является экстенсивным свойством системы, поэтому при изменении числа молей G необходимо соответствующим образом скорректировать. ЭДС является интенсивным свойством системы, и поэтому E не зависит от размера системы.
Поскольку в ячейке электроны переносятся из одной фазы в другую, то окисление и восстановление на электродах происходят одновременно. Для реакции bA + aBb+ → bAa+ + aB указанное можно написать электродными реакциями.
Анод: .
Катод: .
Цепь: .
Здесь E0 – ЭДС стандартного состояния.
Когда в ячейке ток отсутствует, то химическая движущая сила уравновешивается электрической движущей силой в противоположном направлении. Это позволяет измерить ∆G = ∆H − T∆S реакции путем приложения противоположного электрического потенциала извне, что приводит к отсутствию тока в системе, т. е. когда химическая движущая сила уравновешена внешним противодействующим напряжением, вся система (ячейка) находится в электрохимическом равновесии. Поэтому величина ∆G является критерием того, будет ли реакция происходить самопроизвольно или нет, когда все виды, участвующие в реакциях ячейки, смешаны в системе при прочих равных условиях.
С учетом вышеуказанного для ∆G общей электрохимической реакции bA + aBb+ → bAa+ + aB можем записать:
,
где a – активности реагентов.
ЭДС ячейки в нестандартном состоянии определяется уравнением Нернста:
.
В общем виде
,
где aOxd и aRed – активности окисленной и восстановленной форм вещества, участвующего в полуреакции. Здесь стандартный потенциал электрода E0 берется при aOxd = aRed = 1; R – газовая постоянная; T – абсолютная температура; z – число электронов, участвующих в полуреакции.
Стандартные электродные потенциалы электродов часто измеряются относительно стандартного водородного электрода, потенциал которого . Значение стандартного электродного потенциала, например лития, при 298 K составляет .
При внедрении атомов в матрицу электрода или образовании новой фазы, например внедрении Li в графитовый электрод, также происходит химическая реакция: xLi + C = LixC, где х – количество молей Li, вступивших в реакцию на 1 моль углерода C. Аналогично вышеуказанному процесс можно записать в следующем виде: Li ↔ Liz+ + ze−, где Li – восстановленное состояние внедренного лития; Liz+ – окисленное состояние лития; z – число перенесенных электронов; e− – заряд электрона.
В электрохимической ячейке принято, что ЭДС равна разности потенциалов правого и левого электродов: E = Er − El. ЭДС элемента положительна, когда реакция протекает самопроизвольно. Если ЭДС отрицательна, то самопроизвольно протекает обратная реакция. Стандартная ЭДС равна разности стандартных потенциалов: .
В условиях разомкнутой цепи и при отсутствии электронного переноса внутри электролита в ячейке чистый ток не течет. Тогда должен существовать баланс сил, действующих на все подвижные виды частиц в ячейке.
Как указано выше (см. подразд. 3.2), свойства многокомпонентного материала связаны со свойствами его компонентов с помощью химического потенциала отдельных видов частиц (например, i), т. е. химический потенциал частиц i в фазе j определяется как или Δμi = ΔGj, где Gj – мольная свободная энергия Гиббса фазы j; ni – мольная доля частиц i в фазе j. Наряду с температурой T и давлением p химический потенциал μ – интенсивная величина и не зависит от массы системы. Величина Gj фазы j изменяется с изменением количества частиц i. Поскольку для энергии Гиббса числа молей компонентов n1, …, nk являются экстенсивным переменными, то . Для однокомпонентной системы химический потенциал равен энергии Гиббса: μ1 = G / n1.
Однако аналогичное соотношение энергии Гиббса системы нельзя применять к интегральным термодинамическим функциям или потенциалам H, A, U:
Градиент ∆μi создает химическую силу, которая двигает частицы i в направлении уменьшения значений μi. При отсутствии реакции и движении частиц в электролите химическая сила уравновешивается электростатической силой из-за напряжения между электродами. Тогда в ячейке с электролитом энергетический баланс можно записать для одного вида частиц i, т. е. Δμi = −ziFE, где zi – количество элементарных зарядов, переносимых частицами (ионами) вида i в электрохимической ячейке.
Другими словами, если в системе протекают как химические, так и электрические процессы, то равенство электрохимического потенциала (electrochemical potential – ) каждого i-го компонента во всех точках системы является условием равновесия. Тогда для электрохимического переноса i-го компонента получаем:
. (5)
Таким образом, например, при образовании фазы AxB1 − x в электроде измеренная зависимость E = f (T) определяет характер ΔμA = f (T). А это значит, что ΔμA позволяет вычислить парциальные для компонента А энтропию (ΔSA) и энтальпию (ΔHA) образования фазы AxB1 − x:
Зависимости парциальных для компонента А величин от состава в пределах от x = 0 до x позволяет по уравнению Гиббса–Дюгема рассчитать интегральные величины:
.
3.3. Атомная структура
Как известно, SiC имеет десятки политипов. Эти политипы представляют числом, за которым следует буква (C, H, R). Число обозначает количество бислоев кремния и углерода, которые возникают перед повторяющейся последовательностью слоев. Буква представляет собой кристаллическую структуру, где буква C используется для кубической, R – для ромбоэдрической и H – для шестиугольных структур [12, 13]. Из многочисленных политипов (в частности, 3C–, 4H– и 6H–SiC) чисто кубической структурой является 3C (β-SiC), а из гексагональных – структура 2H (α-SiC). Структура и последовательность укладки атомов в политипах известны.
Ниже рассмотрим результаты DFT расчетов, которые позволяют описать влияние размерного эффекта на общую энергию системы. В DFT расчетах малый вклад (по сравнению с кинетическими и кулоновскими членами) обменно-корреляционной энергии в полную энергию учитывали с использованием GGA PBE функционала.
На рис. 3 показаны оптимизированные атомные структуры 2 × 2 × 1 суперъячеек политипа 4H–SiC и 4H–SiC–Liads. DFT GGA PBE рассчитанные оптимизированные параметры решеток бинарных соединений граничных систем в Si–C–Li приведены в табл. 1.
Рис. 3. Оптимизированные атомные структуры 2 × 2 × 1 суперъячеек 4H–SiC (а) и 4H–SiC–Liads (б).
Таблица 1. DFT GGA PBE оптимизированные параметры элементарной ячейки соединений суперъячеек 4H–SiC (гексагональная сингония), α-Li2C2 (орторомбическая сингония) и LiSi (тетрагональная сингония)
Соединение | Пространственная группа (пр. гр.) | Параметры элементарной ячейки, Å | ||
а | b | c | ||
4H–SiC α-Li2C2 LiSi | P63mc, (№ 186) Immm, (№ 71) I41/a, (№ 88) | 3.092, 3.0798 [1] 3.647, 3.65201 [12] 9.352, 9.353 [23] | 3.092, 3.0798 [1] 4.845, 4.83122 [12] 9.352, 9.353 [23] | 10.117, 10.0820 [1] 5.411, 5.43441 [12] 5.752, 5.753 [23] |
Сравнение DFT GGA расчетных (см. табл. 1) и экспериментальных данных (ссылки) для 4H–SiC [41], α-Li2C2 [42] и LiSi [23] показывает, что параметры кристаллических решеток этих фаз хорошо согласуются между собой. Другие экспериментальные данные, например для 4H–SiC (a = 3.08051(6), b = 3.08051(6), c = 10.08480(4) Å [41]), также хорошо согласуются с расчетными параметрами, указанными в табл. 1.
3.4. Энергия адсорбции
DFT GGA PBE расчеты энергии адсорбции () в случае адсорбции одного атома лития Liads на подложке 4H–SiC показывают, что адсорбция Liads является экзотермической реакцией. Это озна чает, что на поверхности 4H–SiC литирование термодинамически возможно. Результаты расчетов в системе 4H–SiC–Liads приведены в табл. 2.
Таблица 2. DFT GGA PBE рассчитанные значения длин адсорбционных связей (Å) и энергии адсорбции (эВ) в различных положениях Liads на подложке 4H – SiC (n-тип)
Положение Liads | DFT GGA PBE | Модельный расчет [43] | |
d, Å | , эВ | , эВ | |
T (top C) T (top Si) B H | 1.67 1.69 2.17 2.19 | 0.27 0.11 0.12 0.37 | 0.45 0.41 |
Значение кроме положения адатома на SiC-подложке зависит также от межатомных расстояний. Различное расположение адатома Liads на сайтах подложки 4H–SiC приводит к отличиям в значениях . Наиболее стабильным положением адатома Liads в системе 4H–SiC–Liads является Н-сайт, т. е. когда адатом Liads расположен в полом положении на подложке 4H–SiC.
Плотности электронных состояний (DOS). В наших DFT GGA PBE расчетах электронной структуры соединений AnBm системы Si–C–Li энергия разделения основных и валентных состояний потенциала GGA составляла –7.11 эВ.
Вычисленные значения постоянной решетки AnBm совпадали с экспериментальными значениями. DOS 4H–SiC–Liads (гексагональная сингония, пр. гр. P63mc, № 186, Z = 6). DFT GGA PBE расчетные изменения зонной структуры и плотности электронных состояний (DOS) суперъячеек 4H–SiC и 4H–SiC–Liads качественно аналогичны. Это связано с тем, что зоны Бриллюэна для этих структур имеют идентичные размеры элементарной ячейки. Рассчитанные DFT GGA PBE без учета эффекта спин-орбитальной связи зонная структура и DOS суперъячеек на основе 4H-SiC показывают следующее.
3.5. Электронная структура
Как и 4H–SiC зонная структура 4H–SiC–Liads 3 × 3 × 1 суперъячеек показывает, что она является полупроводником n-типа с непрямой шириной запрещенной зоны Eg = 2.16 эВ (рис. 4, а). На рис. 4, б–г приведены рассчитанные общая (рис. 4, б) и парциальная плотности состояний PDOS (рис. 4, в) на основе 4H–SiC и для сравнения PDOS системы SWH–SiC–Liads (рис. 4, г), содержащей дефект Стоуна–Уэльса (SW) [8].
Рис. 4. DFT GGA PBE рассчитанные электронная зонная структура (а), полная DOS (б) и парциальная плотности состояний PDOS (в) 3 × 3 × 1 суперъячеек на основе 4H–SiC и SW–SiC–Liads (г). В PDOS показаны отдельные вклады каждой атомной орбитали без учета эффекта спин-орбитальной связи. На рис. в, г: 1 – полная DOS; 2 – PDOS для Si; 3 – PDOS для C; 4 – PDOS для Li. Уровень Ферми установлен на 0 эВ.
Вычисленное значение Eg = 2.16 эВ для n-типа 4H–SiC без учета эффекта спин-орбитальной связи отличается от экспериментальной величины Eg = 3.26 эВ для чистого 4H–SiC [1] и близко к DFT расчетному значению Eg = 2.2 эВ [44, 45].
Сравнение DFT расчетных и экспериментальных значений легированных полупроводников обычно показывает сужение расчетных Eg. Сужение запрещенной зоны 4H–SiC–Liads в DFT расчетных значениях, связано с ограничениями метода расчета и с малым вкладом адатома Liads в электронную структуру.
В модифицированных вариантах ab initio расчетов использование различных квазичастичных коррекций собственной энергии электрона позволяет получить ab initio расчетные Eg, согласующиеся с экспериментальными Eg [33, 34].
DFT GGA расчеты показывают отсутствие магнитного момента в 4H–SiC–Liads. Для электронов со спином вверх и со спином вниз РDOS оказываются одинаковыми (см. рис. 4, б). Это указывает на отсутствие магнитной поляризации атомов лития в данной структуре.
Абсорбция Liads на подложке 4H–SiC сдвигает пики DOS относительно уровня Ферми EF чуть вправо. По сравнению с 4H–SiC такой сдвиг в пиках DOS суперъячейки 4H–SiC–Liads означает, что адатом Liads передает часть электронов в 4H–SiC и за счет этого энергетические состояния атомов слабо смещаются. Когда адатом Liads адсорбируется на поверхности 4H–SiC, интенсивность пиков DOS s-состояния электронов атомов становится слабой. В спектре DOS наблюдаются только сдвиги и уширения пиков р-состояния.
За счет низкой концентрации лития (менее 1 ат. %) полная плотность электронных состояний суперъячейки 4H–SiC–Liads сохраняет форму DOS чистого 4H–SiC (см. рис. 4, б). В этом случае вблизи энергии Ферми основной вклад в DOS вносят 2р-состояния углерода (C–2р) и узкое 2р-состояние кремния (Si–2р). Таким образом, за счет передачи электронов s-состояния адатома Liads в 4H–SiC пики DOS р-состояния смещаются.
Локальная плотность состояний атомов в α-Li2C2 состоит из парциальных вкладов PDOS орбиталей как лития, так и углерода (рис. 5, a, б).
Рис. 5. Полная (DOS) и парциальная электронная плотность состояний (PDOS) α-Li2C2 с орторомбической сингонией. На рис. а: 1 – DOS; 2 – PDOS C2s-2p-состояние; 3 – PDOS Li1s-состояние. На рис. б: DOS [15]. Уровень Ферми установлен на 0 эВ.
PDOS Li 1s-состояния незначительная, проявляется вблизи уровня Ферми (4–8 эВ) и при низких энергиях (от 0 до –4 эВ). Вклад гибридизации атомных орбиталей C2s–2p (sp1) в спектре PDOS α-Li2C2 в указанном интервале энергий характеризуется более сильными пиками. PDOS орбиталей C2s соответствуют в основном отрицательным энергиям, а парциальные электронные состояния вблизи уровня Ферми соответствуют C2p-состояниям. В спектре DOS α-Li2C2 спин вверх и спин вниз плотности состояний симметричны и поэтому в α-Li2C2 локальный магнетизм не обнаружен. Указанное выше согласуется с DFT расчетами DOS α-Li2C2 [15].
DOS LiSi (тетрагональная сингония, пр. гр. I41/a, № 88, Z = 16). Согласно фазовой диаграмме системы Li–Si среди соединений LimSn три состава (Li22Si5, Li12Si7 и LiSi) образуются по перитектической реакции [21]. В частности, LiSi плавится инконгруэнтно при 743 К.
Рассчитанные параметры кристаллической решетки LiSi (см. табл. 1), межатомные расстояния (Li–Li, 2.67 Å; Si–Si 2.47 Å; Li–Si 2.63 Å) и валентные углы согласуются с литературными данными. 16 атомов Li и 16 атомов Si упорядочены в элементарной ячейке. Так как LiSi имеет узкую запрещенную зону 0.057 эВ, то в полном DOS запрещенная зона LiSi не обнаруживается. Сильная s-p-гибридизация в фазе LiSi приводит к тетраэдрической структуре sp3. Поэтому ширина запрещенной зоны LiSi меньше, чем Eg кристаллической фазы чистого Si. В спектре DOS LiSi энергии 1s22s1 состояний для Li незначительные. Однако присутствие Li в фазе LiSi снижает степень s-p-гибридизации.
Плотность состояний электронов LiSi в области энергий от –12 до 2 эВ показана на рис. 6 [23]. Расщепление между 3s- и 3p-состояниями Si увеличивается при переходе от LiSi к более высоким литированным состояниям Li1 − xSi.
Рис. 6. Электронная плотность состояний DOS соединения LiSi: 1 – Si3s-состояние; 2 – Si3p-состояние. Уровень Ферми установлен на 0 эВ.
3.6. Энергия образования
Рассмотрим энтальпию образования бинарного соединения AmBn. Изменение стандартной энтальпии образования одного моля данного химического соединения из входящих в него компонентов при температуре T в термодинамике записывается как
, (6)
где – энтальпия образования химического соединения при 0 K; ΔCp – мольная теплоемкость вещества при постоянном давлении.
Принимается, что в соединении AmBn отсутствует фазовое превращение. Тогда величину соединения AmBn можем вычислить уравнением
(7)
Здесь энтальпии образования простых веществ элементов А и В, т. е. величины и , равны нулю. Величина Cp соединений AmBn системы Si–C–Li не сильно отличается от суммы справочных [4, 34, 35] данных Cp атомарных элементов А и В при 298 K (рис. 7).
Рис. 7. Температурная зависимость теплоемкости Сp соединения Li2C2 [6].
Это соответствует правилу Неймана–Коппа. Поэтому в расчетах энергии образования A1 – xBx при 298 K изменение Cp = f (T) в интервале 0–298 К принимали равным нулю.
Учитывая вышеуказанное, можем принять, что и эту величину заменить изменением внутренней энергии . Тогда получим, что
. (8)
С другой стороны, величина характеризует энергию образования устойчивой конфигурации соединения AmBn. С учетом этого для DFT расчетов энергии образования Ef (AmBn) на один атом имеем:
. (9)
DFT GGA вычисленные нами по этой формуле энтальпии образования соединений AmBn системы Si–C–Li приведены в табл. 3.
Таблица 3. DFT GGA вычисленные энтальпии образования соединений при 0 К (на формульную единицу) системы Si–C–Li. Использованы стандартные состояния элементов – чистый Li (пр. гр. № 229 – Im3m, Si (пр. гр. № 227 – Fd3m) и C (графит, пр. гр. № 194 – P63/mmc) при 298.15 К
Соединение | , кДж/моль | −ΔfH0 (298.15 K), кДж/моль |
DFT GGA | Литература | |
α-SiC | 64.1 | |
α-Li2C2 | 61.1 | 68.4 [6] |
| Li17Si4 | 462.1 | 460 [47] |
| Li21Si5 | 597.1 | 634.4 [26] |
| Li4,13Si | 133.4 | |
| Li13Si4 | 307.1 | 304 [28] |
| Li7Si3 | 260.5 | |
| Li12Si7 | 237.2 | |
| LiSi | 39.4 |
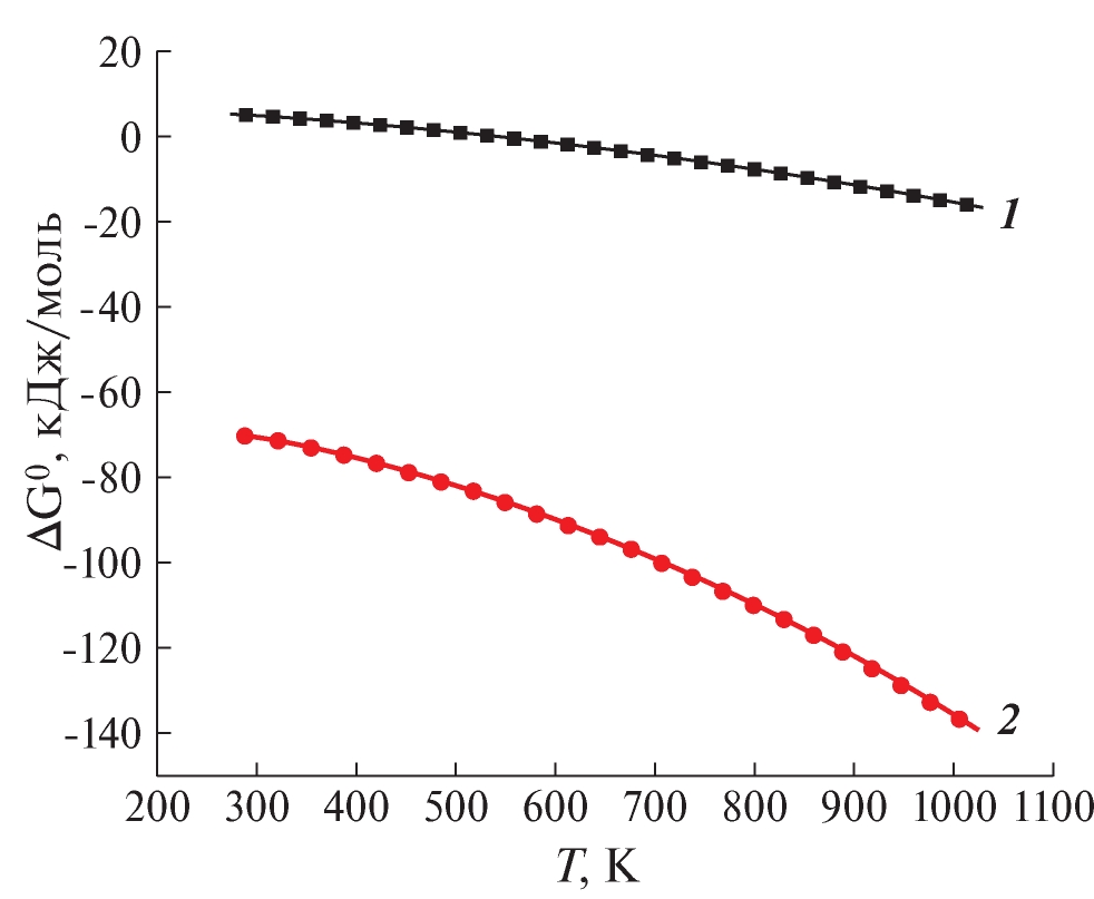
Направление протекания твердофазных реакций в сложных системах и возможность образования промежуточных фаз определяют с учетом изменения свободной энергии Гиббса от температуры реакций . Анализ экспериментальных данных [6] соединений системы Si–C–Li показывает следующее. Зависимости для бинарных соединений α-SiC (гексагональный политип) и α-Li2C2 сильно отличаются друг от друга. Однако в интервале 295–300 К, т. е. при 298 К, значения и соединений Si–C–Li близки между собой, и они мало меняются в этом интервале температуры (рис. 8).
Рис. 8. Аппроксимированные нами экспериментальные зависимости [6] соединений: 1 – α-SiC; 2 – α-Li2C2.
Анализ фазовых равновесий граничных подсистем Si–C, C–Li, Si– Li трехкомпонентной системы Si–C–Li и термодинамических свойств соединений AmBn показывает, что в Si–C–Li не образуются тройные промежуточные фазы. Конноды в субсолидусной области на концентрационном треугольнике системы Si–C–Li определили с учетом расчетных энтальпии образования (табл. 3) и справочных [46] стандартных термодинамических потенциалов бинарных соединений AmBn.
3.7. Равновесие в системе Si–C–Li
Согласно правилу фаз Гиббса в трехкомпонентных системах в термодинамическом равновесии могут находиться не более пяти фаз. В случае системы Si–C–Li этому отвечает возможность протекания твердофазных реакций замещения или обмена типа “2 = 2” (т. е. два исходных реагента и два продукта взаимодействия):
; (10)
. (11)
По методике, аналогично описанной в работе [49], мы оценили вероятность протекания обратимых реакций (10 и 11) в системе Si–C–Li. С использованием справочных и DFT GGA расчетных данных энтальпии образования бинарных фаз построили изотермический разрез фазовой диаграммы Si–C–Li при 298 К (рис. 9).
Рис. 9. Изотермический разрез системы Si–C–Li при 298 К, построенный с учетом DFT GGA PBE расчетов.
Анализ изменения свободной энергии Гиббса для твердофазных обменных реакций LimSin–Li2C2 и LimSin–SiC показывает следующее. Реакция между LimSin и SiC протекает слева направо (значения ∆G, ∆H < 0), и продукты взаимодействия сосуществуют между собою. Это указывает на то, что термодинамически стабильные комбинации этих фаз образуют устойчивые разрезы LimSin–SiC. Таким образом, в Si–C–Li установлены стабильные конноды в твердом состоянии при 298 К.
3.8. Диффузионная поверхность
Поверхностная диффузия заметно влияет на процесс роста тонких пленок, формирование наноструктур на поверхности подложек и спекание керамики. Ниже рассмотрим закономерности диффузионных процессов, которые связаны с перемещением частиц на поверхностном слое образца твердого тела. Закономерности распределения диффундирующих примесей по глубине слоя образца, в частности в SiC, как при постоянном источнике, так и при ограниченном источнике диффузии, согласуются с экспериментальными данными. Диффузия примесей в SiC зависит от разных факторов: взаимодействие между диффундирующими частицами, образование поверхностных фаз, присутствие дефектов и т. д. Экспериментальные данные показывают, что литий диффундирует по глубине слоя SiC по междоузельному механизму.
Высокотемпературная диффузия является одним из основных этапов технологии получения материалов с заданными свойствами и производства полупроводниковых приборов. При этом введение примесей в матрицу осуществляют путем термической диффузии и/или ионной имплантации [50].
Рассмотрим закономерности диффузии, которая является самопроизвольным выравниванием концентрации диффундирующих частиц вглубь на участке поверхности пластины. Адсорбированная частица (атом, молекула и т. д.) может блуждать по поверхности (поверхностная диффузия) от одного адсорбционного центра к другому. В теории диффузии известны четыре основных механизма блужданий в твердом теле: 1) обмен с вакансией; 2) движение по междоузлиям; 3) обмен атомов; 4) циклическое перемещение атомов.
Решение задачи движущегося фронта диффузии можно использовать для моделирования физико-химических процессов, связанных с распространением фронта диффузии, в частности при описании процессов высокотемпературной диффузии для областей, форма которых изменяется со временем. Решение задачи движущегося фронта диффузии можно представить функцией, характеризующейся тем, что в области ее определения существует подобласть, в которой функция обладает большим градиентом. Эта подобласть называется внутренним переходным слоем. В нестационарном случае положение переходного слоя изменяется со временем. Это затрудняет численное решение задачи. В таком случае используют аналитический подход.
При диффузии, обусловленной только градиентом концентрации, выражение для потока диффундирующего вещества-примеси имеет следующий вид: J = –D grad N, где J – вектор плотности потока диффундирующего вещества; D – коэффициент диффузии; N – концентрация атомов диффундирующего вещества. Знак “минус” в выражении указывает, что диффузионный перенос вещества происходит в направлении уменьшения концентрации примеси.
Рассмотрим задачи диффузии из источника постоянной и непостоянной мощности источника (начальная концентрация внешнего источника примеси постоянная или непостоянная) для предельного случая, когда коэффициент диффузии по чистой поверхности равен нулю.
Диффузионное распределение с внешним постоянным источником примеси обеспечивает непрерывный поток к поверхности пластины образца. Это со временем приводит к увеличению общей концентрации примеси на единицу площади или дозы (Q): , где N(x,t) – концентрация примесей по глубине x пластины в момент времени t; N0 – начальная концентрация примесей на поверхности пластины образца. С течением времени фронт диффузии перемещается вглубь пластины, в то время как поверхностная концентрация остается постоянной. Такое перемещение связано с увеличением времени диффузии, повышением температуры или их комбинацией.
Закономерности диффузии с ограниченным источником с непостоянной мощностью и тонким слоем примеси, размещенным на поверхности пластины образца, отличаются от диффузии с внешним постоянным источником. Если для описания граничных условий на поверхности использовать импульсную функцию, т. е. дельта-функцию Дирака, то решение движения фронта диффузии можно находить распределением Гаусса: . Дельта-функция Дирака имеет действительный номер строки, равной нулю во всех точках, кроме начала координат, интеграл которого равен 1 по всей действительной линии.
На рис. 10 сопоставлены общие зависимости N (t) = f (x) для указанных двух случаев диффузии примеси по глубине x пластины в момент времени t при постоянном источнике и ограниченном источнике. Получаются хорошие согласия модельного решения с экспериментальными данными, например для диффузионного профиля примесей в кремнии [51] и самодиффузии в SiC [52] при различных режимах диффузии.
Рис. 10. Распределение диффундирующей примеси по глубине в твердом слое: a – при постоянном источнике; б – при ограниченном источнике.
Для первого случая, т. е. для задачи фронта диффузии из источника постоянной мощности (внешний источник примеси постоянный), решение уравнения показывает, что фронт диффузии перемещается в глубь пластины по мере увеличения произведения величины температурно-временного воздействия, т. е. длина диффузии – Dt; в это время поверхностная концентрация остается постоянной. Здесь символ erfc означает дополнение (до единицы) функции ошибок. Такое перемещение частиц связано с увеличением времени диффузии, повышением температуры или их комбинацией (рис. 10, а).
Для второго случая, т. е. для фронта диффузии с ограниченным источником примеси, из диффузионного профиля примеси в твердом слое видно, что доза примеси остается постоянной на всем протяжении. Это приводит к тому, что площадь под кривой распределения Гаусса остается постоянной. Поверхностная концентрация уменьшается со временем диффузии примеси в образец (рис. 10, б).
Экспериментальных данных по диффузии примесей в 6H–SiC относительно больше, чем в других политипах SiC, в том числе для системы 6H–SiC–Lidif [53, 54]. Максимальный предел растворимости примеси лития в 6H–SiC при температурах выше 2500оС составляет 1.2 × 1018 см–3. Скорость диффузии примесей в SiC очень мала. При диффузии в SiC разные примеси мигрируют по-разному, например, частицы В и N – через вакансии Si/C (рис. 11, а), а частицы Be, H, Li диффундируют в междоузлия (рис. 11, б).
Рис. 11. Схемы расположения чужеродного атома по вакансии при диффузии.
Из рис. 11 видно, что при диффузии растворенного вещества замещения (темный кружок) его атом перемещается, перескакивая в вакансию с ее левой стороны (см. рис. 11, а), вправо (см. рис. 11, б) на одно расстояние до ближайшего соседа атомов регулярной кристаллической решетки матрицы.
Из рис. 12 видно, что при механизме диффузии чужеродного атома по межузельному взаимодействию в кристалле может иметь место: а) собственное междоузлие (O в центре ячейки решетки) сблизилось с замещающим чужеродным атомом (темный кружок); б) чужеродный атом поменял свое исходное положение с собственным междоузлием. Таким образом, чужеродный атом временно стал междоузлием, в то время как первоначальное собственное междоузлие исчезло, заняв правильный узел решетки. Далее чужеродный атом снова может занять обычное место в решетке, вытолкнув собственный атом в междоузлие, и т. д.
Рис. 12. Схемы чужеродного атома по междоузлиям расположения при диффузии.
3.8.1. Энергия активации диффузии
Нами проанализированы концентрационные профили примеси лития, полученные горячей имплантацией ионов 7Li+, при диффузии лития в объем 6H–SiC p-типа. Для формирования диффузионного источника, например, литий вводили в кристалл 6H–SiC p-типа путем имплантации ионов 7Li+ с энергией 30 кэВ [53]. Полученные образцы 6H–SiC–Lidif отжигали в вакууме в интервале температур 400–700°C в течение от 0.25–16 ч. Масс-спектрометрические измерения вторичных ионов Li+ показывают, что при ионной имплантации литий в 6H–SiC создает дефекты вблизи диффузионного профиля, т. е. в профиле распределения примесных атомов и дефектов. Предполагается, что частицы лития захватываются остаточными примесями (бора) в 6H–SiC при диффузии в объем. Эффективный коэффициент диффузии лития в 6H–SiC p-типа имеет энергию активации 2.1 эВ. Относительная погрешность оценки составляет ± 25% [53].
Таким образом, с учетом экспериментальных данных мы оценили энергию активации диффузии () лития в 6H–SiC в двух температурных интервалах (769–973 К) [53] (рис. 13, а) и (1873–2673 К) [54] (рис. 13, б) из соотношения D (T) = D0exp (−Ea / RT).
Рис. 13. Зависимость эффективного коэффициента диффузии лития от обратной температуры отжига в образце 6H–SiC–Lidif p-типа. Вычисленным нами значениям наклона указанной зависимости соответствуют энергии активации 2.1 эВ в интервале (769–973 К) [53] и 1.57 эВ в интервале (1873–2673 К) [54] соответственно.
Для сравнения на основе экспериментальных результатов системы Si–Lidif [51] нами вычислены также диффузионные характеристики по распределению лития на поверхности кремния (табл. 4).
Таблица 4. Вычисленная нами энергия активации диффузии (, эВ) в системах 6H–SiC–Lidif p-типа и Si–Lidif с учетом экспериментальных данных
Система | Интервал температуры диффузии, К | |
, эВ | ||
6H–SiC–Lidif | 769–973 К [53] | 1873–2673 К [54] |
2.1 | 1.57 | |
Si–Lidif | 773–1685 К [51] | |
0.275 | ||
Сравнительный анализ данных таблицы показывает, что в системе 6H–SiC–Lidif энергия активации диффузии лития в двух температурных интервалах (769–973 К) [53] и (1873–2673 К) [54] характеризуется различными значениями. В высокотемпературном диапазоне энергия активации уменьшается.
3.9. Другие стехиометрические фазы в Si–C
Энергия образования химических соединений, в частности 2D Si1 − xCx, их молекулярная конфигурация, структура, стабильность и свойства сильно зависят от атомного соотношения компонентов, а также от концентрации и природы примесей и/или легирующих компонентов. Помимо вышеупомянутых проблем известно, что Si–С существует в более чем 250 политипах. В частности, кубическая 3C и гексагональные политипы 2H–, 4H–, 6H–SiC соответствуют разному расположению атомов (или стекингу) по схемам AB, ABCА, ABCB и/или ABCACB. Во всех политипах SiС имеются связи Si–Si и C–C; каждый Si окружен 4 атомами углерода, и наоборот, каждый атом углерода C связан с 4 атомами Si (рис. 14).
Рис. 14. Расположение атомов в политипах 3C-, 4H-, Eg по схемам AB, ABCB и ABCACB.
В зависимости от стехиометрии и природы химической связи, например, монослой 2D Si1 − xCx может вести себя как полупроводник, полуметалл или топологический изолятор [55]. Это усложняет процесс роста Si1 − xCx и делает выбор состава конкретного политипа SiС важным.
Из T − x фазовой диаграммы Si–С следует, что в стандартных условиях только стехиометрический состав SiС является стабильной структурой (рис. 15) [56].
Рис. 15. T – x фазовая диаграмма системы Si–C [56].
Согласно DFT расчетным данным в системе Si–С могут образоваться метастабильные составы , в частности составы Si3C и SiC3, которые имеют отрицательную энтальпию образования (рис. 16) [57]. Для двух политипов состава Si3C (Cmmm и ) и состава SiC3 () расчетная ширина запрещенной зоны составляет 1.4, 1.1 и 2.4 эВ соответственно.
Рис. 16. DFT расчетная концентрационная зависимость энтальпии образования бинарных фаз системы Si–C: 1 – наш DFT расчет; 2 – [58]; 3 – [57].
Для α–SiС (твердый; гексагональная структура) приводятся также другие значения энтальпии образования: = –71.55 кДж/моль [58].
ВЫВОДЫ
Проанализирована связь между химическим потенциалом и электрохимическим потенциалом i-го компонента в электрохимической ячейке. В условиях равновесия связь между химическим потенциалом (Δμi) i-го компонента и электрохимическим потенциалом () в многокомпонентной электрохимической ячейке определяется следующим равенством: . Здесь величина для одного отдельного вида частиц связана со свойствами других компонентов ячейки, когда химическая движущая сила (E) уравновешена внешним противодействующим напряжением, где zi – количество элементарных зарядов, переносимых ионами вида i в электрохимической ячейке.
Методом DFT GGA PBE проведены ab initio расчеты адсорбции лития (AmBn = 4H–SiC, α-Li2C2, LimSin) на подложке 4H–SiC, моделированы атомные структуры, зонные и электронные свойства и термодинамические свойства 2 × 2 × 1 и 3 × 3 × 1 суперъячеек бинарных соединений ) системы Si–C–Li.
Оптимизированные параметры элементарной ячейки соединений суперъячеек 4H–SiC (P63mc (№ 186), a = 3.092, b = 3.092, c = 10.117 Å), α-Li2C2 (Immm (№ 71) = 3.647, a = 4.845, b = 5.411 Å) и LiSi (I41/a (№ 88), a = 9.352, a = 9.352, c = 5.752 Å) хорошо согласуются с экспериментальными данными.
Установлено, что в 3 × 3 × 1 суперъячейке наиболее стабильным положением адатома Liads на подложке 4H−SiC ⟨Liads⟩ является такая укладка, когда адатом Liads находится в полом положении (Н-сайт). В этом случае энергия адсорбции ( = –0.37 эВ) по абсолютной величине наибольшая по сравнению с расположением Liads сверху атомов Si (и/или C) (T-сайт; = –0.27 эВ; = –0.11 эВ) и мостиковой позиции (B-сайт; = –0.12 эВ). Другими словами, расположени Liads на подложке 4H–SiC в углублениях шестичленного кольца Si–C связи (H-сайт) более предпочтительно, чем в мостиковых участках между Si–С связями (B-сайт) и сверху атомов подложки (тетраэдрическая конфигурация; T-сайт). В суперъячейке 4H−SiC ⟨Liads⟩ длина адсорбционной связи dads адатома Liads зависит от положения Liads и вида атомов (Si и/или C-грань) на подложке. В полом (Н-сайт), сверху атомов (Si и/или C-грань; Т-сайт) и мостиковом (B-сайт) положениях адатома длина связи dads имеет следующие значения (Å): 2.19, 1.67–1.69 и 2.17 соответственно.
Энергия адсорбции адатома структуры 4H−SiC ⟨Liads⟩ по абсолютной величине меньше, чем у дефектного карбида кремния 4H–SiC. Для конфигурации 4H−SiC ⟨Liads⟩ в упаковке адатома лития в Н-сайте значение составляет –0.37 эВ (Н-сайт).
Согласно DFT GGA PBE расчетам 4H−SiC ⟨Liads⟩ является полупроводником b-типа с непрямой шириной запрещенной зоны. Без учета эффекта спин-орбитальной связи рассчитанная нами ширина запрещенной зоны 3 × 3 × 1 суперъячейки 4H–SiC составляет Eg = 2.16 эВ. Это близко к известному DFT расчетному значению Eg = 2.2 эВ и меньше экспериментального Eg = 3.26 эВ для 4H–SiC. Модифицированные варианты ab initio расчетов позволяют корректировать энергию электрона и получить значени Eg 4H–SiC, согласующееся с экспериментальными данными Eg.
Равновесное состояние структуры 4H−SiC ⟨Liads⟩ определяется перераспределением заряда в основном между атомами Si и углерода C из-за орбитальной гибридизации атомов. Происходит перенос электронов лития в выгодную адсорбционную область (Н-сайт), в 4H–SiC–Liads, где расстояния между Liads и атомами 4H–SiC уменьшаются. Абсорбция Liads сдвигает пики электронной плотности (DOS) суперъячейки 4H−SiC ⟨Liads⟩ относительно уровня Ферми EF чуть вправо. Такой сдвиг в DOS означает, чтоLiads передает часть электронов в 4H–SiC и за счет этого энергетические состояния атомов слабо смещаются.
Парциальные вклады PDOS орбиталей как лития, так и углерода формируют плотность состояний атомов в широкозонном α-Li2C2 = 3.2 эВ). Спектр PDOS α-Li2C2 характеризуется пиками гибридизированных атомных орбиталей углерода C2s-2p (sp1), где C2s-состояния соответствуют в основном отрицательным энергиям. Углеродные 2p-состояния располагаются вблизи уровня Ферми. В α-Li2C2 спин вверх и спин вниз состояния DOS симметричны и локальный магнитный момент не обнаружен. В полном DOS соединения LiSi очень узкая запрещенная зона не обнаруживается, хотя по экспериментальным данным LiSi имеет запрещенную зону 0.057 эВ. Отсутствие Eg в LiSi связано с s-p-гибридизацией, приводящей к тетраэдрической структуре sp3. Энергии 1s22s1 состояний лития в спектре DOS LiSi незначительные. Присутствие Li в фазе LiSi снижает степень s-p-гибридизации.
DFT GGA PBE расчеты показывают, что вычисленная энтальпия образования соединений (AmBn = 4H–SiC, α-Li2C2, LimSin) системы Si–C–Li при температуре 298 K в среднем для всех AmBn отличается от экспериментальных данных на приблизительно на 4%. Построенный изотермический разрез фазовой диаграммы твердого состояния Si–C–Li и термодинамические параметры ключевых соединений (α-SiC, α-Li2C2 и LimSin) позволяют определить области возможных трехфазных равновесий.
Анализ закономерностей распределения диффундирующих примесей по глубине слоя в SiC, как при постоянном источнике, так и при ограниченном источнике диффузии, показывает, что они согласуются с экспериментальными зависимостями. С учетом двух разных экспериментальных данных по диффузии лития в гексагональном политипе 6H–SiC, соответственно в двух температурных интервалах (769–973 К) и (1873–2673 К), вычислена энергия активации диффузии лития, которая в указанных температурных интервалах имеет значения, соответственно, 2.1 и 1.57 эВ.
БЛАГОДАРНОСТИ
Авторы признательны Р.Ю. Алиярову за полезные обсуждения.
ФИНАНСИРОВАНИЕ
Настоящая работа выполнена при частичной поддержке Фонда развития науки при Президенте Азербайджанской Республики (проект EİF-BGM-4-RFTFl/2017-21/05/l-M-07) и Российского фонда фундаментальных исследований (проект 18-57-06001 № Az a 2018).
КОНФЛИКТ ИНТЕРЕСОВ
Авторы заявляют, что у них нет конфликта интересов.
Об авторах
М. М. Асадов
Институт катализа и неорганической химии им. М.Ф. Hагиева; Азербайджанский государственный университет нефти и промышленности
Автор, ответственный за переписку.
Email: mirasadov@gmail.com
Азербайджан, Баку; Баку
С. С. Гусейнова
Институт физики Министерства науки и образования Азербайджана
Email: mirasadov@gmail.com
Азербайджан, Баку
С. Н. Мустафаева
Институт физики Министерства науки и образования Азербайджана
Email: mirasadov@gmail.com
Азербайджан, Баку
С. О. Маммадова
Институт физики Министерства науки и образования Азербайджана
Email: mirasadov@gmail.com
Азербайджан, Баку
В. Ф. Лукичев
Физико-технологический институт им. К.А. Валиева Российской академии наук
Email: lukichev@ftian.ru
Россия, Москва
Список литературы
- Kimoto T., Cooper J.A. Fundamentals of Silicon Carbide Technology. Growth, Characterization, Devices, and Applications. John Wiley & Sons Singapore Pte. Ltd, 2014. 538 p. ISBN978-1-118-31352-7.
- Fan Y., Deng C., Gao Y., Ding Y., Wu Y., Mo S., Yao Y., Liang B., Lu S., Qi W., Tao T. Highly reversible lithium storage in Li2C2 nanosheets // Carbon. 2021. V. 177. P. 357–365. https://doi.org/10.1016/j.carbon.2021.02.095
- Guo J., Dong D., Wang J., Liu D., Yu X., Zheng Y., Wen Z., Lei W., Deng Y., Wang J., Hong G., Shao H. Silicon‐Based Lithium Ion Battery Systems: State‐of‐the‐Art from Half and Full Cell Viewpoint // Advanced Functional Materials. 2021. 2102546. P. 1–65. https://doi.org/10.1002/adfm.202102546
- Huggins R.A. Advanced Batteries — Materials Science Aspects. 1st ed., Science+Business Media, LLC. New York, 2009. 474 p.
- Drüe M., Kozlov A., Seyring M., Song X., Schmid-Fetzer R., Rettenmayr M. Phase formation in the ternary system Li–Si–C // Journal of Alloys and Compounds. 2015. S0925838815309312. P. 1–20. https://doi.org/10.1016/j.jallcom.2015.08.235
- Liang S.-M., Drüe M., Kozlov A., Rettenmayr M., Schmid-Fetzer R. Key experiments and challenging thermodynamic modeling of the Li–Si–C system // Journal of Alloys and Compounds. 2017. V. 698. P. 743–753. https://doi.org/10.1016/j.jallcom.2016.12.271
- Drüe M., Liang S.-M., Seyring M., Kozlov A., Song X., Rettenmayr M., Schmid-Fetzer R. Phase formation in alloy-type anode materials in the quaternary system Li — Sn–Si–C // International Journal of Materials Research. 2017. V. 108. No. 11. 146.111559. P. 933–941. https://doi.org/10.3139/146.111559
- He X., Tang A., Li Y., Zhang Y., Chen W., Huang S. Theoretical studies of SiC van der Waals heterostructures as anodes of Li-ion batteries // Applied Surface Science. 2021. V. 563. 150269. P. 1–10. https://doi.org/10.1016/j.apsusc.2021.150269
- Vasilevskiy K., Wright N.G. Historical Introduction to Silicon Carbide Discovery, Properties and Technology. Ch. 1. In book: Advancing Silicon Carbide Electronics Technology II. Materials Research Foundations. 2020. V. 69. P. 1–62. https://doi.org/10.21741/9781644900673-1
- Kong L., Chai C., Song Y., Zhang W., Zhang Z., Yang Y. Structural, elastic, electronic, and anisotropic properties of Pbca-SiC and Pbcn-SiC // AIP Advances. 2021. V. 11. 045107. P. 1–11. https://doi.org/10.1063/5.0044672
- Petersen R.J., Thomas S.A., Anderson K.J., Pringle T.A., May S., Hobbie E.K. Silicon-Carbide Nanocrystals from Nonthermal Plasma: Surface Chemistry and Quantum Confinement // The Journal of Physical Chemistry C. 2022. P. 1–10. https://doi.org/10.1021/acs.jpcc.2c03948
- Ruschewitz U., Pöttgen R. Structural Phase Transition in Li2C2 // Zeitschrift für anorganische und allgemeine Chemie. 1999. V. 625. No. 10. P. 1599–1603. https://doi.org/10.1002/(sici)1521-3749(199910)625:10<1599:: aid-zaac1599>3.0.co;2-j
- Ruprecht B., Billetter H., Ruschewitz U., Wilkening M. Ultra-slow Li ion dynamics in Li2C2 — on the similarities of results from7Li spin-alignment echo NMR and impedance spectroscopy // Journal of Physics: Condensed Matter. 2010. V. 22. 245901. P. 1–10. https://doi.org/10.1088/0953-8984/22/24/245901
- Johanna N., Sumit K., Peter L., Daryn B., Ulrich H. Structural behavior of the acetylide carbides Li2C2 and CaC2 at high pressure // The Journal of Chemical Physics. 2012. V. 137. No. 22. 224507. P. 1–9. https://doi.org/10.1063/1.4770268
- Tian N., Gao Y., Li Y., Wang Z., Song X., Chen L. Li2C2, a High-Capacity Cathode Material for Lithium Ion Batteries // Angewandte Chemie International Edition. 2016. V. 5. No. 2. P. 644–648. https://doi.org/10.1002/anie.201509083
- Ali S. Opto-Electronic Properties of Li2C2 Polymorphs // Madridge Journal Nanotechnol Nanosci. 2017. V. 2. No. 1. P. 73–75. https://doi.org/10.18689/mjnn-1000113
- Gu M., He Y., Zheng J., Wang C. Nanoscale silicon as anode for Li-ion batteries: The fundamentals, promises, and challenges // Nano Energy. 2015. S221128551500350X. P. 1–18. https://doi.org/10.1016/j.nanoen.2015.08.025
- Huggins R.A. Advanced Batteries. Springer Science+Business Media, LLC, 2009. 474 p.
- Obrovac M.N., Christensen L. Structural Changes in Silicon Anodes during Lithium Insertion/Extraction // Electrochemical and Solid-State Letters. 2004. V. 7. No. 5. P. A93—A96. https://doi.org/10.1149/1.1652421
- Wu H., Cui Y. Designing nanostructured Si anodes for high energy lithium ion batteries // Nano Today. 2012. V. 7. No. 5. P. 414–429. https://doi.org/10.1016/j.nantod.2012.08.004
- Morachevskii A.G., Demidov A.I. Lithium-silicon alloys: Phase diagram, electrochemical studies, thermodynamic properties, application in chemical power cells // Russian Journal of Applied Chemistry. 2015. V. 88. No. 4. P. 547–566. https://doi.org/10.1134/S1070427215040011
- Wang P., Kozlov A., Thomas D., Mertens F., Schmid-Fetzer R. Thermodynamic analysis of the Li–Si phase equilibria from 0 K to liquidus temperatures // Intermetallics. 2013. V. 42. P. 137–145. https://doi.org/10.1016/j.intermet.2013.06.003
- Kim H., Chou C.-Y., Ekerdt J.G., Hwang G.S. Structure and Properties of Li–Si Alloys: A First-Principles Study // The Journal of Physical Chemistry C. 2011. V. 115. P. 2514–2521. https://doi.org/10.1021/jp1083899
- Chiang H.-H., Lu J.-M., Kuo C.-L. First-principles study of the structural and dynamic properties of the liquid and amorphous Li–Si alloys // Journal of Chemical Physics. 2016. V. 144. 034502. P. 1–14. https://doi.org/10.1063/1.4939716
- Chiang H.-H., Lu J.-M., Kuo C.-L. A comparative first-principles study of the structural and electronic properties of the liquid Li–Si and Li–Ge alloys // Journal of Chemical Physics. 2017. V. 146. No. 6. 064502. P. 1–11. https://doi.org/10.1063/1.4975764
- Dębski A., Zakulski W., Major Ł., Góral A., Gąsior W. Enthalpy of formation of the Li22Si5 intermetallic compound // Thermochimica Acta. 2013. V. 551. P. 53–56. https://doi.org/10.1016/j.tca.2012.10.015
- Thomas D., Abdel-Hafiez M., Gruber T., Hüttl R., Seidel J., Wolter A. U.B., Büchner B., Kortus J., Mertens F. The heat capacity and entropy of lithium silicides over the temperature range from (2 to 873) K // Journal of Chemical Thermodynamics. 2013. V. 64. P. 205–225. https://doi.org/10.1016/j.jct.2013.05.018
- Dębski A., Gąsior W., Góral A. Enthalpy of formation of intermetallic compounds from the Li–Si system // Intermetallics. 2012. V. 26. P. 157–161. https://doi.org/10.1016/j.intermet.2012.04.001
- Thomas D., Zeilinger M., Gruner D., Hüttl R., Seidel J., Wolter A.U.B., Fässler T. F., Mertens F. The heat capacity and entropy of the lithium silicides Li17Si4 and Li16.42Si4 in the temperature range from (2 to 873) K // Journal of Chemical Thermodynamics. 2015. V. 85. P. 178–190. https://doi.org/10.1016/j.jct.2015.01.004
- Taubert F., Schwalbe S., Seidel J., Hüttl R., Gruber T., Janot R., Bobnar M., Gumeniuk R., Mertens F., Kortus J. Thermodynamic characterization of lithium monosilicide (LiSi) by means of calorimetry and DFT-calculations // International Journal of Materials Research. 2017. V. 108. 146.111550. P. 943–958. https://doi.org/10.3139/146.111550
- Thomas D., Bette N., Taubert F., Hüttl R., Seidel J., Mertens F. Experimental determination of the enthalpies of formation of the lithium silicides Li7Si3 and Li12Si7 based on hydrogen sorption measurements // Journal of Alloys and Compounds. 2017. V. 704. 0925–8388. P. 398–405. https://doi.org/10.1016/j.jallcom.2017.02.010
- Taubert F., Thomas D., Hüttl R., Seidel J., Mertens F. Experimental determination of enthalpies of formation of Li17Si4, Li16.42Si4 and Li13Si4 // Journal of Alloys and Compounds. 2022. V. 897. 163147. P. 898–805. https://doi.org/10.1016/j.jallcom.2021.163147
- Asadov M.M., Mustafaeva S.N., Guseinova S.S., Lukichev V.F. DFT electronic structure simulation and adsorption of germanium in ordered graphene with a vacancy // Russian Microelectronics. 2022. V. 51. No. 2. P. 83–96. https://doi.org/10.1134/S1063739722010024
- Asadov M.M., Mustafaeva S.N., Guseinova S.S., Lukichev V.F. Ab initio calculations of electronic properties and charge transfer in Zn1-xCuxO with wurtzite structure // Physics of the Solid State. 2022. V. 64. No. 5. P. 528–539. https://doi.org/10.21883/0000000000
- Perdew J.P., Burke K., Ernzerhof M. Generalized Gradient Approximation Made Simple // Physical Review Letters. 1996. V. 77. No. 18. P. 3865–3868. https://doi.org/10.1103/physrevlett.77.3865
- Monkhorst H.J., Pack J.D. Special points for Brillouin-zone integrations // Physical Review. B. 1976. V. 13. No. 12. P. 5188–5192. https://doi.org/10.1103/physrevb.13.5188
- Asadov M.M., Mammadova S.O., Guseinova S.S., Mustafaeva S.N., Lukichev V.F. Modeling of Gold Adsorption by the Surface of Defect Graphene // Russian Microelectronics. 2022. V. 51. No. 6. P. 413–425. https://doi.org/10.1134/S1063739722700159
- Asadov M.M., Mammadova S.O., Huseynova S.S., Mustafaeva S.N., Lukichev V.F. Simulation of the Adsorption and Diffusion of Lithium Atoms on Defective Graphene for a Li-Ion Battery // Russian Microelectronics. 2023. V. 52. No. 3. P. 167–185. https://doi.org/10.1134/S1063739723700336
- Asadov S. M. Thermodynamics and Crystallization Kinetics of Solid Solutions GaSxSe1–x (0 ³ x £1) // Russian Journal of Physical Chemistry A. 2022. V. 96. No. 2. P. 259–266. https://doi.org/10.1134/S0036024422020029.
- Lupis C.H.P. Chemical Thermodynamics of Materials. New York; Oxford: North-Holland, 1983. 581 p.; Prentice Hall, 1993.
- Madelung O. Semiconductors: Data Handbook. 3rd edition. Springer-Verlag Berlin Heidelberg New York, 2004. 690 p. ISBN978-3-642-62332-5.
- He J., Song X., Xu W., Zhou Y., Seyring M., Rettenmayr M. Preparation and phase stability of nanocrystalline Li2C2 alloy // Materials Letters. 2013. V. 94. P. 176–178. http://dx.doi.org/10.1016/j.matlet.2012.12.045
- Davydov S.Yu., Posrednik O.V. Adsorption of Group-I and -VII Atoms on Silicon-Carbide Polytypes // Semiconductors. 2020. V. 54. No. 11. P. 1197–1202.
- Zhang Y.J., Yin Z.-P., Su Y., Wang D.-J. Passivation of carbon dimer defects in amorphous SiO2/4H–SiC (0001) interface: A first-principles study // Chinese Physics B. 2018. V. 27. No. 4. 047103.
- Zhao G.L., Bagayoko D. Electronic structure and charge transfer in 3C- and 4H-SiC // New Journal of Physics. 2000. V. 2. P. 1–16. http://www.njp.org/
- Kubaschewski O., Alcock C.B. Metallurgical Thermochemistry. Fifth Edition. Oxford; New York: Pergamon Press, 1979. 449 p.
- Braga M.H., Dębski A., Gąsior W. Li-Si phase diagram: Enthalpy of mixing, thermodynamic stability, and coherent assessment // Journal of Alloys and Compounds. 2014. V. 616. P. 581–593. http://dx.doi.org/10.1016/j.jallcom.2014.06.212
- Morris A.J., Grey C.P., Pickard C.J. Thermodynamically stable lithium silicides and germanides from density-functional theory calculations // arXiv: 1402.6233v1 [cond-mat.mtr-sci] 25 Feb 2014. P. 1–10.
- Asadov M.M., Kuli-zade E.S. Phase equilibria, thermodynamic analysis and electrical properties of the Li2O— Y2O3—B2O3 system // Journal of Alloys and Compounds. 2020. V. 842. 155632. https://doi.org/10.1016/j.jallcom.2020.155632
- Jaeger R.C. Interoduction to microelectronic fabrication. Volume 5 (Modular Series on Solid State Devices) 2nd Edition. G.W. Neudeck, R.F. Pierret, Editors. 2002. Chapter 4. Diffusion. P. 67–109. Prentice Hall. Inc. New Jersey 07458.
- Gosele U.M. Fast Diffusion in Semiconductors // Annual Review of Materials Science. 1988. V. 18. No. 1. P. 257–282. https://doi.org/10.1146/annurev.ms.18.080188.
- Ghoshtagore R.N., Coble R.L. Self-Diffusion in Silicon Carbide // Physical review. 1966. V. 143. No. 2. P. 623–626. https://doi.org/10.1103/physrev.143.623
- Linnarsson M.K., Janson M.S., Karlsson S., Schoner A., Nordell N., Svensson B.G. Diffusion of light elements in 4H- and 6H-SiC // Materials Science and Engineering. 1999. B61–62. Р. 275–280. https://doi.org/10.1016/s0921-5107(98)00517-0
- Mokhov E.N. Doping of SiC Crystals during Sublimation Growth and Diffusion. In Book: Crystal Growth. IntechOpen, 2018. P. 1–25. http://dx.doi.org/10.5772/intechopen.82346
- Chabi S., Kadel K. Two-Dimensional Silicon Carbide: Emerging Direct Band Gap Semiconductor // Nanomaterials. 2020. V. 10. No. 11. P. 2226–2246. https://doi.org/10.3390/nano10112226
- Haase V., Kirschstein G., List H., Ruprecht S., Sangster R., Schröder F. The Si-C Phase Diagram. In: Katscher H., Sangster R., Schröder F. (eds) Si Silicon. Gmelin Handbook of Inorganic Chemistry / Gmelin Handbuch der Anorganischen Chemie. 1985. V. Si / B / 1–5 / 3. Springer, Berlin, Heidelberg. https://doi.org/10.1007/978-3-662-06994-3_1
- Gao G.Y., Ashcroft N.W., Hoffmann R. The Unusual and the Expected in the Si/C Phase Diagram // Journal of the American Chemical Society. 2013. V. 135. No. 31. P. 11651–11656. https://doi.org/10.1021/ja405359a
- Linstrom P.J., Mallard W.G. (Editors). 2005. “NIST Chemistry WebBook”, NIST Standard Reference Database Number 69. National Institute of Standards and Technology, Gaithersburg MD, 2003 // http://webbook.nist.gov
Дополнительные файлы


















